【摘要】AI正驱动交通从单体智能向陆海空一体化网络智能跃迁。这不仅是技术的迭代,更是一场深刻的系统工程革命。
引言
过去十年,关于AI与交通的讨论,几乎被自动驾驶汽车的话题所垄断。产业界投入巨资,公众满怀期待,焦点始终围绕着“方向盘后的革命”。这种视角虽然直观,却也极大地窄化了我们对这场变革的认知。
真正的变革,并非发生在单一的交通工具内部,而是发生在整个交通系统的架构层面。AI扮演的角色,远不止一个“聪明的司机”,它更像一个底层的“操作系统”,正在重构道路、航空、航运等所有维度的运行逻辑。这场革命的核心,是从孤立的“点的智能”走向互联的“网的智能”。
本文将从系统工程的视角,剖析AI如何作为技术底座,驱动这场从地面到天空、从单体到网络的三维交通系统革命。我们将深入探讨其技术内核、跨域影响、工程挑战以及最终的价值归宿。
一、💡 产业与学术的双重驱动
%20拷贝-gonf.jpg)
任何一场技术革命的兴起,都离不开产业实践与学术研究的同频共振。AI交通领域的发展,同样遵循这一规律。产业界在加速项目落地,学术界则在描绘未来的理论边界。
1.1 产业界的规模化竞速
全球范围内的头部企业,早已将AI视为交通业务的核心战略。它们的行动不再是小范围的技术验证,而是面向规模化量产的系统性投入。
整车厂的纵深布局。以通用汽车为代表的传统巨头,正通过其自动驾驶子公司Cruise等实体,持续推进L3至L5级自动驾驶技术的研发与商业化落地。其策略核心是用海量真实路测数据(例如,超过500万公里的数据积累)与仿真系统结合,不断迭代算法模型,解决长尾问题。
供应链的协同创新。彭斯克(Penske)这类商用车与物流巨头,则更关注AI在运营效率上的价值。它们通过与技术公司合作,在车队管理、智能调度、预测性维护等环节引入AI,直接作用于成本与效益。
1.2 学术界的理论前瞻
顶尖研究机构为产业发展提供了理论支撑和前瞻洞察。它们的研究成果,往往预示着未来几年的技术方向。
麻省理工学院斯隆管理学院的一份报告,量化了AI的经济影响。报告预测,AI技术将很快实现约650亿美元交通运输相关工作的自动化。这个数字背后,是劳动密集型岗位的转型,以及人员与货物运输效率的结构性提升。
行业内的普遍共识是,交通工具正稳步迈向“无人工干预运行”的阶段。这种确定性预期,吸引了大量资本与人才涌入,进一步加速了技术迭代与商业化进程。
二、🚀 技术底座的范式跃迁
交通系统的智能化,本质上是一场计算范式的革命。传统的嵌入式、规则驱动的控制系统,正在被数据驱动、模型定义的AI系统所取代。这一跃迁的核心,是基础模型与专用硬件的双轮驱动。
2.1 软件定义:基础模型的崛起
基础模型(Foundation Models)是这场软件革命的核心。它彻底改变了AI模型的开发与应用模式。
2.1.1 模型的“预训练-微调”范式
传统AI模型通常是“一事一议”,针对特定任务(如车道线识别、信号灯检测)单独训练,数据和模型难以复用。基础模型则采用“预训练-微调”(Pre-train, Fine-tune)的范式。
预训练阶段。模型在互联网规模的、无标注的多模态数据(文本、图像、视频、LiDAR点云等)上进行自监督学习。这个过程让模型掌握了关于物理世界的海量通用知识,形成一种强大的“世界模型”或“常识”。
微调阶段。针对交通领域的具体任务,只需在少量有标注的专业数据上对预训练好的模型进行微调,就能快速获得高性能的专用模型。
这种范式极大地降低了AI应用的门槛,提升了开发效率。
2.1.2 多模态融合与可解释性
交通环境是复杂且多模态的。基础模型天然具备处理和融合多源信息的能力。
例如,一个视觉基础模型不仅能“看到”一个行人,还能结合视频序列“理解”其意图,并用语言解释“因行人有横穿马路迹象,故执行减速避让”。这种可解释性对于建立系统信任、进行事故归因至关重要。
2.2 硬件定义:专用计算与边缘智能
强大的模型需要强大的算力支撑。交通工具作为移动的边缘计算节点,对算力的能效比、实时性和可靠性提出了苛刻要求。
2.2.1 车载计算平台的演进
车载计算平台正从分散的ECU(电子控制单元)架构,向集中的HPC(高性能计算)或域控制器架构演进。核心是搭载一颗或多颗高性能SoC(片上系统)。
以高通的骁龙数字底盘(Snapdragon Digital Chassis)为例,它将智能座舱、自动驾驶、车联网等功能集成在统一的硬件平台上。这种集中式架构便于软件的快速迭代与OTA(空中下载)升级,真正实现了“软件定义汽车”。
2.2.2 混合AI架构
为了平衡性能与功耗,车载计算普遍采用混合AI架构。

CPU 负责复杂的逻辑判断和任务调度。
GPU 提供强大的并行计算能力,用于渲染和部分AI计算。
NPU/TPU 作为专用AI加速器,以极高的能效比执行神经网络推理,是自动驾驶计算的核心。
ISP/DSP 则负责对传感器原始数据进行预处理,减轻核心计算单元的负担。
这种异构硬件的协同工作,确保了整个系统在严苛的车规环境下,能够实时、高效、稳定地运行。
三、🌐 跨域融合的“陆海空”新版图
%20拷贝-wrhi.jpg)
AI对交通的重塑,绝非局限于地面车辆。它的影响力正在向航空和海运等更广阔的领域渗透,一个立体化的三维智能交通网络正在形成。
3.1 地面交通:从单车智能到车路协同
地面自动驾驶的技术路线,正经历从“单车智能”向“车路协同”的演进。
单车智能的瓶颈。完全依赖车载传感器和计算,面临视距有限、感知盲区、极端天气挑战等物理瓶颈。长尾问题(Corner Cases)的处理成本极高。
车路协同(V2X)的价值。通过将路侧的感知设备(摄像头、雷达、激光雷达)与智能交通信号灯等基础设施联网,车辆可以获得超越自身传感范围的“上帝视角”。路侧单元(RSU)将处理后的结构化信息(如前方路口拥堵状况、盲区行人预警)实时广播给车辆,极大提升了行驶的安全性和效率。
中国的“新基建”战略,将车路协同作为智慧交通的重要方向。这本质上是将部分车辆的感知和决策计算任务,转移到基础设施上,从而降低对单车智能的极端要求,加速自动驾驶的规模化落地。
3.2 航空自主:从无人机到智能空战
航空领域是AI技术应用的另一片高地。其发展路径同样体现了从单体自主到集群智能的演进。
3.2.1 自主飞行技术的深化
AI算法正在取代传统的飞控逻辑,赋予飞行器更高的自主性。这不仅限于导航和避障,更包括在复杂动态环境下的自主决策。
3.2.2 集群智能的应用
以Shield AI等公司为代表的前沿探索,正在将AI应用于更具挑战性的场景。
空中格斗。AI飞行员已在模拟器中多次战胜人类顶尖飞行员。它能以超乎人类生理极限的机动能力,执行最优的空战策略。
无人机集群作战。通过分布式AI,大量无人机可以像蜂群一样协同作战,自主完成侦察、干扰、攻击等复杂任务。这种集群智能,将颠覆传统的作战模式。
3.3 海运与制造:重塑传统产业
海运和造船是典型的传统、劳动密集型产业。AI的引入,正从根本上改变这些行业的成本结构和生产效率。
智能造船。焊接、装配等环节可通过AI驱动的机器人实现自动化,大幅降低人力成本,提升建造精度和速度。这对于面临劳动力短缺和产业外流的国家(如报告中提到的美国)而言,是重振制造业的重要契机。
智慧航运。AI可以根据气象数据、洋流、港口拥堵情况、燃油价格等海量变量,实时规划最优航线,每年为船公司节省数百万美元的燃料成本。自主航行的货轮也已进入试验阶段。
四、⚙️ 从单体智能到网络智能的系统工程
本文的核心论点是,AI交通革命的本质,是一场从优化单体到优化网络的系统工程。单车再聪明,如果无法融入高效的网络,其价值也将大打折扣。
4.1 网络层的全局优化
AI在网络层的作用,体现在对交通流、物流、信息流的全局感知、预测与调度。
交通路由与运力编排。城市交通大脑通过分析全域的实时交通数据,可以实现分钟级的拥堵预测,并动态调整交通信号灯配时、引导车辆选择最优路径。北京五环的实践案例表明,AI调度可将高峰期通行效率提升23%,事故响应时间缩短40%。
多式联运协同。在物流领域,AI可以打通公路、铁路、水路、航空的数据壁垒,实现货物在不同运输方式间的无缝衔接和最优路径规划。中国交通运输部推动的860个“AI+交通运输”典型场景,多数聚焦于此类跨方式的协同优化。
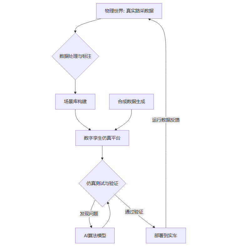
4.2 仿真驱动的研发闭环
面对交通系统的极端复杂性,物理世界的测试既昂贵又危险,且无法穷尽所有场景。数字孪生(Digital Twin)与合成数据技术,构建了一个低成本、高效率的虚拟测试场。
4.2.1 数字孪生与大规模仿真
数字孪生技术在虚拟空间中构建一个与物理世界实时同步的交通环境。工程师可以在这个虚拟环境中,进行大规模、高并发的算法测试。

这个“数据-模型-仿真-验证”的闭环,让算法在部署到真实车辆前,就能经历数亿公里、包含各种极端天气和危险场景的考验。通用汽车的500万公里真实数据,在仿真系统中可以被放大成数十亿公里的虚拟测试里程。
4.2.2 合成数据与长尾问题
自动驾驶面临的最大挑战之一是长尾场景,即那些发生概率极低但后果严重的事件(如前方货车掉落异形障碍物)。真实路采很难高效地收集到这类数据。
合成数据技术可以通过程序化生成,定向、批量地创造这类“边缘”数据,用于训练和测试模型,这是解决长尾问题的关键技术手段。
五、🌿 可持续性:超越效率的终极价值
%20拷贝-lwbn.jpg)
AI技术在交通领域的应用,其最终价值不仅在于提升效率,更在于推动整个系统向更可持续、更公平、更安全的方向发展。这与全球性的气候变化、能源转型和城市化挑战紧密相连。
5.1 破解结构性资源浪费
现代城市交通体系存在巨大的结构性浪费。AI提供了从根本上解决这些问题的工具。
提升资产利用率。私家车约95%的时间处于闲置状态,这不仅占用了宝贵的城市空间,也代表了巨大的资产沉淀。基于AI调度的共享出行、Robotaxi网络,可以将单车的使用效率提升数倍,理论上可以用更少的车辆满足同样的出行需求。
减少空驶与拥堵。在物流和公共交通领域,AI可以通过精准的需求预测和动态调度,大幅减少车辆的空驶里程和等待时间。这直接转化为能源消耗和碳排放的降低。
5.2 赋能绿色能源转型
交通领域的电动化是实现碳中和的关键路径。AI在其中扮演着催化剂和优化器的角色。
5.2.1 智能充电与电网互动(V2G)
大规模电动汽车的普及,将对电网造成巨大冲击。AI可以扮演“能源管家”的角色。
智能充电调度。AI可以根据电网的负荷、电价的波动、车辆的出行计划,智能安排充电时间,实现“削峰填谷”,确保电网稳定。
车网互动(Vehicle-to-Grid, V2G)。在电网负荷高峰期,AI可以调度闲置的电动汽车向电网反向送电,将庞大的电动车队变成一个分布式的虚拟电厂,提升电网的弹性和对可再生能源的消纳能力。
5.2.2 替代燃料与多能源协同
在航空、航运等难以完全电气化的领域,AI可以优化替代燃料(如氢能、生物燃料)的使用策略,并与城市设计、基础设施规划联动,实现多种能源形式的综合最优配置。
5.3 兼顾安全、公平与财务可持续
一个可持续的交通系统,必须是安全、公平且经济可行的。
主动安全。AI驱动的主动安全系统,其反应速度和全天候感知能力远超人类,有望将交通事故率降低一个数量级。
交通公平性。AI可以为老年人、残障人士等弱势群体提供更便捷、无障碍的出行服务。同时,通过优化公共交通网络,可以改善偏远地区的交通可达性。
财务可持续性。通过提升运营效率、降低能耗和人力成本,AI有助于公共交通和物流系统实现更健康的财务模型,减少对政府补贴的依赖。
六、🌍 竞争格局与深远影响
AI交通技术的浪潮,不仅在重塑产业本身,也在深刻影响着国家间的科技竞争格局和全球产业链的布局。
6.1 国家战略与产业政策的角力
主要经济体都已将智能交通置于国家战略的高度。
中国的系统性推进。中国通过“交通强国”战略和“新基建”计划,自上而下地推动技术标准统一和基础设施智能化升级。交通大模型创新与产业联盟的成立,以及“1+N+X”的模式(一个主模型+N个行业场景+X个应用扩展),体现了其发挥体制优势、进行产业协同的战略意图。目标是到2030年建成智能综合立体交通网。
美国的市场驱动与短板。美国在AI基础研究和商业化创新方面保持领先,但如前文所述,在海运、造船等传统制造业领域存在明显短板。AI技术带来的制造成本下降,可能成为其推动“制造业回流”的一个重要抓手。
6.2 国防应用的牵引与溢出
国防与航空领域,历来是尖端技术的试验场和“孵化器”。AI交通技术也不例外。
技术牵引。军用场景对系统的自主性、鲁棒性和对抗性要求极高,这将倒逼AI算法、传感器技术和计算平台不断突破极限。
技术溢出。在军用领域得到验证的自主导航、集群协同、高精度感知等技术,在成本降低后,会逐步“降维”应用到民用领域,加速整个产业的成熟。
七、🚧 系统工程的落地挑战
%20拷贝-uqcw.jpg)
从宏伟蓝图到可靠的日常服务,AI交通系统的规模化落地,依然面临一系列复杂的工程挑战。这需要技术、法规、社会等多层面的协同攻关。
7.1 法规、安全与伦理的边界
技术的发展速度,往往超越了法律法规的更新速度。
责任界定。在发生事故时,责任应由车主、制造商、算法提供商还是运营商承担?建立清晰的法律框架是商业化的前提。
安全验证与标准。如何证明一个AI系统的安全性优于人类驾驶员?需要建立一套行业公认的、可量化的测试、验证与认证标准。
伦理困境。著名的“电车难题”在自动驾驶中真实存在。AI在极端情况下的决策逻辑,需要经过充分的社会讨论并形成共识。
7.2 数据、标准与互操作性
网络智能的前提是数据的互联互通。
数据质量与隐私。高质量的标注数据是模型训练的基石。同时,如何在利用数据的同时,严格保护用户隐私,是一个必须解决的技术和法律问题。
标准与互操作性。不同厂商的车辆、路侧设备、云控平台之间,需要遵循统一的通信协议和数据格式,才能实现真正的车路协同和网络智能。标准的缺失是目前的一大障碍。
7.3 人机共驾的过渡期
在未来很长一段时间内,智能车辆与人类驾驶员将混合行驶在道路上。这个“人机共驾”的过渡期,是挑战最复杂的阶段。AI系统不仅要理解物理世界,还要理解并预测不确定性极高的人类驾驶行为。
7.4 闭环能力的构建
最终,企业或区域能否在AI交通的竞赛中胜出,取决于其是否能构建起一个高效的闭环能力。这个闭环包括:
海量真实场景数据的获取能力。
高效的自动化标注与模型训练平台。
高保真的大规模仿真测试环境。
高性能、低成本的车规级计算硬件。
快速迭代与OTA部署的工程能力。
这五大能力的整合效率,直接决定了技术迭代和规模化落地的速度。
结论
将AI在交通领域的变革仅仅理解为“无人驾驶”,是一种认知上的降维。无人驾驶汽车,只是这场系统革命浮出水面的冰山一角。
真正的变革,是将道路、车辆、基础设施、能源网络以及出行者这些原本分散的交通要素,通过AI连接成一个可计算、可优化、可验证的整体。这是一场从“点的智能”到“网的智能”的范式转移,是一次深刻的系统工程革命。
这场革命的近期信号已经非常清晰:Robotaxi和高阶辅助驾驶的体验正在向大众扩散;车载计算平台与混合AI方案已成为新车标配;航空与海上的智能化应用频频落地。大型科技公司对新型能源基础设施的巨额投入,也与AI对算力和能源的巨大需求形成了强烈的联动。
我们正处在这场宏大变革的早期阶段。前路充满挑战,但方向已经明确。AI所重塑的,不仅仅是我们的出行方式,更是未来城市的形态、能源的结构,以及我们与物理世界交互的根本逻辑。
📢💻 【省心锐评】
AI交通的核心不是替代司机,而是重构系统。它将孤立的运力转化为可计算的资源,通过全局优化,实现陆海空网络的整体效率、安全与可持续性跃迁。

评论