【摘要】人工智能正驱动证券业从效率工具向核心生产力演进。变革已深入客户服务、投资决策与风险控制全链路,标志着行业进入以决策智能化为核心的深水区。
引言
关于人工智能(AI)在金融领域的讨论,早已越过了“是否可行”的初级阶段。当前的核心议题是,AI的应用深度与广度,究竟能在多大程度上重塑证券这一高度复杂、数据驱动的行业。我们看到的不再是零星的自动化脚本或简单的客服机器人。一场由数据、算法和算力驱动的“深水区变革”正在发生。
这场变革的本质,是AI从辅助性的“数字化工具”,向驱动业务增长的“核心生产要素”的身份转变。它不再仅仅是信息技术部门的课题,而是渗透到前台获客、中台决策、后台风控的每一个环节,直接影响着券商的资产负LLY(Asset Under Management)、客户活跃度(Daily Active Users)乃至最终的盈利能力(Profitability)。本文将系统性地剖析AI在证券业的应用架构、技术挑战与生态演进,揭示这场变革的全貌。
一、🌀 价值重估-AI从成本中心走向利润引擎
%20拷贝-gwtv.jpg)
长久以来,技术在金融机构中常被视为成本中心。其主要任务是保障系统稳定、提升运营效率。AI的出现,正在彻底颠覆这一定位。
1.1 旧范式-以“降本增效”为核心的后台革命
AI在证券业的早期应用,主要集中在后台与中台,目标明确,即降本增效。
运营自动化(Operations Automation)。重复性高、规则明确的流程,如清算、结算、报告生成等,通过机器人流程自动化(RPA)技术实现7x24小时无人值守操作,显著降低了人力成本与操作风险。
智能客服(Intelligent Customer Service)。基于自然语言处理(NLP)的问答机器人,处理了大量标准化的客户咨询,将人工坐席解放出来,专注于处理更复杂的个性化问题。
合规审查(Compliance Check)。通过AI算法自动扫描交易记录、通讯内容,识别潜在的违规行为,提升了合规审查的覆盖面与时效性。
这些应用卓有成效,但其本质仍是优化存量业务流程,属于防守型策略。它们为券商节省了开支,却未直接创造新的收入来源。
1.2 新范式-以“价值创造”为目标的全面渗透
随着大语言模型(LLM)等技术的成熟,AI的能力边界极大扩展。其价值定位也从后台的“节流阀”转向前台的“发动机”,直接参与到价值创造的环节中。
1.2.1 “拉新促活”-客户生命周期管理的智能化
获客与活客是证券业务的生命线。AI通过深度用户洞察,实现了对客户生命周期的精细化管理。
精准营销(Precision Marketing)。基于用户画像与行为数据,AI模型能够预测客户的潜在需求,在合适的时机通过数字化渠道推送个性化的理财产品、市场资讯或投教内容,大幅提升营销转化率。
内容生成(Content Generation)。AI可以快速生成市场分析摘要、个股解读、热点追踪等资讯内容,以千人千面的方式满足不同投资者的信息需求,从而提升App的用户粘性与活跃度。
1.2.2 “直接增收”-业务模式的创新与重构
更具颠覆性的是,AI开始作为一项可直接收费的服务或提升交易转化的核心组件,直接贡献收入。
智能投顾服务(Robo-Advisory Services)。这是AI创造收入最直接的体现。通过向客户提供付费的AI投资顾问服务,券商开辟了新的收入增长点。这些服务不再是简单的产品推荐,而是能结合宏观经济、市场情绪、个人风险偏好提供动态资产配置建议的复杂系统。
交易转化率提升(Conversion Rate Optimization)。在交易环节,AI可以实时分析行情,为投资者提供择时、择股的辅助决策建议,甚至自动执行交易策略。华为证券军团CEO邱月峰就曾指出,AI在“增收”上展现出强大推动力,未来每个投资者身边的AI投顾将极大促进交易的执行效率。
1.3 认知跃迁-从生产工具到核心生产要素
这场变革的深层逻辑,是AI在证券行业中的角色,正从生产工具演变为与资本、劳动力并列的核心生产要素。它不再仅仅是赋能某个环节,而是系统性地重塑了券商的成本结构、收入模式和核心竞争力。国泰海通证券首席信息官俞枫所描述的“处处数字化,人人数字化”格局,正是这一趋势的生动写照。
二、🌐 全景解构-证券业AI应用架构与场景落地
AI在证券业的应用已非零星的“盆景”,而是成片的“森林”。其应用架构可以清晰地划分为前、中、后三层,覆盖了从客户交互到内部运营的全链路。目前,行业内已知的成熟应用场景超过50个,头部机构的实践则更为深入。
2.1 三层应用架构(Three-Tier Application Architecture)
这种分层架构确保了AI技术能够精准地作用于不同的业务环节,实现价值最大化。
2.2 “智能体”规模化-从单点应用到协同网络
头部券商的AI实践,已经超越了开发单个应用或模型的阶段,进入了“智能体”(Agent)的规模化部署与协同阶段。
2.2.1 什么是证券业的“智能体”?
这里的“智能体”并非单一的算法模型,而是一个面向特定业务目标、具备感知-决策-执行能力的半自主化软件实体。例如:
舆情分析智能体。持续监控全网信息,自动识别与特定股票或行业相关的重大舆情,进行情感分析,并生成摘要报告推送给研究员。
交易风控智能体。实时监控交易流,基于预设规则和动态学习模型,识别异常交易行为(如“老鼠仓”),并触发预警或阻断指令。
资产配置智能体。根据客户的风险偏好和市场变化,定期或实时地提出资产再平衡建议。
国泰海通证券部署的超过150个智能体,正是这种理念的规模化实践。这些智能体分布在风控、投研、交易、服务、运维等各个角落,形成了一个协同工作的“数字员工”网络,使得“人人拥有智能助手”成为现实。
2.3 投资者体验革命-从功能App到陪伴式投顾
对于普通投资者而言,最直观的感受来自于理财和交易App的进化。
2.3.1 App定位的跃迁
传统证券App的核心定位是“交易工具”,功能聚焦于行情查看和快速下单。而融入AI之后,其定位正在向“陪伴式投资助手”转变。
过去。投资者需要自己完成信息搜集、分析判断、决策执行的全过程,App只是一个执行渠道。
现在。AI助手能够主动推送个性化信息,解答投资疑问,提供策略建议,甚至管理投资组合。它从一个被动响应的工具,变成了一个主动服务的伙伴。
IDC中国区研究总监高飞指出,中国庞大的客户基础,使得智能客服、智能投顾这类面向个人用户的场景推进速度极快,投资者每天使用的理财助手中,AI带来的功能提升非常明显。
2.3.2 “面客”AI的颠覆性创新
2023年以来,多家头部券商相继发布了新一代“面客”AI应用。这些应用颠覆了传统的交互模式。用户不再需要通过复杂的菜单和按钮进行操作,而是可以直接通过自然语言对话,完成从市场咨询、个股分析到最终下单的全流程。这种对话式交互(Conversational UI)极大地降低了投资门槛,改善了用户体验。
三、⚙️ 技术栈深潜-支撑证券AI变革的核心组件与挑战
%20拷贝-apjp.jpg)
证券业的AI应用,远非调用通用API那么简单。它背后是一套复杂、专业且高度定制化的技术栈。同时,金融场景的严肃性也带来了独特的技术挑战。
3.1 数据基石-金融AI的“血液”
没有高质量、高时效性的数据,任何AI模型都是空中楼阁。金融数据的治理与处理是整个技术栈的起点。
3.1.1 金融数据的多模态与高时效性
证券AI系统需要处理的数据类型极其复杂。
结构化数据。行情数据(Tick级)、财务报表、交易流水等。
非结构化数据。研究报告、新闻公告、社交媒体讨论、电话会议录音等。
另类数据(Alternative Data)。卫星图像、供应链数据、舆情数据等。
这些数据不仅模态多样,而且对时效性要求极高。毫秒级的行情延迟,就可能导致交易策略失效。因此,构建能够处理海量、异构数据的实时数据湖(Real-time Data Lake)和流处理管道(Streaming Pipeline)至关重要。技术选型上,通常会采用Kafka、Pulsar作为消息队列,Flink、Spark Streaming作为计算引擎。
3.1.2 数据治理-确保数据质量与合规
在数据使用前,必须经过严格的治理流程,包括数据清洗、标准化、去噪、对齐等。更重要的是,所有数据的采集和使用都必须严格遵守个人信息保护法、数据安全法等法律法规,确保数据合规。
3.2 模型层-从通用大模型到领域专用模型
通用大模型(如GPT系列)虽然能力强大,但无法直接应用于严肃的金融场景。必须通过一系列技术手段,将其改造为可靠的领域专用模型。
3.2.1 领域知识注入与微调(Domain-Specific Fine-tuning)
这是最关键的一步。需要使用高质量的金融语料库(如监管文件、券商研报、财务教科书、合规案例等)对基础模型进行持续预训练(Continual Pre-training)和指令微调(Instruction Fine-tuning),向模型注入专业的领域知识,使其“懂黑话”、“识风险”。
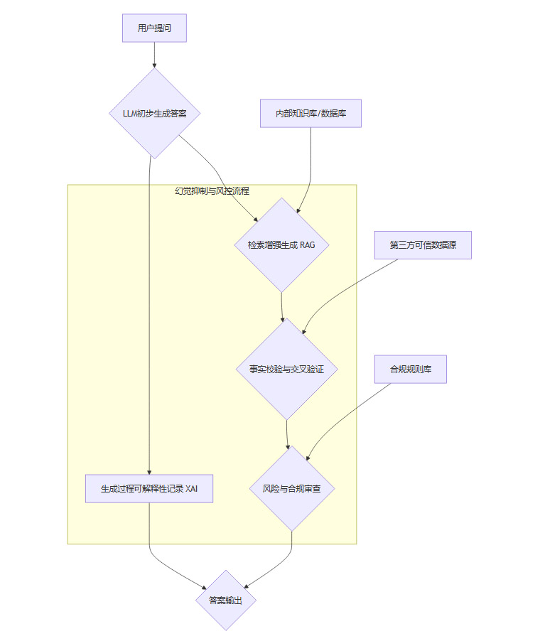
3.2.2 “模型幻觉”-金融场景的“头号公敌”
腾讯云副总裁胡利明和国泰海通的俞枫都反复强调,模型“幻觉”(Hallucination)是金融AI应用中最致命的问题。一个虚构的数据、一条错误的解释,都可能导致投资者巨大的经济损失和平台的声誉危机。
应对“幻觉”问题,需要一个组合式的技术方案。

检索增强生成(RAG, Retrieval-Augmented Generation)。不让模型完全依赖内部知识进行“创作”,而是先从可信的内部知识库(如产品说明、研究报告)中检索相关信息,再让模型基于这些信息进行总结和回答。这能极大地提升答案的准确性和时效性。
事实校验层(Fact-Checking Layer)。对模型生成的关键信息点(如数字、日期、事件),通过调用外部API或数据库进行交叉验证。
可解释性AI(XAI, Explainable AI)。要求模型不仅给出答案,还要提供决策依据和信息来源。这对于金融审计和风险回溯至关重要。技术上可以通过SHAP、LIME等方法实现。
3.2.3 内容合规-不可逾越的红线
金融行业对输出内容有极其严格的合规要求。模型输出严禁包含诱导投资、承诺收益、不当言论等内容。这需要在模型输出的最终环节,设置一道基于规则和模型的双重内容审查(Content Moderation)防线。
3.3 基础设施层-算力、成本与安全的平衡术
AI应用,特别是大模型,是典型的算力密集型应用。
3.3.1 算力困境与成本考量
大模型的训练和推理需要海量的GPU资源,这带来了高昂的成本。券商需要在投入产出比(ROI)上进行精细测算。高昂的投入也加剧了行业分化,头部机构有能力自建大规模算力集群,而中小机构则更多地依赖公有云服务或第三方技术提供商。
3.3.2 MLOps-保障模型全生命周期质量
金融AI模型不是一次性开发完成的。市场在变,数据在变,模型也需要持续迭代。机器学习运维(MLOps)体系的建设,是确保模型质量、快速迭代、风险可控的关键。它涵盖了从数据准备、模型训练、部署、监控到再训练的全生命周期管理。
四、⚖️ 生态与治理-构建可持续发展的AI新范式
%20拷贝-wxse.jpg)
技术的快速演进,必须伴随着稳健的生态与治理体系,否则可能引发系统性风险。
4.1 监管的“紧箍咒”-在创新与风险间寻求平衡
监管机构正密切关注金融AI的发展。其核心态度是“鼓励创新,审慎监管”。
指导意见出台。监管层面正在推动相关指导意见的发布,为行业划定明确的红线和底线,例如对模型的可解释性、公平性、安全性提出具体要求。
地方政策先行。一些地方政府,如广州,已经推出了“AI投顾十条”等专项政策,旨在推动区域内智能投顾产业的集聚与标准化发展,这为行业提供了宝贵的实践样本。
4.2 行业分化-头部竞逐与中小机构的破局之路
高昂的技术与资金门槛,正在不可避免地加剧证券行业的马太效应。
头部机构的“军备竞赛”。大型券商凭借其资本、数据和人才优势,大力投入自研大模型和AI基础设施,构建技术护城河。
中小机构的生存策略。中小券商则需要更加务实。它们可能选择与华为、腾讯等科技公司合作,利用其成熟的金融AI解决方案,聚焦于特定业务场景的深度应用,形成差异化竞争优势。
4.3 构建协同生态-多方共治的必然选择
证券AI的健康发展,绝非单一机构能够独立完成,它需要一个多方协同的治理生态。

监管机构。负责制定顶层规则,平衡创新与风险,保护投资者利益。
金融机构。作为应用主体,必须将AI应用与自身的风控体系深度融合,确保技术向善,解决真实的业务痛点。
科技公司。作为技术提供方,需要深入理解金融场景的严肃性,提供安全、可靠、合规的技术解决方案。
投资者。作为最终用户,需要提升自身的金融素养和风险意识,理性看待AI的辅助作用,避免产生“AI稳赚不赔”的错误认知。
结论
AI对证券行业的重塑,是一场深刻且不可逆转的结构性变革。它正将行业竞争的核心,从传统的渠道、价格、牌照之争,推向以数据洞察和智能决策为基础的科技实力之争。
这场变革已行至“深水区”。表层的效率提升已不再是焦点,如何将AI深度融入投资、风控、合规等核心业务流程,并建立起与之匹配的技术、组织与治理体系,成为决定未来行业座次的关键。对于从业者而言,这既是前所未有的挑战,也是巨大的历史机遇。最终的赢家,将是那些能够驾驭技术复杂性、严守风险底线,并真正利用AI为客户创造价值的机构。
📢💻 【省心锐评】
证券AI已告别概念演示,进入核心业务的硬核改造阶段。竞争焦点已从“有没有AI”转向“AI的决策质量与风控水平”,这不仅是技术比拼,更是对机构治理能力的终极考验。

评论