【摘要】AI Agent与操作系统深度融合,正重构终端交互范式。字节此举意在将AI升级为设备总控层,直接挑战以App为核心的传统流量分发与商业护城河。
引言
技术浪潮的演进,本质上是人机交互入口的迭代。从PC时代的键鼠与图形界面,到移动互联网时代的触屏与App孤岛,每一次入口的变迁都重塑了整个产业的价值链。今天,我们正站在新一轮变革的门槛上。
字节跳动与中兴合作推出的“豆包手机”,并非又一款硬件的简单堆砌。它的核心价值在于,将AI大模型的能力从一个孤立的应用,提升至操作系统级别的常驻代理(Agent)。这一变化看似细微,却可能引发一场深刻的产业地震。它标志着竞争的焦点,正从争夺用户屏幕上的App图标位置,转向争夺对整个设备操作的底层控制权。
这篇文章不讨论单一产品的成败。我们更关注其背后揭示的技术路径与战略意图。我们将深入剖析字节如何利用其“流量-模型”双轮驱动的优势,在历经多次硬件试错后,选择了一条“不做终端,只做终端灵魂”的道路。同时,我们将从技术架构层面,解构这种系统级AI代理如何运作,以及它对现有互联网大厂赖以为生的“流量护城河”构成了何种维度的冲击。这不仅是字节的突围之战,更是整个行业从“App时代”迈向“Agent时代”的一次关键预演。
一、 基础盘:流量与大模型的双轮驱动
%20拷贝-ndqh.jpg)
字节跳动的任何一次战略出击,都离不开其深厚的基础能力。理解其AI硬件布局,必须先看懂它手中最强大的两张牌,一张是C端流量,另一张是经过流量淬炼的大模型。这两者并非独立存在,而是构成了一个高效的、自我强化的飞轮。
1.1 C端产品矩阵与流量惯性
字节在C端市场的统治力已无需赘述。其产品矩阵覆盖了用户时长的主要场景。
短视频与直播。抖音是国民级应用,占据着用户注意力的核心高地。
内容资讯。今日头条开创了个性化推荐的先河。
AI应用。豆包App在发布后迅速登顶,成为国内用户量最大的AI原生应用。
新兴赛道。红果短剧、抖音商城等产品,也在细分领域快速收割用户。
这种长期霸榜App Store免费榜的现象,证明了字节两项核心能力。第一,对用户需求的敏锐洞察与快速产品化能力。第二,基于强大推荐算法的流量分发与增长能力。这种能力从移动互联网时代延续至今,为其进军任何新领域都提供了坚实的初始用户基础和数据来源。
1.2 “豆包”大模型的技术与规模优势
流量优势直接转化为了大模型训练与推理的独特优势。豆包大模型在国内公有云市场的调用量已稳居第一梯队,与阿里、百度、DeepSeek等玩家共同领跑。
根据火山引擎披露的数据,豆包大模型的日均Token调用量已达到数十万亿级别。这个数字背后有几层关键含义。
海量真实世界数据。C端应用每天产生海量的、多样化的用户交互数据。这些数据是模型进行持续优化和对齐(Alignment)最宝贵的燃料。
极致的推理成本优化。服务数亿用户的应用,对模型推理的成本和延迟要求极为苛刻。这种规模倒逼字节在模型压缩、量化、分布式推理等工程领域做到极致。低成本、高效率的推理能力,是AI能否大规模应用的核心前提。
多模态能力验证场。抖音等应用本身就是图、文、音、视频的结合体。这为字节训练和迭代多模态大模型提供了天然的、大规模的试验场。
1.3 “流量反哺基建”的商业闭环
字节的大模型战略,与传统云厂商存在显著差异。它走通了一条独特的“C端反哺B端”的路径。
这个闭环可以用下面的流程图来表示。

这个模式的核心在于,字节首先用自己的C端业务作为“内循环”,将大模型服务打磨到业界领先的性价比。然后,再将这种经过大规模验证的成熟能力,通过火山引擎开放给企业客户,形成“外循环”。这种模式相比纯粹做B端服务的云厂商,拥有更强的成本控制能力和更贴近真实场景的迭代速度。
正是这个强大的“流量-模型”飞轮,给了字节足够的底气,去挑战一个更宏大的目标,将AI能力固化到硬件入口中。
二、 硬件试错史:从“造终端”到“做终端的灵魂”
字节对硬件入口的执念由来已久。但在“豆包手机”之前,其硬件探索之路充满坎坷。复盘这段历史,可以清晰地看到其战略思路的演进,最终聚焦于“软硬分离”的系统级赋能模式。
2.1 新石实验室:自研硬件的沉重
字节的硬件梦始于对锤子科技团队的收购。成立的“新石实验室”承载了自研手机(坚果系列)、智能硬件的厚望。
然而,这条路很快走到了尽头。原因在于,硬件制造与软件开发是两种完全不同的商业逻辑。
字节作为一家软件基因的公司,在硬件领域面临巨大的组织与商业惯性。最终,新石实验室被并入教育硬件团队,手机业务被放弃。这次尝试证明,“自造整机”的模式对于字节而言,投入产出比过低,且偏离了其核心能力圈。
2.2 PICO:押注下一代计算入口的波折
收购PICO,是字节对“元宇宙”和空间计算入口的一次重注。其逻辑类似于Facebook收购Oculus,意在抢占VR/AR这个潜在的下一代计算平台。
但PICO的发展同样经历了收缩与调整。其面临的困境是整个VR行业的共性问题。
内容生态匮乏。缺乏“杀手级”应用,导致设备在新鲜感过后容易“吃灰”。
用户体验痛点。眩晕感、佩戴舒适度、续航等问题仍未完美解决。
应用场景刚需度不足。除了部分游戏和视频场景,VR尚未找到能融入日常工作生活的高频刚需场景。
尽管PICO业务在近期被宣布将重启,并计划发布新品,但这次经历让字节深刻认识到,任何新形态的硬件入口,其成功都高度依赖于成熟的内容生态和明确的用户价值,单点硬件的突破难以支撑起一个平台的崛起。
2.3 Ola Friend:AI赋能的表层化尝试
收购Oladance团队并快速推出Ola Friend耳机,是字节在AI与硬件结合上的又一次尝试。产品被冠以“AI智能体耳机”的名号,主打与豆包的语音交互。
但市场反馈平平,用户普遍认为其AI能力“形式大于内容”。它本质上只是在传统OWS耳机上增加了一个唤醒豆包的快捷方式,更像是一个手机配件,而非一个独立的AI入口。
这次尝试暴露了一个关键问题,如果AI能力只是一个附属功能,无法重塑设备的核心交互体验,那么它就无法承载“流量入口”的战略权重。用户依然需要依赖手机完成绝大多数复杂任务。
2.4 战略收敛:聚焦“软件灵魂”与入口控制权
经历手机、VR、耳机的多轮试错后,字节的硬件战略逐渐清晰和收敛。它不再执着于亲自下场“造砖头”,而是回归自身最擅长的领域,软件与AI。
与中兴的合作模式,正是这一战略收敛的体现。
角色分工。字节负责提供核心的AI能力和交互系统,即“灵魂”。中兴等传统硬件厂商负责硬件的设计、制造和供应链,即“躯体”。
合作深度。合作不再是简单的应用预装,而是深入到操作系统(OS)层面,进行系统级的能力集成。
战略目标。字节的核心目标,从“卖出更多硬件”,转变为“控制更多硬件的AI入口”。
这个转变是务实且高效的。它最大化地发挥了字节的软件优势,同时规避了其在硬件制造上的短板。通过这种模式,字节可以用最低的成本,将其AI能力部署到最高频、最核心的个人计算终端——手机上,从而开启对现有互联网格局的正面冲击。
三、 AI手机技术特征:从“一个App”到“系统级AI代理层”
%20%E6%8B%B7%E8%B4%9D-izbg.jpg)
“豆包手机”与以往任何一款手机内置的语音助手都有本质区别。其核心创新在于,将AI从一个被动响应的应用(App),升级为一个主动执行的系统级代理层(System-level AI Agent)。要理解其颠覆性,我们需要深入其技术实现的核心逻辑。
3.1 系统级集成:权限是能力的基础
传统的手机语音助手,如Siri或小爱同学,其能力很大程度上受限于操作系统的权限。它们可以调用系统自带的功能(如设闹钟、打电话),或者通过App开放的有限接口(API)进行交互。但它们无法像人一样,自由地“点击”屏幕上的任意一个按钮。
豆包手机的模式则完全不同。通过与中兴在MyOS层面的深度合作,豆包AI获得了远超普通App的系统权限。
输入事件模拟。AI可以模拟用户的点击、滑动、输入等操作,直接控制屏幕上的任何UI元素。
屏幕内容理解。AI能够实时读取屏幕上的文本、图片和控件布局,理解当前上下文。这依赖于端侧的多模态模型(通常是轻量级的视觉语言模型)。
系统通知与服务调用。AI可以监听和解析系统通知,并能直接调用底层系统服务,实现应用间的无缝跳转和数据传递。
高权限是实现通用任务自动化的前提。没有系统级的深度集成,AI就永远只是一个被关在“笼子”里的应用,无法真正成为用户的通用助理。
3.2 跨应用任务自动化:Agent的工作流
“所见即可问,所言即可为”是豆包手机的核心卖点。我们以一个具体任务为例,来拆解其背后的技术工作流。
用户指令:“帮我从淘宝和京东上找一下这款耳机,看哪个更便宜,然后把链接发给我朋友小张。”
这个任务的执行流程,可以用一个序列图来表示。

这个流程展示了AI Agent的核心技术栈。
意图理解与任务规划(Planning)。由云端的大语言模型(LLM)负责,将用户的模糊指令拆解成一系列清晰、可执行的步骤。
环境感知(Perception)。由端侧的视觉模型(LVM)或OCR技术负责,理解当前屏幕的UI布局和内容。
动作执行(Action)。由系统级的自动化框架负责,模拟用户输入,执行点击、滑动等具体操作。
这套“感知-规划-执行”的循环,正是AI Agent的技术本质。
3.3 架构解析:一个“会自己操作手机”的通用代理层
从系统架构上看,豆包手机实际上是在传统的Android系统之上,增加了一个全新的“AI代理层”。
这个代理层横跨了多个系统模块。
输入层。它可以接管用户的语音、文本甚至未来可能的脑机接口输入,作为任务的起点。
感知层。通过辅助功能(Accessibility Service)等高权限接口,实时获取屏幕内容和UI结构树(UI Tree)。
决策层。这是Agent的大脑,通常采用端云协同的混合模式。简单的任务规划和决策在端侧完成,保证低延迟和隐私。复杂的、需要海量知识的规划则交由云端LLM处理。
执行层。将决策层的指令,转化为对输入系统的模拟事件,驱动App界面发生变化。
这个代理层的出现,意味着手机的操作逻辑发生了根本性变化。用户不再需要学习和适应每一个App的独特界面和操作流程。他们只需要用自然语言表达自己的最终目的,剩下的中间过程全部交由AI代理层来完成。
3.4 工程机发售:大规模真实场景的“公测”
目前豆包手机采取小规模发售的策略,目标用户是开发者和技术爱好者。这并非一次常规的商业发布,而更像是一次大规模、真实场景下的技术验证和数据采集。
通过这次“公测”,字节可以验证和收集在实验室环境中难以获得的关键数据。
泛化能力。AI Agent对海量、非标准的第三方App的UI适配能力如何?在面对不断更新的App版本时,其操作的鲁棒性怎样?
端云协同效率。在不同的网络环境下,端云之间的任务调度、数据传输和延迟表现如何?
用户交互范式。用户更喜欢什么样的指令方式?在任务执行失败时,如何设计优雅的回退和人工介入机制?
边界与安全。在真实使用中,会触发哪些意料之外的应用风控和安全限制?
这次工程机发售,本质上是用一个最小化可行产品(MVP),去探索一个全新交互范式的技术边界和用户接受度。其收集到的数据,将为后续更大规模的商业化推广,以及AI Agent技术的持续迭代,提供最宝贵的依据。
四、 对互联网大厂护城河的冲击逻辑
系统级AI代理的出现,不仅仅是用户体验的革新,它更像是一把锋利的尖刀,直插传统互联网大厂商业模式的心脏。它所冲击的,是过去十年移动互联网赖以生存的“流量护城河”。
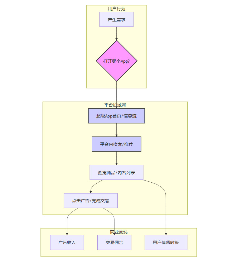
4.1 传统流量逻辑:以App为中心的“围墙花园”
要理解冲击,首先要回顾现有的流量分发和变现逻辑。在移动互联网时代,超级App是绝对的中心。
这个逻辑可以简化为以下模型。

这个模式的核心在于,平台通过构建一个功能丰富、内容繁荣的“围墙花园”,将用户尽可能长时间地留在自己的App内。用户的每一次点击、每一次浏览,都构成了平台的商业价值。
入口控制。超级App本身就是最大的流量入口。
推荐算法。通过复杂的推荐系统,决定用户“能看到什么”,从而引导流量流向。
广告系统。在信息流、搜索结果等关键位置插入广告,是主要的变现手段。
交易闭环。将用户从内容消费引导至交易环节,抽取佣金。
淘宝、美团、微信等巨头,正是依靠这套逻辑,构建了各自坚不可摧的商业护城河。
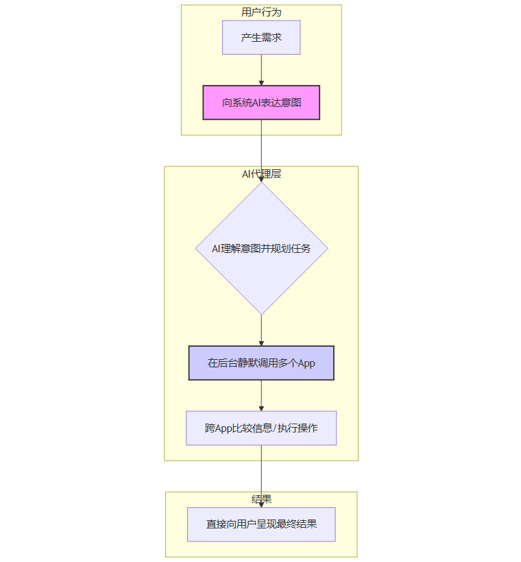
4.2 AI代理逻辑:以用户意图为中心的“任务穿透”
系统级AI代理则试图建立一套全新的逻辑。在这个新逻辑中,App不再是中心,用户的“意图”才是。

在这个模型下,发生了几个根本性的变化。
用户交互界面转移。用户的主要交互对象,从五花八门的App界面,转移到了统一的、与系统AI的对话界面。
App沦为后台服务。App不再是用户直接面对的前台,而更像是被AI调用的“API”或者“工具箱”。用户对任务“是在哪个App里完成的”变得不再敏感。
决策权上移。原本由平台推荐算法决定的“看什么”、“买什么”,现在由更懂用户个人偏好的AI代理来决策。
4.3 护城河的瓦解:关键商业指标的失效
AI代理逻辑直接导致了传统平台赖以为生的几个核心商业指标(KPI)的失效。
用户停留时长(DAU/MAU Time Spent)。AI追求的是用最短的时间最高效地完成任务。这与平台追求用户“沉浸”的目标背道而驰。停留时长的大幅下降将是必然结果。
页面浏览量(Page View, PV)。AI直接在后台完成了多页面的信息提取和比较,用户不再需要手动浏览大量的列表页和详情页。PV的价值被极大削弱。
广告点击率(Click-Through Rate, CTR)。AI在执行任务时,会倾向于绕过广告,直接抓取核心信息。信息流广告、搜索竞价排名的商业模式将受到毁灭性打击。
简单来说,AI代理层像一个“中间商”,切断了平台与用户之间的直接联系。平台精心构建的推荐算法、广告系统和用户引导路径,都被这个更高效的“超级助理”所绕过。
4.4 字节的战略升维
通过布局系统级AI,字节的战略定位也发生了跃迁。它不再仅仅满足于做一个“内容流量平台”,与其它大厂在同一个维度上竞争。
它的新目标是,成为“设备与应用之间的调度中枢”。
这是一个典型的“升维打击”。当竞争对手还在优化App内的推荐算法时,字节已经跳出App的框架,试图定义下一代的人机交互规则。一旦这个模式跑通,字节将掌握比任何单一App都更高的权限和更强的用户入口控制权。它将从一个“玩家”,变为“规则制定者”。
五、 产业博弈:平台围堵、权限之争与合规红线
%20%E6%8B%B7%E8%B4%9D-hsfx.jpg)
字节的野心,必然会引发整个行业的剧烈反应。一场围绕入口控制权、数据边界和安全合规的复杂博弈已经拉开序幕。
5.1 平台的反制:风控升级与“花园围墙”加高
豆包手机发布后不久,市场上就出现了部分App对其自动操作行为进行限制的案例。这背后是平台深层次的安全与商业双重担忧。
安全担忧。自动化的、模拟人类操作的脚本,很容易被用于恶意行为,如批量注册、刷单、薅羊毛等。金融类App对此尤为敏感,其风控系统会将这种非人类操作模式识别为高风险行为。
商业担忧。平台不希望自己的核心数据(如商品价格、用户评论)被外部AI轻易抓取,更不希望自己的商业闭环(如广告、交易)被绕过。
因此,我们看到了一些初步的反制措施。
技术性风控。通过检测操作频率、行为序列、设备指纹等方式,识别并拦截AI代理的自动化操作。
产品级限制。在用户协议中明确禁止非官方客户端或自动化工具的使用。
接口收紧。减少或关闭对外开放的API,加固数据壁垒。
这本质上是平台在加高自己的“围墙花园”,以抵御来自系统层AI的“入侵”。
5.2 字节的边界管理:在创新与合规间寻求平衡
面对平台的反制和用户的安全疑虑,字节也迅速做出了反应。其主动宣布,将对金融等敏感场景的AI操作进行规范化调整和限制。
这是一个非常重要的信号。它表明字节认识到,系统级AI的能力边界,不仅是一个技术问题,更是一个信任和规则问题。
主动规避高风险区。在金融支付、个人隐私等领域,主动后退一步,以换取用户和监管的信任。
建立生态信任。向开发者和合作伙伴展示,字节有能力、也有意愿在生态中扮演一个负责任的、有边界感的角色,而不是一个为所欲为的“独裁者”。
这场围绕边界的拉锯战才刚刚开始。字节的策略是在“体验冒进”和“安全合规”之间走钢丝,不断试探行业的底线,同时又在关键时刻表现出合作姿态,避免引发全面的生态对抗。
5.3 未来多方博弈的格局
AI手机撬动的不仅是字节与应用厂商之间的关系,它将整个产业链上的核心玩家都卷入了一场新的权力博弈。未来的格局将由以下几方的角力所决定。
这场博弈的复杂之处在于,各方的利益犬牙交错。手机厂商既想自己做AI,又需要字节这样的内容巨头来丰富生态。互联网平台既想抵制外部AI,又担心自己不做会被时代淘汰。未来的入口之争,将不再是单一产品的竞争,而是技术、生态、标准与合规的全面战争。
六、 AI手机商业价值:短期难盈利,长期为生态而战
如果仅从传统硬件销售的视角来评估,AI手机在短期内很难成为一门赚钱的“好生意”。但字节显然志不在此。其真正的价值,在于对未来的投资和对下一代生态主导权的争夺。
6.1 短期盈利困境
AI手机的商业化面临几个现实的挑战。
高昂的硬件与研发成本。虽然字节不亲自制造,但深度系统级合作需要投入巨大的研发资源。同时,为了保证AI体验流畅,对手机的算力(NPU)、内存等硬件配置要求更高,推高了物料成本(BOM)。
持续的云端推理开销。目前复杂的任务规划依然依赖云端大模型。每一次用户指令背后,都是一笔不菲的云计算开销。这笔成本由谁来承担?是向用户收取订阅费,还是计入硬件售价,商业模式尚不清晰。
有限的市场规模。在初期,AI手机的目标用户是开发者和极客,市场规模非常有限。在找到能够说服大众市场的“杀手级”应用之前,难以实现规模化销售,也就无法通过规模效应摊薄成本。
因此,将AI手机项目视为一个独立的盈利单元来进行考核,是没有意义的。它的价值必须放在字节更宏大的战略版图中去理解。
6.2 长期战略价值:生态卡位战
字节在这场看似“不赚钱”的生意上投入重注,瞄准的是三个层面的长期回报。
6.2.1 抢占入口与标准制定权
这是最核心的价值。在技术范式变革的窗口期,谁能定义下一代人机交互的标准,谁就能掌握未来的产业链话语权。就像微软通过Windows定义了PC交互,谷歌通过Android定义了移动交互一样,字节希望通过系统级AI Agent,定义“AI原生时代”的交互标准。一旦用户习惯了这种“意图驱动”的交互模式,就很难再回到繁琐的App点击操作,从而形成强大的用户黏性和迁移壁垒。
6.2.2 拉动AI Agent生态
一个成功的平台,必然伴随着一个繁荣的开发者生态。当AI Agent成为主流入口后,应用开发的范式也将被重塑。开发者将不再仅仅是开发独立的App,而是为豆包这样的AI助理开发各种“工具(Tools)”或“技能(Skills)”。
对于开发者。他们可以更专注于核心业务逻辑,而将复杂的自然语言交互、多轮对话管理等交给AI平台,极大地降低了开发AI原生服务的门槛。
对于字节。通过吸引海量开发者,其AI Agent的能力将呈指数级增长,覆盖生活的方方面面,形成强大的网络效应。这将使其从一个“应用工厂”,转变为一个真正的“生态平台”。
6.2.3 倒逼底层技术构建长板
大规模部署系统级AI Agent,是对公司底层技术能力的一次极限拉练。为了服务好数以亿计的用户,字节必须在多个核心技术领域建立起绝对优势。
端云协同架构。如何在保证体验流畅的前提下,智能地决定哪些任务在端侧(低延迟、保护隐私)完成,哪些任务在云端(能力更强)完成?
模型压缩与边缘推理。如何将越来越大的模型,高效地压缩并部署到算力有限的手机端侧NPU上?
多模态感知与理解。如何让AI不仅能理解文本,还能精准理解屏幕上的UI布局、图像和用户操作的上下文?
这些技术难题的攻克,将为字节构建起深厚的技术护城河。这些能力不仅可以用于手机,未来还可以复用到AI眼镜、汽车、机器人等任何智能终端上。
总而言之,字节并非在卖手机,而是以手机为载体,为其“AI总控层”的梦想,寻找一个最高频、最刚需的落地场景。这是一场关乎未来十年生态主导权的豪赌。
七、 多终端协同:手机只是入口矩阵的第一块拼图
%20%E6%8B%B7%E8%B4%9D-hqns.jpg)
字节的野心,绝不止于手机这一个屏幕。AI手机的推出,更像是其构建跨终端、全场景AI入口矩阵的第一步。同步推进的AI眼镜、PICO VR头显、Ola Friend耳机等项目,共同指向一个终极目标,构建一个以豆包为核心,无处不在的个人AI操作系统。
7.1 不同终端的场景互补
每一个硬件形态,都对应着特定的用户场景和交互模式。它们之间不是替代关系,而是互补关系。
字节的策略,是通过统一的豆包AI框架,将这些散落的硬件“珍珠”串联起来。
7.2 统一智能体框架下的协同效应
当所有终端都由同一个AI大脑驱动时,将产生巨大的协同效应。
数据与上下文互通。你在手机上浏览过的餐厅,戴上AI眼镜后可以直接导航;你在车里听到的音乐,回到家可以让智能音箱继续播放。用户的个人数据和偏好,可以在不同设备间无缝流转,提供真正连贯、个性化的体验。
任务跨设备接力。你可以在手机上开始一项复杂的工作,然后在VR头显中以更沉浸的方式继续。AI可以理解任务的连续性,并自动在最合适的设备上呈现。
增强的用户黏性与数据壁垒。用户拥有的字节系AI设备越多,体验就越好,迁移到其他生态的成本就越高。同时,多维度、全场景的数据回流,将进一步强化字节AI模型的能力,形成一个难以逾越的数据闭环。
最终,字节希望构建的,是一个以用户为中心的、分布式的个人AI操作系统。在这个系统中,硬件只是形态各异的“传感器”和“执行器”,而豆包AI则是那个统一的、无处不在的“灵魂”。
结论
移动互联网的潮水正在褪去,以App为孤岛的时代范式已显疲态。字节跳动通过将AI Agent深度植入手机操作系统,并非仅仅发布了一款新硬件,而是打响了争夺下一代计算平台“总控权”的第一枪。
这一战略的核心逻辑,是从过去依赖App分发内容的“流量经营者”,升级为定义设备与应用交互规则的“生态构建者”。它以系统级AI代理为武器,试图穿透传统互联网大厂耗费十年心血构建的流量护城河。这种“意图驱动”的交互模式,一旦被用户广泛接受,将从根本上颠覆以页面浏览和广告点击为基础的商业模型。
当然,前路挑战重重。技术上,AI Agent的鲁棒性与泛化能力仍需大规模验证。商业上,它将面临来自OS厂商、应用平台和监管机构的多方博弈与围堵。短期内,AI手机难以贡献可观的利润。
但对于字节而言,这本就不是一场追求短期财务回报的战役。它的真正目标,是以手机为起点,构建一个跨终端、全场景的个人AI操作系统,从而在即将到来的AI原生时代,抢占最有利的生态位。豆包手机的出现,无论最终成败,都已明确无误地宣告,互联网的竞争维度,正在从“App之争”全面升级为“AI总控之争”。这场关乎未来十年科技格局的序幕,才刚刚拉开。
📢💻 【省心锐评】
字节此举,意不在卖手机,而在“夺魂”。它试图将AI注入系统底层,成为用户与所有App之间的“超级中介”,重写移动互联网的流量规则与权力格局。

评论