【摘要】Claude Opus 4.5发布,以80.9%的SWE-bench准确率刷新编码记录。模型在智能体、计算与办公自动化领域实现突破,标志着AI正向项目级智能伙伴演进。
引言
2025年11月,技术圈迎来了一个重量级事件。Anthropic公司正式发布了其新一代旗舰大模型——Claude Opus 4.5。这并非一次常规的迭代。从各项公开的技术指标与早期评测来看,Opus 4.5的目标非常明确,即成为当前全球在编码、智能体操作与通用AI办公自动化领域的领跑者。
在我的职业生涯中,见证了无数技术的起落。但这一次,我感受到一种范式转移的强烈信号。AI的角色正在从一个“问答助手”或“代码补全工具”,迅速向一个能够独立承担复杂项目的“高级工程同事”或“项目型智能伙伴”演进。本次Opus 4.5的发布,不仅是技术维度的显著提升,更带动了产品生态、价格策略和应用广度的系统性变革。这篇文章将深入剖析其技术内核、生态布局及其可能带来的行业影响。
一、核心技术架构与能力跃迁

Claude Opus 4.5的升级是全方位的。它并非在单一维度上进行优化,而是在计算、推理、记忆和执行等多个层面实现了协同突破。这构成了其强大能力的基础。
1.1 软件工程与编码能力
编码能力是衡量现代大模型技术水平的核心标尺。Opus 4.5在这一领域的表现,可以说是达到了一个新的高度。
1.1.1 业界最优的基准测试表现
基准测试是评估模型能力的客观依据。Opus 4.5在多个权威软件工程评测中刷新了纪录。
SWE-bench Verified的决定性胜利
SWE-bench是一个极具挑战性的测试集,它要求模型解决真实的GitHub代码仓库中的问题。这不仅考验代码生成能力,更考验对现有大型代码库的理解、调试和修改能力。Opus 4.5在此测试中取得了80.9%的准确率,成为全球首个突破80%分数的主流大模型。为了更直观地理解这一成绩的含金量,我们可以做一个横向对比。
这个数据表明,Opus 4.5在处理真实、复杂的软件工程任务时,其可靠性已大幅领先于所有竞争对手。
超越人类工程师的内部测试
Anthropic进行了一项内部限时工程能力居家测试。这项测试模拟了真实的技术面试和工作场景。测试结果显示,Opus 4.5的得分超过了所有参与过该考试的人类工程师候选人。 这意味着,在特定工程任务上,它的表现已经可以媲美甚至超越训练有素的顶级人类工程师。
1.1.2 卓越的Token利用效率
在实际应用中,成本是一个无法回避的问题。Opus 4.5在提升性能的同时,也优化了其计算效率。在“高效Token利用”机制下,模型完成同等复杂任务时,所需的输出Token数量显著减少。部分任务中,Token消耗相比Sonnet 4.5减少了65%。这直接转化为更低的API调用成本和更快的响应速度,对于大规模应用至关重要。
1.1.3 复杂与模糊任务的理解执行力
真实世界中的工程需求往往不是清晰明确的。Opus 4.5展现了处理这类问题的强大能力。
主动澄清与方案权衡
当面对有歧义或未明确定义的需求时,它不再是盲目执行,而是会主动提出澄清性问题。它能够自主权衡不同技术方案的利弊,并最终制定出高质量、结构化的解决方案。这标志着AI从一个被动的指令执行者,向一个主动的思考者和合作者转变。创造性的问题解决能力
一个广为流传的早期测试案例是航空客服场景。规定是“经济舱机票无法改签”。当用户提出改签请求时,旧模型会直接拒绝。而Opus 4.5给出的解决方案是“建议您先将机票升舱至商务舱,商务舱机票是支持改签的,然后再进行改签操作”。这个方案既遵守了规则,又创造性地解决了用户问题,展现了其卓越的逻辑推理和问题解决能力。
1.2 推理、数学与多模态能力
一个顶级的工程伙伴,不能只会写代码。Opus 4.5在通用的认知能力上也实现了全面升级。
高阶逻辑与数学推理
无论是复杂的逻辑推导,还是抽象的数学问题,Opus 4.5都表现出业界前沿的水平。这使其能够胜任科研辅助、金融建模、数据分析等需要深度思考的高阶知识型任务。多模态信息处理
模型能够高效地阅读、理解和分析多种格式的信息,包括长篇技术文档、财务报表、图表和代码片段。在处理多文档、跨格式的信息综合任务时,其稳定性和准确度相比前代产品有明显提升。它可以快速总结多篇论文的核心观点,对比不同技术方案的优劣,并生成结构化的报告。
1.3 长上下文处理与记忆机制
对于长期、复杂的项目,保持对话的连贯性和对历史信息的记忆至关重要。
200K Token上下文窗口
Opus 4.5稳定支持200K Token的超长上下文窗口。这意味着它可以一次性处理约15万个单词或数十万行代码。这使得处理整个大型代码库、分析完整项目文档或进行多轮深度研究协作成为可能。“无限对话”机制
更具突破性的是,Claude应用引入了“无限对话”能力。这背后是一套自动摘要与滚动记忆机制。在对话进行中,模型会自动将早期的上下文信息进行智能摘要,并将其作为背景知识融入后续的对话。用户无需再担心因对话过长而丢失关键信息,也无需反复重述项目背景。这对于持续数周甚至数月的工程项目、研究课题和知识管理场景,是一个根本性的体验改善。
二、智能体(Agent)架构的演进与实践
如果说基础能力的提升是“肌肉”更强壮,那么智能体架构的演进则是赋予了这身肌肉一个更聪明的“大脑”和更灵活的“手脚”。Opus 4.5的发布,伴随着Anthropic在智能体技术上的重大突破。
2.1 从工具调用到长时序任务执行
传统的AI工具调用,通常是单步的、响应式的。而Opus 4.5的智能体能力,则聚焦于多步骤、长时序、自主性的任务执行。
在Vending-Bench等旨在评估端到端任务完成能力的测试中,Opus 4.5的表现大幅领先前代模型。它可以在低人工干预的情况下,独立完成一个复杂的链式流程。例如,从“分析上个季度的销售数据,找出增长最快的三个产品,并为它们制作一份市场推广PPT”这样一个模糊指令开始,自主完成数据拉取、分析、图表生成、文案撰写和PPT排版等一系列操作。
下面是一个简化的长时序任务执行流程示意图。

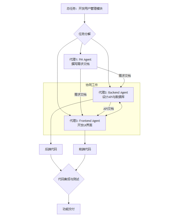
2.2 多代理协作框架
更进一步,Opus 4.5支持多代理并行协作。这意味着可以将一个庞大的项目分解给多个专门的AI代理,它们可以分工、协调,并最终合并工作成果。这使其更像一个真正的“工程团队”,而不仅仅是一个“全栈工程师”。
例如,在开发一个新功能时,可以设置三个代理:
产品经理代理:负责理解需求、撰写PRD。
后端开发代理:负责设计API、编写业务逻辑、数据库交互。
前端开发代理:负责构建UI界面、调用API、处理用户交互。
这三个代理可以并行工作,通过共享的上下文和通信机制进行协调,最终将成果集成在一起。这种模式极大地提升了处理大型复杂项目的效率和能力上限。

这种多代理协作框架,是AI从“个体劳动者”向“有组织生产力”进化的关键一步。
三、产品生态与开发者体验重塑

再强大的技术,如果不能方便地被使用,其价值也会大打折扣。Anthropic围绕Opus 4.5进行了一系列产品和平台级的更新,旨在将其能力无缝嵌入到用户的工作流中。
3.1 嵌入式生产力组件
Claude不再仅仅是一个独立的聊天应用,它正在成为嵌入到各种生产力工具中的“智能核心”。
Claude for Chrome
该插件面向所有Max用户开放。它能理解当前网页内容,并提供总结、翻译、代码分析、内容创作等功能。一个实用的场景是,在浏览GitHub项目时,可以直接让它分析代码结构、解释复杂函数,甚至基于当前页面的代码生成一份PPT演示文稿。Claude for Excel (Beta)
这是办公自动化的一个重要里程碑。该功能向Max、Team和Enterprise用户开放。用户可以直接在Excel中使用自然语言进行操作,例如:“清理A列的数据,去除所有特殊字符。”
“基于B列和C列的数据,生成一个销售趋势的折线图。”
“使用D列到F列的数据,建立一个线性回归模型来预测下个季度的销量。”
这极大地降低了数据分析和处理的门槛,将AI能力直接赋予了每一个办公人员。
3.2 Claude Code的“计划-执行”新范式
对于开发者而言,让AI直接修改代码库始终存在风险。Claude Code桌面应用引入的**“计划-执行”(Plan-and-Execute)模式**,有效地解决了这个问题。
这个范式的工作流程如下:
接收任务:开发者给出修改代码的指令。
主动澄清:Claude Code会分析任务,如果发现任何模糊之处,会首先提出澄清性问题。
生成计划:在完全理解需求后,它不会立即修改代码,而是会生成一个分步骤、可编辑的执行计划。计划会清晰地列出将要修改哪些文件、修改哪些函数、以及修改的原因。
用户审批:开发者可以审阅这个计划。如果同意,则批准执行。如果不同意,可以编辑计划或要求重新制定。
执行操作:只有在计划被批准后,Claude Code才会开始实际的代码修改。
这种模式将AI的自动化能力与人类的监督审查完美结合,极大地提升了编码自动化的安全性、透明度和可靠性。它让AI更像一个严格遵守工程规范的团队成员,而不是一个行为不可预测的黑盒。
3.3 经济模型与资源策略
为了推动新模型的普及,Anthropic采取了非常积极的价格和配额策略。
API价格大幅下调
Opus 4.5的API价格进行了大幅调整,使其在高性能模型中极具性价比。
这样的定价策略,使得中小企业和独立开发者也能负担得起顶级模型的调用成本。
配额限制放宽
Anthropic取消了对使用Opus 4.5的Claude与Claude Code用户的特定单模型配额限制。同时,Max与Team Premium会员的整体使用上限也得到提升。这意味着专业用户可以在“没有天花板”的场景下,更自由地进行高频次、重负载的应用和测试。
四、行业影响与架构范式变革

Claude Opus 4.5的发布,其意义超越了产品本身,它预示着AI应用开发和人机协作模式的深刻变革。
4.1 AI角色的重定义:从辅助工具到工程伙伴
过去,我们将AI视为辅助工具,它能回答问题、补全代码、润色文案。而Opus 4.5及其生态所展现的能力,使其更像一个能够独立承担端到端项目的工程伙伴。它具备理解复杂目标、分解任务、规划路径、执行操作、并与人类协作的能力。这种角色的转变,将重塑知识工作者的工作方式。
4.2 对开发流程与团队协作的冲击
软件开发流程可能会被彻底改变。
需求阶段:AI可以帮助产品经理分析用户反馈,生成更完善的需求文档。
设计阶段:AI可以基于需求生成多种架构方案,并进行优劣对比。
开发阶段:AI可以承担大部分编码和单元测试工作,人类开发者更多地扮演架构设计和代码审查的角色。
测试与运维:AI可以自动排查Bug、编写集成测试、甚至进行初步的线上问题诊断。
团队协作模式也将发生变化。AI代理可能成为项目管理工具中的正式“成员”,负责跟进任务、同步进度、合并代码。
4.3 企业数字化转型的新支点
对于企业而言,Opus 4.5这样的模型提供了一个全新的自动化层次。过去,RPA(机器人流程自动化)主要处理结构化、规则明确的流程。而现在,AI智能体可以处理更复杂、更需要认知和判断的非结构化任务。从财务分析、市场研究到客户服务、供应链管理,AI有望成为企业数字化转型的核心引擎,将自动化渗透到业务的每一个毛细血管。
结论
Claude Opus 4.5的发布,是生成式AI发展历程中的一个重要节点。它以全球领先的编码与自动化能力、强大的通用推理实力、场景友好的平台生态以及极具竞争力的开放策略,树立了新的行业标杆。
其核心突破在于,成功地将顶级的编码能力、长时序的代理能力和实际的工作流操作能力深度融合。这标志着AI系统已经进入一个可以支持复杂、长期、端到端高价值任务的“智能协作”时代。AI不再仅仅是提升个体效率的工具,它正在成为能够与人类团队并肩作战、共同完成复杂工程的智能业务伙伴。无论是个人开发者、技术团队还是大型企业,都应该密切关注并积极拥抱这一变革,从中寻找属于自己的、极具突破性的数字化升级机会。
📢💻 【省心锐评】
Opus 4.5的核心突破不在于单点性能,而是将编码、代理与工作流深度融合。AI正从一个“聪明的终端”进化为可独立承担复杂工程项目的“分布式智能节点”。

评论