【摘要】2025年的AI产品核心,已从追求极限能力转向无感融入日常。技术的价值不在于替代,而在于将人从机械流程中解放,回归感受、创造与连接,最终放大独特的人类价值。
引言
人工智能领域的发展正经历一次深刻的范式转移。曾经,我们热衷于讨论模型的参数规模、在各类基准测试中的惊艳表现,这些“技术奇观”构成了行业叙事的主线。进入2025年,这种叙事正在悄然改变。当AI的能力渗透到工作流与生活流的毛细血管,成为类似计算与存储的底层基础设施时,行业的关注焦点已从“AI能做什么”转向“AI应该如何落地”。
这场转变的核心,是对技术终极价值的重新思考。如果一项技术的发展最终导向对人类主体性的削弱,那么其进步本身就值得警惕。幸运的是,行业共识正在形成。AI的终点并非构建一个无所不能的“超级大脑”来替代人类,而是打造一个无处不在的“增强系统”,将人类从重复、繁琐、低创造性的工作中解放出来。它让我们有更多精力专注于那些无法被量化、无法被算法定义的部分,即“人味”——我们的感受、体验、创造力与同理心。
本文将系统性地探讨这一共识背后的技术逻辑、产品设计原则与组织治理挑战。我们将深入分析人机协作的新边界,剖析人类不可替代的核心价值,并提出在AI时代下,如何设计产品、构建系统,以确保技术始终服务于“放大‘人味’”这一最终目的。
一、范式迁移:AI从技术奇观到日常基础设施
%20拷贝-rbyj.jpg)
AI技术的发展曲线已经越过了最初的期望膨胀期,进入了更为务实的产业落地阶段。在这个阶段,评价一个AI产品的标准不再是其瞬间的惊艳效果,而是其在真实场景中持续创造价值的能力。这种转变,标志着AI正从一个独立的“技术明星”演变为一个深度嵌入各类系统与流程的“基础设施”。
1.1 “可用性”压倒“先进性”
在AI技术发展的早期,行业普遍追求模型的极限性能。更大的参数量、更复杂的网络结构、在公开数据集上更高的得分,是衡量技术先进性的核心指标。然而,当这些模型尝试进入实际生产环境时,一系列工程化挑战随之而来。高昂的推理成本、不稳定的服务响应、难以控制的“幻觉”现象,都成为阻碍其大规模应用的壁垒。
2025年的产品共识是,“可用、好用、常用”的重要性已经全面超越了单纯的“惊艳”。一个在特定领域经过精调(Fine-tuning)、能够稳定输出、成本可控的中小模型,其商业价值和社会价值,远大于一个偶尔能生成惊世骇俗内容、但大多数时候都不可靠的巨无霸模型。
这种转变要求技术团队将重心从算法研究更多地转向系统工程。MLOps(机器学习操作)的重要性被提到了前所未有的高度,它涵盖了数据管理、模型训练、部署、监控与迭代的全生命周期,是确保AI服务稳定可靠的关键。
1.2 “无感化”是最高的产品境界
当一项技术成为基础设施时,其最高境界是“隐形”。用户在使用产品时,无需感知到背后AI的存在,只是觉得流程更顺畅、效率更高、体验更好。这与早期AI产品刻意强调“由AI驱动”的设计理念形成了鲜明对比。
实现“无感化”集成,需要在产品设计层面遵循以下原则:
场景驱动而非技术驱动。从用户的真实痛点出发,思考AI能在哪个环节提供帮助,而不是拿着AI技术去找应用场景。
默认开启而非手动触发。将AI能力作为产品的默认配置,让用户自然而然地享受到其带来的便利。例如,IDE中的代码补全、文档工具中的语法纠错。
渐进增强而非颠覆流程。AI的介入应是对现有工作流的优化,而不是强制用户学习一套全新的操作范式。用户应该感觉自己“被赋能”,而不是“被替代”。
1.3 技术底座的演进趋势
为了支撑AI向基础设施的转变,底层技术也在不断演进。
模型即服务(MaaS)的成熟。云厂商和头部AI公司提供的模型API服务,使得开发者可以像调用水电一样调用强大的AI能力,极大降低了应用门槛。
端侧AI与边缘计算的兴起。为了降低延迟、保护隐私、节约成本,越来越多的模型被量化、压缩后部署在用户设备(端侧)或靠近数据源的边缘服务器上。这使得AI响应更即时,体验更流畅。
检索增强生成(RAG)成为标配。为了解决模型的“幻觉”问题,并让其能利用私有或实时数据,RAG技术被广泛应用。它通过“检索-生成”两步,确保了生成内容的事实准确性和时效性,是AI从“玩具”走向“工具”的关键一步。
二、协作重构:人机分工的边界与原则
随着AI深度融入工作流,人与机器的分工关系正在被重新定义。过去清晰的界限变得模糊,一种新型的、动态的人机协作模式正在形成。理解这种模式的核心,在于明确各自的优势领域,并建立清晰的协作原则。AI并非人类的竞争者,而是一个强大的“协作者”或“副驾驶”。
2.1 AI的优势域:效率与选项
AI,特别是生成式AI,其核心能力根植于对海量数据的模式学习与概率计算。这决定了它在以下方面拥有超越人类的优势:
信息处理。AI能够快速地对非结构化数据进行读取、解析、摘要和分类。例如,在几秒钟内总结一份数百页的财报,或从海量用户反馈中提取核心议题。
内容生成。基于学习到的模式,AI可以高效地生成文本、代码、图像等多种模态的内容初稿。它极大地缩短了从“0到1”的冷启动时间。
组合与优化。AI擅长在巨大的可能性空间中进行搜索和组合,以找到满足特定约束条件的最优或较优解。例如,物流路径规划、营销文案的多版本生成与A/B测试。
AI的核心角色是“执行者”和“建议者”。它负责处理那些有明确规则、依赖数据驱动、重复性高的任务,并将人类从这些任务中解放出来。同时,它也能提供丰富的选项和多维度的信息,作为人类决策的辅助。
2.2 人类的优势域:意图与决策
尽管AI在执行层面表现出色,但它在更高维度的认知活动中存在根本性局限。这些领域构成了人类不可替代的核心价值。
定义问题与设定意图。AI可以解决一个被明确定义的问题,但它无法提出一个“好问题”。“为什么要做这件事”,这个关于目标、愿景和价值判断的根本性问题,只能由人来回答。
价值权衡与伦理判断。现实世界中的决策往往不是简单的“对与错”,而是在多个相互冲突的价值目标之间进行权衡。例如,在产品设计中平衡用户体验、商业利益与社会责任。这种基于价值观的复杂决策,超出了当前AI的能力范畴。
承担后果与最终责任。决策必然伴随着责任。人类作为社会主体,需要为自己的选择承担法律、道德和情感上的后果。AI作为工具,无法也无权承担这种终极责任。
处理模糊性与非常规情况。人类拥有常识和强大的情境理解能力,能够在信息不完整或遇到突发状况时做出合理的应对。AI在面对其训练数据之外的“黑天鹅”事件时,往往会表现得非常脆弱。
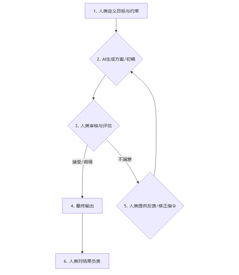
2.3 人机协作的框架:人在环路(Human-in-the-Loop)
为了让人机协作高效且安全,产品和系统设计必须遵循“人在环路”(HITL)的框架。这意味着在AI工作流的关键节点,必须保留人类的介入、监督和决策环节。
我们可以用一个Mermaid流程图来表示一个典型的HITL设计模式:

这个流程图清晰地展示了人机各自的角色:
人类是启动者和导航者。由人来设定任务的最终目标和边界条件。
AI是执行引擎。负责具体的生成和计算工作。
人类是守门员和决策者。对AI的输出进行审核、评估和选择,确保其符合最初的意图和质量标准。
反馈是关键的闭环。人类的反馈不仅能修正当前的结果,也能作为高质量的标注数据,用于模型的持续优化。
责任主体始终是人。无论AI在过程中提供了多大帮助,最终产出的所有权和责任都归属于人类用户。
在产品设计中,落实HITL框架意味着要提供清晰的可解释性(Explainability)、可编辑性(Editability)和可撤销性(Revocability)。用户需要知道AI为何给出这样的建议,能够方便地修改AI生成的内容,并且可以随时推翻AI的决策,返回到人工主导的状态。
三、人类护城河:不可计算的“体验”与“在意”
%20拷贝-gxem.jpg)
当AI能够写诗、作画、谱曲时,一个深刻的问题摆在我们面前:人类的创造力还剩下什么?答案或许并不在于“创造”这个行为本身,而在于其背后的源动力——源自真实世界的体验和发自内心的“在意”。这构成了AI难以逾越的鸿沟,也是人类最坚固的护城河。
3.1 数据与体验的本质鸿沟
AI的学习基于数据。它通过分析数以亿计的文本和图像,学习到了语言的语法、图像的风格和世界的“表层规律”。但这种学习是间接的、非具身的(Disembodied)。AI从未感受过阳光的温暖,从未体会过离别的伤感,也从未品尝过一块蛋糕带来的纯粹快乐。
AI拥有的是关于世界的数据,而人类拥有的是在世界中的体验。这是一个本质区别。
体验是多模态的、连续的。人类的感知是视觉、听觉、触觉、嗅觉、味觉的综合体,并且是在时间流中连续发生的。AI目前处理的多模态数据是离散的、割裂的。
体验是带有情感烙印的。一段记忆之所以深刻,往往是因为它伴随着强烈的情感。喜悦、悲伤、愤怒、恐惧,这些情感赋予了体验独特的意义和重量。AI可以识别和模仿情感表达,但它没有产生情感的生物基础。
体验塑造了我们的世界模型。我们对世界的理解,即常识,是在与物理世界和社会环境的持续互动中建立起来的。这种基于因果和直觉的深层理解,与AI基于相关性的统计模型有本质不同。
3.2 “人味”:创作的灵魂
正是因为拥有独一无二的体验,人类的创作才具有了AI难以企及的“人味”。这种“人味”体现在多个层面:
个人经历的独特性。每个人的成长背景、人生际遇都是不可复制的。这些经历成为创作最宝贵的素材库。一个创作者能写出催人泪下的歌词,往往是因为他亲身经历过类似的失落。
文化语境的深度理解。人类在特定的文化环境中成长,对其中的符号、典故、价值观有深度的、内隐的理解。这种文化敏感性使得创作能够引发特定群体的强烈共鸣。
审美偏好的主观选择。审美本质上是一种高度主观的价值判断。在无数种可能性中,创作者基于自己的审美直觉,做出“这样更好”的选择。这种选择背后,是其全部知识、经验和情感的总和。
情感投注的真诚。最能打动人的作品,往往是创作者情感的真实流露。这种“在意”——对某个主题、某个人物、某种价值的深切关怀,是无法被伪装的。它通过作品的每一个细节传递给观众,建立起深刻的情感连接。
AI可以成为一个极其高效的创作助手,它能提供灵感、生成素材、优化细节。但它无法替代创作者的灵魂。AI负责“画什么”和“怎么画”,而人负责“为什么画”。这个“为什么”,就是“人味”的核心。
3.3 从“技法”到“心法”的教育转向
AI的普及,正在深刻地改变教育,尤其是在创意领域。过去,艺术教育和设计教育在很大程度上侧重于“技法”的训练,例如素描的准确性、软件的操作熟练度。AIGC工具的出现,极大地降低了技法的门槛。一个没有绘画基础的人,也能通过精准的提示词生成媲美专业画师的作品。
这迫使教育的重心必须从“技法”转向“心法”。
培养审美与鉴赏力。当生成变得容易,“判断好坏”的能力就变得至关重要。学生需要学习如何欣赏经典,分析优秀作品,并建立自己独特的审美体系。
强化叙事与表达能力。工具只是媒介,核心是“想表达什么”。教育需要引导学生关注生活、思考社会、形成观点,并学习如何将这些思想有效地转化为创意叙事。
鼓励跨界与融合思维。AI打通了不同学科和媒介之间的壁垒。未来的创作者需要具备更广阔的知识视野,能够将科技、艺术、人文等不同领域的元素进行融合创新。
AI没有让艺术变得廉价,反而让艺术的门槛变得更高了——这个门槛不再是技术,而是思想、情感和创造力本身。
四、主体性博弈:AI时代的自主权与产品设计
当AI系统变得越来越智能,甚至在某些方面比我们自己更“懂”我们时,一个严峻的挑战浮出水面:人类的主体性(Agency)是否会因此被侵蚀?这是一个涉及技术伦理、产品设计和用户心智模式的复杂议题。确保AI在提供便利的同时不剥夺用户的自主选择权,是所有负责任的产品设计者必须面对的核心课题。
4.1 “判断外包”的风险
AI推荐系统是“判断外包”风险最典型的例证。无论是电商平台的商品推荐、流媒体的内容推荐,还是导航软件的路线规划,AI都在基于我们的历史数据和行为模式,为我们提供“最优”或“最可能喜欢”的选项。这在很大程度上提升了信息获取效率,但也带来了潜在的风险。
信息茧房(Filter Bubble)。系统持续推荐我们偏好的内容,会让我们视野变窄,认知固化,失去接触不同观点和新事物的机会。
决策惰性(Decision Fatigue Reduction)。当系统总能提供“足够好”的建议时,我们可能会逐渐放弃独立思考和主动探索的意愿,将决策权完全交给算法。长此以往,我们的判断能力和批判性思维可能会退化。
行为被操控(Behavioral Manipulation)。商业系统设计的AI,其最终目标往往是商业利益最大化,而非用户利益最大化。它可能会利用人性的弱点,通过精准的推送和激励机制,引导我们做出非理性的消费决策。
当AI的建议从“参考”变成“指令”时,用户的主体性就开始流失。这种流失是渐进的、不易察 ઉ 的,但其长期影响不容忽视。
4.2 保留选择权的产品设计原则
应对主体性风险的关键,不在于拒绝使用AI,而在于通过精巧的产品设计,确保最终的控制权始终掌握在用户手中。一个好的AI产品,应该像一个优秀的参谋,而不是一个独断的指挥官。
以下是保障用户选择权的关键设计原则,可以总结为**“T-A-R-S”模型**:
赋予用户“犯错”的权利,是主体性设计的最高体现。人生并非一道追求最优解的数学题。很多时候,我们的选择是为了体验、为了情感、为了关系,甚至仅仅是为了“我愿意”。一个好的AI产品,应该尊重并容纳这种“非理性”的人性光辉。它应该在引导用户走向“正确”的同时,也为用户保留走向“弯路”的自由。
4.3 “偶尔不理性”的人性空间
产品设计需要为用户的“不理性”决策预留空间。这意味着,系统的目标函数不应仅仅是效率或准确率的最大化。
容纳非最优选择。当用户拒绝了AI推荐的最优路线,选择了一条风景更好但更耗时的路时,系统不应反复弹窗提示“您已偏离最优路线”,而应默默地重新规划,并提供沿途的兴趣点。
鼓励探索与发现。推荐系统可以引入一定的“随机性”或“多样性”因子,主动为用户推荐一些其兴趣圈之外、但可能有价值的内容,帮助用户打破信息茧房。
尊重情感价值。一个健身App在用户设定了严格的减脂计划后,如果用户当天记录了一块生日蛋糕,App的反应不应是冷冰冰的“今日热量超标”,而可以是“生日快乐!明天我们再一起努力吧”。这种对人类情感场景的理解和共情,是建立长期信任的关键。
五、社会价值:AI的普惠与治理
%20拷贝-stcy.jpg)
AI技术的发展,不仅关乎个体效率的提升,更蕴含着巨大的社会价值。它有潜力成为一座“普惠的桥梁”,打破知识、技能和资源的壁垒,让更多人享受到技术进步的红利。然而,这种潜力的释放,离不开审慎的系统治理和对新挑战的积极应对。
5.1 降低表达与创造的门槛
AIGC(AI Generated Content)技术最直观的社会价值之一,就是将“技能门槛”与“能力门槛”进行了解耦。
在过去,创意的表达严重依赖于专业技能的掌握。一个有绝佳故事构思的人,如果不会绘画,就很难将其视觉化;一个有动人旋律灵感的人,如果不懂编曲,就难以将其制作成完整的音乐。AIGC工具改变了这一切。
在教育领域,重点可以从“画得像不像”转向“想表达什么、为什么这样表达”。AI辅助工具让学生可以专注于创意的构思和思想的传递,而不是在基础技法的训练上耗费过多精力。这有助于保护和激发更多孩子的创造天性。
在内容创作领域,独立开发者、小型团队和个人创作者获得了前所未有的生产力。他们可以用极低的成本,制作出过去只有大型工作室才能完成的高质量视觉素材、配乐和文案,极大地丰富了内容生态的多样性。
5.2 赋能公益与公共服务
公益和公共服务领域往往面临资源有限、人力紧张的困境。大量的精力被消耗在重复性的沟通、信息整理和行政工作中。AI可以在这些环节发挥巨大作用,实现“降本增效”,让宝贵的人力资源真正用在“刀刃上”。
AI在这些场景中的价值,是将人从“事务性”工作中解放出来,回归到更需要同理心、信任和人际连接的“关系性”工作中。
5.3 真实性与信任的新挑战
当AI生成的内容在逼真度上与人类创作无异时,“信任”就成为了新的稀缺品。深度伪造(Deepfake)、虚假信息、AI诈骗等风险随之而来,对社会信任体系构成了严峻挑战。
应对这一挑战,需要技术、法规和教育多管齐下,建立一套新的“可信机制”。
技术层面的解决方案。
内容来源标注。强制或鼓励所有AIGC内容附带明确的“由AI生成”标识。
数字水印与溯源。在生成内容的底层数据中嵌入不可见的数字水印,以便在发生争议时进行溯源。
事实核查工具。开发能够交叉验证信息来源、识别常见虚假叙事模式的AI工具,辅助用户和平台进行内容审核。
产品与平台责任。
明确责任主体。平台需要对其托管和传播的AIGC内容承担相应的审核和管理责任。
建立验证路径。对于知识性或新闻性内容,AI应提供清晰的引用链路和信息来源,方便用户查证。
公众素养教育。
提升全民的数字素养和批判性思维能力,培养公众对AIGC内容的审慎态度。
5.4 从工具能力到系统治理
将AI安全、负责任地落地,对产品开发者和组织提出了超越单纯技术能力的要求,需要建立一套完善的系统治理框架。
明确数据边界与隐私保护。严格遵守数据使用规范,确保用户数据的采集、存储和使用合法合规。特别是对于用于模型训练的数据,必须进行严格的匿名化和脱敏处理。
建立偏差与安全策略。持续对模型的输出进行监控,识别并纠正其中可能存在的偏见(如性别、种族偏见)。建立“红队测试”机制,主动发现和防御模型的滥用风险。
清晰化人机协作的责任划分。在产品设计和用户协议中,明确界定在人机协作流程中,AI、用户和平台各自的权利与责任。
评估AI产品的指标也需要升级。除了传统的效率、点击率、转化率等指标外,更应关注用户信任度、掌控感、长期满意度以及是否存在过度依赖的风险。
结论
2025年的AI产品共识,标志着我们对这项技术的理解进入了一个更成熟、更深刻的阶段。我们不再沉迷于对“超人智能”的幻想,而是脚踏实地地思考如何利用AI来解决真实世界的问题,服务于人的真实需求。
技术的终点,不是创造一个可以替代我们的“神”,而是打造一面可以映照并放大我们自身价值的“镜子”。AI的使命,不是让我们变得更像机器——更高效、更理性、更“正确”,而是把我们从机械的、非人性的劳动中解放出来,让我们有时间和自由去成为一个更完整的人——去感受、去创造、去连接、去犯错、去在意。
对于每一位技术从业者而言,这意味着我们的责任变得更加重大。我们不仅要构建强大的算法和系统,更要思考这些系统将如何塑造人的行为、影响人的心智。在产品设计的每一个环节,都应将“人”置于中心位置,确保技术始终是向善的、可控的、服务于人类长远福祉的力量。AI的浪潮已至,而我们,正是决定其流向的人。
📢💻 【省心锐评】
AI的价值不在于模拟人类的智慧,而在于放大人类的独特性。未来的产品设计,核心是构建人机信任,守护用户自主权,让技术回归服务于“人味”的本质。

评论