【摘要】一个AI驱动的讽刺项目,通过分析行业数据预测AI泡沫的破裂日期。这不仅是技术实验,更是对当前行业狂热、资本结构与集体焦虑的深刻反思。

引言
在技术圈,我们见证过太多风口,也目睹过太多泡沫。如今,人工智能(AI)正处在这样一个历史性的十字路口。一个颇具玩味的项目进入了公众视野,它利用AI算法,每天分析全球AI行业的新闻与数据,最终给出一个精确到天的“泡沫破裂预测日”——2026年9月4日。
这当然不是一个严肃的金融模型,我们也不应据此进行任何投资决策。它的本质是一场精心设计的讽刺实验,一面算法驱动的“行业情绪镜”。它用一种极端量化的方式,映射出我们这个时代对AI技术最深切的渴望与最沉重的忧虑。这篇文章不打算去验证这个日期的准确性,而是想借此为引,深入剖析当前AI产业的技术现状、资本结构、潜在风险以及这场集体狂热背后的底层逻辑。
🔮 一、项目解构:一个算法驱动的“行业情绪镜”
%20拷贝-uvzr.jpg)
这个项目的核心并非预测,而是观察与呈现。它将复杂的行业动态,抽象成一个不断跳动的倒计时,这种设计本身就充满了反思意味。
1.1 实验的核心设定
项目的基本逻辑很简单。它是一个自动化系统,通过程序化的方式完成三项核心任务。
数据采集。系统持续不断地从全球主流科技媒体、金融资讯平台、学术论文预印本网站以及开发者社区抓取与AI相关的公开信息。
情绪分析。利用自然语言处理(NLP)模型,对采集到的文本数据进行情感倾向性分析,将其标记为正面、负面或中性。
指数计算与日期映射。系统根据预设的加权算法,将这些信号整合成一个动态的“泡沫指数”。指数越高,意味着市场情绪越狂热,泡沫破裂的预测日期就越远。反之,当负面信号增多,指数下降,日期就会被“拉近”。
将预测日期从最初的2027年某月提前到2026年9月4日,这个行为本身就是一次“算法表达”。它告诉我们,在过去一段时间里,系统捕捉到的负面或警示性信号,在权重上已经超过了那些积极的、推动增长的信号。
1.2 技术实现路径推演
作为一个架构师,我很自然地会去思考这个系统在技术上如何实现。尽管项目方未公布源码,但我们可以合理推演其技术栈与工作流。
1.2.1 数据层:构建多源信息流管道
这套系统首先需要一个强大的数据获取层。它必须能够稳定、高效地从不同来源抓取数据。
这个数据管道的核心是**ETL(Extract, Transform, Load)**过程,确保所有非结构化数据都能被清洗、转换成可供模型分析的格式。
1.2.2 模型层:情感分析与特征工程
数据进入模型层后,核心工作是信息向量化与情感计算。
情感分析模型。这很可能是一个基于Transformer架构的语言模型,比如经过微调的BERT或其变体。模型需要在一个包含大量AI行业特定术语和语境的数据集上进行训练,才能准确识别“技术突破”与“市场炒作”之间的细微差别。
特征工程。除了文本情感,系统还会提取其他关键特征,例如。
新闻主题分类。融资、产品发布、监管政策、裁员、技术伦理等。
实体识别。提及的公司、人物、技术名称。
量化指标。融资金额、股价变动百分比、论文引用数等。
1.2.3 算法层:动态加权的“泡沫指数”
这是整个系统的“大脑”。它需要一个数学模型来整合所有输入信号,并输出最终的日期。

这个公式 Σ(wi * fi) 中的 w (权重) 和 f (特征值) 是关键。例如,一笔巨额融资(如OpenAI或Anthropic的新一轮融资)可能会被赋予高正面权重,而一篇关于AI安全漏洞的重要研究报告则可能被赋予高负面权重。权重的动态调整是这个系统最精妙也最“主观”的部分,它直接反映了项目设计者对不同市场信号重要性的判断。
这个项目用看似客观的算法,包装了一个充满主观判断和讽刺意味的内核。它在模仿我们这个行业,用数据和模型去量化一种难以量化的集体情绪。
🔮 二、宏观图景:亢奋与焦虑交织的二元性
当前AI行业最显著的特征,就是极端乐观与深度忧虑并存。这种二元性体现在财报数据、市场反应和技术叙事等各个层面。
2.1 增长引擎:巨头的财报与技术叙事
行业的乐观情绪主要由头部科技公司强劲的业绩驱动。
Alphabet (Google)。其云业务(GCP)的增长很大程度上得益于Vertex AI平台和Gemini系列模型的API调用。财报会议上,“AI”是最高频的词汇之一,管理层不断强调AI如何赋能搜索、广告和云三大核心业务。
C3.ai。作为一家纯粹的AI应用软件公司,其收入增长被视为企业AI落地情况的风向标。强劲的客户增长和订单量,为市场注入了“AI商业化可行”的信心。
这些公司的成功,共同构建了一个强有力的增长叙事。AI不再是实验室里的玩具,而是能够直接驱动收入的生产力工具。这个叙事是资本市场愿意为高估值买单的根本原因。
2.2 预期裂痕:当财报无法满足“信仰”
然而,硬币的另一面是,市场对AI的预期已经被拔高到了一个前所未有的水平。一旦现实与预期出现哪怕一丝偏差,都会引发剧烈的连锁反应。
Microsoft。尽管Azure的AI服务增长迅猛,Co-pilot系列产品也获得了大量关注,但其股价在财报发布后依然可能出现大幅波动。原因在于,投资者关心的不仅是增长,更是增长的斜率。他们希望看到指数级的、远超预期的增长,而任何线性的、符合预期的增长都可能被解读为“利好出尽”。
Snowflake。作为数据云领域的领导者,其推出的AI功能被寄予厚望。但当其AI相关收入的贡献未能达到分析师的激进预测时,市场立刻给予了负面反馈。
这揭示了一个深刻的问题。当前AI领域的估值,已经部分脱离了基本面,变成了一种基于“信仰”的定价。这种“信仰”定价体系极其脆弱,对负面信息高度敏感。
2.3 行业情绪的钟摆效应
综合来看,整个行业的情绪就像一个钟摆,在“技术革命”的极度兴奋和“泡沫破裂”的极度恐惧之间来回摆动。
兴奋期。当有新的、颠覆性的模型(如GPT-4o的多模态交互)发布时,钟摆荡向乐观一侧。市场会迅速将新技术能力外推到无限的应用场景,推高所有相关公司的估值。
紧张期。当出现监管收紧、关键公司业绩不及预期或重大安全事件时,钟摆又会迅速荡向悲观一侧。市场开始重新审视成本、回报周期和落地可行性。
这个讽刺项目捕捉到的,正是钟摆从兴奋顶点开始向回摆的那个瞬间。它告诉我们,风险讨论已经从边缘地带,正式进入了行业的主流叙事。
🔮 三、资本结构剖析:金字塔顶端的盛宴与基座的脆弱
%20拷贝-ymhv.jpg)
任何技术浪潮的背后,都是资本的流动。当前AI领域的资本结构呈现出一种极不健康的**“金字塔”形态**,这可能是引爆泡沫最直接的导火索。
3.1 资金的虹吸效应:赢家通吃
风险投资正以前所未有的规模涌入AI领域,但这些资金并非均匀分布。它们高度集中在少数几家位于金字塔顶端的公司。
这种资本的虹吸效应导致了一个结果。绝大部分资金被用于训练更大、更强的基础模型和建设更庞大的数据中心。而真正面向具体场景的、解决实际问题的应用层创新,获得的资金支持相对有限。
3.2 中小企业的“依附性生存”
金字塔的中下层,是成千上万的AI创业公司。它们的生存状态可以被概括为**“依附性生存”**。
技术依附。它们的核心技术大多建立在对OpenAI、Anthropic等公司API的调用之上。自身几乎没有模型研发能力,护城河很浅。
算力依附。它们需要从云厂商或专门的算力提供商那里高价租赁GPU资源,议价能力极弱。
生态依附。它们的客户获取,往往也需要依赖大型平台的应用商店或生态系统。
这种依附关系意味着,中小企业的命运并不掌握在自己手中。基础模型提供商的一次API提价、政策变更,甚至服务中断,都可能对它们造成毁灭性打击。它们在融资和市场竞争中处于极度不利的地位,非常脆弱。
3.3 局部崩塌风险:多米诺骨牌的第一张
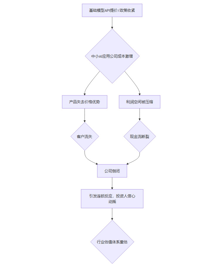
因此,我们讨论AI泡沫,可能不应该只盯着那几家巨头。一个更可能发生的情景是**“局部崩塌”**。

这个流程图清晰地展示了风险传导路径。泡沫的破裂,可能不是从金字塔顶端开始的雪崩,而是从金字塔基座开始的大面积、连锁性的坍塌。当大量看似繁荣的应用层公司因为无法承受成本压力而倒闭时,市场的信心就会被动摇,最终引发对整个行业估值体系的重新评估。这或许才是2026年最需要警惕的风险。
🔮 四、技术演进的“双刃剑”效应
技术的飞速迭代,既是支撑AI热潮的核心动力,也可能是加速泡沫形成的重要推手。项目算法将技术迭代视为一把“双刃剑”,这是一个非常深刻的洞察。
4.1 模型迭代的速度与激情
过去几年,我们见证了AI模型能力以惊人的速度进化。
从文本到多模态。我们从只能处理文本的GPT-3,发展到能够理解和生成图像、音频、视频的GPT-4o和Gemini。这极大地拓宽了AI的应用边界。
上下文窗口的指数级增长。从几千个token的上下文,到如今动辄百万甚至千万级别的上下文窗口(如Gemini 1.5 Pro),这意味着AI可以处理整本书、整个代码库,进行更复杂的推理。
智能代理(Agent)的兴起。以AWS的智能代理和各种开源Agent框架为代表,AI正从一个被动的“问答机”,向能够主动规划、执行复杂任务的“智能体”演进。
这些技术突破持续刷新着我们对“AI能做什么”的认知,不断为市场注入新的想象空间,客观上成为了推高行业估值的燃料。
4.2 “能力溢出”与“价值兑现”的鸿沟
然而,一个关键问题随之而来。模型能力的增长速度,是否已经超过了我们将其转化为商业价值的速度?
我称之为**“能力溢出”**。模型展示了令人惊叹的通用能力,但在将其应用到特定行业、特定工作流中,创造稳定、可靠的商业回报时,却面临着巨大的挑战。
“最后一公里”问题。通用大模型就像一个聪明的大学毕业生,但要让他成为一个合格的行业专家,还需要大量的领域知识注入、流程适配和工程优化。这个“最后一公里”的成本和难度,常常被市场低估。
可靠性与可控性。在金融、医疗、法律等高风险领域,模型的“幻觉”(Hallucination)问题、可解释性差等问题,依然是阻碍其大规模应用的核心障碍。
投入产出比(ROI)困境。对于许多企业而言,部署AI的成本(API调用费、算力成本、人力成本)依然高昂,而其带来的效率提升或收入增长,短期内可能难以覆盖这些成本。
技术的快速迭代,让市场的预期跑得太快,而商业应用的落地却是一个缓慢、务实的过程。当技术想象力与商业现实之间的鸿沟大到一定程度时,泡沫的张力就产生了。
4.3 技术军备竞赛的成本黑洞
更深层次的风险在于,对更强模型能力的无尽追求,已经演变成一场成本极其高昂的**“技术军备竞赛”**。
训练成本。训练一个GPT-4级别的模型,成本据估计在数千万到上亿美元。未来的模型,成本只会更高。
推理成本。模型越大,用户调用一次的计算成本也越高。这直接影响了AI应用服务的定价和盈利能力。
能源成本。大型数据中心的能耗和碳排放问题,也日益成为一个不容忽视的社会和环境成本。
这场军备竞赛将绝大部分资源集中在少数玩家手中,进一步加剧了前面提到的资本结构问题。同时,它也形成了一个危险的循环。为了证明高昂投入的合理性,公司必须不断鼓吹更宏大的技术叙事,从而进一步推高市场预期,迫使自己投入更多资源进行下一代模型的研发。这个循环一旦无法持续,就可能导致系统性的崩溃。
🔮 五、政策与监管:全球棋局中的“豪赌”
%20拷贝-ojqr.jpg)
在全球技术竞争的宏大背景下,各国政府对AI的态度也变得复杂起来。一方面是严加监管的谨慎,另一方面又是倾注巨资的豪赌。这种矛盾心态,为AI行业的未来增添了巨大的不确定性。
5.1 欧盟的“规则制定者”角色
欧盟在全球AI治理中,试图扮演**“规则制定者”**的角色。其标志性举措就是《人工智能法案》(AI Act)。
基于风险的分级管理。这是AI Act的核心思想。它没有对AI技术本身进行限制,而是根据其应用场景的风险等级进行差异化管理。
对基础模型(Foundation Models)的特殊规定。法案还对像GPT系列这样具有系统性风险的通用目的AI模型提出了额外的透明度要求,例如需要提供详细的模型训练数据摘要。
欧盟的立法思路,代表了全球范围内对AI进行强监管的一种范式。它增加了企业的合规成本,尤其对中小企业构成了挑战。但从长远看,一个清晰、稳定的监管框架,也可能有助于建立公众信任,促进行业的健康发展。
5.2 大国博弈下的“算力豪赌”
与监管的谨慎形成鲜明对比的,是各国在产业政策上的激进。面对AI带来的颠覆性机遇,主要经济体都开启了一场以算力为核心的“豪赌”。
“生成式AI工厂”。欧盟、日本、沙特等国家和地区,都在投入巨额公共资金或主权财富基金,建设国家级或区域性的超算中心,目标直指“算力自主”。
补贴与激励。各国政府通过直接补贴、税收减免等方式,鼓励本国企业购买先进芯片、建设数据中心。
这种国家层面的介入,被项目算法解读为一种**“系统性加杠杆”**的行为。
需求假设的风险。这些“AI工厂”的建设,是基于一个核心假设,即未来对生成式AI的需求将持续爆炸性增长。但这个假设并非牢不可破。如果技术发展路径出现变化,或者商业应用落地不及预期,这些耗资巨大的基础设施就可能面临闲置和亏损的风险。
公共财政的风险敞口。与纯粹由风险资本驱动的泡沫不同,当公共资金深度介入后,泡沫破裂的影响将不再局限于资本市场。它可能会直接冲击公共财政,甚至影响整个国家的产业布局和技术战略。
政策的“豪赌”放大了潜在的回报,也同样放大了潜在的风险。它让这场AI浪潮的赌注变得空前巨大。
🔮 六、安全与社会影响:为狂热降温的理性力量
在技术和资本的狂飙突进之外,来自安全研究、社会学和伦理学领域的冷静声音,正汇聚成一股为AI热潮降温的重要力量。这些因素,是推动那个“爆裂日期”不断提前的关键负面因子。
6.1 技术的“阿喀琉斯之踵”
尽管模型能力日新月异,但在安全性和可靠性方面,它们依然存在着难以根除的“阿喀琉斯之踵”。
对抗性攻击(Adversarial Attacks)。研究表明,通过在输入数据中添加人眼难以察觉的微小扰动,就可以让最先进的模型做出完全错误的判断。这在自动驾驶、安防等领域是致命的。
越狱(Jailbreaking)。用户通过精心设计的提示词(Prompt),可以绕过模型的安全护栏,诱使其生成有害、非法或违反伦理的内容。
数据污染与后门。攻击者可以通过污染训练数据的方式,在模型中植入“后门”。在特定触发条件下,模型会执行恶意操作。
这些安全隐患意味着,我们还远未到可以完全信任和依赖这些AI系统的阶段。每一次重大安全事件的曝光,都是对市场过度乐观情绪的一次修正。
6.2 社会结构的深层冲击
AI对社会的影响,远不止于技术层面。联合国等国际组织发布的报告,反复警示其可能带来的深层结构性问题。
就业冲击与技能重塑。AI对重复性、模式化的脑力劳动(如初级程序员、数据分析师、内容创作者)构成了直接替代威胁。这可能导致大规模的结构性失业,并要求整个社会进行一次痛苦的技能重塑。
加剧不平等。AI带来的生产力红利,可能更多地被掌握资本和技术的少数人获取,进一步加剧贫富分化。同时,不同国家和地区之间因AI发展水平差异而形成的“数字鸿沟”,也可能演变为更广泛的“智能鸿沟”。
信息茧房与社会撕裂。基于AI的个性化推荐算法,虽然提升了信息获取效率,但也可能将人们禁锢在“信息茧房”中,加剧观点极化和社会撕裂。
这些宏大而深刻的社会议题,正在从学术讨论走向公众议程。它们构成了对“AI无条件利好”这一简单叙事的有力反驳,促使我们以更全面、更审慎的视角看待这场技术变革。
🔮 七、作者的立场:反思“炒作”,而非AI本身
%20拷贝-hxis.jpg)
理解这个讽刺项目的关键,在于读懂其作者的真实意图。他们并非AI技术的反对者,恰恰相反,他们很可能是深度的技术乐观主义者。他们所反对的,是围绕AI技术形成的非理性炒作结构。
7.1 两种需要警惕的倾向
“万物皆可AI+”的泛化潮流。就像当年的“.com”泡沫一样,如今似乎任何产品只要加上“AI赋能”的标签,就能获得更高的估值。这种将AI“万金油化”的倾向,忽视了技术应用的边界和成本,催生了大量缺乏真实价值的伪需求。
“故事驱动估值”的资本循环。这是一种危险的自我实现循环。初创公司通过讲述一个宏大的AI故事获得高额融资 -> 用融来的钱购买算力、招募人才,做出一个华丽的Demo来支撑故事 -> 再用这个Demo和更大的故事去寻求下一轮更高的估值。在这个循环中,估值本身成为了目标,而创造真实的用户价值和商业利润被放在了次要位置。
这种资本结构是泡沫最理想的温床。它鼓励投机,而非创新。
7.2 项目本身的反讽艺术
这个项目最精妙的地方,在于它用AI来反思AI。
它用一个看似能“精确预测”的AI模型,来讽刺我们这个行业试图用模型去预测一切的自负。
它提醒我们,不要将AI神化到可以洞察市场命运、预测经济周期的程度。AI是工具,不是水晶球。
这种元叙事(Meta-narrative)结构,赋予了项目超越其数据和算法本身的深刻意义。它是一次行为艺术,一次对行业集体无意识的善意提醒。
结论
回到最初的那个日期——2026年9月4日。现在我们应该明白,它的意义不在于“准不准”,而在于它像一个警钟,迫使我们停下脚步,审视脚下的路。
这个由AI驱动的讽刺实验,为我们提供了一个独特的棱镜。透过它,我们看到的AI行业,不再是单向度的、高歌猛进的,而是一个充满张力、矛盾和复杂性的多面体。
技术层面,我们在见证能力边界飞速扩张的同时,也必须直面其内在的脆弱性与安全挑战。
资本层面,巨额资金的涌入在加速创新的同时,也塑造了一种极不均衡、头部通吃的脆弱生态。
社会层面,对生产力革命的无限憧憬,与对就业冲击、社会不平等的深切忧虑并行不悖。
AI泡沫是否会在2026年破裂,无人能给出确切答案。但可以肯定的是,行业正在从早期的“信仰驱动”阶段,逐步进入“价值兑现”的深水区。未来几年,我们将看到一场残酷的淘汰赛。那些真正能够将先进技术与真实场景深度结合,创造可持续商业价值的公司将脱颖而出。而那些仅仅依靠宏大叙事和资本输血的“泡沫公司”,则很可能无法看到2027年的太阳。
对于我们每一个身处其中的技术人而言,这个项目最大的启示或许是,保持一种**“双重身份”**。我们既要以建设者的热情投身于这场伟大的技术变革,又要以观察者的冷静,与短期的集体狂热保持审慎的距离。承认AI的长期价值,同时对眼下的泡沫报以一丝清醒与幽默感,这或许是在这个时代航行最好的姿态。
📢💻 【省心锐评】
这个AI预测项目并非预言,而是一面行业情绪的“哈哈镜”。它用一个荒诞的倒计时,映射出AI产业在技术狂飙、资本豪赌与现实焦虑间的巨大张力,提醒我们在狂热中保持冷静。

评论