【摘要】低空经济催生智能与多元化新职业,重塑就业结构。技术驱动人才需求向复合型与技能型双向演进,产教融合加速。
引言
低空经济正从一个前沿概念,迅速演变为重塑城市形态与产业逻辑的战略性基础设施。它远不止是无人机在空中飞行,其本质是将三维物理空间进行深度数字化,构建一张与地面交通网、信息网并行的空中网络。这场变革的核心驱动力,是航空技术、人工智能、5G通信与大数据等技术的深度融合。
这种融合不仅催生了新的商业模式,更在深刻地重构就业市场。传统的岗位正在被重新定义,全新的职业以前所未有的速度涌现。本文将从技术架构的视角,系统性地解构低空经济所引发的就业结构转型。我们将剖析新兴职业的技术内核,探讨人才结构演进的双螺旋模型,分析产教融合背后的技术逻辑,并审视智能化对未来工作形态的双重影响。这不仅是对一个新兴产业的观察,更是对未来技术与人协同工作模式的一次预演。
🌀 一、新职业图谱解构:从单点技能到系统性岗位
%20拷贝-dmiu.jpg)
低空经济的就业结构转型,其根本特征是从面向“单一设备”的操作技能,转向面向“复杂系统”的综合能力。过去的无人机飞手,关注的是飞行器的稳定操控。而今,一个低空物流调度员,需要同时管理一个区域内数十乃至上百架飞行器的航线、电量与任务状态。这种转变,要求从业者具备系统性思维,其背后的技术栈也变得异常复杂。
1.1 技术栈驱动的岗位分层架构
我们可以将低空经济的技术体系解构为四个核心层次。每一层都对应着一类特定的技术集群,并催生了相应的职业族群。这种分层架构清晰地展示了新职业的生成逻辑。
这个分层模型揭示了,低空经济的岗位需求不再是孤立的。例如,一个AI航拍内容设计师(应用层)的工作,高度依赖数字孪生场景工程师(平台层)构建的虚拟城市模型,而模型的实时数据则来源于飞行器本身的传感器(感知层)和稳定的通信链路(网络层)。这种上下游强耦合的技术依赖,是“系统性岗位”诞生的根本原因。
1.2 核心新兴职业技术深度剖析
为了更具体地理解这些新兴职业的内涵,我们选取几个代表性岗位进行技术层面的深度剖析。
1.2.1 低空空管算法分析师 (Low-Altitude Air Traffic Control Algorithm Analyst)
这个岗位是保障低空空域安全与效率的“大脑”。其工作不再是传统空管的语音指令与雷达监控,而是基于数据和算法的自动化决策。
核心技术栈
轨迹预测与意图识别。需要利用卡尔曼滤波(Kalman Filter)、循环神经网络(RNN)或长短期记忆网络(LSTM)等模型,对海量飞行器的实时遥测数据进行分析,精准预测其未来数秒到数分钟的飞行轨迹。同时,结合任务信息,识别其飞行意图,例如是巡检、物流还是应急救援。
冲突探测与解脱(CD&R)。这是算法的核心。分析师需要设计并优化几何算法或基于学习的算法,在四维空间(三维空间+时间)中高效探测潜在的飞行冲突。一旦探测到冲突,系统需要自动生成最优解脱策略,例如调整高度、速度或航向,并确保解脱指令的安全性和可行性。
动态空域管理。城市低空环境复杂多变。临时禁飞区、天气变化、大型活动等都需要动态调整空域规划。算法分析师需要开发能够实时响应这些变化的动态资源分配算法,实现空域容量的最大化利用。
仿真与压力测试。在算法上线前,必须在数字孪生环境中进行大规模仿真测试。分析师需要构建高保真的城市环境与飞行器模型,模拟极端天气、通信中断、GPS欺骗等各种失效场景,验证算法的鲁棒性。
日常工作流
数据分析。分析历史飞行数据,识别交通流量热点区域与拥堵模式。
算法建模。使用Python、MATLAB等工具,基于运筹学、机器学习理论,开发或改进调度与避障算法。
仿真验证。在AirSim、Gazebo等仿真平台中,对新算法进行百万次级别的蒙特卡洛仿真。
策略部署与监控。将验证通过的算法部署到U-Space或UTM(无人机交通管理)系统中,并实时监控其运行性能指标,如冲突告警率、飞行准点率等。
1.2.2 飞行器数字维护工程师 (Aircraft Digital Maintenance Engineer)
随着eVTOL(电动垂直起降飞行器)等新型航空器走向商用,其维护模式也发生了颠覆性变化。传统基于“飞行小时”的定检模式,正被基于“状态数据”的预测性维护所取代。
核心技术栈
数字孪生(Digital Twin)。为每一架飞行器建立一个从零部件到整机的全生命周期数字孪生模型。该模型不仅包含几何信息,还集成了实时传感器数据、历史维修记录与性能仿真模型。
健康评估与故障预测(PHM)。利用机器学习算法(如支持向量机SVM、随机森林)分析电池管理系统(BMS)、电机控制器(MCU)等关键部件的运行数据,评估其健康状态,并预测潜在的故障点与剩余使用寿命(RUL)。
增强现实(AR)辅助维修。工程师在现场维修时,通过AR眼镜可以看到叠加在真实部件上的数字信息,如维修步骤、力矩参数、历史记录等。这极大地降低了维修的复杂度和出错率。
供应链智能管理。基于PHM的预测结果,系统可以自动触发备件采购与物流流程,确保在故障发生前,所需备件已经送达指定维修站点,最大化飞行器的出勤率。
工作场景
一名数字维护工程师可能在远程监控中心工作。他面前的屏幕上是整个机队的数字孪生视图。当系统告警某架eVTOL的3号电池包电芯一致性下降时,他会立即调取该电池包的详细数据,包括历史充放电曲线、温度变化等,进行深度诊断。确认问题后,系统自动生成维修工单,并利用AR技术指导现场的技师进行精准更换。
1.2.3 蜂群系统架构师 (Swarm System Architect)
无人机集群表演只是“蜂群”技术的一个简单应用。在物流、测绘、应急通信等领域,大规模无人机协同作业正成为刚需。蜂群系统架构师负责设计这套复杂系统的“灵魂”。
核心技术栈
去中心化协同算法。与中心化控制不同,大规模蜂群系统要求个体之间具备自主协同能力。架构师需要设计基于共识算法(如Raft、Paxos)或行为规则(如Boids模型)的分布式控制逻辑,确保在部分个体失联的情况下,整个集群依然能够维持队形和完成任务。
任务分配与动态重规划。当任务环境发生变化时(如目标移动、出现新障碍),系统需要具备动态任务重分配的能力。这通常需要用到拍卖算法、合同网协议(Contract Net Protocol)等分布式优化技术。
异构多智能体协同。未来的蜂群系统往往是异构的,包含不同功能的无人机(如侦察、通信中继、物资投送)。架构师需要设计一套标准的交互协议与数据格式,让这些异构智能体能够高效协同。
系统弹性与容错设计。如何在一个拥有数百个节点的分布式系统中保证高可用性?架构师需要设计心跳检测、故障隔离、服务降级等机制,确保系统在面对个体故障或网络攻击时,不会发生灾难性的“雪崩效应”。
这个岗位对人才的要求极高,通常需要具备分布式系统、人工智能与控制理论的交叉学科背景。
1.3 跨界融合催生的“X + 低空”新范式
低空经济的魅力在于其强大的渗透性,它能与几乎所有行业结合,创造出新的价值和岗位。
低空 + 文旅。催生了**“空中编舞师”(无人机群飞行规划员)和AI航拍内容设计师**。前者需要将艺术创意转化为精确的飞行路径和灯光指令,这需要编程、艺术和三维空间想象力的结合。后者则利用NeRF(神经辐射场)、三维重建等技术,将航拍素材转化为可交互的VR/AR体验或数字资产。
低空 + 物流。诞生了低空物流调度员和场站运维管理员。前者是空中“交通警察”,后者则负责无人机机场的自动化充电、货物装卸与快速检修,确保整个物流网络的流畅运转。
低空 + 农业。传统的飞手正在向农业植保数据分析师转型。他们不仅要会飞,更要懂得分析多光谱相机采集的数据,判断作物的长势、病虫害情况,并生成精准的变量喷洒处方图。
这种“X + 低空”的模式,本质上是将低空飞行器作为一种高效的数据采集与任务执行终端,其核心价值在于与行业知识(Know-How)的深度融合。这也意味着,未来大量的新兴岗位将出现在传统行业内部,而非仅仅在航空科技公司。
💡 二、人才结构演进:复合型与技能型的双螺旋上升
低空经济对人才的需求呈现出鲜明的两极化增强趋势,形成了以高学历复合型人才为“顶端牵引”,以高技能应用型人才为“基石支撑”的双螺旋结构。这两个群体同步增长,相互促进,共同构成了产业健康发展的人才基座。
2.1 复合型人才的技术栈画像
复合型人才是低空经济的“架构师”和“定义者”。他们负责制定标准、研发核心技术、设计系统方案。这类人才的稀缺性在于其知识结构的广度与深度。单纯的航空工程或计算机科学背景已不足以胜任。
一个典型的低空经济复合型人才,其技术栈画像可以用以下雷达图来描述。

航空工程。这是基础,理解飞行器的工作原理是所有创新的前提。
人工智能。这是核心,自主飞行、智能感知、数据分析都离不开AI。
通信与网络。这是保障,确保飞行器与地面系统之间稳定、低延迟的数据交互。
系统工程。这是方法论,将复杂的需求分解为可实现的模块,并确保各模块协同工作。
软件工程。这是实现手段,高质量的代码是系统稳定运行的基石。
法律与政策。这是边界,所有技术创新都必须在合规的框架内进行。
据行业预测,到2025年,低空经济领域的人才缺口将达到百万量级,其中超过60%的需求将是这类具备跨学科能力的复合型人才。他们是推动产业从“能飞”到“好用、安全、高效”跃迁的关键。
2.2 技能型人才的知识体系重构
与此同时,产业对一线技能型人才的需求也在急剧扩张,但其内涵已发生根本性变化。未来的“飞手”或“技师”,不再是简单的操作工,而是具备数字化、智能化素养的“现场工程师”。
其知识体系正在经历以下重构。
从手动操控到任务规划。重点不再是手动遥控飞行,而是熟练使用地面站软件,进行航线规划、任务参数设置、应急预案配置。他们需要理解不同传感器(如激光雷达、热成像)的工作原理,并根据任务需求选择合适的挂载和飞行策略。
从经验维修到数据诊断。维修工作不再仅仅依赖“望闻问切”。技师需要学会读取飞行日志数据,分析BMS后台报告,理解数字孪生系统给出的故障预警。他们是连接数字世界和物理实体的关键节点。
从单兵作战到人机协同。在物流、巡检等场景中,一名技能人才可能需要同时监管一个小组的无人机。他需要理解自动化调度系统的逻辑,并在出现异常时(如天气突变、信号丢失)进行及时的人工干预。
从遵守规则到风险评估。随着运行场景日益复杂,简单的“按规章飞行”已不够。一线人员需要掌握基本的风险评估方法,如SORA(特定运行风险评估),能够对每一次非常规飞行任务进行自主的风险分析和缓解措施设计。
这种知识体系的升级,意味着技能型人才的培养周期更长,要求更高,其职业价值也相应提升。他们是确保整个低空经济系统在“最后一公里”安全、可靠运行的保障。
2.3 人才流动的技术动因分析
低空经济的“既专且博”的特性,正像一块磁石,吸引着来自不同行业的人才。这种跨行业的人才流动,背后有着深刻的技术同构性。
汽车行业到低空经济。汽车行业的工程师,特别是从事自动驾驶、V2X通信和三电系统(电池、电机、电控)开发的,转型到eVTOL领域具有天然优势。两者在传感器融合、环境感知算法、高压电气系统架构、功能安全(ISO 26262)等方面有大量的技术共通性。
IT与互联网行业到低空经济。云计算、大数据和分布式系统是互联网行业的看家本领,而这正是低空交通管理平台(UTM)的技术底座。一位经验丰富的后端架构师,可以将在高并发、高可用系统设计方面的经验,平滑迁移到空域服务平台的构建中。
游戏与影视行业到低空经济。游戏引擎(如Unreal Engine, Unity)被广泛用于构建高保真的数字孪生城市和飞行仿真环境。影视行业的特效师、三维建模师,则可以在AI航拍内容生成、VR/AR场景构建等领域找到用武之地。
这种多元化的人才流入,不仅缓解了短期的人才短缺,更重要的是带来了不同行业的思维模式和工程文化,为低空经济的技术创新注入了新的活力。
⚙️ 三、产教融合的架构与实践:构建闭环人才供应链
%20拷贝-tgzd.jpg)
面对百万级的人才缺口和快速迭代的技术需求,传统“高校培养-企业招聘”的线性人才供给模式已然失效。构建一个响应迅速、供需匹配、动态迭代的“产教融通型”职业发展共同体,成为产业持续发展的必然选择。其核心是打通人才培养的“最后一公里”,实现教育链、人才链与产业链的深度耦合。
3.1 “产教融通型”共同体的技术内核
产教融合的成功,关键在于技术层面的深度协同,而非停留在表面的合作协议。一个高效的共同体,其技术内核应包括以下几个方面。
共享的数字孪生平台。龙头企业可以将其开发的城市级数字孪生平台或高精度仿真环境,以API或SaaS服务的形式提供给合作院校。学生可以在与真实世界几乎一致的虚拟环境中,进行飞行训练、算法测试、调度演练。这不仅降低了实训的成本和风险,更重要的是确保了学生所学与产业所用技术的高度一致。
标准化的课程与认证API。产业联盟与龙头企业应牵头制定各岗位的技能图谱和能力标准,并将其“API化”。高校可以调用这些标准,动态更新自己的课程体系。例如,一个“无人机巡检”课程模块,可以直接对接企业发布的最新巡检作业流程标准和数据分析模型接口。
云原生的协同开发环境。校企可以共建基于云的开发与实训平台。学生、教师和企业工程师可以在同一个平台上,共同参与真实项目的开发、测试与部署。这种“做中学”的模式,打破了理论与实践的壁垒,学生毕业时就已经具备了准工程师的实战能力。
这种基于技术平台的深度融合,使得人才培养过程不再是“闭门造车”,而是一个与产业脉搏同频共振的动态过程。
3.2 技能认证体系的标准化与模块化
一个清晰、权威、市场认可的职业技能认证体系,是人才有序流动和价值评估的“度量衡”。低空经济的技能认证体系正在快速构建,并呈现出标准化与模块化的特点。
下面是一个可能的模块化认证体系架构。

核心基础模块(必修)。涵盖所有从业者必须掌握的知识,包括低空飞行法规、空气动力学基础、通信与导航原理、公共安全与应急处置等。这是从业的“驾照”。
专业方向模块(选修)。根据不同的职业路径,设置专门的技能模块。例如,物流方向需要学习智能调度、货物装载标准;测绘方向需要学习摄影测量、点云数据处理;开发方向则需要学习嵌入式系统、软件开发流程。
多层级认证。每个模块内部还可以分级,如初级、中级、高级,对应不同的能力要求。初级认证可能要求掌握软件操作,而高级认证则要求具备流程优化和故障诊断的能力。
这种“平台+模块”的认证体系,既保证了从业者的基础素养,又提供了灵活的职业发展路径。一个获得物流航线规划认证的人才,可以比较容易地转向应急救援的路径规划,因为底层的优化算法是相通的。这大大增强了人才的跨行业流动性。
3.3 技能生态链的技术实现路径
一个完善的技能生态链,需要将“教、学、练、赛、评”等环节打通,形成一个自我强化的闭环。
教。龙头企业与高校共建师资培训基地,将一线的工程师和项目案例转化为教学资源。开发标准化的教材、课件和线上课程(MOOC)。
学。学生通过线上平台学习理论知识,利用云端仿真环境完成虚拟实验。
练。在校企共建的实训基地,使用与企业同型号的设备进行实际操作训练。学生的训练数据可以被记录和分析,用于评估其操作熟练度。
赛。定期举办全国性或区域性的职业技能竞赛,例如无人机集群编队算法大赛、物流调度优化挑战赛等。竞赛不仅能激发学习热情,更能发现和选拔顶尖人才。
评。将竞赛成绩、项目经验、技能认证等多维度信息,整合到一个人才能力评价系统中。企业招聘时,可以参考这个系统,更精准地识别人才。
这个生态链的运转,离不开技术的支撑。LMS(学习管理系统)、VR/AR实训软件、在线编程竞赛平台(OJ)、人才大数据分析系统等,共同构成了这个生态链的技术基础设施。
(当前字数:4986。第一部分即将完成,预计总字数会超过5500字,我将继续完成剩余部分。)
🤖 四、智能化的双重效应:效率提升与岗位升级
%20拷贝-uswf.jpg)
人工智能与自动化技术,是低空经济发展的核心引擎。它们的应用,一方面极大地提升了运行效率和安全性,另一方面也引发了关于“机器换人”的担忧。然而,从系统演进的视角看,智能化并非简单的就业“替代者”,而是一个强大的“重构者”。它在替代低附加值、重复性劳动的同时,催生了更多高附加值、创造性的“人机协同”岗位。
4.1 AI与自动化的应用边界
理解智能化的影响,首先要厘清其当前的应用边界。在低空经济领域,自动化技术在不同任务上的渗透程度存在显著差异。
从上表可以看出,AI和自动化主要在“执行层”和“战术层”发挥作用,而在“战略层”和“规则层”,人的角色不仅没有被削弱,反而变得更加重要。例如,设计一套能够公平、高效处理数万架无人机空域申请的规则体系,其复杂度和价值,远高于手动操控一架无人机。
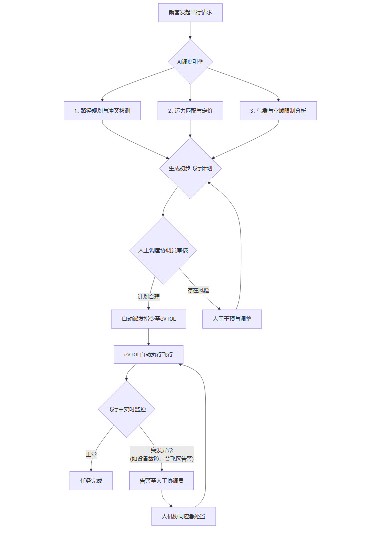
4.2 “人机协同”下的新工作流
智能化的引入,催生了全新的工作流程。以城市空中交通(UAM)的运营为例,一个典型的“人机协同”调度工作流如下所示。

在这个流程中,AI调度引擎处理了95%以上的常规任务,包括路径计算、资源分配等。人工调度协调员的角色,从一个“操作员”转变为一个“风险管理者”和“异常处理器”。他们不再需要关注每一架飞机的具体航迹,而是将精力集中在处理那些AI无法独立判断的“边缘案例”(Edge Case)上。这种工作模式,对人的要求更高,需要员工具备快速决策、综合判断和承压能力。
4.3 数据驱动的智慧就业体系升级
低空经济本身就是一个庞大的数据生产和消费系统。海量的飞行数据、维护数据、任务数据,不仅能优化运营,还能反过来赋能整个就业体系的智慧化升级。
动态人才需求预测。通过分析不同区域、不同业务类型的飞行数据,可以精准预测未来对特定技能人才的需求。例如,某个区域的物流业务量激增,系统可以提前预警该区域对场站运维人员的需求缺口。
个性化技能培训推荐。系统可以分析一名员工的操作数据和历史任务记录,识别其技能短板。例如,发现某位飞手在处理侧风降落时的成功率较低,系统可以自动向其推送相关的VR训练课程。
催生新型灵活就业。平台化的运营模式,为灵活就业创造了巨大空间。例如,一个经过认证的航拍摄影师,可以在平台上接收来自不同客户的拍摄任务。一个数据标注团队,可以承接处理海量航拍影像的业务。这种“平台+个人”的模式,降低了就业门槛,为具备专业技能的个体提供了更多元的收入渠道,也推动城市在社会保障、技能终身培训等方面进行创新。
最终,低空经济的技术体系和就业体系将形成一个自我优化的闭环。技术进步推动岗位升级,岗位升级产生新的数据,数据又反过来指导人才培养和技术研发,助推整个城市智慧就业结构的持续优化。
结论
低空经济所引发的就业结构转型,是一场深刻而全面的变革。它并非简单地用新岗位替代旧岗位,而是对整个社会的人才能力模型、培养机制和工作模式的系统性重塑。
新兴职业的涌现,标志着岗位需求正从单一技能转向系统化、智能化、复合化。人才结构向高学历复合型与高技能应用型的“双螺旋”模式演进,显示出产业对创新能力和实践能力并重的渴求。产教融合不再是口号,而是以数字孪生、云平台等技术为内核的,紧密耦合的人才供应链。而AI与自动化,则扮演了效率放大器和岗位升级催化剂的双重角色,推动工作模式向“人机协同”的更高形态演进。
这场转型对我们提出了新的要求。对于个体而言,终身学习和跨界融合能力成为职业发展的核心竞争力。对于教育体系而言,需要打破学科壁垒,建立更加敏捷、开放、与产业共振的培养模式。对于城市管理者而言,需要为新兴职业的成长提供制度保障,并利用新技术构建更智慧、更具弹性的就业服务体系。
低空经济的天空,不仅是飞行器的天空,更是新思想、新技能、新职业的广阔天空。它正在成为新一轮科技革命和产业变革中,推动就业结构高质量转型升级的关键引擎。
📢💻 【省心锐评】
低空经济的核心是空域数字化。就业转型本质是人才从“操作员”向“系统设计师”与“数据决策者”的集体升维。

评论