【摘要】剖析低空出行高成本的技术根源,探讨以自主飞行与AI调度为核心的降本路径,并设计兼顾数字包容与公共服务属性的系统架构与政策框架。
引言
城市空中出行(Urban Air Mobility, UAM),或称“空中出租车”,正迅速从概念验证走向商业化前夜。随着全球首批eVTOL(电动垂直起降飞行器)航线投入试运营,一个尖锐的社会议题也随之浮出水面,即“天空为谁而飞”。早期服务动辄数千元的票价,以及高度数字化的服务流程,引发了公众对于飞行“精英化”与“数字鸿沟”的普遍担忧。
作为一名在技术领域深耕多年的架构师,我认为,低空出行的社会公平性并非一个单纯的价格问题,而是一个复杂的系统工程挑战。它根植于当前的技术栈、运营模式与制度设计的局限性之中。要破解这一难题,不能寄望于市场的自发调节,而必须从技术架构的底层逻辑、服务设计的包容性以及公共政策的顶层引导三个维度协同发力。本文将深入剖析UAM早期高成本的结构性成因,并从技术演进、服务架构和政策工具三个层面,探讨构建一个普惠、公平的城市立体交通网络的实现路径。
✈️ 一、 剖析早期成本结构:UAM“精英化”的技术与经济根源

当前UAM服务的高昂定价,是其背后复杂成本结构的直接反映。这些成本并非暂时性的市场溢价,而是由硬件、运营和合规等多重刚性约束共同决定的。理解这些成本的构成,是寻找技术降本路径的前提。
1.1 硬件与关键部件的成本壁垒
eVTOL作为一种全新的航空器,其制造成本远高于地面交通工具。核心瓶颈在于其高度依赖的几个关键子系统尚未实现规模化与低成本化。
1.1.1 动力电池系统的高昂代价
动力电池是eVTOL的“心脏”,也是成本构成中的关键一环,通常占整机成本的10%至20%。以获得全球首张型号合格证的亿航智能EH216-S为例,其官方指导价高达239万元人民币,其电池系统的成本可想而知。UAM对电池的要求极为苛刻,远超电动汽车。
能量密度(Energy Density):为了保证足够的续航里程和有效载荷,eVTOL要求电池的能量密度至少达到300-400 Wh/kg的水平,而当前主流车规级动力电池的能量密度普遍在200-300 Wh/kg之间。更高的能量密度意味着需要更先进的材料体系和更复杂的制造工艺,直接推高了电芯成本。
循环寿命(Cycle Life):作为商业运营工具,eVTOL需要进行高频次的充放电。电池系统必须具备数千次甚至上万次的循环寿命,才能在全生命周期内摊薄成本。这对电池材料的稳定性和BMS(电池管理系统)的精密控制提出了极高要求。
安全性(Safety):空中运行对电池安全性的要求是零容忍的。防止热失控是设计的重中之重,这需要在电芯、模组到电池包的多个层级进行复杂的结构设计、热管理设计和冗余保护,这些都显著增加了系统的重量和成本。
1.1.2 飞控与动力系统的国产化挑战
除了电池,飞控系统、高功率密度电机、电调以及轻质化的复合材料机身,同样是成本的重要组成部分。目前,高端航空级传感器、部分核心芯片以及高性能碳纤维材料等领域,产业链的成熟度和国产化率仍有提升空间。在形成规模化量产之前,定制化、小批量的生产模式使得供应链成本居高不下。
1.2 低利用率与基础设施的“鸡生蛋”困境
任何交通工具的经济性都高度依赖于其利用率。UAM在商业化初期,面临着严重的“低利用率陷阱”,这源于运营网络和基础设施的先天不足。
1.2.1 运营效率的天然瓶颈
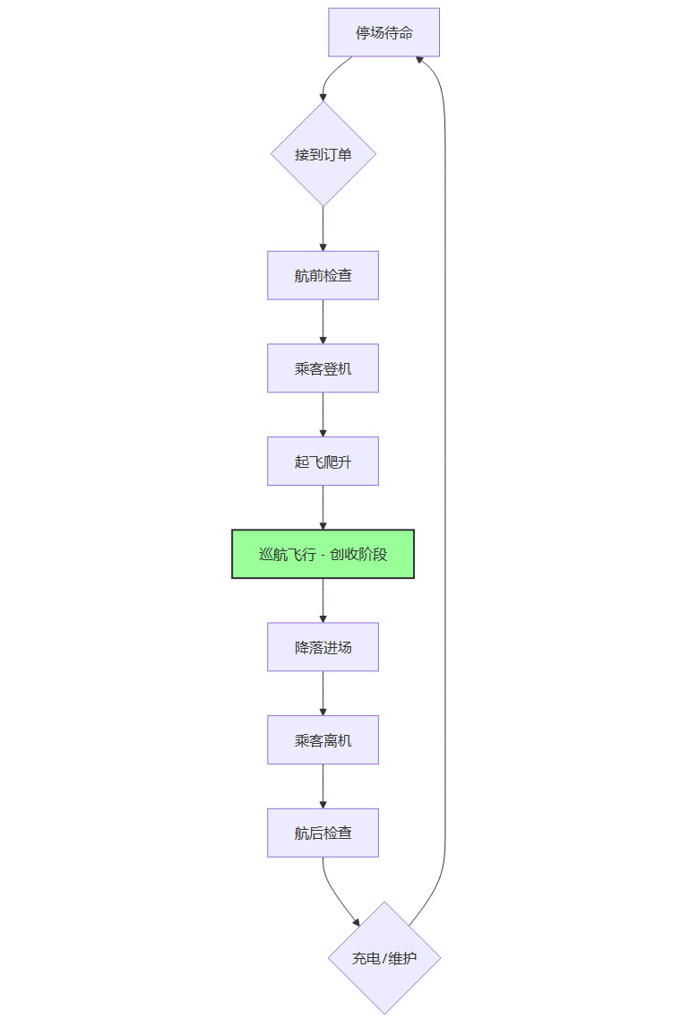
一架eVTOL的运营周期可分解为多个阶段,其中真正产生收入的只有“载客飞行”阶段。我们可以通过一个简化的Mermaid流程图来观察其低效环节。

从上图可见,大量的停场、待命、检查和充电时间,都属于非创收的固定成本消耗期。在航线网络密度低、市场需求尚未被充分激活的阶段,这种时间上的浪费尤为严重,导致单次飞行的成本被急剧放大。
1.2.2 基础设施投资的滞后性
UAM的运行离不开一个由起降场(Vertiport)、充电设施、低空通信网络和气象监测系统构成的地面基础设施网络。然而,这些设施的建设成本高昂,且选址涉及复杂的城市规划、空域管理和社区沟通。这就形成了一个典型的“鸡生蛋”问题:没有足够多的eVTOL,建设基础设施缺乏经济动力;没有完善的基础设施网络,eVTOL的运营效率和便捷性就无法提升,市场也难以壮大。这种滞后性限制了航线的拓展和机队的规模化,使得高昂的固定成本无法被有效摊薄。
1.3 运营与合规环节的隐性重负
航空业是一个受到严格监管的行业,UAM也不例外。高标准的安全与合规要求,在保障飞行的同时,也构成了沉重的运营负担。
人力成本:在实现完全自主飞行之前,飞行员是最大的运营成本之一。培养一名合格的eVTOL飞行员需要大量的模拟器训练和实际飞行时数,其薪资水平远高于地面交通驾驶员。此外,地勤、签派、机务等专业保障人员同样是必不可少的成本支出。
适航认证成本:每一款eVTOL投入商业运营前,都必须取得航空监管机构颁发的型号合格证(TC)、生产许可证(PC)和单机适航证(AC)。这个过程周期长、投入大,需要进行大量的测试、验证和文档工作,研发和认证成本最终都会分摊到每一架飞行器上。
保险与责任准备:作为一种新型交通工具,UAM的风险评估和保险费率尚处于探索阶段。保险公司出于风险控制的考虑,初期会设定较高的保费。同时,运营商也需要计提大量的责任准备金,以应对潜在的运营风险。
✈️ 二、 技术栈演进:驱动成本曲线下行的核心变量
要让UAM从“精英玩具”转变为大众化的交通工具,根本出路在于通过技术创新,系统性地重塑其成本结构。以下几个方向的技术突破,将是驱动成本曲线持续下行的核心变量。
2.1 能源系统的革命:从电池到全生命周期成本管理
电池技术的突破是UAM产业实现经济性腾飞的基石。其影响不仅在于单次飞行的续航,更在于整个机队的全生命周期拥有成本(TCO)。
2.1.1 下一代电池技术的竞逐
当前产业界的研发焦点主要集中在半固态及全固态电池上。固态电池以其更高的理论能量密度和本质上的高安全性,被视为UAM电池的终极解决方案。它能够从根本上解决当前液态锂电池面临的能量瓶颈和热失控风险。
下表对比了不同电池技术路线的关键性能指标及其对UAM运营成本的潜在影响。
2.1.2 快速充电与换电模式的探索
除了电池本身,补能方式的效率也直接影响利用率。发展800V甚至更高电压平台下的超级快充技术,将充电时间从小时级压缩到分钟级,是提升单机日均飞行架次的关键。此外,标准化的换电模式也是一个重要的探索方向。通过在起降场部署自动换电机器人,可以在几分钟内完成电池更换,实现运力的无缝衔接,最大化飞行时间。
2.2 “去人化”运营:自主飞行技术的架构与实现
将飞行员从驾驶舱中解放出来,是UAM运营成本实现数量级下降的最关键一步。完全自主飞行不仅消除了高昂的飞行员薪资和培训成本,更能通过系统化的智能调度,实现远超人类能力的运营效率和安全性。这需要一个高度可靠和冗余的自主飞行技术栈。
2.2.1 感知与定位:构建空中“第三只眼”
eVTOL的自主飞行系统必须具备全天候、全场景的精确感知与定位能力。这依赖于一个多传感器深度融合的架构。
传感器配置:通常采用“视觉+毫米波雷达+激光雷达”的组合。摄像头提供丰富的纹理和颜色信息,用于识别障碍物和起降标识;毫米波雷达具备穿透雨雾的能力,用于远距离探测和测速;激光雷达则能提供高精度的三维点云数据,用于精确建模和避障。
融合算法:通过卡尔曼滤波(Kalman Filter)或更先进的因子图优化(Factor Graph Optimization)等算法,将来自不同传感器(包括IMU和GNSS)的数据进行时空同步和深度融合,生成一个统一、鲁棒的环境模型和自身状态估计。
高精地图与RTK:结合预先构建的城市三维高精地图和实时动态差分定位技术(RTK-GNSS),自主飞行系统可以实现厘米级的精确定位,这是保障航线精确跟踪和复杂场景下安全起降的基础。
2.2.2 决策与规控:飞行“大脑”的实现
在精确感知的基础上,飞行“大脑”需要做出安全、高效的决策和控制。
行为决策层:采用有限状态机(FSM)或更复杂的行为树(Behavior Tree)来管理飞行的不同阶段,如起飞、巡航、避障、进场、降落等。在面对突发情况(如航线冲突、恶劣天气)时,决策系统能够依据预设规则和实时环境,自主选择最优的行为策略。
路径规划层:在全局层面,基于高精地图和空域信息规划最优航线。在局部层面,采用A*、D* Lite或RRT*等算法,实时规划出躲避动态和静态障碍物的无碰撞轨迹。
运动控制层:底层的飞行控制器(通常是PID或更先进的模型预测控制MPC)负责将规划好的轨迹转化为对多个电机转速的精确指令,实现对飞行器姿态和位置的稳定、精准控制。系统的冗余设计至关重要,例如多余度的飞控计算机、传感器和执行机构,确保在部分组件失效时,系统仍能安全运行。
2.3 AI调度与空域管理:从单机智能到群体智能
当大量eVTOL在城市上空飞行时,仅靠单机智能是远远不够的。必须建立一个城市级的“空中交通大脑”,利用人工智能实现对整个机队的智能调度和对低空空域的精细化管理。
2.3.1 需求预测与动态定价
利用机器学习模型,融合历史出行数据、城市人流热力图、天气预报、大型活动安排等多种信息,对未来特定时间、特定区域的UAM出行需求进行精准预测。基于预测结果,系统可以提前进行运力调度,将eVTOL部署到潜在的需求热点区域,减少空驶率。同时,结合供需关系,实行动态定价策略,通过价格杠杆平抑高峰需求,引导用户错峰出行,提升全局资源利用效率。
2.3.2 全局最优的机队调度
机队调度是一个复杂的多目标、多约束组合优化问题(NP-hard问题)。传统的人工调度或基于规则的调度方法难以找到最优解。引入运筹学和强化学习算法是解决这一问题的关键。
多智能体强化学习(MARL):可以将每一架eVTOL视为一个独立的智能体(Agent)。每个智能体的目标是最大化自身的运营收益(如载客里程)。通过MARL框架,所有智能体在与环境(包括乘客需求、空域状况、其他飞行器)的交互中,协同学习出一个全局最优的调度策略。这个策略能够动态平衡乘客等待时间、飞行器空驶率和充电排队时间等多个目标。
数字孪生(Digital Twin):构建一个与物理世界实时同步的城市低空交通数字孪生系统。在这个虚拟空间中,可以对不同的调度算法、空域管理规则进行大规模的仿真和压力测试,不断迭代优化,而无需在真实世界中承担试错风险。这个系统还能用于冲突探测和解脱,提前预判并解决潜在的空中交通冲突。
通过上述技术栈的演进,UAM的成本结构将发生根本性改变。运营模式将从当前“高人力成本、低资产利用率”的模式,转变为“高技术投入、高自动化、高效率”的全新模式,从而为票价的大幅下探打开空间。
✈️ 三、 弥合数字鸿沟:构建包容性的服务架构

低空经济的运行高度依赖于一个数字化的服务闭环,涵盖了APP预定、数字支付、实名认证等多个环节。这种“数字原生”的特性,在提升效率的同时,也可能为老年人、低收入群体或残障人士等群体设置一道无形的“数字壁垒”。解决数字鸿沟问题,不是简单地做一个“老年版”APP,而是在系统架构层面进行包容性设计,确保服务的多渠道可达性。
3.1 构建多渠道、无障碍的服务接入层
一个真正包容的服务系统,其核心理念是“后端统一、前端多样”。即,底层的预定、支付、调度和用户管理系统是统一的,但面向用户的服务接入层(Access Layer)必须是多渠道、多形态的。
3.1.1 前端应用的差异化与无障碍设计
移动应用依然是主要的服务入口,但其设计必须超越单一的“标准模式”。
适老化与无障碍改造:这不仅仅是放大字体和简化界面。更深层次的设计应遵循WCAG(Web Content Accessibility Guidelines)等国际标准,为视觉障碍用户提供完整的屏幕阅读器支持,为听障用户提供文字替代方案,为操作不便的用户提供语音交互(Voice User Interface, VUI)的预定和查询功能。通过集成成熟的语音识别和自然语言处理引擎,用户可以通过一句话完成“帮我预定明天上午九点从市中心医院到城西交通枢纽的航班”这样的复杂操作。
家属或监护人授权模式:在用户账户体系中,应设计“家庭账户”或“关联账户”功能。子女可以为年迈的父母创建关联账户,并获得授权代其进行预定、支付和行程管理。所有操作记录和行程状态都会同步通知给主账户,确保了便捷性与安全性。
3.1.2 物理世界触点的架构设计
为了服务无法或不愿使用智能手机的用户,必须建立强大的线下服务网络。这要求系统架构能够支持物理世界触点的接入。
自助服务终端(Kiosk):在起降场、大型交通枢纽、社区服务中心等地部署自助服务终端。这些终端的软件系统,本质上是调用与移动APP相同的后端API,但提供了更适合公共场合交互的界面,支持刷身份证、扫描社保卡或市民卡等方式快速识别身份,并集成现金、银行卡等多种支付模块。
人工服务窗口:提供人工服务是解决所有边缘案例的最终兜底方案。服务人员使用内部的运营管理系统(Agent Portal),该系统拥有更高的操作权限,可以帮助用户完成从注册、认证到预定、支付的全流程。所有人工操作都必须有严格的权限控制和日志审计,确保服务过程的规范与安全。
下图展示了一个支持多渠道接入的服务架构。

3.2 身份认证与支付的兜底机制
实名认证和数字支付是两大核心障碍。系统设计必须为这些环节提供灵活的替代方案和兜底机制。
3.2.1 多因子身份认证流程
标准的线上认证流程通常是“身份证OCR + 人脸识别”。当此路不通时,系统应自动或引导用户进入替代流程。
线上认证失败:系统应给出明确提示,并引导用户选择“人工审核”或“线下认证”。
人工在线审核:用户可以上传手持身份证的照片或短视频,由后台审核人员进行比对确认。这需要建立一套高效、安全的人工审核工作流。
线下网点认证:用户可以携带有效证件前往任何一个线下服务点,由工作人员通过内部系统完成实名认证,一次认证后,该用户的账户即被激活,后续可通过手机号、市民卡等方式便捷预定。
3.2.2 支付网关的包容性扩展
支付系统不能仅限于主流的在线支付工具。支付网关需要进行扩展,以聚合更多样化的支付渠道。
现金支付流程:用户在线下服务点或通过自助终端预定后,可以选择现金支付。系统生成一个带有唯一标识的订单,支付完成后,票务状态才被确认为“已支付”。
交通卡/市民卡集成:通过与城市公共交通系统打通,支持使用带有NFC功能的交通卡或市民卡进行支付。这不仅方便了用户,也促进了UAM与地面交通网络的无缝融合。
话费支付或运营商代扣:对于小额支付场景,可以探索与电信运营商合作,提供话费直接支付或次月代扣的选项,进一步降低支付门槛。
✈️ 四、 公共服务属性的政策设计与技术落地

如果完全交由市场自发调节,UAM运营商必然会优先布局利润最高的高端商务和旅游观光航线,这可能加剧城市空间的社会分层。因此,政府必须通过前瞻性的政策设计,并辅以相应的技术监管工具,引导低空经济承担起应有的公共服务职能。
4.1 “公共服务航线”的技术实现与监管框架
政府可以通过财政补贴或特许经营的方式,鼓励运营商开通连接偏远社区、医院、交通枢纽等具有公共价值的航线。要让这项政策落到实处,需要一个强大的技术平台作为支撑。
4.1.1 政策的数字化与配置化
“公共服务航线”不应是一个写在纸上的概念,而应是运营系统中一个可配置的“标签”或“属性”。
航线属性标签化:在航线管理系统中,可以为特定航线打上“公共服务”、“应急优先”等标签。这些标签将触发一系列预设的业务逻辑。
“政策即代码”(Policy as Code):将补贴规则、票价上限、服务班次要求等政策条款,转化为系统中的可配置规则。例如,可以设定规则“对于标签为‘公共服务’的航线,在非高峰时段,系统自动计算政府补贴额度,并将票价锁定在预设上限之下”。这种模式使得政策调整可以快速部署,无需修改底层代码,提升了治理的灵活性和效率。
4.1.2 基于区块链的透明监管
补贴的发放必须建立在真实、可信的运营数据之上。为了防止数据造假和“骗补”行为,可以引入区块链技术。
运营数据上链:将每一笔订单的关键信息(如脱敏后的乘客ID、起降点、飞行时间、实际票价)和每一次飞行的关键遥测数据(如起飞时间、降落时间、飞行轨迹关键点)进行哈希摘要,并记录在联盟链上。
智能合约自动审计:政府监管部门、运营商、第三方审计机构作为联盟链的节点,共同维护账本。可以部署智能合约,根据预设的补贴规则,自动核验上链的运营数据,并计算应发放的补贴金额。这大大提升了监管的透明度和效率,降低了信任成本。
4.2 基础设施的公平规划与共享协议
起降场等基础设施是稀缺的公共资源,其规划布局直接影响服务的公平性。
4.2.1 基于GIS与大数据的公平选址
起降场的选址不能仅考虑商业价值。城市规划部门应主导建立一个基于GIS(地理信息系统)的选址决策支持系统。该系统可以叠加多个数据图层:
人口密度与社会经济图层:识别人口密集区和低收入社区。
公共服务设施图层:标注医院、学校、大型交通枢纽等关键节点。
地面交通拥堵图层:识别通勤效率低下的区域。
空域与环境限制图层:排除禁飞区、噪声敏感区等不适宜建设的区域。
通过多目标优化算法,系统可以推荐出一批兼顾商业可行性与公共利益最大化的候选场址,供决策者参考。
4.2.2 开放共享的基础设施API
为了避免个别运营商垄断核心起降点资源,政府应推动关键基础设施的标准化和开放共享。可以定义一套标准的“Vertiport开放API协议”,要求所有接受公共资金建设或位于公共土地上的起降场,都必须向所有合规的运营商提供标准化的接口服务。
Slot Booking API:用于查询和预定起降时刻。
Charging Service API:用于预约充电桩和进行充电结算。
Ground Service API:用于请求地勤、安检等服务。
这种开放平台模式,能够促进市场公平竞争,降低新进入者的门槛,最终让消费者受益。
4.3 应急响应网络的系统集成
UAM在应急救援、医疗运输等领域具有无可比拟的优势。要发挥其最大效用,必须将其深度集成到城市的应急响应体系中。
应急通信协议与“绿色通道”:需要建立UAM调度系统与城市应急指挥中心(如110、120、119)之间的专线数据接口和应急通信协议。当应急指令发出时,指挥中心可以通过该接口,向UAM系统下发最高优先级的飞行任务。
空域的动态优先级管理:UAM的空域管理系统必须支持动态优先级调整。接到应急任务后,系统会自动为应急飞行器规划出一条“空中绿色通道”,并指令通道内的其他商业航班进行避让或盘旋等待,确保应急任务的绝对优先。这背后需要一套极其可靠的冲突探测与解脱(CD&R)算法作为安全保障。
结论
低空出行的“社会公平”挑战,本质上是一个技术、市场与政策相互交织的复杂问题。单纯依靠市场力量,飞行很可能在相当长的时间内停留在少数人的高端消费领域。而要让天空真正普惠大众,必须走一条技术降本、服务包容与政策引导三位一体的发展道路。
从技术层面看,电池技术的革命、完全自主飞行的实现以及AI驱动的群体智能调度,是打破成本壁垒、实现规模化经济性的根本路径。从服务架构看,构建一个后端统一、前端多样的包容性服务体系,主动跨越数字鸿沟,是确保人人“用得上”的前提。从政策设计看,通过“政策即代码”、基础设施公平规划和应急网络集成等手段,将公共服务属性深度嵌入低空经济的“操作系统”中,是保障其发展不偏离公共利益航向的关键罗盘。
天空不应成为加剧社会分化的新维度。通过审慎而富有远见的技术与制度设计,我们完全有能力将低空出行塑造成为一个提升整个社会福祉、促进社会公平的全新公共交通网络。这条路充满挑战,但方向已经明确。
📢💻 【省心锐评】
低空普惠的核心,是用自主飞行和AI调度重构成本,用包容性架构和服务弥合鸿沟,再以“政策即代码”的智慧监管确保其公共属性,最终实现技术价值与社会价值的统一。

评论