【摘要】谷歌发布由Deep Research Agent、DeepSearchQA基准与Interactions API构成的完整技术栈,以SOTA性能与极低成本,重塑AI Agent的开发与应用范式。
引言
AI领域的发展正从模型能力的军备竞赛,转向应用价值的深度挖掘。当基础大模型的性能逐渐趋于收敛,如何将其能力高效、可靠地封装为能够自主执行复杂任务的智能体(Agent),成为行业焦点。Agent不仅是模型的简单延伸,它代表了一种全新的软件范式,一种能够感知环境、进行规划、并执行动作的计算实体。
在此背景下,谷歌于近期发布了一套完整的“深度研究”Agent体系。这并非一次单一的产品更新,而是一次深思熟虑的战略布局。它由三块关键拼图构成:一个性能卓越的执行核心(Deep Research Agent)、一套科学严谨的评测标准(DeepSearchQA基准)、以及一个工程化友好的开发接口(Interactions API)。这套组合拳的目标明确,即降低高阶Agent应用的开发门槛,并以颠覆性的成本优势,推动其在真实世界的规模化落地。
💡 一、技术栈解析:Agent、基准与API的三位一体
%20拷贝-zggx.jpg)
谷歌此次发布并非孤立的技术点,而是一个逻辑闭环、相互支撑的完整技术栈。理解这套体系,需要从其三个核心组件的协同作用入手。
1.1 Gemini Deep Research Agent:新一代“数字研究员”
这是整个体系的能力核心。Deep Research Agent 是一款专为长期、多步骤、跨源信息综合任务设计的智能体。它并非一个通用的聊天机器人,其定位更像一个高度专业的数字研究分析师。其设计初衷是解决传统LLM在面对复杂调研需求时,容易出现信息遗漏、事实性错误(幻觉)以及无法进行深度逻辑推理的问题。它通过模拟人类专家的工作流,实现了在研究任务上的高精度与高效率。
1.2 DeepSearchQA基准:重定义Agent评测标准
一个强大的Agent需要一个科学的“标尺”来衡量。DeepSearchQA 正是为此而生。现有的许多AI基准,如MMLU或HumanEval,主要关注模型的知识储备或代码生成能力,无法有效评估Agent在动态、开放的网络环境中执行多步研究任务的综合表现。DeepSearchQA通过引入“因果链”任务和对“答案全面性”的考察,为“研究型Agent”这一新品类,提供了首个系统性的评测框架。它的开源,意在为行业树立一个公共的、可复现的评估标准。
1.3 Interactions API:Agent工程化的基石
再强大的能力,如果无法被开发者便捷地集成,其价值也将大打折扣。Interactions API 扮演了连接能力与应用的“桥梁”角色。它是一个统一的、为Agent原生场景设计的交互入口。与传统的模型API相比,它在会话管理、工具调用、长任务执行等方面做了大量工程优化,极大地降低了开发者构建、调试和部署复杂Agent应用的复杂度。它将谷歌内部沉淀的最佳实践,以标准API的形式开放出来,旨在构建一个繁荣的开发者生态。
这三个组件共同构成了一个从能力定义(Agent)、能力度量(基准)到能力交付(API)的完整闭环。

💡 二、Deep Research Agent 深度剖析:从架构到应用
要理解谷歌此次发布的颠覆性,必须深入剖析Deep Research Agent的核心机制、能力边界与市场定位。
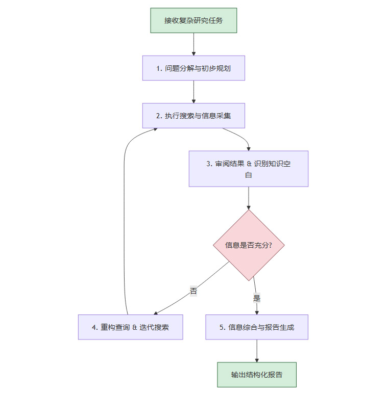
2.1 核心工作流:模拟人类专家的迭代式研究
Deep Research Agent的强大之处,在于其工作流并非简单的“输入-处理-输出”线性模式。它内建了一套迭代式、自我完善的研究循环,这与人类领域专家的工作方式高度相似。
其背后的模型是经过特别优化的 Gemini 3 Pro。通过多步强化学习(Multi-step Reinforcement Learning) 和 扩展搜索(Extended Search) 技术,Agent被训练成一个能够自主规划研究路径的实体。
其核心工作流可以分解为以下几个步骤:
问题分解与初步规划 (Decomposition & Planning):接收到一个复杂的研究任务后,Agent首先会将其分解为一系列更小、可执行的子问题。
执行搜索与信息采集 (Search & Retrieval):针对子问题,Agent调用搜索引擎或指定的数据库进行信息检索。
结果审阅与知识空白识别 (Review & Gap Identification):Agent会“阅读”并分析检索到的结果,评估当前信息是否足以回答子问题。至关重要的是,它会主动识别出知识空白或信息冲突点。
查询重构与迭代搜索 (Query Refinement & Iteration):基于识别出的知识空白,Agent会生成新的、更具针对性的查询,并发起新一轮的搜索。这个过程会持续进行,直到收集到足够全面和深入的信息。
信息综合与报告生成 (Synthesis & Generation):在信息采集充分后,Agent会对所有来源的信息进行交叉验证、去重、提炼和组织,最终按照用户指定的格式生成结构化的研究报告。
这个闭环流程,特别是第3步和第4步,是其区别于普通RAG(检索增强生成)系统的关键。它赋予了Agent一种“批判性思维”的能力,使其能够动态调整策略,从而显著降低事实性错误,提升最终报告的质量和深度。

2.2 关键能力拆解
Deep Research Agent提供了一系列精细化的功能,使其能够胜任专业级的研究任务。这些能力共同构成了其核心竞争力。
2.3 性能与成本的权衡:颠覆性的市场定位
性能和成本是衡量一项技术能否规模化应用的两把关键标尺。Deep Research Agent在这一点上表现出了极强的市场冲击力。
性能表现:
在谷歌内部新设立的、专门评估复杂研究任务的HLE(High-Level Evaluation)基准中,Deep Research Agent取得了 46.4% 的得分。
这一成绩不仅显著高于其基座模型Gemini 3 Pro的 43.2%,也大幅领先于其对标的竞品OpenAI GPT-5 Pro的 38.9%。
在如BrowseComp这类模拟真实网页浏览和信息提取任务的公开基准上,其表现与GPT-5 Pro基本持平。
成本优势:
这是最引人注目的一点。根据谷歌DeepMind产品经理的披露,在实现与GPT-5 Pro相当甚至部分超越的性能前提下,Deep Research Agent的运行成本大约仅为后者的1/10。
成本降低约90%,这并非一个线性的优化,而是一个数量级的突破。它意味着,过去因成本高昂而无法实现的大规模自动化调研、实时市场监控、个性化深度报告生成等应用,现在都具备了商业上的可行性。
这种**“顶尖性能 + 极低成本”**的组合,构成了Deep Research Agent无可比拟的竞争优势,也预示着AI研究工具市场可能面临一次彻底的洗牌。
2.4 典型应用场景与价值
凭借上述能力,Deep Research Agent已经在多个对信息精度和深度要求极高的垂直领域展现出巨大价值。
金融服务:用于自动化生成行业分析报告、上市公司尽职调查初稿、市场舆情监控与分析。其细粒度引用能力完全符合金融监管的合规要求。
生物技术与科研:帮助研究人员快速梳理特定领域的最新文献、专利动态、临床试验数据,并生成综述报告,极大地加速了科研创新的进程。
市场研究与咨询:用于进行竞品分析、消费者洞察、技术趋势追踪。可控的输出格式使其能够直接生成客户交付物(如PPT的初稿内容或数据图表的基础数据)。
法律服务:辅助律师进行案例研究、法规检索与梳理,快速构建案件的论证框架。
💡 三、DeepSearchQA 基准的技术内涵与行业意义
%20拷贝-yutu.jpg)
一个新物种的出现,必然需要新的度量衡。DeepSearchQA正是谷歌为“网络研究型Agent”量身打造的度量衡。
3.1 为何需要新的评测范式
传统的LLM基准测试存在明显的局限性,无法有效评估Agent的核心能力:
静态知识 vs. 动态检索:多数基准(如MMLU)测试的是模型内部存储的“静态知识”。而Agent的核心能力是在开放、动态的网络环境中实时获取和处理信息。
单一事实 vs. 复杂推理:传统问答(QA)基准通常围绕单一、孤立的事实进行。但真实世界的研究任务,往往需要将多个信息点串联起来,形成一个逻辑连贯的“因果链”。
答案正确性 vs. 全面性:很多基准只关心答案是否“正确”,却忽略了是否“全面”。对于研究任务而言,遗漏关键信息可能比给出部分正确答案的后果更严重。
DeepSearchQA的设计,正是为了弥补这些空白。
3.2 “因果链”任务的设计哲学
DeepSearchQA的核心是其包含的900条手工设计的“因果链”(Causal Chain)任务。这些任务横跨法律、医疗、科技、金融等17个专业领域。
所谓“因果链”,指的是任务的解决需要一系列环环相扣的查询与分析。后一步的查询,依赖于前一步分析得出的结论。
举一个简化的例子:
任务:分析2022年美国《芯片法案》的通过,对台积电(TSMC)在亚利桑那州建厂计划的后续融资和建设进度的具体影响。
一个Agent要完成这个任务,至少需要执行以下步骤:
查询《芯片法案》的核心条款,特别是与补贴和限制相关的部分。
查询台积电亚利桑那州工厂的初始投资计划和时间表。
结合前两步信息,查询法案通过后,台积电官方发布的关于该工厂计划的声明、公告或新闻稿。
查询同期的行业分析报告或新闻,寻找关于融资变化、供应链调整或建设进度延误/加速的报道。
综合所有信息,形成一个关于“影响”的连贯叙述。
这个过程中,每一步都依赖于前一步的结果,形成了一条清晰的推理链。DeepSearchQA正是通过这类任务,来系统性地评估Agent的规划、检索、推理和综合能力。
3.3 从“准确性”到“全面性”的度量转变
DeepSearchQA的另一个创新在于其评估维度。它不仅评估最终答案的准确性,更引入了对全面性(Comprehensiveness) 和 检索记忆能力(Retrieval Memory) 的衡量。
全面性:要求Agent尽可能穷举所有相关的关键信息点,而不仅仅是给出一个单一的答案。评估时会对照一个由人类专家预先构建的“知识图谱”,看Agent覆盖了多少个节点。
检索记忆能力:评估Agent在多轮搜索过程中,是否能有效避免重复查询、遗漏关键查询路径。这反映了Agent的“工作记忆”和效率。
此外,DeepSearchQA还可以作为一个独特的工具,用来衡量**“思考时长效率”**。谷歌的内部评估发现,当允许Agent执行更多的搜索与推理步骤时(即增加“思考时长”),其在基准上的得分会显著提升。这为如何在性能和成本(计算资源消耗)之间取得最佳平衡,提供了量化的决策依据。
DeepSearchQA已在Kaggle等平台开源,它的出现,为整个行业提供了一个公开、透明的平台,来比较和改进各类研究型Agent的性能,有望成为该领域的“ImageNet”。
💡 四、Interactions API 架构设计与开发者价值
如果说Deep Research Agent是高性能的引擎,DeepSearchQA是精密的仪表盘,那么Interactions API就是为这台引擎设计的、符合人体工程学的驾驶舱。它将复杂的底层机制封装起来,为开发者提供了简洁、强大且可扩展的控制接口。
4.1 解决Agent开发的工程痛点
从零开始构建一个生产级的Agent应用,开发者通常会面临一系列棘手的工程挑战。Interactions API的设计,正是为了系统性地解决这些痛点。
4.2 API核心功能详解
Interactions API提供了一个统一的RESTful端点,其设计的精妙之处在于通过参数来区分是对模型直接交互,还是对Agent进行调用。
1. 与Gemini模型直接交互
这类似于传统的LLM API调用。开发者通过指定model参数来与基础模型对话。
bash:
# 伪代码示例:直接与Gemini模型交互
curl -X POST https://api.google.com/v1/interactions \
-H "Authorization: Bearer YOUR_API_KEY" \
-H "Content-Type: application/json" \
-d '{
"model": "gemini-3-pro",
"history": [
{"role": "user", "content": "你好,请介绍一下自己。"}
]
}'
2. 与Deep Research Agent互动
这是API的核心价值所在。通过将参数从model切换为agent,开发者即可调用内置的、功能强大的Agent。
bash::
# 伪代码示例:调用Deep Research Agent
curl -X POST https://api.google.com/v1/interactions \
-H "Authorization: Bearer YOUR_API_KEY" \
-H "Content-Type: application/json" \
-d '{
"agent": "deep-research-pro-preview-12-2025",
"query": "分析一下2025年新能源汽车市场的竞争格局和技术趋势。",
"options": {
"output_format": {
"json_schema": { ... } // 可选:指定输出的JSON结构
}
}
}'
这种设计的优雅之处在于,它为未来扩展提供了极大的灵活性。谷歌可以不断在agent参数下增加新的官方内置Agent(如代码Agent、规划Agent等),开发者也可以通过Agent开发套件(ADK)和A2A(Agent-to-Agent)协议,将自己构建的定制Agent接入这个统一的API体系。
4.3 面向未来的可扩展性:MCP协议与生态集成
Interactions API的架构设计充满了前瞻性。其中,对模型上下文协议(Model Context Protocol, MCP) 的原生支持,是其构建开放生态的关键一步。
MCP可以理解为一种为AI Agent设计的、用于与外部工具和服务交互的标准化协议。一个实现了MCP的服务,就可以被Gemini模型和Agent直接“即插即用”地作为工具来调用。
这意味着:
企业数据集成:企业可以将其内部的数据库、CRM系统、知识库等,通过一个轻量的MCP适配层,安全地暴露给Agent使用。Agent可以直接查询“上个季度的销售额”,而无需企业进行复杂的ETL和数据同步。
第三方工具生态:未来可能会出现一个类似应用商店的“Agent工具市场”,提供各种实现了MCP的第三方服务(如天气查询、股票交易、预订服务等),开发者可以按需选用,快速丰富自己Agent的能力。
这种基于标准化协议的扩展能力,远比基于特定SDK或插件的封闭体系更具生命力,是谷歌构建一个开放、繁荣的Agent生态系统的底层支撑。
💡 五、对产业格局的冲击与未来展望
%20拷贝-rkdw.jpg)
谷歌此次发布的Agent体系,其影响将远超一次单纯的技术升级,它可能深刻地改变开发者、企业乃至整个AI产业的格局。
5.1 开发者生态的重塑
对于广大开发者而言,这意味着AI应用开发的范式正在发生迁移。
从“调用LLM”到“编排Agent”:开发者的工作重心将从如何设计精巧的Prompt来“哄骗”LLM输出正确答案,转向如何定义任务、配置工具、并编排多个Agent来协同完成一个复杂的业务流程。Interactions API和ADK正是为此而生的新一代开发工具。
开发门槛的大幅降低:过去,要实现一个类似Deep Research Agent的系统,需要一个包含算法工程师、数据工程师和后端工程师的团队,投入数月时间进行研发。现在,通过一个API调用,任何开发者都可以将“数字分析师”的能力集成到自己的应用中。这无疑将催生新一轮的创新浪潮。
价值创造的焦点转移:当底层的研究和分析能力变得商品化(Commoditized),创新的焦点将转移到对业务场景的深刻理解和对用户体验的极致打磨上。谁能更好地将Agent能力与特定行业的工作流相结合,谁就能创造出最大的价值。
5.2 企业级AI应用的范式迁移
对于企业而言,这套体系的出现,为AI技术深度融入核心业务流程提供了现实可行的路径。
自动化知识工作的规模化:凭借其SOTA性能和极低的成本,企业现在可以考虑将过去由人工完成的大量初级和中级研究分析工作,交由Agent大规模、7x24小时不间断地执行,从而将人力解放出来,专注于更高阶的战略决策。
决策支持系统的智能化升级:传统的BI和数据分析系统,通常只能回答“发生了什么”。集成了Deep Research Agent的新一代决策支持系统,将能够回答“为什么会发生”以及“接下来可能会怎样”,为管理层提供更具洞察力的分析报告。
从“数据驱动”到“洞察驱动”:企业将能够更轻松地打通内部数据孤岛与外部公开信息,让Agent在海量数据中自动发现商业机会、识别潜在风险、洞察市场趋势,实现从“数据驱动”到更高阶的“洞察驱动”决策。
5.3 挑战与前路
尽管前景广阔,但Agent技术的规模化应用依然面临挑战,例如Agent行为的稳定性、可控性与安全性,以及在处理高度模糊或创造性任务时的局限性。
谷歌的未来路线图也清晰地指明了方向:
更丰富的输出形态:后续版本将支持原生生成图表,实现分析报告的可视化,使其更接近人类分析师的最终交付物。
更深度的企业集成:将Deep Research Agent正式引入Vertex AI平台,与企业的数据仓库、AI工作流进行深度整合,使其成为企业级分析与研究的中枢组件。
更开放的Agent生态:持续扩展官方内置Agent矩阵,并完善A2A协议,让开发者构建的Agent能够与谷歌的Agent以及其他第三方Agent进行无缝协作。
结论
谷歌此次发布的“深度研究”Agent体系,是一次系统性的、工程思维主导的战略出击。它没有停留在单一模型的性能炫技,而是通过“执行核心+评测标准+开发接口”的三位一体布局,为AI Agent从实验室走向生产环境,铺平了最关键的一段路。
通过将SOTA级别的研究能力,以降低一个数量级的成本提供给所有开发者,谷歌不仅在与OpenAI的竞争中投下了一枚重磅炸弹,更重要的是,它可能真正开启了**“Agent即服务”(Agent-as-a-Service)** 的时代。在这个新时代,复杂的知识工作将被分解、封装、并以API的形式提供,软件的定义、企业的运作方式,乃至我们每个人与信息世界交互的方式,都可能因此而被深刻重塑。
📢💻 【省心锐评】
谷歌此举的核心是“工程化”与“平民化”。它将顶尖Agent能力从高不可攀的“炼丹炉”中解放出来,封装成开发者触手可及的API,用成本优势推动范式革命。

评论