【摘要】剖析RWA从专业市场走向零售的技术与监管架构。核心在于通过可编程合规与分层风控,构建一个安全、透明且可扩展的数字化资产通路。
引言
真实世界资产(RWA)代币化,这个概念已不再是空中楼阁。它试图将物理世界中庞大的、缺乏流动性的资产,通过区块链技术进行数字化映射,注入到高效的数字金融网络中。香港作为国际金融中心,正积极投身于这场变革。然而,当前的实践更像是在一个受控的实验室里进行。RWA的发行与交易被限定在专业投资者(Professional Investor, PI)这个小圈子里,普通大众无法触及。
这种审慎的开局可以理解,毕竟风险控制是金融创新的基石。但它也带来了一个核心矛盾,RWA最大的价值在于提升资产流动性与普惠性,而“仅限PI”的模式恰恰限制了这两点。市场深度不足、价格发现机制失灵、用户覆盖面狭窄,这些都是当前香港RWA市场面临的现实瓶颈。
要打破这个“围墙花园”,需要解决的不仅仅是政策准入问题,更是一个复杂的系统工程问题。它要求我们设计一套全新的、能够兼顾创新效率与投资者保护的基础设施。本文将从技术架构师的视角,深入剖析香港RWA从“专业场”迈向“零售场”所需的技术路径、监管逻辑与风险边界设计,探讨如何构建一个从合规、风控到分销的完整闭环。
💡 一、 困境与壁垒:香港RWA零售化的“最后一公里”
%20拷贝.jpg)
当前香港的RWA市场,本质上是一个在现有证券监管框架内运行的“机构试验田”。监管机构秉持“实质重于形式”的原则,将具备证券属性的RWA代币纳入《证券及期货条例》的规制体系。这种做法确保了合规的底线,但也划定了一个清晰的边界,将广阔的零售市场暂时隔绝在外。
1.1 市场现状:专业投资者的“围墙花园”
香港现行的专业投资者门槛相当高,通常要求个人拥有不少于800万港元的投资组合。这意味着,RWA的一级发行和二级交易,其参与者主要是高净值人群和机构。
一级发行受限:项目方在进行RWA代币的首次发行时,其募资对象被严格限定为PI。这直接导致了资金来源的单一化,限制了项目的融资规模与想象空间。
二级交易隔离:即使代币发行成功,其后续的转让和交易也大多被限制在封闭的圈子内。部分项目仅支持场外交易(OTC),或者只能在少数持牌虚拟资产交易平台(VATP)的专业投资者板块进行,未能形成一个开放、连续的公开市场。
这种模式形成了一个事实上的“围日志花园”,虽然园内秩序井然,风险可控,但也失去了与更广阔生态系统连接的机会。
1.2 核心痛点:流动性、深度与价格发现的缺失
一个健康的市场需要足够多的参与者和交易活动来支撑。当前RWA市场的结构性缺陷,直接导致了三个核心痛点的产生。
流动性枯竭:参与者数量少,交易对手方难寻,导致买卖价差巨大。投资者持有的RWA代币可能面临“有价无市”的窘境,难以在需要时快速变现。这与RWA旨在“提升资产流动性”的初衷背道而驰。
市场深度不足:深度反映了市场在承受大额交易时价格不出现剧烈波动的能力。由于缺乏大量零售用户的订单簿支撑,任何稍大额的买单或卖单都可能导致代币价格的剧烈滑点,市场稳定性极差。
价格发现失真:价格是市场信息的集合体。在一个封闭、低流动性的市场中,价格无法有效反映资产的公允价值,更容易受到少数交易者的操控。这使得外部投资者难以对资产进行合理估值,进一步抑制了参与意愿。
1.3 潜在风险:信息不对称与投资者保护的挑战
将零售投资者排除在外,虽然在短期内降低了监管复杂性,但深层次的风险并未消失,反而可能在专业市场内部积聚。
信息披露不充分:面向专业投资者的产品,其信息披露要求往往不如公募产品严格。部分项目方可能存在选择性披露、更新不及时等问题,导致投资者难以全面评估底层资产的真实状况和风险。
与DeFi协议的复杂耦合:一些RWA项目为了追求更高的收益率,会将其代币与去中心化金融(DeFi)协议进行组合,例如作为抵押品进行借贷或参与流动性挖矿。这引入了新的、普通投资者难以理解的技术风险和协议风险,例如智能合约漏洞、协议被攻击、清算机制风险等,为市场操控提供了潜在空间。
权责边界模糊:在代币化的链条中,涉及资产方、发行方、技术方、托管方、交易平台等多个主体。一旦底层资产出现问题(如违约),如何进行追责、如何执行清算、投资者如何维权,其流程和权责边界在现有框架下仍不够清晰。
综合来看,香港RWA市场正站在一个关键的十字路口。要走完通向零售化的“最后一公里”,必须首先解决合规壁垒高、风险控制模型未明晰、基础设施不完善这三大核心挑战。
⚙️ 二、 监管基石:构建可信的数字化资产基础设施
推动RWA零售化,绝非简单地降低准入门槛,而是要构建一套全新的、能够承载大规模零售交易的底层基础设施。这套设施的核心目标是“信任的数字化”,即通过技术手段将传统金融世界的信任机制(法律、合同、监管)映射到数字世界,并使其变得更加透明、高效和自动化。香港监管机构的布局,正围绕这一目标展开。
2.1 顶层设计:“双轨+分层”的监管哲学
香港对数字资产的监管展现出一种成熟且务实的哲学,可以概括为“双轨+分层”。
双轨制:将数字资产明确区分为证券型代币和非证券型代币(如稳定币、功能型代币)。对于RWA这类通常具备证券属性的资产,直接纳入现有证券监管体系,确保监管的一致性和严肃性。对于稳定币等支付型工具,则另设专门的审慎监管框架。
分层管理:在具体的监管实践中,并非“一刀切”。监管资源和强度会根据产品的风险等级进行分层配置。例如,对稳定币的发行进行严格的牌照管理,而对RWA的应用和基础设施建设则持更为积极和鼓励的态度,核心是“促应用、促基建”。
这种顶层设计为RWA的健康发展提供了清晰的宏观环境。它告诉市场,创新是受欢迎的,但必须在合规的轨道上进行。
2.2 核心枢纽:RWA注册登记平台的架构与功能
要让零售投资者安全地参与RWA市场,首先必须解决一个根本问题,即“这个代币代表的到底是什么?”。为了回答这个问题,香港正积极推动建立一个官方或行业认可的RWA注册登记平台。这个平台并非一个交易市场,而是一个基础信息设施,其技术架构和核心功能至关重要。
从技术架构上看,该平台可以设计为一个基于分布式账本技术(DLT)的元数据注册中心。
资产映射关系标准化:平台需要定义一套标准的资产上链(Tokenization)数据格式和流程。对于一笔房地产RWA,需要标准化的字段来记录其物理地址、产权编号、评估价值、抵押情况、收益权结构等关键信息。这确保了所有在平台上注册的RWA都具备可比性和一致性。
统一披露与真实性验证:平台将成为法定信息披露的唯一入口。发行人必须将所有关键文件(如法律意见书、资产评估报告、财务报表)的哈希值或副本上传至平台,并由合格的第三方机构(如律师、会计师)进行数字签名认证。这为投资者提供了一个可信的数据源,以验证资产的真实性和归属。
链上链下身份锚定:平台需要与现实世界的身份验证系统打通,确保每一个注册的资产方、发行方、托管方都是经过KYC/AML审查的合法实体。这为后续的监管追溯和责任界定奠定了基础。
RWA注册登记平台功能架构
这个注册登记平台,是RWA零售化的信任基石。它确保了任何一个面向公众发售的RWA产品,其底层资产都是清晰、可验证和受监督的。
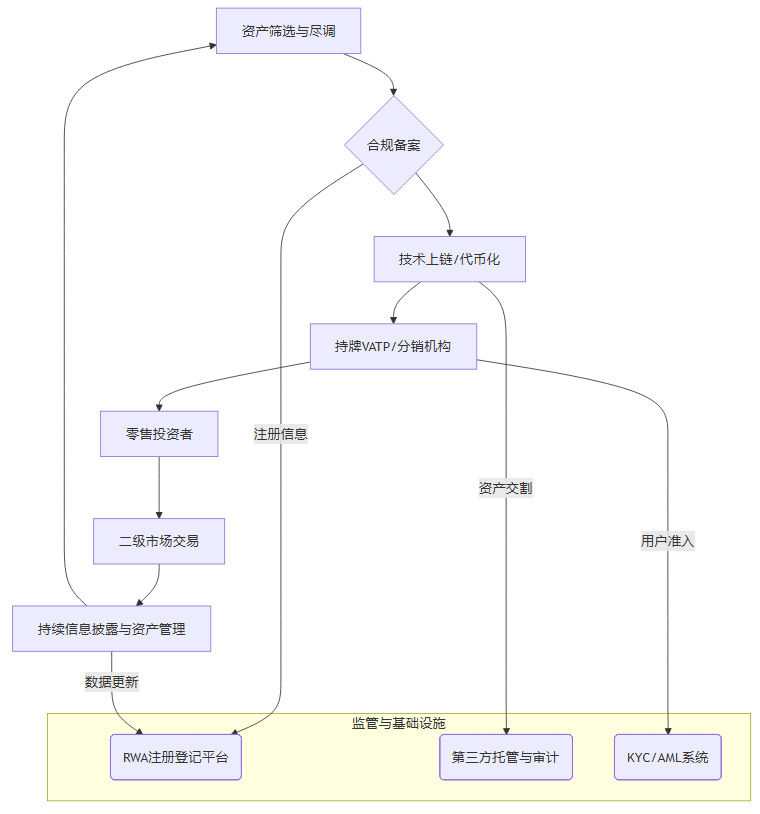
2.3 合规闭环:从资产筛选到持续披露的全链路牌照监管
在坚实的注册平台基础上,监管通过牌照制度将合规要求嵌入到RWA业务的每一个环节,形成一个完整的闭环。这就像一条金融产品的“数字化生产线”,每一道工序都有明确的准入标准和操作规范。
我们可以用一个流程图来展示这个闭环:

这个闭环的技术实现要点包括:
资产筛选与备案:只有符合“白名单”标准(后文详述)的资产,经过持牌机构的严格尽职调查,并在RWA注册登记平台完成备案后,才能启动代币化流程。
技术上链与托管:代币化过程必须由合规的技术服务商提供支持。同时,底层真实世界资产必须交由具备牌照的第三方托管机构进行物理或法律上的隔离保管,确保资产安全。
分销与交易:只有持牌的银行、券商和VATP才有资格向零售投资者分销RWA产品。这些机构必须严格执行KYC/AML流程,并确保所有交易记录的完整性和可追溯性。
持续披露:发行成功后,发行人有法定义务通过注册登记平台,持续披露底层资产的运营状况、现金流等关键信息。任何重大变更都必须及时向所有投资者公布。
通过这套“基础设施+全链路牌照”的组合拳,监管机构旨在构建一个可预测、可执行、可追溯的RWA市场环境。这为后续向零售投资者渐进式开放,铺平了制度和技术的道路。
⚖️ 三、 破局之道:渐进式零售开放的技术实现路径
%20拷贝.jpg)
有了坚实的监管基石,通往零售化的大门便可以小心翼翼地推开。这里的核心策略不是“一步到位”的全面放开,而是“渐进式、分层次、有控制”的试点。香港证监会2024年的相关通函,已经释放了允许特定产品在满足投资者保护要求的前提下向零售投资者销售的信号。这背后需要一整套精细化的技术系统来支撑。
3.1 “白名单”机制:资产筛选与风险隔离的技术栈
零售试点的第一步,是严选产品。“白名单资产池”是实现风险源头控制的关键机制。其核心思想是,初期只允许那些结构简单、风险较低、现金流可预测的资产进入零售市场。
白名单资产类别:
政策性债券:如政府发行的数字绿色债券,信用风险极低。
优质不动产收益权:选择位于核心地段、有稳定租金收入的商业地产的收益权。
绿色基础设施收费权:如光伏电站、充电桩网络的未来收费权,现金流稳定。
技术实现的负面清单:
严禁高杠杆:通过智能合约或平台层面的规则,禁止RWA代币被用作高倍杠杆衍生品的基础资产。
禁止复杂结构:禁止包含复杂的嵌入式期权、分层劣后结构(CDO-like)的资产进入零售池。
限制与高风险DeFi协议的交互:可以通过技术手段,如在代币合约层面设置白名单地址,限制其只能与经过审计和认证的少数DeFi协议进行交互。
构建和维护这个“白名单”,需要一个结合了人工审核与技术监控的系统。监管机构、行业协会和技术公司可以共同制定资产入池的技术标准,并通过自动化工具持续监控已入池资产的风险指标。
3.2 分级适当性:构建多维度的用户画像与权限控制系统
开放不等于无差别对待。分级适当性管理是保护不同风险承受能力投资者的核心技术手段。这要求平台构建一个强大的用户账户系统,能够对用户进行精细化的画像和权限控制。
投资者分级与权限控制模型
这个系统的技术实现涉及以下几个层面:
自动化KYC与用户分级:系统需要对接可靠的数据源,通过API自动完成用户的身份验证(KYC)和资产证明,并根据预设规则自动为用户打上“PI”、“高净值零售”、“普通零售”等标签。
规则引擎驱动的权限控制:当用户尝试购买某个RWA产品时,后端的规则引擎会实时校验用户的标签、产品的风险等级以及用户的剩余投资额度。只有所有条件都满足,交易才会被允许执行。
动态适当性评估:用户的财务状况和风险偏好是会变化的。系统应定期(如每年)要求用户重新进行风险测评或更新资产信息,并根据结果动态调整其投资权限。
3.3 额度控制:分布式账本上的额度管理与风控引擎
为了防止投资者过度集中投资于某一类资产,以及防止平台出现系统性风险,额度控制是必不可少的风控组件。利用区块链技术,额度控制可以做得更加透明和刚性。
个人投资额度链上管理:可以将用户的投资总额度和分类额度记录在一条联盟链或私有链上。每当用户完成一笔交易,其对应的额度就会在链上被“核销”。这种方式可以有效防止用户在多个不同平台重复使用额度,实现跨平台的额度统一管理。
平台资金集中度监控:监管机构可以作为联盟链的观察员节点,实时监控每个分销平台对单一RWA产品的资金集中度。一旦某个平台的销售额超过预设的阈值(例如,不超过该产品总发行量的30%),系统可以自动暂停该平台对该产品的销售,从而分散风险。
智能合约执行额度限制:在更理想的情况下,额度控制逻辑可以直接写入RWA代币的智能合约中。例如,合约的
transfer或mint函数在执行前,会先调用一个外部的额度预言机(Oracle),查询交易双方的额度是否充足,从而在协议层实现硬性约束。
3.4 分销渠道:持牌机构的系统对接与数据穿透
RWA的零售分销必须通过持牌的“正规军”,即银行、券商和VATP。这要求建立一套标准化的系统对接协议和数据报送规范,实现监管的数据穿透。
统一的分销API标准:监管机构或行业协会应牵头制定一套标准的API接口,用于RWA产品的上架、信息展示、订单处理和清结算。这可以降低持牌机构的接入成本,确保业务流程的一致性。
“只卖已登记+已披露”原则:分销机构的系统必须强制与RWA注册登记平台对接。系统在销售任何产品前,都必须先通过API查询该产品是否已完成注册和最新信息披露。未登记或信息披露不及时的产品,系统应自动锁定,禁止销售。
交易数据实时报送:所有零售交易的脱敏数据(如交易时间、价格、数量、投资者类型)都必须实时或准实时地报送给监管机构的监控系统。这为监管提供了全市场范围的宏观审慎视野,能够及时发现异常交易模式和潜在的市场操纵行为。
通过上述技术路径的组合,可以构建起一个“风险可隔离、用户可分级、额度可控制、渠道可穿透”的RWA零售市场技术框架。这使得渐进式开放在技术上成为可能,并为投资者提供了多层次、系统性的保护。
🔐 四、 风险边界与可编程合规:将信任代码化
当RWA走向零售,传统的、依赖人力审核和纸质合同的风险控制方式将难以为继。我们必须将风险边界和合规规则“代码化”,嵌入到系统的底层架构中。这便是可编程合规(Programmable Compliance)的核心思想,即利用智能合约、预言机等技术,将监管要求转化为自动执行的计算机程序,从而实现更高效、更透明、更刚性的风险控制。
4.1 可编程信息披露:从静态文档到动态数据流
传统金融产品的信息披露,往往是定期的、静态的PDF报告。投资者获取信息的延迟高,且难以进行程序化分析。RWA时代,信息披露可以升级为一种实时的、动态的数据流。
标准化数据上链:关键的资产信息,如房地产RWA的租金收入、空置率、物业估值等,不再仅仅是报告中的数字。它们将被定义为标准化的数据字段,通过预言机(Oracle)网络从可信的链下数据源(如物业管理系统、第三方评估机构的API)获取,并定期写入RWA代币的智能合约中。
自动触发与链上验证:智能合约可以被设计为对这些数据变化做出反应。例如,当预言机报告租金收入连续三个月低于某个阈值时,合约可以自动触发一个“警示状态”**,该状态在所有区块链浏览器和兼容的钱包中对投资者可见。这使得风险预警不再依赖发行人的自觉,而是成为一个不可篡改的链上事实。
数据源的可追溯性:优秀的预言机网络(如Chainlink)并非单一的数据中继。它由多个独立的节点组成,从多个数据源获取信息,并在链上达成共识后才提交数据。这大大降低了单一数据源造假或被攻击的风险。所有的数据提交记录都是公开可查的,投资者可以追溯每一个数据的来源和时间戳。
这种模式将信息披露从一种“事后告知”的义务,转变为一种“实时同步”的机制,极大地提升了市场的透明度和投资者的决策效率。
4.2 公司行动的自动化:智能合约驱动的治理与执行
公司行动(Corporate Actions)是投资者行使权利的核心环节,也是传统模式下操作繁琐、效率低下的痛点。智能合约可以彻底重塑这个流程。
分红/付息(Dividends/Interest Payments):底层资产产生的现金流(如租金、利息)可以兑换成合规的稳定币,并直接转入RWA智能合约的托管地址。合约可以内置一个
distribute()函数,在预设的时间点(如每月1号),根据链上记录的代币持有者快照,自动将收益按比例分配到每个持有者的钱包地址。整个过程无需人工干预,资金流向清晰可查,杜绝了资金挪用的可能。投票(Voting):对于需要投资者决策的重大事项(如更换资产管理人、是否同意资产进行再抵押),可以发起一次链上投票。RWA代币本身就是投票权凭证,持有1个代币即拥有1票。提案、投票期、计票规则都写入一个独立的治理合约中。投资者通过自己的钱包签名即可完成投票,结果由合约自动统计并公布,过程完全透明且无法被篡改。
赎回/展期(Redemption/Extension):对于有固定期限的RWA产品,其赎回或展期逻辑也可以代码化。例如,合约可以设定一个到期日,到期后自动开放赎回窗口,投资者可以调用
redeem()函数,将代币销毁并取回对应的本金和收益。如果涉及展期选项,投资者也可以通过链上投票来共同决定。
4.3 资产隔离的双重保险:链上权利与链下实体的安全锚定
RWA最大的风险之一在于链上代币与链下资产的“脱锚”。即,虽然你持有代币,但底层资产的所有权却出现了问题。要解决这个问题,必须构建一个法律和技术相结合的双重保险机制。
法律层面的隔离:特殊目的载体(SPV):在合规的RWA项目中,底层真实世界资产(如一栋大楼)的法律所有权,通常会被转移到一个特殊目的载体(SPV)中。这个SPV是一个独立的法律实体,其唯一目的就是持有该资产。RWA代币所代表的,是这个SPV的股权或债权。这种结构可以实现破产隔离,即使原始资产方或发行平台破产,也不会影响到SPV中所持有的资产。
物理与权证层面的托管:SPV的法律文件、资产的产权证明(如房产证)等关键物理文件,必须交由持牌的、独立的第三方托管机构保管。该托管机构受到金融监管机构的监督,其职责是确保链下资产的安全与完整。
技术层面的权利锁定:链上的RWA代币,则代表了对SPV资产的合法权利。智能合约和分销平台的系统共同构成了数字层面的托管。投资者的私钥控制着代币的所有权,而智能合约的规则定义了这些权利如何被行使(如分红、投票)。
这个“SPV+第三方托管+智能合约”的铁三角结构,确保了链上数字权利与链下实体资产之间建立起一个强绑定、可执行、受监督的锚定关系,为零售投资者的资产安全提供了根本保障。
📈 五、 演进路线图:分阶段迈向普惠金融
%20拷贝-ysyn.jpg)
香港RWA零售化的路径不会一蹴而就,它将是一个审慎、有序、分阶段推进的过程。我们可以预见一个清晰的三步走路线图。
第一阶段:沙盒深耕与基础设施夯实 (当前 - 2025)
这个阶段的核心任务是“练内功”。重点不在于用户数量,而在于技术和监管模式的打磨。
深化“Ensemble”项目沙盒试点:在金管局的指导下,联合银行业、技术公司,对可编程披露、跨平台清结算、央行数字货币(e-HKD)在RWA交易中的应用等前沿机制进行充分测试和验证。
完善核心基础设施:推动RWA注册登记平台、第三方资产评估和审计标准、以及预言机服务等配套设施的建立和完善。
聚焦低波动资产:试点项目将严格限定在固定收益、绿色金融、贸易金融等风险较低、模式清晰的资产类别,积累运营经验和风险数据。
第二阶段:受控零售试点与数据验证 (2025 - 2026)
在基础设施成熟后,将开启小范围、有条件的零售试点。
发布详细指引:监管机构将出台明确的零售RWA白名单标准、投资者适当性管理细则和额度控制要求。
指定头部平台试点:选择少数几家合规记录良好、技术实力雄厚的持牌VATP或金融机构,作为首批零售试点单位。
数据驱动的评估:此阶段的核心目标是收集真实世界的交易数据和用户行为数据,评估现有风控模型的有效性,检验投资者教育的效果,并根据反馈迭代优化制度和系统。所有试点产品的关键数据,如交易量、持仓分布、资产运营数据,都必须在注册平台上链可查。
第三阶段:规模化扩展与生态互联 (2027及以后)
在试点成功的基础上,逐步放宽限制,推动RWA市场进入规模化发展阶段。
拓宽资产类别与额度:在风险可控的前提下,逐步放宽零售投资者的投资额度,并将白名单资产类别扩展到更多领域,如知识产权、艺术品收藏等。
推动市场化竞争:允许更多符合条件的持牌机构参与RWA零售业务,形成一个更具活力和竞争性的市场生态。
探索跨境联通:在本地市场成熟后,积极探索香港的RWA标准与区域性(如大湾区、东盟)乃至全球性(如欧盟MiCA框架)标准的互认与协作。利用区块链技术,探索建立RWA的跨境登记、交易和结算机制,巩固香港作为全球数字资产枢纽的地位。
结论
RWA零售化并非简单地将现有金融产品“搬到”区块链上。它是一场深刻的范式转移,要求我们在技术架构、监管逻辑和风险管理上进行系统性的重构。香港正走在一条务实且前瞻的道路上。通过“监管沙盒探路、基础设施先行、技术手段加持”的策略,香港正在为RWA从专业投资者的“小圈子”安全地走向普罗大众的“广阔天地”,铺设一条坚实的、代码化的信任之路。
这条路的核心,在于用技术手段解决信任问题。可编程的合规、自动化的执行、透明的资产隔离,这些不仅仅是技术术语,它们是构建下一代普惠金融市场的基石。对于从业者而言,这意味着必须同时具备金融的严谨与科技的敏锐。对于投资者而言,一个更透明、更高效、更触手可及的全球资产市场,正缓缓拉开序幕。
📢💻 【省心锐评】
RWA零售化的本质,是用代码重构信任。香港的路径是:先用“沙盒”和“牌照”筑牢地基,再通过“白名单”和“智能合约”搭建可控的零售通道,稳扎稳打,步步为营。

评论