【摘要】Humanity Protocol融合人性证明与零知识证明,构建去中心化身份体系。该方案为现实世界资产(RWA)代币化提供可信数据基础,旨在解决资产确权、隐私合规与安全等核心挑战。
引言
2025年11月7日,宁波的全球Web3与数据安全大会见证了一个重要时刻。Humanity Protocol团队正式发布了其技术方案,目标直指当前Web3领域最受瞩目的赛道之一,现实世界资产(RWA)。RWA旨在将物理世界的万亿资产引入链上,但其发展始终受制于一个根本性难题,如何构建一个可信、高效且保护隐私的身份与数据基础层。
传统的中心化身份验证(KYC)体系在Web3的去中心化语境下显得格格不入,不仅存在单点故障和数据滥用风险,其高昂的合规成本也阻碍了资产的无缝流转。Humanity Protocol的方案并非对现有体系的修补,而是试图从第一性原理出发,通过“人性证明”(Proof of Humanity, PoH)与零知识证明(Zero-Knowledge Proof, ZKP)的结合,为RWA构建一个全新的去中心化身份范式。这套体系旨在从根本上解决链上地址与现实世界实体一一对应的难题,为资产确权、交易合规和系统安全提供坚实的基石。
🏛️ 一、RWA的身份困境与信任鸿沟
%20拷贝-lpwt.jpg)
RWA的本质是将链下资产的价值与权利映射到链上代币。这个过程的核心是信任。市场必须相信代币背后真实对应着一项资产,且该资产的权属清晰、合法。当前,实现这一信任的路径上布满了障碍。
1.1 核心挑战:三大结构性难题
RWA要实现规模化落地,必须跨越三座大山,身份验证、资产确权和合规监管。这三者互为表里,其根源都指向一个共同的薄弱环节,缺乏一个原生的、去中心化的可信身份层。
身份验证的“中心化”原罪
当前RWA项目普遍依赖传统的中心化KYC/AML服务商。用户需向第三方机构提交大量敏感个人信息。这种模式存在几个致命缺陷。数据孤岛与隐私泄露:用户信息被存储在不同服务商的中心化服务器中,形成数据孤朵,不仅互操作性差,还极易成为黑客攻击的目标。
单点故障风险:一旦中心化服务商宕机或遭遇攻击,整个RWA应用的身份验证流程便会瘫痪。
高昂的运营成本:每次身份验证都需要向服务商支付费用,这笔成本最终会转嫁给用户或项目方,限制了普惠性。
资产确权的“模糊”地带
资产所有权与链上地址的绑定是RWA的生命线。如果无法确保一个地址背后对应的是一个唯一的、合法的实体,资产确权就无从谈起。女巫攻击(Sybil Attack):一个恶意行为者可以创建大量伪造身份(地址),用于投票、骗取空投或进行市场操纵,严重破坏RWA治理和资产分配的公平性。
权属不清的风险:在资产转移过程中,如果无法验证交易对手方的真实合法身份,就可能导致欺诈、洗钱等非法活动,并引发复杂的法律纠纷。
合规监管的“两难”处境
全球监管机构对RWA领域的关注日益增加,KYC/AML是不可逾越的红线。项目方不得不在拥抱去中心化精神与满足现实监管要求之间艰难平衡。隐私与合规的冲突:传统的合规方式要求完全披露用户身份信息,这与区块链推崇的隐私保护理念背道而驰。
跨司法管辖区难题:不同国家和地区的监管政策各异,一套中心化的身份系统很难灵活适应全球化的RWA资产流转需求。
1.2 信任成本:制约RWA规模化的无形枷锁
上述挑战共同推高了RWA生态的信任成本。项目方、投资者和监管机构都需要投入大量资源进行尽职调查、审计和风险控制,以弥补底层身份体系的缺失。这种高昂的成本直接导致了以下问题。
资产流动性受限:复杂的验证流程和潜在的合规风险,使得RWA资产的交易摩擦巨大,流动性远低于原生数字资产。
市场准入门槛高:只有具备雄厚实力和法务资源的机构玩家才能参与,普通投资者和小型资产持有者被排除在外。
创新应用难以涌现:开发者在构建RWA应用时,不得不将大量精力耗费在解决身份和合规问题上,而非专注于业务逻辑和用户体验的创新。
因此,构建一个既能满足合规要求,又能保护用户隐私,同时具备去中心化特性的身份层,已成为RWA赛道破局的关键。Humanity Protocol正是在这一背景下,提出了它的技术构想。
🏛️ 二、Humanity Protocol的技术解构与范式革新
Humanity Protocol的架构设计并非单一技术的堆砌,而是一套自洽的、多层次的解决方案。其核心思想是通过密码学和共识机制,将现实世界中个体的“唯一性”安全地映射到区块链上,从而构建一个坚实的身份基础。
2.1 基石:人性证明(Proof of Humanity)共识
PoH是整个体系的基石。与关注算力的工作量证明(PoW)或关注资本的权益证明(PoS)不同,PoH的核心目标是确保一个链上账户背后对应一个独一无二的真实人类。它旨在创建一个抗女巫攻击的去中心化身份注册表。
2.1.1 PoH的核心原则
唯一性(Uniqueness):每个真实的人类个体只能在系统中注册一次,获得一个唯一的身份凭证。
活性(Liveness):系统需要验证注册者是一个“活生生”的人,而非机器人或伪造身份。
去中心化(Decentralization):身份的验证和注册过程不依赖任何单一的中心化权威机构。
2.1.2 PoH与PoW/PoS的对比
为了更清晰地理解PoH的定位,我们可以通过一个表格进行对比。
从表中可以看出,PoH天然适用于需要将链上权利与现实世界个体绑定的场景,这与RWA的需求高度契合。
2.2 实现路径:生物特征识别与零知识证明的精妙结合
PoH的理念虽好,但实现起来极具挑战,最大的难题便是如何在验证个体唯一性的同时,绝对保护其敏感的生物隐私数据。Humanity Protocol采用的技术路径是生物特征识别与零知识证明的结合。
2.2.1 非侵入式生物识别:掌纹扫描
协议选择掌纹作为主要的生物识别特征。相比于人脸识别或虹膜扫描,掌纹识别具备几个关键优势。
高唯一性与稳定性:掌纹纹路复杂且终生稳定,提供了足够高的识别精度。
非侵入性与用户接受度高:用户只需用手机摄像头扫描手掌即可,无需特殊设备,操作体验友好,不易引发用户对于面部信息被采集的抵触情绪。
隐私相对不敏感:相比人脸,掌纹在日常生活中暴露较少,用户对其隐私泄露的担忧程度较低。
2.2.2 隐私保护的“银弹”:零知识证明(ZKP)
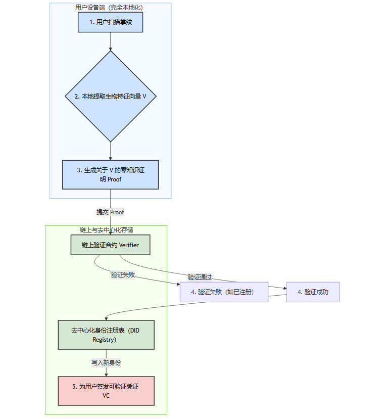
ZKP是整个技术方案的灵魂。它允许一方(证明者)向另一方(验证者)证明一个论断是正确的,而无需透露除了“该论断是正确的”之外的任何信息。在Humanity Protocol中,这意味着用户可以在不上传任何原始掌纹图像或特征数据的情况下,向系统证明自己是一个数据库中尚未存在的、独一无二的人。
其工作流程可以通过下面的Mermaid图来简要说明。

这个流程的关键点在于:
数据不出本地:用户的原始生物数据(掌纹图像和特征向量V)永远不会离开其个人设备。
链上只验证证明:提交到链上验证合约的只是一个加密的“证明”(Proof),这个证明本身不包含任何个人信息,但足以证实该用户身份的唯一性。
结果是二元的:验证合约的输出结果只有“是”或“否”,即该用户是否是一个新的、合法的注册者。
通过这种方式,Humanity Protocol在实现了强大的抗女巫攻击能力的同时,也为用户提供了最高级别的隐私安全保障。
2.3 身份载体:构建符合W3C标准的DID凭证体系
验证通过后,系统会为用户生成一个去中心化身份标识符(DID),并签发相应的可验证凭证(Verifiable Credential, VC)。这套体系遵循W3C国际标准,确保了其开放性和互操作性。
DID (Decentralized Identifier):一个由用户自己拥有和控制的、全球唯一的身份标识符。它就像一个永久的、可移植的数字身份地址。
VC (Verifiable Credential):一种数字化的、可由密码学验证的凭证。例如,Humanity Protocol可以为用户签发一个“PoH凭证”,证明该DID的持有者是一个经过验证的真实人类。
在RWA场景中,用户可以基于其DID,选择性地向合规应用出示不同的VC。例如,向一个房地产代币化平台出示“PoH凭证”和“合格投资者凭证”,而无需透露自己的姓名、国籍等具体信息。这种数据最小化披露的模式,完美地平衡了合规需求与用户隐私。
2.4 架构演进:迈向多链协同与可扩展存储
一个孤立的身份系统价值有限。Humanity Protocol从设计之初就考虑了可扩展性和互操作性。其近期迁移至高性能公链Sui,并与去中心化存储方案Walrus合作,揭示了其未来的发展蓝图。
多链协同:通过与Sui等高性能公链的集成,协议能够处理大规模的身份验证请求,并为Sui生态内的RWA项目提供原生的身份服务。未来,通过跨链技术,其DID体系有望服务于更广泛的区块链网络。
加密数据存储:与Walrus的合作,为需要存储加密数据的合规场景提供了解决方案。例如,在某些强制监管要求下,用户可以选择将经过加密和授权的个人数据存储在去中心化网络中,仅在特定条件下(如收到法院传票)才允许授权方访问。这为应对复杂的跨境监管提供了灵活且安全的技术底座。
这套完整的技术架构,从底层的PoH共识,到中间层的ZKP隐私技术,再到上层的DID应用标准,共同构成了一个强大而灵活的去中心化身份新范式,为解决RWA的根本性难题提供了清晰可行的路径。
🏛️ 三、RWA场景下的应用实践与价值重塑
%20拷贝-jjcp.jpg)
理论的优雅最终需要通过实践来检验。Humanity Protocol的技术架构在RWA的具体应用场景中,展现出重塑业务逻辑和价值链的巨大潜力。它不仅仅是一个安全工具,更是一个业务流程的优化器和信任成本的压缩机。
3.1 资产确权:从模糊绑定到强所有权证明
传统RWA项目中,资产所有权与链上地址的关联往往依赖于中心化数据库或法律文书的链下映射,这种“软绑定”存在篡改风险和效率瓶颈。Humanity Protocol通过其DID体系,实现了资产所有权与可验证身份的“强绑定”。
3.1.1 全生命周期可追溯
以一处房产的代币化为例。
发行阶段:房产所有者通过Humanity Protocol验证其唯一身份,获得DID。房产的法律所有权文件(如房产证)经过数字化和哈希处理后,与该DID进行链上绑定,生成代表房产份额的RWA代币。
交易阶段:当持有者A希望将部分代币出售给B时,交易不仅是代币的转移,还需要B同样出示其经过验证的DID。智能合约可以自动校验双方的身份合规性(例如,是否在允许交易的国家名单内)。
清算与继承:在发生法律纠纷、资产清算或继承等情况时,与DID绑定的链上记录提供了清晰、不可篡改的权属证据链,极大地简化了司法和审计流程。
3.1.2 应用场景对比
下表对比了传统模式与基于Humanity Protocol的模式在几个关键RWA场景下的差异。
3.2 隐私合规:从“完全暴露”到“按需披露”
合规是RWA不可回避的议题。Humanity Protocol通过零知识证明和可验证凭证,开创了一种全新的隐私合规范式,即**“合规可证,但数据最小化披露”**。
3.2.1 KYC/AML的范式革新
传统KYC流程是“all-or-nothing”,用户必须提交所有个人信息。而基于ZKP的合规流程则可以实现精细化的、按需的属性证明。
证明“我是合格投资者”:用户可以向平台出示一个由合规机构签发的VC,该VC仅证明“该DID持有者的资产超过100万美元”,而无需透露具体数额、姓名或住址。
证明“我不是受制裁人士”:用户可以生成一个ZKP,证明自己的身份信息不在任何一个制裁名单上,而无需透露自己的身份信息本身。
证明“我已成年”:用户可以证明自己的年龄大于18岁,而无需透露具体的出生日期。
这种模式下,用户重新获得了对自己数据的控制权,而项目方和监管机构也同样获得了所需的合规保证。这是一个双赢的局面。
3.2.2 适应全球化监管
由于其去中心化和密码学基础,该体系能够灵活适应不同司法管辖区的监管要求。
数据本地化:对于有数据主权要求的国家,用户的加密数据可以存储在本地的去中心化节点上。
可审计性:监管机构可以在授权下,通过验证链上的VC和ZKP来完成审计工作,整个过程透明且高效。
动态合规:当监管规则变化时,只需更新签发VC的规则和验证逻辑,无需对整个系统进行大规模改造。
3.3 系统韧性:从单点脆弱到去中心化稳健
RWA承载的是高价值资产,系统的稳定性和安全性至关重要。Humanity Protocol的去中心化架构从根本上消除了传统中心化身份系统的单点故障风险。
抗审查与高可用性:身份注册表和验证合约部署在去中心化的公链上,任何单一实体都无法关闭或篡改它。即使部分节点离线,整个系统依然可以正常运行。
数据安全:用户的核心数据存储在自己的设备上,链上和去中心化存储中的是加密证明和凭证,大大降低了大规模数据泄露的风险。
开放生态:任何第三方开发者都可以基于Humanity Protocol的开放标准构建应用,无需许可。这促进了生态的繁荣和创新,也通过多样性增强了整个系统的抗风险能力。
通过在这些核心应用环节的实践,Humanity Protocol不仅解决了RWA的技术难题,更重要的是,它通过重塑信任机制,为构建一个更高效、更公平、更安全的全球资产市场提供了可能。
🏛️ 四、行业价值与生态前景展望
%20拷贝-clct.jpg)
一项技术方案的最终价值,取决于它能在多大程度上推动整个行业的发展,并为生态参与者创造价值。Humanity Protocol的推出,其意义已超越单纯的技术创新,它正成为撬动RWA万亿市场的关键杠杆,并为Web3与实体经济的深度融合描绘了清晰的路线图。
4.1 核心价值:大幅降低信任成本
如果说区块链是“信任的机器”,那么Humanity Protocol就是这台机器在RWA领域的“身份引擎”。其最核心的行业价值,就是系统性地降低了整个RWA生态的信任成本。
4.1.1 信任成本的构成与压缩
RWA生态中的信任成本主要体现在以下几个方面,而Humanity Protocol都给出了针对性的解决方案。
通过压缩这些成本,RWA资产的发行和流通将变得更加顺畅和经济。这为那些以往因成本过高而难以被代币化的“长尾资产”(如中小企业应收账款、个人知识产权等)打开了进入Web3世界的大门。
4.2 产业意义:构筑连接两大世界的关键桥梁
RWA被普遍视为连接传统金融与数字资产世界的桥梁。然而,这座桥梁的桥墩必须深植于“信任”的基岩之上。Humanity Protocol所构建的,正是这个可信数字身份的桥墩。
吸引机构资本入场:传统金融机构对合规和安全的要求极为严苛。一个具备强大身份验证和隐私合规能力的底层协议,是吸引它们大规模进入RWA领域的先决条件。Humanity Protocol为机构提供了一个可信、可审计的基础设施,消除了它们最大的顾虑。
推动行业标准建立:目前RWA领域标准不一,项目各自为战。Humanity Protocol基于W3C等开放标准构建的DID体系,有望成为行业的事实标准,促进不同RWA项目之间的互操作性,形成网络效应。
赋能实体经济:当大量实体资产能够低成本、高效率地在链上流转时,Web3将不再是封闭的数字游戏。它将能够为实体经济提供更高效的融资渠道、更低的交易成本和更广阔的市场空间,真正实现“脱虚向实”。
4.3 前景展望:从基础设施到生态繁荣
随着技术方案的成熟和行业应用的深化,Humanity Protocol的未来发展路径清晰可见。
4.3.1 应用场景的持续扩展
除了目前重点关注的金融资产和房地产,其身份体系的应用前景极为广阔。
数据资产化:在数据成为关键生产要素的时代,如何对个人数据进行确权和价值流转是一个重大课题。基于DID,个人可以真正拥有并授权使用自己的数据,参与数据市场的价值分配。
去中心化社会(DeSoc):在社区治理、去中心化社交、声誉系统等场景中,PoH是实现“一人一票”和构建可信社交图谱的基础。
元宇宙与游戏:在虚拟世界中,一个与现实身份锚定的DID可以有效防止欺诈、外挂,并实现数字资产所有权的真正保障。
4.3.2 顺应全球监管趋势
全球范围内,对数字资产的监管框架正逐步清晰化和制度化。监管的核心诉求并非扼杀创新,而是在鼓励创新的同时有效管理风险。Humanity Protocol的设计理念与这一趋势高度契合。它证明了技术可以在不牺牲去中心化和用户隐私的前提下,满足甚至超越现有的监管要求。这种“亲监管”的技术路径,将使其在未来的合规竞争中占据有利地位。
4.3.3 行业评价与生态共识
在宁波大会上,与会的专家和产业界代表对Humanity Protocol的技术路径给予了高度评价。这反映出行业已经形成共识,即身份问题是RWA乃至整个Web3走向主流应用必须解决的核心问题。Humanity Protocol的方案,无论最终市场表现如何,都为解决这一问题提供了一个极具启发性的范例,为行业的未来发展打开了新的想象空间。
结论
Humanity Protocol在2025年宁波大会上的亮相,不仅仅是一次技术方案的发布,更像是一份宣言。它宣告了一种可能性,即我们可以通过精巧的技术设计,在看似矛盾的目标之间——去中心化与合规、透明与隐私、安全与易用——找到完美的平衡点。
通过将人性证明(PoH)与零知识证明(ZKP)深度融合,该协议为RWA领域构建了一个前所未有的去中心化身份新范式。它从根本上解决了资产确权、交易合规和安全防护等一系列核心痛点,通过大幅降低信任成本,为万亿规模的传统资产安全、高效地进入Web3世界铺平了道路。
这套可信的身份基础设施,不仅是RWA赛道走向成熟的催化剂,更是连接数字经济与实体经济的关键桥梁。它所引领的,可能是一个全新的时代,一个数字信任被深度嵌入经济社会运行肌理的时代。作为这一范式的探索者和引领者,Humanity Protocol未来的发展值得整个行业持续关注。
📢💻 【省心锐评】
Humanity Protocol以PoH+ZKP为矛,攻克RWA身份与隐私之盾。它不是简单的技术叠加,而是构建了一个信任成本极低的价值网络基础层,为Web3赋能实体经济提供了最关键的一块拼图。

评论