【摘要】马斯克提出20年内将人类意识上传至机器人的构想。该蓝图依赖Neuralink的脑信号读写与Optimus的物理承载,但面临从意识编码到伦理治理的巨大科学与工程鸿沟。
引言
2025年11月7日,特斯拉年度股东大会。埃隆·马斯克抛出一个横跨20年的构想,目标是将人类意识上传至人形机器人,实现一种形式的“数字永生”。这个设想并非空中楼阁,它建立在两个具体的技术支柱之上,Neuralink的脑机接口(BCI)与特斯拉的Optimus机器人。这一言论迅速点燃了科技界与公众的讨论。
这不仅是一个商业故事或科幻畅想。它是一份严肃的技术路线图,背后牵动着神经科学、人工智能、机器人学、材料科学乃至哲学伦理的深度交叉。作为技术从业者,我们需要剥离表面的喧嚣,深入剖析其技术栈的可行性、工程挑战的艰巨性,以及这条路径上无法回避的现实障碍。这篇文章将从技术架构、关键难题、伦理框架和现实路径四个维度,对这一宏大愿景进行一次冷静的拆解与评估。
一、愿景解析:数字永生的技术蓝图
%20拷贝.jpg)
马斯克的构想本质上是一个系统工程,它试图将一个生物学意义上的“意识主体”,完整迁移到一个硅基的“数字载体”中。这个过程可以被拆解为三个核心环节,信号采集、心智建模与载体复现。
1.1 核心构想:意识的数字化迁移
整个蓝图的起点,是将构成个体“自我”的全部信息从大脑中提取出来。这些信息包括但不限于。
陈述性记忆。对事实与事件的记忆。
程序性记忆。技能与习惯的记忆。
性格特质。个体的思维模式与行为倾向。
情感反应。对特定刺激的内在情绪体验。
马斯克将其称为构建一份“心智快照”(Mind Snapshot)。这份快照并非简单的信息备份,而是一个动态的、可执行的数字模型。理论上,这个模型被加载到Optimus机器人后,能够模拟甚至延续原主体的思维与行为模式,从而达成“数字永生”。
1.2 两大技术支柱
实现这一构想,依赖于Neuralink和Optimus两个项目的协同。
Neuralink:意识的读取器与编码器。它的角色是深入大脑,以足够高的分辨率和带宽,实时捕捉产生意识活动的神经信号。这些信号随后需要被解码、去噪、并最终编码成机器可理解的数字格式。
Optimus:意识的物理载体。它的角色是为数字化的意识提供一个可交互的物理形态。这要求机器人不仅具备高度拟人的运动能力,还要有足够强大的算力来运行复杂的意识模型,并能通过传感器实时感知环境,形成闭环反馈。
1.3 时间线与路线图
马斯克为这个看似遥远的目标,设定了一套清晰且激进的里程碑。这些节点是评估其可行性的重要参考。
这张路线图展示了极强的工程思维。它试图通过硬件指标的指数级增长(电极数量、机器人产能),来暴力破解软件和理论层面的复杂性。但这种思路能否奏效,取决于底层技术难题的解决。
二、技术解构:从信号采集到意识复现
将愿景落地,需要跨越一系列巨大的技术鸿沟。每一个环节都充满了不确定性。
2.1 Neuralink:大脑信号的“读取”与“写入”
Neuralink的技术核心是侵入式脑机接口。它通过手术将柔性电极(“线”)植入大脑皮层,直接记录神经元的放电活动(动作电位)。
2.1.1 当前进展与局限
目前的成功案例,例如帮助ALS患者控制鼠标光标,验证了运动皮层信号解码的可行性。这在BCI领域是一个重要的工程成就,但距离“读取意识”还非常遥远。
信号源单一。当前主要解码的是运动意图信号,这在大脑功能中只占极小一部分。记忆、情感、性格等高级认知功能的神经编码机制要复杂得多,且分布在多个脑区。
信息带宽低。约1024个电极通道,相对于大脑860亿个神经元和数万亿个突触连接,如同管中窥豹。采集到的信息量不足以重构一个完整的“心智”。
单向读取为主。目前主要集中在信号“读取”,即从大脑到机器。而一个完整的意识体验需要“写入”能力,即机器向大脑反馈信息,形成感知闭环。双向交互是关键。
2.1.2 高通道电极的技术挑战
将电极数量从千级提升到万级甚至更高,面临着指数级增长的工程难题。
生物相容性与长期稳定性。植入物是异物,会引发大脑的免疫反应,形成胶质疤痕(Glial Scarring),包裹电极并使其信号衰减甚至失效。如何保证电极在数年乃至数十年的时间尺度上稳定工作,是材料科学的顶尖难题。
植入手术的创伤与安全。数万根电极的植入需要极高的精度和自动化水平,以避免损伤血管和关键脑组织。手术风险、术后感染控制,都是规模化应用前必须解决的问题。
数据传输与能耗。海量通道产生的数据量是巨大的。如何在颅内完成信号的初步处理、放大和无线传输,同时控制功耗和散热,避免损伤大脑组织,对芯片设计提出了苛刻要求。
2.1.3 信号解码:从神经脉冲到心智模型
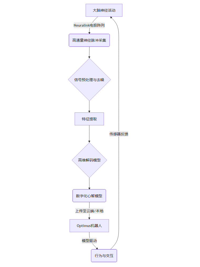
即便我们能获取全脑尺度的高保真信号,如何将这些纷乱的神经脉冲(Spike Trains)翻译成有意义的“意识内容”,是整个计划中最核心的科学黑箱。
神经编码的复杂性。我们对大脑如何编码抽象概念、长期记忆和情感的理解还非常初级。它可能不是简单的“一个神经元对应一个概念”,而是依赖于大规模神经元集群的动态、协同放电模式。这种编码是高维、稀疏且高度情境依赖的。
个体差异与神经可塑性。每个人的大脑都是独一无二的。即便解码模型在一个个体上成功,也无法直接泛化到另一个人。更重要的是,大脑是持续变化的。学习和经验会重塑神经连接(神经可塑性),导致解码模型随时间“漂移”而失效。这意味着模型需要持续在线自适应学习。
“翻译”而非“复制”。马斯克本人也承认,上传后的意识并非完美复制。因为生物神经元与数字计算单元在工作原理上存在根本差异。这个过程更像是将一种语言(神经脉令)翻译成另一种语言(二进制代码),翻译过程中必然存在信息损失和失真。
我们可以用一个流程图来简化这个极度复杂的过程。

这个流程图中的每一步,尤其是从D到F,都包含着尚未解决的世界级科学难题。
2.2 Optimus:意识的物理载体
如果说Neuralink负责“灵魂”的数字化,Optimus则负责提供一个合格的“肉身”。
2.2.1 硬件规划与产业化路径
特斯拉在机器人领域的优势在于其强大的工程化和规模化制造能力。
驱动与控制。Optimus采用了大量自研的执行器和传感器,旨在实现流畅、拟人的动作。其控制系统借鉴了特斯拉汽车的AI和计算机视觉技术。
成本控制。2万美元的目标成本极具野心。这依赖于供应链的深度整合、生产自动化,以及与汽车业务共享技术组件。
规模化生产。年产100万台的目标,意味着特斯拉希望将Optimus打造成像汽车一样的消费级或工业级产品。
2.2.2 产业化不确定性分析
尽管规划宏大,但人形机器人的产业化之路远比汽车复杂。
良率与可靠性。人形机器人结构复杂,包含数百个活动关节和传感器。在百万台量级上保证所有部件的质量、可靠性和长期耐用性,是一个巨大的制造挑战。
供应链风险。高性能执行器、传感器、专用芯片等核心部件的供应链是否稳固,能否支撑如此激进的产能爬坡,需要经过市场验证。
场景与价值。在“意识上传”的终极目标实现前,Optimus需要找到能够创造实际价值的商业场景,例如工业制造、物流、家庭服务等。这些场景的商业闭环是支撑其持续研发和迭代的前提。马斯克的激进时间表与产业发展的客观规律之间,存在显著的张力。
2.3 关键技术鸿沟汇总
综合来看,从当前技术水平到实现“意识上传”,存在多个层级的技术鸿沟。
三、多维挑战:科学、伦理与法律的交织
%20拷贝.jpg)
技术难题之外,该构想还触及了人类社会的基础规则与哲学思考。这些问题甚至比技术本身更难解决。
3.1 科学与哲学的根本性难题
3.1.1 意识的本质
我们至今没有一个公认的科学理论来解释意识(Consciousness)如何从大脑的物理活动中产生。这就是著名的“困难问题”(Hard Problem)。如果连意识的产生机制都不清楚,又如何确保数字化的模型能够真正“复现”意识,而不仅仅是模仿其行为?
3.1.2 “忒修斯之船”困境
这是该构想面临的最经典的哲学诘问。
上传的意识,还是你吗? 假设意识上传成功,世界上将同时存在一个生物的你和一个数字的你。数字的你拥有你全部的记忆和性格,但它是否还是“你”?
连续性与同一性。自我认知很大程度上建立在意识的连续性体验之上。上传过程一旦完成,生物的你和数字的你将拥有各自独立的体验,意识的连续性被打破。这究竟是生命的延续,还是创造了一个与你极其相似的“数字孪生”?
这个问题没有答案,它触及了“自我”定义的根基。马斯克也坦言上传后的意识会因载体变化产生差异,这实际上回避了“自我延续”的核心问题。
3.2 伦理与社会风险
当技术可以直接干预大脑时,伦理风险将是空前的。
3.2.1 脑数据隐私与主权
大脑信号是终极的个人隐私,它直接反映了个体的思想、意图甚至潜意识。
数据泄露。一旦这些数据被窃取或滥用,后果不堪设想。它可以被用于精准操控广告、影响选举,甚至进行思想审查。
数据主权。谁拥有你的脑数据?是你自己,还是提供服务的公司?你有权删除或撤回这些数据吗?这些权利需要法律的明确界定。
3.2.2 技术公平性与数字鸿沟
如果“数字永生”成为可能,但其成本高昂,只有少数富人能够负担。这将创造出人类历史上前所未有的不平等。一个阶层可以摆脱肉体的束缚,而另一个阶层则必须面对生老病死。这可能导致社会结构的永久性撕裂。
3.2.3 身份认同与责任界定
一个运行在机器人体内的数字意识,其法律地位如何界定?
权利与义务。它是否享有公民权?是否需要承担法律责任?如果一个被上传意识的机器人造成了损害,责任应该由原主体、机器人制造商还是服务提供商承担?
存在与终结。谁有权“关闭”一个数字意识?它是否拥有“生存权”?这些问题都超出了现有法律框架的范畴。
3.3 法律与监管的滞后性
技术的发展速度,已经远远超过了法律与监管体系的演进速度。目前,全球各国都在探索如何为BCI技术制定规则。例如,中国已在临床脑机接口领域进行产业化试点,并提出了包括“不伤害、尊重自主、隐私保护、透明、平等”在内的伦理治理建议。但这些多为指导性原则,距离形成有约束力的法律法规还有很长的路要走。
在技术标准、数据格式、伦理审查、法律责任等方面建立全球共识,是确保这项技术向善发展的必要前提。
四、现实路径与未来展望
%20拷贝.jpg)
抛开“数字永生”的终极目标,我们更应关注这项技术在当下和中短期内能够创造的实际价值。
4.1 中短期价值:从医疗康复到增强交互
在通往意识上传的漫长道路上,会催生出许多极具价值的阶段性成果。
医疗康复。这是BCI技术最先落地的领域。帮助瘫痪患者恢复运动与沟通能力(如ALS、脊髓损伤),为癫痫、帕金森等神经系统疾病提供新的治疗方案。
增强型人机交互。通过意念直接控制复杂的外部设备,例如无人机、工业机械臂,甚至进行“心灵感应”式的交流,将彻底改变人与机器的交互范式。
认知增强。在更远的未来,双向BCI或许可以用于增强记忆、加速学习,甚至扩展人类的感知能力(如感知红外线、紫外线)。
这些应用场景虽然不如“数字永生”那般宏大,但它们更切实际,商业和社会价值也更清晰。它们将是支撑Neuralink这类公司持续发展的“现金牛”业务。
4.2 未来关注信号
作为观察者和从业者,我们可以关注以下几个关键信号,来判断该领域的发展节奏。
同行评审与监管备案。关注Neuralink等公司的多脑区、高通道、双向读写人体试验,是否在顶级学术期刊上发表了经过同行评审的数据,以及是否获得了各国药品和医疗器械监管机构(如FDA)的正式批准。这是检验其技术真实性的黄金标准。
Optimus的量产与交付。密切跟踪Optimus机器人的实际量产节点、真实交付规模、成本控制情况以及在真实场景中的应用反馈。这是检验其工程能力和商业模式的重要指标。
伦理与法规进展。关注全球主要国家和地区在脑机接口伦理指引、数据治理标准和相关法律法规方面的具体进展。治理体系的完善速度,将直接影响技术的应用边界。
4.3 寻找动态平衡
马斯克的愿景,本质上是在推动一场关于人类未来的社会实验。它极具远见,也充满风险。我们必须在鼓励颠覆性技术创新与建立健全的风险防范体系之间,寻找一种动态的平衡。避免技术被过度炒作产生泡沫,同时也要防止因噎废食,错失科技进步带来的巨大机遇。
结论
马斯克描绘的“意识上传”蓝图,是一次典型的“第一性原理”思考的产物。它将人类延续的终极问题,拆解为工程学上可度量的指标,并给出了一个大胆的解决方案和时间表。这种工程思维极具魄力,也确实推动了相关技术的边界。
然而,从现实来看,这一愿景的实现路径上布满了科学黑箱、工程峭壁和伦理雷区。当前的技术水平,尚处于从0到1的早期探索阶段,距离从1到N的规模化应用,乃至最终的“数字永生”目标,仍有数量级的差距。
中短期内,我们更有可能看到的是,BCI与机器人在医疗、工业等领域的阶段性突破。这些突破本身就足以引发新一轮的产业变革。至于那个关于永生的终极梦想,或许我们这一代人更多的是作为奠基者和见证者,而非亲历者。理性审视,谨慎前行,确保技术的发展最终服务于人类的整体福祉,这或许是我们面对宏大叙事时,应有的态度。
📢💻 【省心锐评】
马斯克的“数字永生”是工程思维对生命科学的极限叩问。愿景宏大,但技术鸿沟与伦理风险并存。短期看医疗应用,长期看哲学辩论,现实路径远比20年时间表更为曲折。

评论