【摘要】Google新一代AI天气模型WeatherNext 2,利用功能式生成网络实现分钟级全球概率预报。其推理速度提升8倍,为高频决策与极端天气应对提供了强大的数据驱动基础设施。
引言
天气预报,本质上是对一个混沌系统(地球大气)未来状态的求解。数十年来,数值天气预报(Numerical Weather Prediction, NWP)一直是该领域的主流范式。NWP依赖超级计算机,通过求解描述大气运动的偏微分方程组,模拟未来的天气演变。这个过程虽然物理基础扎实,但计算成本极高、耗时漫长,导致预报更新频率受限。
近年来,深度学习的崛起为气象科学带来了新的可能性。以数据驱动的AI模型,通过学习海量历史气象数据中的时空演化规律,能够绕开复杂的物理方程求解,直接从当前状态推断未来状态。这种范式转换的核心优势在于推理效率。Google在这一领域的探索持续深入,从GraphCast到WeatherNext家族,不断刷新着AI天气预报的性能边界。
最新发布的WeatherNext 2,是这一探索路径上的又一个重要里程碑。它不仅是一次模型迭代,更代表了AI在概率天气预报领域走向成熟的标志。该模型在速度、精度和应用生态上都实现了质的飞跃,其核心是**功能式生成网络(Functional Generative Network)**的应用,使得在一分钟内生成上百种高分辨率的全球天气情景成为现实。这为需要高频、概率化信息的现代产业决策,提供了前所未有的技术支撑。
💠 一、WeatherNext 2 架构解析与技术范式革新
%20拷贝.jpg)
WeatherNext 2的出现,并非简单的模型优化,而是对传统天气预报生产流程的一次深刻重构。其技术革新体现在从底层计算范式到顶层架构设计的全方位升级。
1.1 计算范式之变:从物理驱动到数据驱动
传统NWP与AI天气模型在根本思路上存在差异。理解这种差异,是把握WeatherNext 2技术价值的前提。
NWP(物理驱动):将大气系统离散化为三维网格,基于流体力学和热力学定律(如Navier-Stokes方程),通过高性能计算(HPC)进行迭代求解。其优点是物理可解释性强,缺点是计算量巨大,一次全球预报往往需要在超级计算机上运行数小时。
AI模型(数据驱动):将天气预报视为一个大规模的序列预测问题。模型(通常是深度神经网络)通过学习历史数据(如ERA5再分析数据集),掌握大气状态演变的复杂模式。推理时,模型直接将当前的大气状态场作为输入,生成未来的状态场。其优点是推理速度极快,缺点是物理一致性和极端事件预测是长期挑战。
下表清晰对比了两种范式的核心区别。
WeatherNext 2正是数据驱动范式的集大成者,它通过在单颗TPU上的高效推理,将全球预报的生产周期从“小时级”压缩至“分钟级”,实现了对传统NWP流程的颠覆性效率提升。
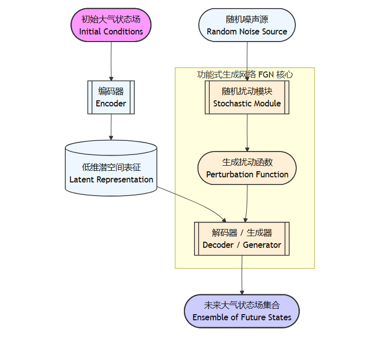
1.2 核心架构:功能式生成网络 (Functional Generative Network)
WeatherNext 2能够高效生成多样化且物理一致的预报结果,其技术底座是功能式生成网络(Functional Generative Network, FGN)。这是一种专为处理高维物理场数据设计的生成式模型架构。
传统的生成对抗网络(GANs)或变分自编码器(VAEs)在生成天气图等复杂空间场时,常面临模式崩溃(mode collapse)或细节模糊的问题。FGN通过一种新颖的机制,将随机性注入模型的函数空间,而非仅仅是输入层或潜空间,从而生成高质量、多样化的输出。
我们可以将FGN的内部工作流简化为以下几个步骤。

编码器 (Encoder):将输入的、高维的初始大气状态场(包含温度、湿度、风场等多个变量)压缩成一个信息密集的低维潜空间表征。
随机扰动模块 (Stochastic Module):这是FGN的核心。它从一个标准噪声分布(如高斯分布)中采样,并利用一个小型神经网络生成一个扰动函数。这个函数本身是确定性的,但其参数由随机采样决定。
解码器/生成器 (Decoder/Generator):解码器接收低维潜空间表征,并结合随机扰动模块生成的扰动函数,共同重建出未来的高维大气状态场。关键在于,随机性不是简单地加在潜变量上,而是通过一个函数作用于整个生成过程,这使得扰动能够在空间上保持连续性和物理相关性,避免产生不真实的噪点。
通过在每次推理时从噪声源进行不同的随机采样,FGN能够从完全相同的初始条件出发,生成上百个略有差异但都同样 plausible 的未来天气情景。这一过程在单颗TPU v5上约一分钟即可完成,效率惊人。
1.3 概率预报的实现:从集合预报到原生生成
天气预报的价值不仅在于提供一个最可能的结果(确定性预报),更在于量化其不确定性。**集合预报(Ensemble Forecasting)**是实现这一目标的主流方法。
传统NWP集合预报:通过对初始观测数据或模型物理参数施加微小扰动,多次运行NWP模型,得到一个由多个预报成员组成的集合。这个过程计算成本是单次预报的数十倍。
WeatherNext 2概率预报:利用FGN的内在随机性,一次前向传播即可生成一个预报成员。通过重复这个过程(每次使用新的随机种子),可以极快地生成一个大规模的集合(ensemble)。
WeatherNext 2将集合预报的生成成本降低了数个数量级。这使得过去因算力限制而无法实现的高频、大规模集合预报成为可能,对于捕捉低概率、高影响的极端天气事件(如台风路径的极端偏移、突发性强降雨)具有不可估量的价值。
1.4 训练与推理的解耦:从单点变量到联合场
模型训练与实际应用之间往往存在差距。WeatherNext 2在设计上巧妙地处理了这一点。
训练阶段 (Training):模型主要使用**单点气象变量(marginals)**的损失函数进行训练。这意味着模型优化的目标是让预报图中每一个格点的温度、湿度等值与真实值尽可能接近。这种方式计算简单,易于优化。
推理阶段 (Inference):尽管只在单点上进行训练,但由于神经网络强大的非线性拟合能力和FGN架构的空间关联性保持,模型在推理时能够生成具有正确空间结构的大尺度联合场(joints)。
这是一个非常重要的特性。决策者关心的往往不是单个格点的气温,而是综合性指标,例如:
热浪影响范围:一片连续区域内温度超过阈值的总面积。
风电场总出力:一个区域内所有风机点风速转换后的总发电功率。
流域总降水量:一个特定流域地理范围内的累计降水。
这些联合场指标的准确预测,直接关系到电网调度、灾害预警、农业灌溉等实际决策的质量。WeatherNext 2能够生成这些对决策至关重要的信息,是其从技术模型走向实用工具的关键一步。
💠 二、性能指标与模型评估
一个天气预报模型的优劣,需要通过客观、多维度的指标进行衡量。WeatherNext 2在速度、精度和概率预报质量上均表现出色。
2.1 速度与计算效率
速度是WeatherNext 2最引人注目的优势。
推理时间:在单颗Google TPU v5芯片上,生成一个包含上百个成员的全球预报集合,耗时约1分钟。
相对提升:相较于前一代模型WeatherNext Gen1,速度提升了约8倍。
与NWP对比:传统NWP的旗舰模型,如欧洲中期天气预报中心(ECMWF)的IFS模型,完成一次同等规模的集合预报需要动用超级计算机集群运行数小时。
这种速度优势带来了高频更新的能力。NWP模型通常每6小时或12小时更新一次,而WeatherNext 2理论上可以实现分钟级滚动更新,让预报始终基于最新的观测数据,尤其是在快速变化的天气系统(如强对流天气)中,这种时效性至关重要。
2.2 预报精度与时效
WeatherNext 2的预报覆盖范围广,精度高。
时间分辨率:提供小时级的预报输出,满足了能源、交通等行业对精细化时间颗粒度的需求。
预报时效:覆盖0到15天,兼顾了从临近预报(0-6小时)到短期(1-3天)和中期(3-10天)的天气预报需求。
在精度方面,Google内部评估显示,WeatherNext 2在几乎所有关键气象变量(如2米温度、10米风速、总降水量、比湿等)和绝大多数预报时效上,其预报误差均低于前代模型。特别是在中期预报(5-10天)中,AI模型的精度已经可以与顶尖的NWP模型相媲美,甚至在某些指标上实现超越。
2.3 概率预报质量评估
对于概率预报系统,简单的均方根误差(RMSE)不足以全面评估其性能。需要使用专门的概率评估指标,其中**连续分级概率评分(Continuous Ranked Probability Score, CRPS)**是业界金标准。
CRPS衡量的是预报概率分布与观测真实值之间的整体差异。一个完美的预报系统,其CRPS值为0。CRPS值越低,说明模型的概率预报越可靠,既能准确预测事件发生的可能性,又能恰当地量化不确定性。
根据Google发布的资料,WeatherNext 2的CRPS得分在短期和中期预报中均显著优于前代模型,显示其生成的概率分布更加可靠。这意味着,当WeatherNext 2预报有30%的概率发生强降雨时,这个“30%”比以往的模型更加值得信赖。
下表为WeatherNext 2与前代及传统NWP在关键性能维度的示意性对比。
💠 三、应用场景与产业赋能
%20拷贝.jpg)
技术的最终价值在于应用。WeatherNext 2凭借其高速度、高精度和概率化特性,正在为多个垂直行业带来变革性的影响。
3.1 能源行业:应对可再生能源的波动性
风能和太阳能是典型的“看天吃饭”的能源。其出力的不确定性给电网的稳定运行带来了巨大挑战。
风电出力预测:WeatherNext 2提供的小时级、高分辨率风场预报集合,可以帮助风电场运营商更精确地预测未来数小时到数天的发电功率曲线。概率分布信息还能告知电网调度中心最坏情况下的出力(如5%分位数)和最好情况下的出力(如95%分位数),为电力市场的竞价策略和备用容量的规划提供依据。
光伏出力预测:云量是影响光伏发电的关键因素。WeatherNext 2对云覆盖范围和厚度的精细化预报,可以直接转化为对光伏电站发电量的预测,帮助电网平衡负载,减少因预测不准而导致的能源浪费或电力短缺。
3.2 交通与物流:优化调度与保障安全
交通运输行业对天气极为敏感,精准的预报是保障安全和效率的生命线。
航空业:小时级的风场和湍流预报,可以帮助航空公司优化飞行航线,节省燃油,避开危险天气区域。对机场未来数小时的能见度、侧风等条件的概率预报,则有助于机场进行更高效的航班流量控制,减少延误和取消。
航运业:长达15天的海浪、海风预报集合,为远洋货轮规划跨洋航线提供了关键信息,可以有效规避风暴,降低运输成本和风险。
陆路物流:对未来数天内特定路线上的强降雨、冰雪、大雾等天气的预报,能帮助物流公司提前规划车队调度,调整配送方案,避免货物损失和运输中断。
3.3 农业与保险:精细化管理与风险评估
现代农业越来越依赖精准的气象服务来指导生产。
精准农业:小时级的降水、温度和湿度预报,可以指导农民进行精准灌溉、施肥和病虫害防治,提高作物产量和水资源利用效率。对霜冻等极端事件的提前预警,则能帮助农民采取措施,减少损失。
农业保险:保险公司可以利用WeatherNext 2生成的长期气候概率分布,更准确地评估特定区域的干旱、洪涝等灾害风险,从而设计出更合理的保险产品和费率。
3.4 公共服务与应急响应
在防灾减灾领域,预报的及时性和准确性直接关系到民众的生命财产安全。
极端天气预警:WeatherNext 2的快速集合预报能力,使其能够迅速捕捉到台风路径、强度以及极端降雨带的可能变化。这为政府应急管理部门提前发布预警、组织疏散、调配救援物资赢得了宝贵的时间窗口。
城市管理:对城市内涝风险的精细化预报,可以帮助市政部门提前部署防洪设施,疏导交通,保障城市在暴雨期间的正常运行。
💠 四、开放生态与开发者集成
%20拷贝.jpg)
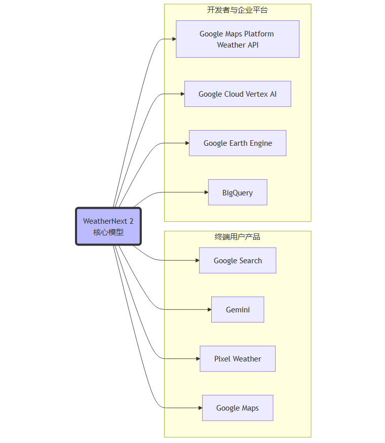
Google深知,一个模型的价值最大化,离不开一个开放、繁荣的开发者生态。为此,Google为WeatherNext 2构建了多层次的开放体系,服务于从普通用户到专业开发者的不同需求。
4.1 多层次服务体系
WeatherNext 2的能力通过不同产品和平台对外输出,形成了一个完整的产品矩阵。

面向普通用户:普通用户可以通过日常使用的Google产品,直观地体验到WeatherNext 2带来的更精准、更及时的天气信息。这包括在Google搜索结果中的天气卡片、Gemini对话中的天气问答、Pixel手机自带的天气应用,以及未来将全面升级的Google Maps天气图层。
面向开发者与企业:专业用户则可以通过更底层的平台和服务,将WeatherNext 2的能力集成到自己的业务流程中。
4.2 开发者集成路径
对于希望利用WeatherNext 2进行应用开发或业务分析的企业和开发者,Google提供了清晰的集成路径。
API层:即用型集成
Google Maps Platform Weather API:这是最便捷的集成方式。开发者通过简单的API调用,即可获取特定地点的天气预报数据,包括温度、降水概率、风速等。该API背后由WeatherNext 2驱动,提供了高质量的预报结果,适合轻量级的应用集成,如在网约车App中显示目的地天气、在旅行规划网站中提供天气参考等。
模型层:自定义推理
Google Cloud Vertex AI:对于有更复杂需求的企业,Google在Vertex AI平台上提供了WeatherNext 2的早期访问计划。这意味着企业可以将模型部署在自己的云环境中,进行自定义推理。例如,一个能源公司可以输入自己专有的风电场地理位置数据,批量运行模型,得到针对性的出力预测。这种方式提供了最大的灵活性,支持与企业现有的数据管道和业务系统进行深度串联。
数据层:大规模分析
Google Earth Engine & BigQuery:Google已将WeatherNext 2生成的全球预报数据集上架到这两个强大的数据分析平台。
Earth Engine:这是一个专注于地理空间数据分析的平台。研究人员和分析师可以在线对WeatherNext 2的全球格点预报数据进行大规模的时空分析,而无需下载TB级的原始数据。例如,分析过去一个月全球干旱区域的演变。
BigQuery:这是一个无服务器的数据仓库。预报数据加载到BigQuery后,用户可以使用标准SQL进行快速查询和聚合。例如,一个零售企业可以查询其全国所有门店未来一周的温度预报,以指导空调或冬装的库存调配。
这个分层的开放策略,使得不同技术背景和业务需求的用户都能找到适合自己的方式,来利用WeatherNext 2的强大能力。
结论
WeatherNext 2的发布,是AI在科学计算领域取得的又一重大突破。它不仅仅是一个更快、更准的天气模型,更是一个天气预报生产与消费的基础设施。
从技术上看,它以功能式生成网络为核心,成功解决了AI生成物理场时的多样性与一致性难题,将分钟级的全球大规模集合预报变为现实。这标志着数据驱动范式在实用性上达到了新的高度。
从应用上看,它通过一个多层次的开放生态,将顶尖的预报能力从少数科研机构的超级计算机中解放出来,赋能给千行百业的开发者和决策者。无论是电网的稳定运行,还是物流的准时送达,都将因更精准、更及时的概率预报而受益。
WeatherNext 2的出现,预示着一个新时代的到来。在这个时代,天气智能不再是稀缺资源,而是像计算和存储一样,可以被便捷调用、深度集成、并催生出无数创新的云服务。它为我们应对日益严峻的气候变化挑战,提供了又一件强大的工具。
📢💻 【省心锐评】
WeatherNext 2的核心价值在于,它将昂贵且稀缺的“不确定性”计算,变成了廉价、高频的云服务。这让概率化决策从大型机构的专利,下沉为各行各业的基础能力。

评论