【摘要】在人工智能驱动的离心式混沌中,企业正面临技术投资碎片化与组织方向迷失的双重困境。技术领导者的角色必须从被动的“采购清单”执行者,转变为主动的“未来架构师”。构建一个协调多元、以人为本且可落地的技术愿景,是确保组织在20226年之后依然具备内聚力与竞争优势的唯一路径。
引言
当前的技术世界,正处在一个由人工智能(AI)急剧放大的“离心式混沌”时期。工具、平台、项目与供应商的数量呈指数级膨胀,它们像离心力一样,不断将组织的精力与资源向外拉扯。在这种环境下,许多企业不自觉地退回到了一个看似安全、实则危险的模式,即“采购清单式”的技术战略。这种思维模式将复杂的战略规划简化为一份份毫无灵魂的AI投资清单,仿佛只要购入了最前沿的工具,就能自然抵达未来。
然而,现实恰恰相反。这种短视的做法正在侵蚀组织的根基。它导致技术投资严重碎片化,业务部门与IT部门之间的协作壁垒日益增高,员工的数字体验持续恶化。更危险的是,它在组织内部制造了巨大的认知鸿沟,高管层对AI的乐观预期与一线员工的现实焦虑形成了鲜明对比。员工对未来感到迷茫,企业整体则在方向不明的迷雾中承受着沉重的内耗。
是时候做出改变了。到2026年,首席信息官(CIO)的核心任务不再是管理一份不断增长的技术采购清单,而是要重新扮演“愿景规划者”和“未来架构师”的角色。IT部门必须回归其本质,成为创造未来的核心引擎,而非仅仅是维持系统运转的后勤部门。本文将系统性地阐述,为何一个富有远见的技术战略规划至关重要,并提供一个从蓝图构建到落地执行的行动框架,帮助技术领导者引领组织穿越当前的混沌,走向一个目标明确、步调一致的未来。
💠 一、愿景缺失的危机:从技术采购者到未来架构师的角色回归

技术领导力的本质正在发生深刻的范式转移。在稳定和可预测的商业环境中,CIO的角色或许可以被定义为高效的服务交付者和成本控制者。但在当前这个充满不确定性的时代,这种定义已经远远不够。缺乏顶层愿景的指引,任何技术投入都可能沦为无的放矢的战术动作。
1.1 当前技术环境的“离心式混沌”
AI技术的普及化,尤其是生成式AI的爆发,彻底改变了企业的技术生态。过去,技术栈的演进相对线性,企业可以从容地进行规划和迭代。现在,情况完全不同。
工具与平台的爆炸式增长:几乎每个业务领域都有数十种AI驱动的解决方案可供选择,从营销自动化、客户服务到软件开发和供应链管理。这种选择的泛滥,给技术决策带来了前所未有的复杂性。
供应商生态的碎片化:大型科技公司、垂直领域的专业厂商以及无数初创企业,共同构成了一个极其碎片化的供应商网络。每个供应商都在宣传其独特的价值主张,使得构建一个统一、协同的技术架构变得异常困难。
项目的孤岛化:在“快速试错”的口号下,各个业务部门可能独立发起AI试点项目。这些项目虽然在局部可能取得成功,但由于缺乏统一规划,它们往往形成一个个技术孤岛和数据孤岛,难以规模化,甚至在技术栈上相互冲突。
这种由技术繁荣引发的组织混乱,我们称之为**“离心式混沌”**。它不断消耗着组织的整合能力,如果没有一个强大的向心力,即一个清晰的技术愿G景,组织最终会被撕裂。
1.2 “AI采购清单”的谬误与后果
面对混沌,最本能的反应是试图通过控制具体事项来找回秩序感。“AI采购清单”正是这种思维的产物。它看似高效、务实,实际上却是一种战略上的懒惰,其背后隐藏着深刻的谬误。
采购清单思维的本质,是将“拥有技术”等同于“具备能力”。它假设只要购买了正确的工具,组织就能自动获得相应的业务成果。这种思维模式忽略了技术与组织能力之间复杂的相互作用,包括流程再造、技能培养、文化变革和数据治理等关键环节。
这种谬误直接导致了一系列严重的后果:
1.3 CIO的角色重塑:从“愿景执行者”到“愿景编织者”
历史地看,IT部门的角色经历了多次演变。在早期,它是成本中心;后来,它成为业务支持部门;再后来,它被期望成为业务的战略伙伴。如今,在AI时代,CIO及其领导的IT组织需要再次进化。
CIO必须从一个被动的“愿景执行者”转变为一个主动的“愿景编织者”。过去,CIO更多是执行公司高层制定的业务愿景,并提供技术支持。现在,技术本身已经成为商业模式和组织形态的核心驱动力,CIO必须主动参与到愿景的制定中,甚至引领愿景的形成。
这个新的角色要求CIO具备以下核心能力:
技术前瞻性:不仅要理解现有技术,更要洞察未来技术的发展轨迹及其对商业的颠覆性影响。
业务洞察力:深刻理解公司的商业模式、竞争格局和客户需求,能够用业务语言沟通技术价值。
组织协同力:具备强大的沟通和协调能力,能够将技术、业务、人力资源等不同部门的力量整合起来,围绕一个共同的愿景前进。
文化塑造力:理解技术变革对组织文化的冲击,并有能力引导文化向更开放、更具适应性的方向发展。
放弃清单,成为架构师。这不仅是CIO个人的职业发展路径,更是企业在AI驱动的技术大潮中保持航向、行稳致远的根本要求。
💠 二、构建愿景组合:从单点口号到多维战略协同
一个有效的技术愿景,远非“AI优先”或“保持简单”这类单薄的口号。这些口号虽然易于传播,但因其模糊性而缺乏指导行为和约束投资的实际力量。真正的技术愿景是一个结构化的、多维度的“愿景组合”,它系统性地回答了组织未来发展的一系列根本性问题。
2.1 愿景的本质:回答四个核心问题
一个健全的技术愿景,必须清晰地回答以下四个层层递进的问题。它不是一次性的练习,而是一个需要持续审视和调整的动态框架。
我们期望成为一个什么样的组织?(身份与定位)
这关乎组织的根本定位。我们是行业颠覆者,还是高效的运营者?我们是以产品为中心,还是以客户为中心?技术愿景必须与这个顶层定位紧密对齐。例如,一个追求极致运营效率的组织,其技术愿景会更侧重于自动化、流程优化和成本控制。
技术如何为我们创造独特的价值?(价值主张)
这个问题将愿景与具体的业务价值联系起来。技术是用来降低成本、提升客户体验、创造新收入来源,还是增强风险控制能力?一个清晰的价值主张,能够帮助组织在众多技术选项中做出明智的取舍。
我们的原则、底线与风险边界在哪里?(行为准则)
这为技术创新划定了边界。例如,在数据使用上,我们的隐私保护原则是什么?在AI应用上,我们的道德伦理底线是什么?在系统稳定性上,我们能容忍的风险水平是多少?这些准则比任何技术选型都更重要,它们是组织价值观在技术层面的体现。
我们如何分阶段实现这个愿景?(实现路径)
这是将愿景转化为行动的蓝图,即路线图。它应该明确未来三到五年内的关键里程碑、核心能力建设重点以及相应的资源投入计划。一个好的路线图,既有雄心,又脚踏实地。
2.2 内部协同:IT五大支柱的愿景整合
在构建整体技术愿景之前,CIO必须首先确保IT内部的协同一致。IT组织本身通常由多个专业领域构成,如果这些领域各自为政,IT将无法作为一个整体为业务提供有力支持。根据Cheryl Smith在《IT转型前夜》中的论述,IT内部至少需要在以下五个核心支柱上形成协同共进的子愿景。

2.2.1 基础设施与运营愿景
这不仅仅是关于服务器和存储。现代基础设施愿景的核心是弹性、敏捷性和成本效益。它需要回答:我们的云战略是什么?是公有云、私有云还是混合云?我们如何通过DevOps和自动化来提升交付速度和系统可靠性?目标是构建一个能够快速响应业务变化、按需伸缩且成本可控的基础底座。
2.2.2 电信与网络愿景
随着远程办公和物联网的普及,网络已经成为组织的“神经网络”。网络愿景必须超越简单的“永不宕机”。它需要关注无缝连接、零信任安全和确定性性能。我们如何为分布式团队提供一致、安全的访问体验?如何保证关键业务应用(如智能制造)的网络延迟和带宽?
2.2.3 信息安全与隐私愿景
安全不再是事后附加的功能,而是内建于所有技术和流程中的基础属性。安全愿景的核心是从被动防御转向主动免疫。它需要定义组织的数据分类标准、访问控制模型和威胁情报能力。同时,随着全球数据隐私法规日趋严格,隐私保护愿景必须明确我们如何收集、使用和保护用户数据,确保合规。
2.2.4 数据管理愿景
数据管理的愿景直接决定了AI战略的成败。没有高质量、可信、易于访问的数据,任何AI模型都只是空中楼阁。数据愿景必须回答:我们的主数据管理策略是什么?如何确保数据质量?我们如何构建一个统一、安全的数据平台,打破数据孤岛,让数据在组织内顺畅流动?
2.2.5 IT治理愿景
IT治理是确保上述四个支柱协调一致的粘合剂。它的愿景是在控制与赋能之间取得平衡。治理框架需要明确技术决策的流程、项目投资的评估标准以及风险管理的机制。一个好的治理愿景,既能保证战略协同和合规性,又不会因为僵化的流程扼杀创新。
这五大支柱的愿景必须相互依赖、相互支撑。一个先进的数据愿景,需要一个弹性的基础设施愿景来承载;一个零信任的网络愿景,依赖于一个强大的安全愿景来执行。只有将它们整合成一个协调的组合,IT才能真正成为推动企业前进的强大引擎。
2.3 外部协同:团结多元化的员工队伍
构建愿景的挑战,并不仅仅在于协调技术本身,更在于协调“人”。现代企业的员工队伍空前多元化,不同年龄、不同背景、不同岗位的员工,对技术有着截然不同的“现实”感知和期望。
Z世代:作为数字原住民,他们对技术的期望极高,无法容忍体验糟糕的内部系统。他们追求工作的意义感、即时反馈和灵活协作。
中层管理者:他们是战略落地的关键,关心技术如何帮助他们提升团队效率、完成KPI,同时也担心新技术带来的管理变革和自身技能的过时。
资深员工:他们拥有丰富的业务经验,可能对颠覆性的技术变革持谨慎甚至抵触的态度,需要看到技术带来的明确、实际的价值。
高层管理者:他们更关注技术的宏观战略价值,如市场竞争、收入增长和股东回报,但可能对技术实现的细节和挑战缺乏耐心。
一个成功的技术愿景,必须能够用不同的语言与这些不同的群体对话,找到他们共同的利益点,并将他们的期望整合进一个统一的框架中。它需要向Z世代展示一个充满成长机会和高效协作的未来工作场所;需要向中层管理者提供赋能其团队的实用工具;需要向资深员工证明技术是对其经验的增强而非替代;需要向高层管理者清晰地阐述技术投资的回报路径。
这种外部协同,要求CIO不仅是技术专家,更是一个出色的沟通者和组织变革的领导者。通过持续的沟通、双向的反馈和包容性的决策过程,技术愿景才能从IT部门的蓝图,真正成为整个组织的共识。
💠 三、以人为本的基石:为未来劳动力重塑技术体验

在所有的技术讨论中,人永远是最终的尺度。一项技术无论多么先进,如果不能改善人的工作和生活,它的价值就值得怀疑。因此,一个完整的技术愿景,必须将“人力资本的增值”和“员工体验的提升”置于与AI战略同等重要的位置。这在争夺未来人才的竞争中,将成为决定性的优势。
3.1 解读Z世代的职场“天气预报”
Z世代(通常指1997年至2012年出生的人群)正在成为劳动力市场的主力。他们对工作场所的期望,与前辈们截然不同。近期《纽约时报》的一项调查生动地揭示了这一点。当被要求用天气预报来描述当前的工作环境时,他们的回答充满了负面意象,如**“雷暴”、“龙卷风”和“5级飓风”。一位受访者更是直言不,“我们被辜负了”**。
这种普遍的悲观和不信任感,源于多方面的原因:
对传统激励机制的“免疫”:稳定的职位和可观的薪水,对Z世代的吸引力正在下降。他们更看重工作的意义感、创造性、个人成长和心理健康。他们希望自己的工作能对世界产生积极影响,而不仅仅是完成任务。
对糟糕数字体验的零容忍:作为在移动互联网环境中成长起来的一代,他们习惯了消费级应用流畅、直观的体验。当他们面对企业内部那些流程繁琐、设计过时、系统割裂的办公软件时,会产生巨大的挫败感。这种**“数字摩擦”**会直接影响他们的工作效率和满意度。
对公平、透明和归属感的强烈追求:Z世代高度关注组织的公平性、决策的透明度以及文化的包容性。他们希望自己的声音被听到,自己的价值被尊重。一个等级森严、沟通不畅的组织,很难留住他们。
这些需求,对CIO和IT部门提出了全新的要求。技术不再仅仅是提高生产力的工具,它更是塑造组织文化、传递组织关怀、构建员工归属感的关键载体。
3.2 CIO在人才争夺战中的新角色
传统上,吸引和保留人才被认为是人力资源(HR)部门的职责。但在数字化时代,这种分工已经过时。员工体验的核心,在很大程度上就是数字体验。因此,CIO在人才战略中扮演着不可或缺的角色。
技术愿景必须包含一个清晰的“未来工作场所”蓝图。这个蓝图需要回答:
我们如何利用技术打造一个无缝协作的环境? 这包括提供统一的通信平台、智能的知识管理系统和支持混合办公模式的灵活工具。
我们如何通过技术赋能员工成长? 这可以是在线的、个性化的学习平台,基于AI的职业路径规划建议,以及让员工能够安全地进行技能实验的“沙盒”环境。
我们如何确保技术的应用是人性化的? 这涉及到员工隐私的保护、算法决策的透明度,以及避免使用技术进行过度监控,从而建立员工对组织的信任。
一个能够将自身真实地定位为“Z世代想工作的地方”的组织,一个人们感到被连接、被保护和被尊重的地方,将在未来的人才争夺战中占据绝对优势。而这一切的实现,都离不开CIO前瞻性的规划和领导。
3.3 员工体验愿景的实践要素
将“以人为本”的理念转化为可落地的行动,需要CIO关注以下几个具体的实践要素:
最终,一个卓越的员工技术体验,会像磁石一样吸引和留住顶尖人才。它所创造的价值,将远远超过技术本身的成本。这应该是每一个面向未来的CIO都必须深刻理解并付诸行动的战略要点。
💠 四、弥合AI认知鸿沟:制定连贯且人性化的AI愿景
人工智能已经从一个边缘的辅助工具,演变为深入组织决策、流程和结构的“原生参与者”。企业在AI上的投入持续增加,据估计,近期64%的风险投资资金流向了AI初-创企业。然而,这种自上而下的战略热情,并未在组织内部形成同频共振。恰恰相反,它撕开了一道巨大的认知鸿沟,这已成为AI落地最大的“文化阻力”。
4.1 巨大的认知脱节:高管乐观主义与员工现实主义
2024年的一项调查,清晰地量化了高管与员工之间对AI“现实”的巨大认知差异。这种差异并非细枝末节,而是根本性的。
这组数据揭示了一个令人不安的真相。高管们普遍认为AI战略清晰、执行顺利且富有成效,而超过半数的一线员工对此持怀疑甚至否定态度。高管看到的是AI带来的市场机遇和效率提升的潜力;员工感受到的却是工作流程的混乱、对未来的不确定性以及被取代的恐惧。
员工常常感觉自己缺少参与感,AI工具的引入更像是自上而下的命令,而非赋能其工作的伙伴。正如AI初创公司Writer的CEO May Habib所言,在没有一个连贯、可信的愿景的情况下,要求员工拥抱AI,无异于**“要求火鸡为感恩节投票”**。这种情绪上的抵触,足以让最昂贵的技术投资付诸东流。
4.2 AI愿景的核心:颂扬人的主体性
要弥合这一鸿沟,AI愿景的核心必须从技术转向人。它必须明确且坚定地颂扬人的主体价值,向全体员工传递一个清晰的信号:AI是为我们工作、与我们合作的,而不是简单地对我们起作用。这个核心理念,需要通过以下几个原则来具体化。
4.2.1 增强而非替代 (Augmentation over Replacement)
愿景必须将AI定位为“增强智能”或“智能副驾”。它的首要任务是将员工从重复、繁琐、低价值的工作中解放出来,让他们能专注于更需要创造力、批判性思维和情感智慧的战略性任务。例如,AI可以帮助销售人员自动生成报告,让他们有更多时间与客户建立关系;AI可以帮助开发人员编写样板代码,让他们能聚焦于复杂的架构设计。
4.2.2 透明与可解释 (Transparency and Explainability)
黑箱式的AI会引发恐惧和不信任。AI愿景必须承诺,在影响员工的决策场景中(如绩效评估、任务分配),尽可能提高算法的透明度和可解释性。员工有权知道AI是如何做出判断的,并有渠道对不合理的结果提出申诉。建立这种“算法问责制”是构建数字信任的基础。
4.2.3 技能重塑的承诺 (Commitment to Reskilling)
应对员工对失业的焦虑,最有效的方式不是空洞的安抚,而是具体的行动承诺。一个负责任的AI愿景,必须与一个坚实的人才发展计划相绑定。企业需要投入资源,为员工提供系统的培训,帮助他们掌握与AI协作所需的新技能,如数据分析、提示工程、AI伦理监督等。这表明,组织投资的不仅是技术,更是人的未来。
4.2.4 明确的伦理护栏 (Ethical Guardrails)
AI的应用必须有边界。愿景需要明确组织的AI伦理原则,为创新划定不可逾越的“护栏”。这包括对数据隐私的保护、算法公平性的承诺、防止偏见的机制,以及对AI系统安全性和可靠性的严格要求。这些护栏不仅能保护用户和员工,也能保护企业自身免受声誉和法律风险。
4.3 数据管理:AI愿景的无声基石
在所有关于AI的宏大叙事中,数据管理往往是被忽视的“无声英雄”。然而,任何雄心勃勃的AI愿景,其成败都直接取决于一个同样清晰的数据管理愿景。AI模型是数据的产物,高质量、标准化的数据是其赖以生存的“燃料”。
一个支撑AI战略的数据愿景,必须包含以下要素:
统一的数据治理:建立全公司范围的数据标准、主数据管理(MDM)和数据质量框架,确保数据的准确性、一致性和完整性。
现代化的数据平台:构建一个集数据湖、数据仓库和数据中台能力于一体的现代化数据平台,打破部门间的数据孤岛,实现数据的安全、高效流动。
数据素养的普及:在全员范围内提升数据素养,让每位员工都能理解数据、使用数据,并基于数据进行决策。
没有坚实的数据基石,AI应用将永远停留在小规模的实验阶段,无法真正规模化并融入核心业务流程。因此,CIO在构建AI愿景时,必须将数据管理置于同等重要的战略高度。
💠 五、从蓝图到现实:愿景落地的行动框架

一个伟大的愿景如果只停留在纸面上,就毫无价值。将抽象的愿景蓝图转化为具体的组织行动,需要一个结构化、可执行的行动框架。这个框架涵盖了从顶层设计、分层实施到持续对齐的全过程。
5.1 顶层设计:愿景蓝图与三层路线图
5.1.1 “一页纸愿景” (One-Page Vision)
为了便于沟通和传播,CIO需要将复杂的愿景浓缩成一份清晰、简洁的“一页纸”文档。这份文档是整个战略的“宪法”,是所有后续行动的指南。它应包含以下核心要素:
业务目标:明确技术愿景要支撑的1-3个最核心的业务目标(如市场份额提升20%、客户满意度提高15%)。
技术价值主张:阐述技术将如何创造价值(如通过智能自动化降本增效、通过数据洞察驱动产品创新)。
核心原则与底线:列出不可违背的原则(如“数据隐私第一”、“人的主体性优先”)。
关键能力建设:识别为实现愿景所需构建的核心组织能力(如“全员AI素养”、“敏捷产品交付能力”)。
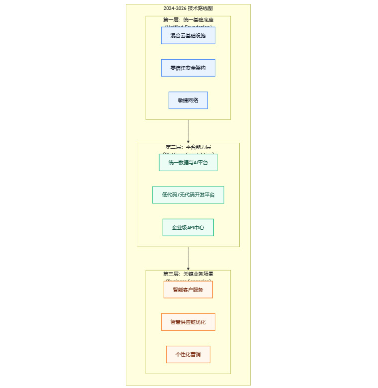
5.1.2 “三层路线图” (Three-Layer Roadmap)
“三层路线图”是将“一页纸愿景”分解为可执行路径的结构化工具。它确保了底层基础、中层平台和上层应用之间的逻辑一致性和协同效应。

第一层:统一基础底座:这是所有上层建筑的基石。此阶段的重点是基础设施的现代化、安全体系的重构和网络的升级,为上层应用提供稳定、弹性、安全的环境。
第二层:平台能力层:在坚实的地基之上,构建可复用的平台级能力。这包括统一的数据和AI平台,以避免数据和模型的分散;低代码/无代码平台,以赋能业务人员创新;企业级API中心,以促进内外系统的互联互通。
第三层:关键业务场景:将平台能力应用于能产生最大业务价值的具体场景。路线图应明确未来1-3年内要重点突破的几个关键业务场景,集中资源,打造样板,形成示范效应。
5.2 落地与执行:沟通、治理与文化塑造
路线图的执行,是一个复杂的组织变革过程,需要精心的管理。
持续的多层次沟通:愿景的沟通不是一次性的发布会。CIO需要建立一个持续的沟通机制,通过公司全员会、部门研讨会、项目周报等多种形式,反复强调愿景、同步进展、澄清疑虑,不断缩小高层与员工的认知裂缝。
敏捷的IT治理:建立一个敏捷的IT治理委员会,其职责是确保所有新立项的技术项目都与“一页纸愿景”和“三层路线图”保持一致。治理的重点是赋能而非控制,通过提供标准、工具和专家支持,帮助业务团队在正确的方向上快速前进。
聚焦人的文化塑造:技术的转型最终是人的转型。组织需要大力投资于员工培训和文化塑造。重点是提升全员的数字素养,并重新设计因技术变革而受到影响的岗位职责和职业发展路径,让员工看到清晰的未来。
5.3 调和分歧:建立共识的反馈闭环
面对高管的过度乐观和员工的现实悲观,CIO不能偏袒任何一方,而应成为一个客观的“调停者”和“现实检验者”。
建立一个有效的反馈闭环至关重要。这可以包括:
定期的匿名调研:定期就员工对技术变革的看法、数字体验的痛点进行匿名调研,量化问题。
试点项目的“复盘会”:在每个试点项目结束后,组织相关人员进行深入复盘,不仅评估技术指标,更要评估对员工工作方式的实际影响。
建立跨职能的“愿景大使”团队:从不同部门挑选对技术变革有热情的员工,作为“愿景大使”,负责收集一线反馈,并向同事解释愿景的价值。
通过这种数据驱动、循证的方式,CIO可以持续微调愿景的沟通方式和实施路径,消除不切实际的预期,缓解员工的恐惧,最终在组织内部建立起一个面向未来的、坚实的共识。
结论
到2026年,衡量一位CIO成功与否的标准,将不再是他或她采购了多少项最“热门”的技术,而是他或她是否成功地构建了一个可理解、可落地、协调多方利益且充满人文关怀的技术愿景。这个愿景,必须像一根强有力的主线,将基础设施、数据、安全、AI和员工体验这五大支柱紧密地编织在一起。
放弃“AI采购清单”所代表的战术勤奋,拥抱愿景驱动的战略远见,是当代技术领导者不可回避的使命。只有这样,企业才能在AI驱动的汹涌浪潮中,保持强大的内聚力,激发持续的创新活力,并最终赢得人才与市场的长期竞争优势。未来不是被动等待的,而是被主动构想和构建出来的。
📢💻 【省心锐评】
放弃AI采购清单的战术勤奋,拥抱愿景驱动的战略远见。CIO的价值,不在于买了什么,而在于构建了怎样的未来。

评论