【摘要】剖析AI转型失败根源,提出AI非工具而是组织“重力锤”的核心观点。提供涵盖27个关键节点的系统重构蓝图,指导企业实现从内到外的AI原生变革。
引言
企业界对“AI转型”的热情高涨,投入巨大。全员参与的AI工具培训,从Midjourney到ChatGPT,场面一度非常热闹。但喧嚣过后,结果往往不尽人意。效率提升的幅度,远不及投资的十分之一。
这种普遍的失败现象,其根源并非员工学习不力,也非工具本身不够先进。症结在于一个根本性的定位错误,即把AI当作一个效率插件,试图将其嵌入一个为工业时代设计的旧组织机器中。
这是一个巨大的误解。AI不是一个简单的工具,它更像一个“重力锤”。它的冲击力直接作用于组织运转最底层、最核心的系统要素。如果这些要素没有被重新设计,AI的能量就会被旧系统的巨大摩擦力全部耗散。这好比给一辆牛车装上了喷气发动机,它不会跑得更快,只会在原地散架。
本文旨在提供一份系统化的诊断与重构蓝图。它不教授如何使用具体的大模型,而是帮助企业的决策者,那些真正掌握资源配置权的中高层管理者,重新定义问题。我们要做的不是零散的AI培训,而是组织能力的系统性重构。这份蓝图涵盖了企业从结构到文化、从流程到人才的全部运行逻辑,共计27个关键节点。
❖ 一、AI转型的本质定位:从工具应用到系统再造
%20拷贝.jpg)
所有权威的实践与理论视角都指向一个高度一致的结论。AI不是单纯的效率工具,而是对组织运作底层逻辑、价值分配与文化心智的根本性重塑。 将AI仅视作单点效率提升的手段,是导致企业AI转型失败的核心原因。
真正的AI转型,是一项组织系统的底层“再造工程”。它要求我们必须从“六位一体”的视角,即组织结构、人才管理、流程制度、数据信息、业务运营、战略文化,进行协同改造。任何单点式的推进,都会被旧有系统的惯性与阻力所反噬。
❖ 二、系统重构的六大维度与27个关键节点
%20拷贝.jpg)
以下是将27个关键节点归入六大系统维度的详细拆解。
2.1 组织结构类:AI对权力的再分配 (5个要素)
AI对组织的第一次冲击,直接对准了权力的流通路径。在一个组织里,权力体现在信息的传递、决策的形成以及职责的划分上。AI作为一股强大的信息扁平化力量,正在压垮旧有的层级结构。
2.1.1 组织架构的“信息枢纽”崩塌
旧模式:企业的组织架构之所以是金字塔式的层级结构,其核心价值在于信息需要逐层传递、过滤和整合。中层管理者扮演的角色,绝大部分是“信息枢纽”和“翻译官”。
AI冲击:AI直接将信息扁平化。高层可以实时看到基层数据的全貌,基层也可以即时获取高层的策略指令。中层的信息传递价值瞬间归零。
重构方向:层级必须减少。 原有的中层,必须从“信息传递者”转型为“业务教练”或“策略分解者”。他们的核心价值不再是转述信息,而是赋能团队、拆解复杂战略、推动一线解决具体业务问题。
2.1.2 汇报关系的价值迁徙
旧模式:层级汇报是旧规则下的基本工序,耗费大量时间制作汇报材料,其核心是向上同步信息。
AI冲击:当AI可以实时汇总所有运营数据,并按照指定逻辑生成基础报告时,汇报的本质就发生了迁徙。
重构方向:汇报不再是信息传递,而是问题诊断与方案共创。AI生成基础报告,人类只需要讨论报告背后的“为什么”和“下一步怎么做”。团队的时间应从制作PPT中解放出来,聚焦于更高价值的洞察与决策。
2.1.3 决策机制的速度与理性
旧模式:传统决策机制基于个人经验、直觉判断,以及漫长的数据收集周期。
AI冲击:AI能实时分析海量数据,并基于预设的变量快速模拟出多个可行方案,决策速度呈几何级提升。
重构方向:高管必须从“信息收集者”的角色中解放出来,转型为**“方案选择者与风险判断者”**。建立AI辅助决策机制,是让数据和理性主导决策,而非直觉。这要求管理层具备更高的数据素养和模型解读能力。
2.1.4 人与AI的权责分配
旧模式:权责分配过去是基于岗位和层级,清晰而刚性。
AI冲击:AI承担了部分数据分析、风险评估甚至低风险事项的执行决策后,权责边界开始模糊。
重构方向:必须重新定义人和AI的权责边界。最重要的问题是,哪些决策和执行环节可以授权给AI来做,以及如何设计监督与问责机制。一个核心原则必须明确,AI出错的责任,最终归于授权其执行的流程负责人或管理者,而非AI本身或其开发者。
2.1.5 部门协作的“数据墙”
旧模式:跨部门协作效率的低下,本质上是信息不同步和利益不一致。数据分散在各个部门的独立系统中,形成“数据墙”。
AI冲击:AI作为中立的、可以打通数据的信息系统,可以直接拆除部门之间的数据墙。
重构方向:用AI实时同步信息和工作流,建立真正的实时协作平台。让人力介入点从“传递信息”转向“解决冲突”。同时,可以考虑建立跨职能的AI项目团队,直接打破组织壁垒,围绕特定业务目标进行协作。
2.2 人才管理类:AI对价值的重新定价 (6个要素)
当组织结构开始松动,下一个被AI推上悬崖的是“人”的价值定义。AI的介入,必然引发一连串关于“人的价值”的哲学与现实问题。人才管理系统面临的挑战,是从“管理员工”转向“管理AI协同能力”。
2.2.1 薪酬激励:AI产出的收益权
旧模式:薪酬激励体系基于岗位层级和人的产出。
AI冲击:员工用AI提升效率,创造了超额价值,这个价值的收益权归谁?
重构方向:设计明确的AI产出分配机制。这不仅是财务问题,更是激励问题。如果AI提升的效率收益全部归企业,员工就会“藏”着AI能力。可以考虑将超额收益的一部分作为奖金,或设立“AI创新贡献奖”,激励员工主动探索和应用AI。
2.2.2 绩效管理:从“产出量”到“价值创造”
旧模式:绩效考核的核心指标多为“产出量”,如报告数量、代码行数等。
AI冲击:AI可以快速生成报告、代码、文案,纯粹的“产出量”不再能有效衡量价值。
重构方向:考核指标必须从“产出量”转向**“价值创造”和“AI协同能力”**。鼓励员工用AI去解决更难、更复杂、更有洞察力的问题。例如,考核指标可以包括“利用AI优化流程所节省的工时”、“通过AI分析发现的新业务机会”等。
2.2.3 人才发展:核心人才的重新定义
旧模式:培养专业技能,强调深度和经验。
AI冲击:所有流程化、可重复、基于既有知识体系的技能,都面临被AI替代的风险。
重构方向:企业必须培养员工的**“AI协同能力”**。这不是指操作工具,而是指“定义问题”、“创造性干预”和“价值判断”的能力。这才是AI时代的核心人才。同时,企业应提前设计好那些被替代员工的职业发展路径,提供转岗培训和支持。
2.2.4 招聘选拔:AI协同能力的识别
旧模式:招聘基于简历和面试,侧重于专业技能和过往经验。
AI冲击:我们需要识别候选人是否具备“AI协同能力”和“新价值创造的潜力”。
重构方向:在选拔标准中加入AI使用能力测试,以及对复杂、非结构化问题的AI辅助解决能力评估。例如,可以在面试中设置一个真实的业务场景,要求候选人利用AI工具现场进行分析和方案设计。
2.2.5 培训体系:AI与业务的融合
旧模式:AI培训多为“通用技能”培训,与业务场景脱节。
AI冲击:员工学会了ChatGPT的通用指令,但不知道如何应用于本公司的供应链和客户管理流程。
重构方向:必须建立**“AI+业务”的深度融合培训体系**。将AI技能直接嵌入到具体的业务流程再造中。培训的唯一评价标准是“用出成效”,即员工是否在日常工作中使用了AI,并产生了可量化的业务价值。
2.2.6 员工关系:焦虑的透明沟通
旧模式:变革沟通通常滞后,信息不透明。
AI冲击:AI带来的不是兴奋,而是对被替代的普遍焦虑。如果企业对此避而不谈,就会滋生恐慌和对立情绪。
重构方向:透明沟通AI战略,帮助员工理解AI是能力放大器,而不是替代者。核心是建立一个“AI赋能”的积极文化,并通过实际行动,如提供转岗机会和技能提升培训,来消除员工的“饭碗危机”焦虑。
2.3 流程制度类:AI对规则和标准的解构 (5个要素)
人与人、人与AI如何协作,靠的是流程和制度。AI的本质是效率和自动化,它必然要对原有的、为人设计的、强调风险控制的流程制度进行解构与重构。
2.3.1 业务流程的“可AI化”识别
旧模式:业务流程是为人设计的,强调标准化和步骤的清晰,其中包含大量重复性操作。
AI冲击:AI擅长处理重复性的“可AI化”工作。
重构方向:对核心业务流程进行系统性梳理,识别并重构那些基于“信息差”和“重复操作”存在的环节。将流程中的信息处理、数据分析和低风险决策环节用AI替代,从而让人专注于高价值的、非结构化的问题解决。
2.3.2 审批流程的分级与提速
旧模式:层层审批是为了风险控制,但也带来了巨大的效率损耗,其中不乏形式主义环节。
AI冲击:AI能够基于预设规则和历史数据,对低风险事项进行自动审批。
重构方向:建立分级审批机制。将低风险、标准化事项授权给AI自动通过,将审批速度提升到分钟级甚至秒级。让人力集中于高风险、非标准化事项的判断。
2.3.3 制度规范与“AI行为边界”
旧模式:制度是管人的。
AI冲击:如何管AI的行为?AI的决策依据、数据来源、甚至它的“思考过程”如何被规范?
重构方向:制定AI使用规范与伦理边界。更重要的是,必须在制度上进行刚性规定,明确谁为AI的决策结果负责。这需要技术、业务、法务部门协同制定,确保AI的行为可追溯、可解释、可问责。
2.3.4 标准体系的“AI质量”
旧模式:人工操作有明确的质量标准,如格式、完整性等。
AI冲击:AI产出的质量标准是什么?一份AI生成的咨询报告,如何判断它是否达到专业标准?
重构方向:建立AI产出的质量标准。这个标准不再是“字数”或“格式”,而是**“洞察深度”、“事实准确性”和“业务价值”**。需要建立一套包含专家复核、事实校验的质量门禁机制。
2.3.5 合规管理与实时监控
旧模式:传统的合规管理是滞后的,基于事后的抽查和审计。
AI冲击:AI能够实时监控业务数据流和操作行为,及时预警合规风险。
重构方向:用AI辅助合规监控,将合规管理从“风险发现”转变为**“风险预防”**。例如,AI可以在一笔交易发生风险前,提前预警,而不是在造成损失后才被发现。
2.4 数据信息类:AI的生命线 (4个要素)
AI是数据驱动的。如果一个企业的数据信息系统是破碎的、孤立的,那么AI就像被抽干了血液的身体,无法运行。这是所有AI赋能的前提,也是重构清单中的第一优先级。
2.4.1 数据管理的孤岛与平台
旧模式:数据分散在各个部门的独立系统中(CRM、ERP、OA等),调取困难,格式不一,就是数据孤岛。
AI冲击:AI需要跨部门、跨业务、全类型的数据进行训练和推理。
重构方向:建立统一数据平台,打破数据孤岛。 数据治理成为AI转型的首要前提,而非可选的IT项目。这包括统一数据标准、建立主数据管理体系、构建数据湖或数据仓库。
2.4.2 信息系统的互联互通
旧模式:企业的各个信息系统往往独立运行,互不连通。
AI冲击:AI无法在这些系统之间穿梭,导致流程自动化中断。
重构方向:进行系统集成,建立标准化的API接口,确保AI能够跨系统协作和获取信息。这是实现端到端流程自动化的技术基础。
2.4.3 知识管理的“沉淀与调用”
旧模式:知识在员工脑子里、在散乱的本地文档里,难以传承和复用。
AI冲击:AI能将这些非结构化知识沉淀为可调用的知识库。
重构方向:用AI建立智能知识库,实现知识的实时共享和调用。将知识从“个人经验”转化为**“组织能力”**。当核心员工离职时,AI依然可以调用这些知识来指导新员工。
2.4.4 文档管理的智能检索
旧模式:文档分散、命名随意,检索困难,查找一份历史合同或规范文件可能需要数小时。
AI冲击:AI的自然语言处理能力可以实现语义检索。
重构方向:建立智能文档库,用AI进行语义检索和文档生成。让文档从“信息载体”变为**“可操作的知识资产”**。员工可以用自然语言提问,AI能快速找到相关文档并提炼关键信息。
2.5 业务运营类:AI对效率和客户的渗透 (4个要素)
AI的最终价值,体现在提升效率和优化客户体验上。这是AI赋能组织最直接的体现,也是最容易看到收益的领域。这些场景通常是启动AI转型的最佳切入点。
2.5.1 客户管理的画像与预测
旧模式:传统客户管理依赖销售的经验和人际关系,客户洞察较为片面。
AI冲击:AI能分析客户全渠道的行为数据、交易记录、服务交互,构建精准的360度客户画像。
重构方向:用AI辅助建立精准客户画像,进行需求预测和个性化服务。例如,AI可以预测客户的流失风险并提前预警,或者根据客户偏好推荐最合适的产品,将营销从“广撒网”变为“精准滴灌”。
2.5.2 项目管理的排期与预警
旧模式:项目管理过去依赖人工排期和跟进,风险识别滞后。
AI冲击:AI能基于历史项目数据和实时进度,动态优化资源排期,并基于模式识别预警潜在风险。
重构方向:用AI辅助项目规划和风险管理,将项目管理从“事后救火”转变为**“事前干预”**。AI可以提前预警“某项任务延期的概率为80%”,让项目经理有充足的时间进行干预。
2.5.3 供应链管理的库存与决策
旧模式:供应链管理的核心是基于历史销售数据的需求预测和库存决策,难以应对市场突变。
AI冲击:AI能整合市场趋势、天气、物流、社交媒体舆情等多维度数据,进行更精准的需求预测。
重构方向:用AI辅助供应链决策,实现库存优化和成本降低。通过更精准的预测,企业可以有效降低安全库存水平,减少资金占用,同时提升对市场需求的响应速度。
2.5.4 质量管理的实时监控
旧模式:人工抽检是滞后的,问题发现时已造成批量损失。
AI冲击:基于计算机视觉的AI质检,能实时监控生产线上的产品质量,进行7x24小时的全量检测。
重构方向:用AI实时质检,提升产品和服务质量的控制力。AI不仅能发现人眼难以察觉的微小瑕疵,还能通过数据分析追溯问题根源,帮助改进生产工艺。
2.6 战略文化类:AI对组织灵魂的重塑 (3个要素)
这是最高维度的改造,也是最难启动的。AI正在加速商业世界的变化,这直接冲击了企业最高层级的战略和集体意识,即企业文化。
2.6.1 战略规划的敏捷性
旧模式:过去的长期规划(如五年战略)在稳定环境中是有效的。
AI冲击:AI时代,技术和市场变化速度太快,长期规划很快就会失效。
重构方向:从基于过去经验的长期规划,转向敏捷战略。战略规划本身成为一个持续的、动态的、需要AI辅助分析的流程。例如,采用“三年滚动+年度敏捷”的模式,根据AI分析的市场信号,每季度对战略进行复盘和微调。
2.6.2 企业文化的“AI融合”
旧模式:旧文化强调人的价值和团队协作,对技术变革可能存在惯性抵触。
AI冲击:AI的引入,要求企业文化中必须融入“拥抱AI、主动学习、人机协作”的元素。
重构方向:建立**“以AI为常态”的文化**。鼓励员工主动尝试新技术,将AI创新视为工作的一部分,并建立相应的容错机制。领导者需要率先垂范,在日常工作和决策中展示对AI的拥抱和应用。
2.6.3 变革管理的“小步快跑”
旧模式:组织变革通常采用自上而下的大项目制,周期长、阻力大。
AI冲击:AI变革的速度要求更快,传统的大规模变革方式难以适应。
重构方向:用**“小步快跑、快速见效”**的方式推动变革。不要搞全公司一刀切的大项目,而是用成功案例、用具体业务部门的效率提升来吸引和推动变革。选择一个高价值、低复杂度的场景作为试点,在90天内做出可量化的成果,然后将成功模式复制推广。
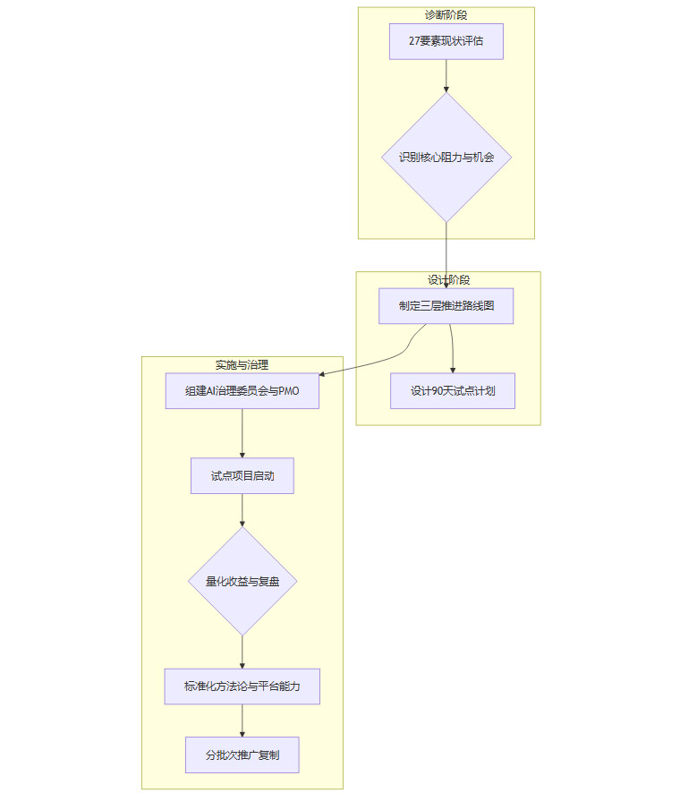
❖ 三、落地实施的优先级与路线图
%20拷贝.jpg)
任何一家企业都不可能同时启动对全部27个要素的改造,那将是一场灾难。一个务实、低风险的启动路径应遵循“由内而外、由易到难”的原则。

3.1 启动优先级(三步走)
第一优先:低风险,高收益的“血液”改造
目标:打通数据,梳理流程,为AI提供“生命线”。
核心要素:数据管理(17)、业务流程(12)、知识管理(19)。
行动:启动数据治理项目,选择1-2条高价值流程进行AI化重构,搭建企业智能知识库。
第二优先:中等风险,中等收益的“能力”改造
目标:将AI能力嵌入到价值创造和人才培养中。
核心要素:培训体系(10)、客户管理(21)、项目管理(22)。
行动:开展与业务场景深度结合的AI培训,在CRM系统中引入AI客户分析功能,试点AI辅助项目风险预警。
第三优先:高风险,高收益的“骨骼”改造
目标:彻底重塑组织的结构和战略导向。
核心要素:组织架构(1)、薪酬激励(6)、战略规划(25)。
行动:在试点成功的部门尝试减少管理层级,设计与AI贡献挂钩的激励方案,将战略规划周期缩短并引入AI辅助分析。
3.2 衡量体系与风险治理
衡量体系:转型成功与否,最终要看业务指标。应建立以业务KPI为主的衡量体系,如项目交付周期缩短率、供应链库存成本下降率、客户满意度提升等。同时辅以过程指标,如AI工具采用率、流程自动化覆盖率、合规预警提前量等。
风险与治理:必须建立清晰的AI治理机制。
责任明确:制度化“AI出错谁负责”的答案,通常是授权该AI执行任务的业务负责人。
数据与模型管理:管理数据隐私与模型偏见,确保算法的公平性和透明度。
审计与裁决:建立审计、可追溯与人类最终裁决机制,确保AI系统始终处于可控状态。
3.3 何时寻求外部咨询
如果在第一优先的改造上就遇到了巨大的阻力,或者对照清单发现需要改造的要素超过10个,并且涵盖了组织架构、薪酬激励等第三层高风险要素,这意味着组织的文化或战略已经出现了严重问题。此时,强行上马AI只会带来巨大的内耗。
建议立即停止那些零散的AI工具培训,寻求外部专业咨询的帮助。因为AI转型最昂贵的成本,不是技术投入,而是启动了一个错误的系统工程,消耗了组织对变革的最后一点信心。
结论
成功的AI系统性升级,依赖于顶层设计、基础能力优先、业务场景牵引、协同治理与文化创新这五大要素的协同演进。任何忽视其中某一环节的“单点式”推进,都会被旧有系统的阻力反噬。
企业需要用数据和流程作为“根”,以人才激励和组织架构作为“骨”,以文化和战略创新输入“魂”。通过“小步快跑、快速反馈、用实际业务结果驱动新一轮变革”的敏捷方式,最终才能构建出真正具备AI原生能力、可持续创新与迭代的现代组织。
这样,才能让AI变革从“牛车装喷气”的窘境,走向“新造轨道”的正途,发挥其系统性的势能,获得持续性的结构性回报。
📢💻 【省心锐评】
放弃“AI是工具”的浅层认知,将其视为重塑组织DNA的系统工程。从数据、流程、人才到战略,27个节点环环相扣,循序渐进的重构,是避免转型内耗、释放AI真正红利的唯一路径。

评论