【摘要】ReCAP以递归上下文机制提升长序列智能体的稳定性与成功率
引言
大语言模型在工具调用和环境交互上的表现,过去几年有一个关键拐点,就是 ReAct 框架的提出。模型不再只是一次性输出答案,而是以「思考加行动」的交替形式与外部世界互动,这种结构简单、效果稳定的范式,几乎成为各类智能体系统的默认底座。很多工程团队只需要少量示例,就能基于 ReAct 拼出一个可用的任务代理,这种落地友好性在工业界意义很大。
随着使用范围扩展到具身环境、多轮研究代理和大型代码库维护,问题开始集中暴露。链路一长,模型在执行中会偏离原始目标,高层规划与底层操作容易脱节,提示词和示例在递归过程中不断堆叠,推理成本快速上升。许多研究团队尝试构建更复杂的分层架构,却发现一旦换任务场景,示例和提示往往需要大改,迁移成本高,也很难形成统一基线。
ReCAP 由斯坦福和 MIT 团队联合提出,定位很直接,就是面向长程与长上下文任务,提供一个兼具工程实用与理论完整性的通用推理框架。它在设计上刻意继承 ReAct 的简洁风格,同时用递归树结构和统一上下文管理,把序列推理和层级推理自然融合在一起。它的目标不是做一个花哨的复杂 Agent,而是成为下一个可以放心当作默认选项的长序列推理基线。
下面从问题背景、技术机制、实验结果和工程落地四个角度,系统展开 ReCAP 的框架思路和实践价值。
◆ 一、从 ReAct 到长序列智能体瓶颈
%20拷贝-acsl.jpg)
1.1 ReAct 框架的核心思路
ReAct 的出发点很朴素。与其让模型在一次长输出里完成所有推理和行动,不如拆成交替的两个阶段。模型先输出思考,再基于当前思考给出一个行动,系统执行行动后把反馈放回上下文,接着模型继续新一轮思考。这样一来,模型可以边思考边试错,逐步靠近目标。
从提示词角度看,ReAct 只需要定义清晰的格式,例如 Thought 和 Action 两类段落,加上少量手写示例。模型照着格式往下生成即可。这种「统一提示词加多轮交互」的组合,使得 ReAct 在搜索、问答、工具调用、简单具身任务中表现很稳定,工程实现成本也很低。
在工业实践中,很多智能体系统直接把 ReAct 当成通用壳子,把不同工具和环境包进去就能跑。调参空间主要集中在示例数量、思考深度限制和重试次数这几项,整体复杂度对多数团队是可以接受的。
1.2 ReAct 在工业中的位置与局限
ReAct 成为事实基线有几个现实原因。第一是思路容易理解,任何熟悉提示工程的开发者看一眼示例就知道怎么改装。第二是行为可控,模型输出的思考和行动都被放在可解析的结构中,便于日志分析和安全审查。第三是任务适配简单,换任务大多只需要替换说明文字和少量示例。
限制也同样明显。长序列任务中,模型需要在几十甚至上百步的交互中保持目标一致性和上下文连贯性,ReAct 在这些场景的表现开始吃力。模型虽然可以看到完整历史,但在实践中会逐渐忽视远期目标,只盯着最近几步的反馈做局部优化。序列越长,任务越复杂,这种偏离初始意图的风险越高。
另一个问题在于缺乏显式层级结构。ReAct 把所有步骤都放在一条平铺的时间轴上,模型每次思考时只能在这条长历史里翻找有用信息。对于多阶段、大跨度任务,这种结构不利于清晰表达「当前子目标和整体任务的关系」,也不利于系统层面做更精细的控制。
1.3 长序列与长上下文任务的特点
长序列任务有几个共同特征。首先是目标跨越的时间尺度长,完成任务往往需要几十步甚至更多的操作,这些操作之间存在复杂的依赖结构。其次是上下文信息丰富,任何一步的决策都可能依赖较早期的环境反馈或中间结论,如果记不住或者找不到,就容易走回头路。再次是中途变更频繁,环境状态随行动不断变化,原始计划往往需要多次调整。
在具身环境中,这些特点表现得更直接。一个厨房机器人需要在狭小空间完成一顿饭的制作,它既要记住最终菜品目标,又要跟踪当前每个食材和器具的位置,还要在执行过程里处理不确定事件,比如路径被临时挡住。在这种场景下,如果没有稳定的长期目标记忆和多层级规划机制,智能体的行为很难称得上可靠。
对于大型代码库上的自动修改任务,情况类似。一次结构性改动可能影响多个模块,模型不仅要理解当前文件中的逻辑,还要在修改过程中时刻对齐最初的需求描述和全局设计意图。长上下文在这里并不是奢侈品,而是稳定完成任务的前提。
◆ 二、长上下文三大顽疾——目标漂移、上下文断层与成本爆炸
2.1 目标漂移带来的隐性失败
目标漂移指的是模型在长序列执行过程中逐步忘记最初的任务目标,或者对目标的表征发生偏移,最后完成的结果与用户需求不一致。表面看每一步都合理,合在一起却偏离方向,这类错误在日志里不算显眼,但在业务上很致命。
在 ReAct 这类顺序推理框架中,模型每一步都能看到最初的任务描述和完整历史,却仍然容易发生目标漂移。原因一部分来自模型的注意力分配,更近期的环境反馈会占用更多关注,久远的目标描述在注意力分布中被弱化。另一部分来自缺乏显式目标检查机制,模型在每一步不会主动核对当前行动与最高层目标的一致性。
一旦目标漂移发生,后续所有精细的行动规划和工具调用都只是在错误方向上做局部最优。在具身环境中可能表现为绕远路或做无效动作,在代码场景中则表现为实现了一个自洽但需求不对的功能。
2.2 上下文断层让层级结构形同虚设
为了解决复杂任务中的全局规划问题,不少工作引入了层级式 Agent,将任务拆解为多个子任务,再用不同的提示词或子代理来处理子任务。这种做法在短任务中能有效提高清晰度,不过在长序列场景下暴露出新的问题。
常见做法是为每个子任务单独开启一个上下文,或者使用不同的系统提示。高层规划侧重任务分解和目标描述,低层执行专注环境操作和工具调用。看似形成清晰的树状结构,实际上打断了上下层之间的连续语境。
高层在后续迭代时往往看不到子任务执行时的细节思考过程,只能基于压缩过的结果重新规划。低层在执行时则无法感知整体任务演变的历史,也难以理解自己的行动在全局中的位置。结果是层级结构只停留在设计文档里,运行时的信息流变得断裂,系统行为表现出一种「局部聪明、整体混乱」的状态。
2.3 成本爆炸限制了递归深度
复杂 Agent 框架的第三个硬伤是成本和延迟。层级越多、递归越深,涉及的提示词加载和历史信息复制次数就越多。很多实现会在每次进入新子任务时,把全量示例和环境描述重新铺一遍,这种做法在少数递归层级下还能接受,一旦进入深层,就会出现上下文长度和 token 成本急剧增长的情况。
下表对比了几类常见框架在长序列任务中的表现特征,便于直观理解问题根源。
在工程实践中,很多团队嘴上认同层级架构,落地时却退回到更加简单的 ReAct 或轻量变体,很大程度上就是因为无法接受成本爆炸带来的延迟和费用压力。如果长序列推理框架不能在性能和成本之间找到可接受的平衡,注定难以在生产环境大规模推广。
◆ 三、ReCAP 的整体框架与设计哲学
%20拷贝-usej.jpg)
3.1 单一连续上下文内的递归树工作记忆
ReCAP 的核心想法是回到一个看似朴素的原则。无论层级结构多复杂,实际运行时只维护一条连续的对话上下文,把所有思考和行动都记录在同一轨迹上。层级结构不是通过多会话、多提示来表达,而是通过在这条轨迹上显式标记父子任务关系和递归过程来表达。
从模型视角看,这条上下文就是一个不断增长的工作记忆区。每个子任务的产生、执行和回收过程,都会留下结构化的痕迹。父任务的计划内容、子任务的执行细节、环境反馈以及最终小结,都以统一格式写回到对话记录之中。这样做的直接结果是,无论 Recursion 深度如何增加,模型每次推理时始终在同一语境中理解任务语义。
为了避免上下文无限膨胀,ReCAP 在这条轨迹上叠加了滑动窗口和总结机制,这部分后文会展开。关键在于,层级结构并没有打碎上下文,而是被编码成一棵嵌套在单一对话中的递归树,这棵树既是规划结构,也是记忆结构。
3.2 与传统层级 Agent 的差异
很多分层 Agent 会为不同层级定义不同的角色说明和提示词,例如高层规划 Agent、子任务管理 Agent 和执行 Agent 各自一套配置。职责划分清晰,不过这给迁移带来较大负担,每换一种任务和环境,开发者就要重新调整多组提示和示例。
ReCAP 刻意避开这种设计路线,将所有层级统一到一个模型角色和一套提示中,层级差异通过显式的结构标签和内容模式来区分。父任务的规划、子任务的思考、环境的反馈都以可解析的结构块形式出现,模型通过这些标签推断当前所处的层级和职责。
下表概括两种路径的主要差异。
ReCAP 的设计哲学可以概括为多一点结构,少一点工程堆叠。借助统一上下文和结构标签,它在保持 ReAct 接近的简单度的同时,引入了可扩展的递归工作记忆和层级规划能力,这种折中对实际项目很有吸引力。
◆ 四、三大关键机制的技术细节
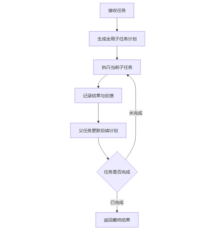
4.1 计划前瞻分解机制
计划前瞻分解是 ReCAP 的第一块基石。系统在接收任务后,不是立刻进入原子行动循环,而是先要求模型生成一个全局子任务计划列表,也可以理解为一份粗粒度的路线图。子任务按执行顺序排列,并附带每个子任务的预期目标和依赖关系。
与传统一次性规划不同,ReCAP 并不会照单执行整份计划。**它只会从当前的计划中选取第一个子任务,生成具体的行动序列并尝试执行,然后基于执行结果和环境反馈,对剩余计划进行调整。**这种行为模式结合了前瞻性和适应性两个方面。
用一个简化伪流程描述这套机制,会更加清晰。

在实现上,父任务节点会维护一个结构化计划字段,其中记录按序编号的子任务列表以及每个子任务的状态,例如未开始、进行中或已完成。每次子任务执行结束,父任务会根据最新信息更新这一计划,可以删除已完成条目,也可以插入新的子任务,甚至可以重写后半段路线,整个过程对模型是自然语言层面的思维更新,对系统则是结构化的状态变更。
这套机制在长序列环境中的优势主要体现在两点。一是保证执行过程始终围绕一个明确的全局计划前进,减少随机探索带来的无效操作。二是在环境出现意外变化时,高层计划可以及时修正,避免沿着过期路线继续走下去。对于需要数十步才能完成的任务,这种前瞻规划加递归修正的组合非常关键。
4.2 结构化父任务再注入机制
第二个关键机制集中解决上下层信息不连贯的问题。ReCAP 要求整个执行过程始终在一个共享上下文中进行,所有父任务和子任务的思考与行动都写在同一个对话线程里。为了在这条线程上保持清晰结构,系统为父子任务交互设计了一套再注入规则。
当子任务执行完成并将结果返回给父任务时,父任务不会简单地在末尾附上一句摘要,而是会触发一次完整的再注入过程。父任务会回顾自己在发起子任务时的思考和计划,再结合子任务执行过程中的关键步骤和环境反馈,将这些内容整理成一个结构化的回顾块,重新插入到上下文中。
这个回顾块通常包含几个部分。第一部分是当前父任务的目标重述和状态更新,明确哪些子目标已经达成,哪些仍待完成。第二部分是对子任务执行过程的提炼,包括采取了哪些重要行动,遇到哪些问题,最终达成了怎样的结果。第三部分是基于这些信息更新后的下一步计划,也就是对子任务列表的修订版本。
通过这种再注入方式,父任务在后续每一次思考时,都可以直接访问到自己历史决策和子任务执行细节,不需要依赖额外的外部存储或单独的摘要通道。上下层之间的信息闭环完全在自然语言对话轨迹内部完成,同时保持结构清晰和语义连续。
从工程角度看,这一机制还有一个副作用,对日志分析和调试很友好。每一个父子任务循环都对应一段完整的「发起意图、执行轨迹、结果回顾和计划更新」记录,开发者可以通过简单的解析脚本提取出树形结构,用于可视化或错误分析。
4.3 滑动窗口记忆与可扩展性
统一上下文带来的问题是上下文长度会不断增长,给模型带来超出长度限制或成本过高的压力。ReCAP 在这一点上的处理方式,是在统一轨迹之上引入一个滑动窗口机制,并配合总结策略来压缩不再关键的历史。
可以把这套机制理解为「在一条时间线上不断向前滚动的观测窗口」。窗口内保留最近的思考、行动与关键回顾块,窗口外的历史则按规则剪裁或压缩。这样既保证了模型在每一步都能看到最近的上下文关键信息,又避免了因为全量保留历史导致的长度失控。
滑动策略的设计空间很大,实践中常见做法包括几点。第一是为不同类型的信息设定不同的保留优先级,例如全局目标描述和关键中间结论优先级高,具体工具调用输出和若干步前的细节日志优先级低。第二是为已经完成的子任务生成高度压缩的小结,以较短文字替代长行动轨迹。第三是在窗口滑动前,将部分重要内容同步到外部长期存储,以支持后续离线分析或跨会话检索。
与传统做法相比,ReCAP 的关键区别在于滑动窗口并不改变统一上下文这一抽象。对模型而言,它始终在一条逻辑连续的轨迹中进行推理,只不过能看到的历史长度被限制在一个合理范围内。对系统而言,成本控制逻辑集中在窗口更新和摘要生成模块,可以独立调优,也可以根据任务预算做自适应调整。
通过统一上下文加滑动窗口的组合,ReCAP 在可扩展性和记忆连续性之间找到了一个实用平衡点,使递归深度不再被成本爆炸硬性限制。
◆ 五、实验结果与性能分析
%20%E6%8B%B7%E8%B4%9D-osjk.jpg)
5.1 测试设置与评测协议
ReCAP 的实验设计坚持使用 pass@1 协议,也就是每个样本只运行一次完整推理过程,不使用重试、多数投票或束搜索。这样得到的结果更接近真实部署环境中的表现,同时避免通过堆叠采样次数掩盖框架本身的问题。
评测任务覆盖具身环境和代码编辑两大类场景,代表性的基准包括 Robotouille、ALFWorld 和 SWE bench Verified。对比基线选择了 ReAct,原因一方面是 ReAct 在这些任务上已有成熟实现,另一方面是它在社区内被广泛视为通用推理框架的标杆。其他更复杂的 Agent 架构在复现稳定性和 pass@1 兼容性方面存在障碍,因此没有作为主力对照对象。
5.2 具身环境中的长序列任务表现
在 Robotouille 这一具身环境基准上,智能体需要在虚拟厨房中执行长序列操作,完成一系列复杂菜品相关任务。该环境分为同步和异步两种互动模式。同步模式下环境响应较为可预测,异步模式下会插入不同步的感知和状态变化,对智能体的长期规划和鲁棒性提出更高要求。
实验结果显示,ReCAP 在两种模式下都显著优于 ReAct。同步设置中,ReAct 的成功率为百分之三十八,ReCAP 提升到百分之七十。异步设置中,ReAct 成功率为百分之二十四,而 ReCAP 达到百分之五十三。相对提升幅度在同步环境中接近百分之八十四,在异步环境中超过百分之一百一十,这种差距足以说明递归上下文机制在长程具身任务中的价值。
这些差距并非只来自多走几步或更积极探索,而主要归因于两个方面。其一是目标漂移显著减少,ReCAP 的前瞻计划和父任务再注入机制,使得智能体在几十步操作后仍能把控任务主线。其二是上下文断层被抑制,高层规划在多轮子任务执行之后依然能够准确理解当前环境状态和已完成步骤,从而做出更合理的后续决策。
5.3 文本交互环境中的稳定性
ALFWorld 是一个文本交互式环境,智能体通过自然语言与虚拟家庭环境互动,执行诸如收集物品、清理房间等任务。这类任务虽然缺少真实物理反馈,不过同样具有长序列、状态复杂和多阶段目标的特点。
在 ALFWorld 上,ReAct 已经有较高表现,成功率达到百分之八十四。ReCAP 在相同设置下进一步提升到百分之九十一。从绝对数值看,提升幅度不如 Robotouille 那么夸张,却展现出一种更重要的性质,就是在一个已经表现良好的基线上进一步拉高上限。
这说明 ReCAP 的收益不局限于高难度或极端场景,即便是中等长度、结构相对规则的任务,也能从更稳定的规划和记忆中受益。在这类环境中,滑动窗口机制的作用也很明显,避免了因为上下文冗余导致的模型注意力分散,使模型能更专注于最新状态和关键历史。
5.4 代码编辑任务中的跨领域泛化
SWE bench Verified 基准聚焦真实开源软件项目中的缺陷修复,任务要求模型理解错误报告,查找相关代码区域,进行修改并通过测试用例。这类任务与具身环境有着完全不同的输入输出形式,却同样涉及长上下文理解、多步推理和局部修改与全局意图对齐的问题。
在该基准上,ReAct 的成功率约为百分之三十九点五八,ReCAP 则达到百分之四十四点八。虽然相对提升幅度比具身任务小,但更有代表性,因为这表明 ReCAP 的递归上下文框架并不依赖具体环境类型,而是一种跨领域可迁移的长序列推理结构。
在代码任务中,计划前瞻机制帮助智能体先规划出「定位问题代码、理解语义、设计修改策略、实施修改、运行测试」等步骤,再在执行中按需微调这一路线。结构化父任务再注入则让模型在修改过程中反复回顾最初需求和当前修改对整体行为的影响,减少了只修表象不改根因的情况。
5.5 性能与结构机制的对应关系
如果把不同任务上的性能提升和三大机制对应起来,可以看到一些有价值的模式。具身环境对目标漂移最为敏感,ReCAP 在这类任务中的优势与计划前瞻和父任务再注入的组合高度相关。文本交互环境对上下文连续性和记忆压缩的要求更高,滑动窗口机制在这里贡献了明显的稳定性收益。代码编辑任务对全局意图和局部修改的对齐最为敏感,统一上下文内的递归树结构提供了一种自然的表示方式。
这说明 ReCAP 并不是通过某个针对特定基准的技巧拿到优势,而是真正通过框架级设计,改善了长序列推理的一般性弱点。对希望将智能体系统应用到多类长任务场景的团队而言,这是一个值得关注的信号。
为了便于整体对比,下表汇总了几个关键基准上的表现。
◆ 六、工程成本与落地权衡
6.1 计算成本来源拆解
从工程视角看,ReCAP 带来的性能收益是以更高的计算成本为代价实现的。整体成本大约是 ReAct 的数倍,公开报道中给出的估计在三倍左右。这一倍数并不依赖某个具体模型或平台,而是由框架本身的调用结构决定。
成本主要有三个来源。第一是计划前瞻阶段的额外调用,ReAct 在接到任务时可以直接进入思考与行动循环,ReCAP 则需要先进行一次较完整的子任务规划。第二是父子任务往返过程中的多轮思考,每个子任务的完成往往触发一次父任务层面的再推理和计划更新。第三是上下文管理带来的长度开销,尽管引入滑动窗口可以限制长度,但在相同任务下,ReCAP 的有效上下文利用率更高,对可用长度的需求也就相应更大。
6.2 适用场景与收益评估
在决定是否采用 ReCAP 时,更合理的做法是从任务特征和失败代价出发做权衡,而不是单纯以模型调用次数为衡量标准。如果任务本身链路很短,或者可以轻松通过多次重试和多数投票拉高成功率,那么 ReAct 甚至更简单的 CoT 就能满足需求。此时为每次调用额外付出三倍成本,很难获得成比例收益。
另一方面,当任务具备几个特点时,ReCAP 的性价比会变得明显。其一是任务链极长,重试一次的时间和成本都很高。其二是单次失败代价大,例如现场机器人操作、关键业务流程执行或对生产数据的结构化修改。其三是难以通过简单重复调用解决稳定性问题,比如环境状态高度动态或上下文极为复杂的情形。
在这些场景中,与其通过增加重试次数对冲框架缺陷,不如直接采用在设计上更适合长序列的 ReCAP,换取更高的一次性成功率和更稳定的目标对齐。
6.3 与重试策略的组合使用
现实系统往往不会在框架选择和重试策略之间做非此即彼的取舍,而是两者结合使用。对于高价值长任务,工程团队可以采用 ReCAP 作为基础推理框架,再在顶层引入有限次数的重试机制,例如在强约束失败时触发一次全流程重跑,或者只对明显错误的阶段进行局部回滚。
这种组合策略的优势在于三点。第一是在框架层面已经显著降低了目标漂移和上下文断层的概率,重试更像是额外的安全兜底,而不是主力解决方案。第二是重试次数可以大幅减少,很多场景下一次重试就足够,不会导致成本膨胀。第三是调优空间更加清晰,团队可以将大部分精力放在调节滑动窗口和计划深度等结构参数上,而不是盲目堆叠采样。
6.4 工程落地的实践建议
从落地顺序看,更稳妥的路径是从最痛的长链路任务入手,先选一两个代表性流程,将现有基于 ReAct 的实现改造为 ReCAP 范式。在改造过程中,保持工具层和环境交互层不变,重点调整智能体的对话结构和内部控制逻辑。
改造后,可以在相同数据集和环境下,系统对比两种框架下的成功率、平均 token 消耗和人工干预频率。**这三个指标结合在一起,比单纯的任务成功率更能反映框架的综合性价比。**一旦在这几个维度上取得明显优势,再逐步将 ReCAP 推广到更多生产任务中,是比较务实的节奏。
◆ 七、作为新一代通用推理基线的潜力
%20拷贝-letb.jpg)
7.1 延续 ReAct 优点的同时补齐长程短板
ReCAP 之所以值得被视为下一代通用基线候选,很大程度上在于它没有抛弃 ReAct 带来的工程价值。提示结构依然简单清晰,依然以「思考与行动交替输出」为主线,只是在其上叠加了少量结构标记和递归控制规则。对于已经投入 ReAct 的团队来说,迁移工作主要集中在提示设计和日志解析逻辑的更新,工具层和环境适配几乎可以复用。
更重要的是,在保持这种简单度的前提下,ReCAP 用递归树和滑动窗口补齐了长程推理的三块短板。目标漂移通过前瞻规划和多次目标重述得到缓解,上下文断层通过统一对话轨迹和结构化再注入被消除,成本爆炸通过滑动窗口和摘要机制得到了显著压制。这三个方面的改进,正是长序列智能体在现实任务中最常见的痛点。
7.2 与 pass@1 协议的天然契合
作为通用基线,一个框架需要在严格评测设置下依然表现稳定。ReCAP 在多项实验中都采用 pass@1 协议运行,显示出较高的成功率和跨领域一致性。这种表现说明框架本身具有较强的单次决策能力,不需要依赖大规模重试来掩盖不稳定性。
这一点对研究和工程实践都有价值。研究者可以在不利用复杂采样技巧的前提下,直接对比不同方法的优劣,更容易归因。工程团队则可以基于 ReCAP 的单次表现,理性评估是否需要加装重试策略以及该投入多少预算,而不是从一开始就假定需要大量采样。
在长程推理领域,能够在 pass@1 条件下跨任务保持稳定优势的框架并不多,ReCAP 在这方面的表现使其具备了成为新基线的现实基础。
7.3 作为工作记忆骨干的角色
如果把智能体的整体架构分解为感知模块、工具模块、规划模块和记忆模块,ReCAP 更像是后两者之间的骨干。递归上下文树为多层级规划提供统一承载结构,滑动窗口和再注入为长期记忆的维护与更新提供机制,这种组合可以与各种感知与执行系统对接。
对于未来需要长期运行的研究代理或决策系统,ReCAP 可以承担内部工作记忆的角色,把多阶段任务的演变过程完整记录下来。结合外部知识库和图结构存储,还可以形成更大范围的记忆网络。在这样的架构中,大语言模型不再只是即时问答工具,而是掌控长期任务节奏的中枢。
◆ 八、典型应用场景与架构落地建议
8.1 长周期科学与产业研究代理
在科学研究和产业分析场景中,一个高价值的代理往往要经历文献搜集、相关工作筛选、数据清洗、初步分析、假设验证和结果撰写等多个阶段,每个阶段内部又包含多轮检索与判断。单次失败的代价可能是数天甚至数周的时间浪费,简单重试策略意义有限。
在这类场景下,ReCAP 的递归规划能力可以用于显式管理任务阶段。代理首先构建一份阶段列表,例如「文献收集」「问题聚类」「方法对比」「实验计划」「结论整理」,然后为每个阶段生成对应子任务。执行过程中,父任务会定期回顾每个阶段的完成情况,评估是否需要插入新的阶段,例如补充某类文献或修正实验设计。
统一上下文记录可以完整保留问题理解和方法选择的演变过程,这对后期溯源和结果解释都很有帮助。滑动窗口机制则负责把已经完成阶段的详细搜索轨迹压缩成小结,保持当前焦点集中在尚未完成的部分。这样的代理更接近一个有记忆的研究助手,而不是一次性报告生成器。
8.2 大规模软件工程与自动化维护
大型软件工程任务通常跨多个模块和团队,涉及需求分析、影响面扫描、代码修改、测试验证和部署监控等多个环节。智能体需要在不同阶段与版本控制系统、构建工具和监控平台交互,整个流程中的任何一步出错都可能带来连锁影响。
在这种任务中,ReCAP 可以用递归树精确表示变更计划。顶层父任务负责整体需求理解和范围界定,下层子任务覆盖模块级影响分析和接口对齐,再往下是具体函数或文件级别的改动步骤。每完成一组低层修改,父任务都会基于测试结果和代码评审反馈更新后续计划,例如调整变更范围或改变改动策略。
下表给出一个简化的任务结构示例,展示这种层级如何映射到 ReCAP 的递归上下文中。
这种结构化表示让代码层面的修改与需求层面的目标在同一上下文中持续对齐,有助于减少「实现了错误版本但逻辑自洽」这一类难以察觉的错误。对持续集成和持续部署流水线来说,这种长程一致性尤其重要。
8.3 具身智能与空间智能的结合路径
在具身智能领域,空间感知和运动控制是基础能力,高层规划和长期记忆则决定任务能否真正落地。李飞飞教授多次提到空间智能的重要性,这一方向侧重于理解和操作三维世界,而 ReCAP 则可以在其之上提供长程任务管理的骨架。
一个现实可行的结合方式是让低层控制模块负责短时间尺度内的感知与动作,例如几秒到几十秒的运动和避障。ReCAP 驱动的高层规划模块则负责跨小时甚至更长时间尺度的任务分解、环境反馈整合和目标调整。两者之间通过结构化接口交换状态和意图,高层的递归树结构可以自然映射到若干串联或并行的行动序列。
在这种架构下,滑动窗口机制可以专门为高层任务服务,把低层大量传感器数据和短期动作序列压缩为高层可用的「关键事件摘要」。父任务再注入机制则保证每次环境状态发生重大变化时,高层规划能够重新评估原始目标与当前情况之间的差距,必要时重构任务树。
从系统观点看,ReCAP 不直接解决感知和控制问题,而是提供了一个把这些模块整合成长期可靠行为的计划与记忆框架,这种分工更加符合大型系统的设计思路。
结论
ReCAP 在设计上延续了 ReAct 的简洁风格,又通过递归任务分解、统一上下文中的父任务再注入和滑动窗口记忆三项机制,对长序列智能体面临的核心问题给出了一套系统化答案。目标漂移得到缓解,上下文断层得以修复,成本爆炸风险得到控制,这三方面的改进在具身环境和代码编辑等多类任务中都转化为实测的性能提升。
在严格的 pass@1 协议下,ReCAP 在多个基准上稳定超过 ReAct,既拉高了长序列具身任务的成功率,也在已经较成熟的文本环境和代码场景中带来了可观增益。结合统一上下文、递归树和滑动窗口,它不仅可以作为一个研究范式,也具备了进入工程实践的现实条件,对那些长链路、高代价的关键任务尤其有吸引力。
面向未来,ReCAP 更重要的价值在于为长期规划与工作记忆提供了一个清晰骨架,可以与图结构检索、外部知识库和具身空间智能模块自然对接。对于希望在复杂环境中构建稳定智能体系统的团队来说,把 ReCAP 当作新一代默认推理基线来评估和实践,是一个值得严肃考虑的选择。
📢💻 【省心锐评】
ReCAP 用递归上下文做了一次结构升级,让长序列智能体终于有了兼顾稳定与可落地的工程路径

评论