【摘要】重新审视产品失败的定义,从关注显性结果转向识别隐性消耗。本文提出五个反常识框架,旨在帮助产品团队建立系统性的价值判断与资源分配机制,避开常见的认知陷阱。
引言
在当前供给过剩与高度竞争的商业环境中,我们对“失败产品”的传统认知正在失效。过去,一个产品失败与否,往往由销量、用户数这类显性指标直接判定。然而,真正的风险并非来自那些迅速被市场证伪的项目,而是潜藏在认知与机制层面的决策陷阱。许多产品并未“暴毙”,却在一种“慢性消耗”中拖垮团队,侵蚀组织的战略机遇。
本文旨在提供一套更为深刻的诊断框架。我们将探讨五种反常识性的认知,它们共同指向一个核心问题:如何从“功能完备性”的评估,转向“价值不可替代性”的判断。这不仅是思维模式的升级,更是决定产品能否穿越周期、建立长期壁垒的关键。我们将深入分析从“僵尸产品”的识别与处置,到“用户任务”的深度洞察,再到“意义构建”的战略价值,为产品负责人与技术团队提供一套可落地的决策支持系统。
❖ 一、状态重定义:识别“不死不活”的资源黑洞
产品生命周期管理中,最危险的区域并非起点或终点,而是那个模糊的中间地带。一个产品快速失败,团队可以迅速复盘、止损、转向,这是一种高效的试错。一个产品快速增长,商业价值得以验证,这是明确的成功。而真正的组织性风险,来源于那些长期滞留在“成不了、死不掉”状态的项目。
1.1 建立第三类失败:“慢性失败”的诊断标准
我们将这种状态定义为**“慢性失败”。它区别于快速证伪的“急性失败”,其核心特征是持续的资源投入无法换来关键假设的有效验证**。这些产品往往表现为:
增长停滞:用户增长曲线趋于平缓,甚至在停止市场投入后迅速下滑。核心用户群无法实现自然裂变。
模式模糊:商业模式迟迟无法闭环。无论是广告、订阅还是交易抽成,其LTV(用户生命周期总价值)始终无法健康地覆盖CAC(用户获取成本)。
资源依赖:产品的生存完全依赖于公司内部的持续输血,包括资金、人力与渠道流量。它自身不具备造血能力。
士气侵蚀:团队长期在一个看不到明确正反馈的项目上工作,激情与创造力被消磨,优秀人才逐渐流失。
为了将诊断从感性判断向量化管理,我们可以建立一个简易的“僵尸产品”监测仪表盘。
当一个产品在多个维度上持续触及警戒线,就应被标记为高风险的“慢性失败”项目,并启动相应的处置流程。
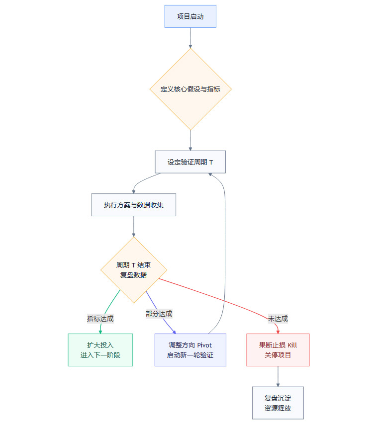
1.2 设计退出机制:将试错成本封顶
避免陷入“慢性失败”泥潭的关键,不在于事后补救,而在于事前设计好清晰的“退出机制”或“止损协议”。这要求团队在项目启动之初,就必须像设计产品功能一样,设计好项目的验证与退出路径。
这套机制的本质,是将不确定性极高的探索,转化为成本可控的实验。它能有效对抗“沉没成本谬误”——即“因为我们已经投入了这么多,所以不能放弃”的非理性决策。
一个有效的退出机制应包含以下要素:
核心假设(Core Assumptions):明确产品成立必须被验证的几个关键假设。例如,“用户愿意为A功能付费”、“通过B渠道可以低成本获客”。
验证指标(Validation Metrics):为每个假设设定量化的、可观测的验证指标。例如,付费转化率 > 3%,目标渠道CAC < 50元。
验证周期(Validation Period):设定一个明确的时间窗口来完成验证,通常是3到6个月。
决策选项(Decision Options):预先定义好在验证周期结束后,基于指标达成情况的几种决策路径。
我们可以用一个流程图来表示这个机制的运作:

这个机制的核心价值在于,它将“是否关停一个项目”的决策,从一个充满情绪和政治博弈的难题,转变为一个基于数据和预设规则的技术性流程。它保护了团队,也保护了公司的核心资源不被无休止地消耗。
❖ 二、创新重构:警惕“A+微创新”的同质化陷阱
在许多竞争激烈的领域,一种常见的产品策略是“跟随与优化”。团队看到市场上产品A获得了成功,便迅速立项,旨在打造一个“更好的A”,我们称之为“A+”。这种A+产品可能在某些参数上更优、设计上更精致、或价格上更具优势。然而,这恰恰是产品开发中最隐蔽的陷阱之一。
2.1 心智占位定律:品类认知的第一性原理
用户心智的运作方式类似于一个文件柜,每个品类是一个抽屉。当用户产生某个需求时,他们会下意识地打开对应的抽屉,并取出排在最前面的那个品牌。A和A+在用户心智中,通常被归类于同一个抽屉。只要A+没有创造出全新的、有意义的差异,它就只是一个跟随者,很难撼动先行者已经建立的认知优势。
这种“微创新”策略,最终会将竞争导向**“可比性竞争”**的红海。企业之间比拼的是参数、价格、渠道效率,利润空间被不断压缩,且难以建立真正的品牌壁垒。娃哈哈在过去十年中,虽然推出了大量新品,但大多是在已有品类上进行微调,未能开创如元气森林般的新品类叙事,导致其在年轻消费群体中逐渐失声,这是一个深刻的教训。
2.2 要素重组:从“更好”到“不同”的范式迁移
真正有效的创新,往往不是在单一维度上做得“更好”,而是通过**“要素重组”**创造出“不同”的新物种。这意味着将构成一个产品的核心要素进行解构,然后以新的逻辑重新组合,从而开辟新的市场空间或创造新的品类。
我们可以将产品解构成以下几个核心要素:
目标人群(Target Audience):为谁服务?
使用场景(Use Case / Context):在什么情况下使用?
核心技术/成分(Core Tech / Ingredient):用什么实现?
交付渠道(Channel):如何触达用户?
定价模型(Pricing Model):如何收费?
价值主张(Value Proposition):解决了什么核心任务?
创新的机会就蕴藏在这些要素的重新排列组合之中。
要素重组的本质,是跳出原有的品类框架,创造一个新的价值等式。它要求团队不再问“我们如何比竞品做得更好?”,而是问“我们能否通过重组,为特定人群在特定场景下,提供一个全新的、更优的解决方案?”。这种从0到1的品类叙事,远比在1后面增加0.1的优化,更具战略价值。
❖ 三、价值锚定:从“满足需求”到“完成用户任务”
%20拷贝-xomj.jpg)
一个产品即便功能强大、性能稳定,也可能因为价值定位的偏差而失败。其中最常见的偏差,就是将产品的目标设定为“满足用户的需求”,而非“帮助用户完成任务”。这两者之间存在着根本性的差异。
3.1 JTBD理论:理解用户行为的深层动机
“需求”(Need)的描述往往是静态和功能化的,例如“我需要一杯咖啡”、“我需要一个打孔机”。而**“用户任务”(Jobs to be Done, JTBD)**理论则提供了一个更动态、更情境化的视角。它认为,用户在生活中遇到某个“待办任务”时,会“雇佣”(Hire)某个产品或服务来帮助他们完成这个任务,从而实现某种“进步”(Progress)。
需求视角:用户需要一个1/4英寸的钻头。产品策略是做出更锋利、更耐用的钻头。
任务视角:用户需要一个1/4英寸的洞。产品策略可能变成提供预打孔的木板,或者更强的粘合剂。用户雇佣钻头,是为了墙上那个洞,而那个洞,可能是为了挂一幅家人的照片,获得家庭的温馨感。这最后一层,才是用户追求的“进步”。
从“需求”切换到“任务”,意味着我们的关注点从**“产品本身”转向了“用户的生活”**。
雀巢咖啡在年轻群体中吸引力的下降,正是这个逻辑的体现。当咖啡的任务从单纯的“提神醒脑”(功能需求),演变为“社交媒介”、“生活方式的表达”、“精品风味的探索”(多维任务)时,仅仅提供标准化速溶咖啡的雀巢,就无法完成用户雇佣它的新任务了。
3.2 任务驱动的产品设计与定位
将JTBD理论落地到产品实践中,需要回答以下几个关键问题:
用户的“任务”是什么? 在什么样的特定情境(When)下,用户想要实现什么动机(I want to),从而达成什么期望的结果(so I can)?
用户的“奋斗”是什么? 在没有我们产品的情况下,用户是如何将就着完成这个任务的?他们遇到了哪些不便、妥协和焦虑?这些就是创新的切入点。
竞争的真相是什么? 用户的替代方案是什么?可能是一杯奶茶、一次午睡,或者刷刷短视频。真正的竞争对手,是所有能完成同样任务的解决方案。
我们的产品如何帮助用户“进步”? 我们的产品在功能、情感、社交等多个维度上,为用户带来了哪些具体的进步?
我们可以构建一个“用户任务画布”来系统性地思考这个问题。

通过这个画布,团队可以确保产品的每一个设计决策,都锚定在帮助用户完成真实任务、实现真实进步上。这样的产品,其价值根基会远比那些仅仅堆砌功能的产品更为稳固,也更难被替代。
❖ 四、意义构建:超越“有用”,打造产品的灵魂
在物质极大丰富、技术趋于同质化的今天,一个产品仅仅做到“有用”,已经远远不够。“有用”只是进入市场的入场券,而决定产品能否长期存活、并获得溢价能力的是其所承载的“意义”。一个只有功能而无意义的产品,即便在短期内获得成功,其生命力也是脆弱的。
4.1 从功能价值到情感价值的跃迁
我们可以将产品的价值分为两个层面:
功能价值(Functional Value):产品解决了什么实际问题。汽车的“安全移动”、家电的“功能强大”、咖啡的“提神醒-脑”。这是理性的、可量化的价值,也是最容易被模仿和超越的。
情感/象征价值(Emotional/Symbolic Value):产品代表了什么。它承载了情感共鸣、身份认同、生活态度或价值观。这是感性的、难以量化的价值,也是构建品牌护城河的关键。
一个只停留在功能价值层面的产品,必然会陷入同质化竞争的泥潭。因为评价标准高度单一(性价比、便利性),最终的竞争手段只剩下价格战。而当产品注入了“意义”,它就从一个冷冰冰的工具,变成了一个有温度的伙伴,一个用户自我表达的媒介。
我们可以通过一个价值光谱来理解不同产品的定位:
这个光谱清晰地揭示了,越是成功的、拥有高溢价和强用户忠诚度的品牌,其价值重心越是向“意义”端偏移。新能源汽车时代的竞争同样印证了这一点。中国品牌不再仅仅比拼续航和加速,而是通过“智能生活”、“中式美学”、“环保主张”等标签,成功地在用户心中建立了超越功能的意义连接。
4.2 “消失测试”:检验产品不可替代性的终极标尺
如何判断一个产品是否真正为用户创造了“意义”?一个简单而深刻的检验方法是**“消失测试”(Disappearance Test)**。
想象一下,如果你的产品从明天开始从市场上彻底消失,用户会作何反应?
A. 感到失落和惋惜:他们会 actively 寻找替代品,但在情感上会觉得没有任何东西能完美替代。他们会在社交媒体上讨论这件事,甚至会怀念它。这说明你的产品已经成功构建了意义,具备了不可替代性。
B. 毫不犹豫地选择下一个替代品:他们可能会有短暂的不便,但很快就会找到功能相似的竞品,并且在使用体验上没有太大落差。这说明你的产品仅仅停留在“有用”的层面,是一个可被轻易替换的工具。
这个思想实验能帮助团队剥离掉增长数据、市场份额等表面指标的迷雾,直面产品价值的本质。一个无法让用户在情感上产生“损失感”的产品,其所谓的优势和价值,从未真正成立。
4.3 意义的来源:叙事一致性与情感闭环
产品的“意义”并非来自一次巧妙的营销活动或一句响亮的口号,它是一个系统性工程,来源于长期、一致的价值传递和体验闭环。
一致的品牌叙事(Consistent Narrative):从创始故事、产品设计哲学到市场沟通,所有信息都在讲述同一个故事,强化同一种价值观。苹果的“Think Different”贯穿了其从产品发布会到包装盒设计的每一个细节。
情感化的产品体验(Emotional Experience):在产品的关键交互点(Moment of Truth)注入情感化设计。例如,一个令人愉悦的开箱体验、一个贴心的错误提示、一次超出预期的客户服务。
社群的价值共建(Community Co-creation):通过建立社群,让用户不仅仅是消费者,更是品牌价值观的参与者和共建者。用户在社群中的互动和身份认同,极大地强化了产品的意义。
避免“只有理性价值”的产品,就是要建立从品牌故事到产品细节,再到用户社群的情感闭环。让产品的每一个触点,都在共同回答那个终极问题:“我们为什么存在?用户为什么应该选择我们?”
❖ 五、沟通范式:从“我的优势”到“你的收益”
%20拷贝-jvjj.jpg)
最后一个,也是最容易被忽视的认知陷阱,出现在产品与市场的沟通环节。许多技术驱动的团队,在向外界介绍自己的产品时,会不自觉地陷入一种“自我中心”的表达范式。
5.1 价值表达的两种视角:优势清单 vs. 用户收益
优势清单(Feature List):这是典型的“我有什么”视角。沟通的重点是产品本身的技术、参数、专利、工艺。
“我们采用了XX专利技术……”
“我们的处理器性能比竞品提升了30%……”
“我们的浴巾采用100%巴西长绒棉……”
用户收益(User Benefit):这是“你能得到什么”的视角。沟通的重点是这些技术和特性给用户带来的可感知的、具体的价值和体验。
“这意味着你可以同时打开20个应用也不会卡顿,让你的工作流程更顺畅。”
“这能确保浴巾在多次洗涤后依然柔软如初,给你带来持续的舒适感。”
用户不为技术参数买单,他们为技术参数带来的结果买单。一个残酷的现实是,团队引以为傲的技术优势,如果不能被用户清晰地感知和理解为具体的收益,那么在用户眼中,这个优势可能一文不值。
5.2 价值传递的四个自检点
为了确保沟通范式从“优势”转向“收益”,团队在对外沟通前,可以进行四个关键的自检:
优势 vs. 好处:我们是在罗列自己的优势,还是在描述用户能得到的好处?记住,优势属于你,好处才属于用户。
一句话价值主张:我们能否用一句话,清晰地概括出“这个产品为谁,在什么场景下,解决了什么任务,带来了什么核心好处?”如果团队自己都无法凝练,就不要指望用户能理解。
价值的真实性:我们所宣称的价值,是基于用户真实反馈,还是团队的自我感动?“经过3万次测试”是自我感动,“确保10年稳定可靠,让你用得省心”才是用户价值。
细节中的价值:我们是否将价值的传递,落实到了产品的每一个细节中?真正的差异化,往往不是颠覆性的宏大创新,而是那些在关键时刻让用户感受到贴心和可靠的细节。苹果的简洁交互、胖东来的真诚服务、亚朵酒店的体贴设计,都是价值在细节中显现的典范。
5.3 建立“产品化”的指标体系
最后,这种以“不可替代性”为核心的思维模式,也需要一套相应的指标体系来支撑和衡量。单一地追求GMV(总交易额)或DAU(日活跃用户数)等规模指标,很容易被短期补贴或营销活动带来的虚假繁荣所迷惑。
一套更“产品化”、更能反映真实价值的指标体系应该重点关注:
留存率(Retention Rate):用户是否愿意持续使用?这是产品价值最直接的体现。
复购率(Repurchase Rate):用户是否愿意重复为价值付费?
净推荐值(NPS):用户是否愿意主动向他人推荐?
核心任务完成率(Key Task Completion Rate):用户是否能顺畅地通过产品完成他们的核心任务?
价格敏感度(Price Sensitivity):在小幅提价后,用户流失情况如何?低敏感度通常意味着高品牌忠诚度和价值认同。
这些指标共同描绘了一幅关于“产品不可替代性”的画像。指标体系的设计,本身就是对团队价值观的塑造。当团队开始关注这些深层指标时,他们的决策重心自然会从追求短期增长,转向构建长期、可持续的用户价值。
结论
重新审视“失败产品”,我们必须超越那些浮于表面的结果指标。真正的失败,往往源于深层的认知框架缺陷。一个产品,可能功能完善、技术先进,但如果它陷入了“不死不活”的消耗状态,沉溺于“A+微创新”的同质化竞争,满足于“功能需求”而忽视了“用户任务”,停留在“有用”却无法构建“意义”,并且始终以“自我优势”而非“用户收益”进行沟通,那么它即便在数据上暂时光鲜,其根基也是不稳的,最终难逃被市场淘汰的命运。
本文提出的五个反常识框架,旨在为产品和技术团队提供一套系统性的“避坑指南”。它要求我们:
用“状态”而非“结果”定义失败,为探索性项目建立清晰的退出机制。
用“要素重组”而非“参数优化”来驱动创新,致力于创造新品类而非更好的同类。
用“用户任务”而非“功能需求”来锚定价值,成为用户实现生活进步的助推器。
用“意义构建”而非“功能堆砌”来建立壁垒,让产品拥有无法被轻易复制的灵魂。
用“用户收益”而非“自身优势”来与世界沟通,确保价值的精准传递。
最终,一个成功产品的核心,不在于它是否“更好”或“更便宜”,而在于它是否在用户心中占据了一个“不可替代”的位置。实现这一目标,需要团队在战略、设计、技术和沟通的每一个环节,都完成从自我视角到用户视角的彻底转变。
📢💻 【省心锐评】
放弃对“功能完备”的执念,转向对“价值不可替代性”的追求。产品成败的真正分野,在于能否为用户完成一项有意义的任务,并成为其生活的一部分,而非一个随时可被替换的工具。

评论