【摘要】MIT提出WYSIWID架构,通过“概念”单元与“同步契约”机制,为LLM编码提供结构化约束,旨在解决增量开发中的功能回归与系统复杂度失控问题。
引言
大型语言模型(LLM)正以前所未有的深度渗透到软件开发的全生命周期。它不再仅仅是代码补全或语法检查的辅助工具,而是越来越多地承担起功能实现、代码重构乃至系统设计的角色。然而,这股浪潮之下,一股技术焦虑也在悄然蔓延。开发者社区中,关于LLM“好心办坏事”的抱怨不绝于耳。一个看似简单的功能追加,经由LLM之手,却可能演变为一场灾难性的“代码地震”,导致既有功能大面积失效。
这种现象的根源,并非LLM本身的技术缺陷,而是其工作模式与现代软件工程实践之间存在的深刻矛盾。现有软件系统,尤其是历经多年迭代的遗留系统,其内部往往充斥着模糊的模块边界、隐晦的数据依赖和复杂的调用链路。人类开发者尚且需要依赖大量的文档、经验和沟通才能小心翼翼地进行维护,而缺乏全局上下文理解能力的LLM,在这样的“代码沼泽”中进行外科手术式的精准修改,几乎是一项不可能完成的任务。其结果,便是我们常说的**“随意编码”**——变更范围不可控,回归风险常态化。
面对这一困境,业界的主流应对策略多集中在改进LLM本身,例如通过更精细的Prompt工程、引入代码库作为上下文、或发展多智能体协作。这些方法虽有一定效果,但终究是“在螺蛳壳里做道场”,未能触及问题的核心。麻省理工学院(MIT)的Eagon Meng与Daniel Jackson团队另辟蹊径,他们认为,与其不断提升LLM的“驾驶技术”,不如为它修建一条边界清晰、规则明确的“高速公路”。
这便是其在SPLASH 2025会议上发表的论文《What You See Is What It Does: A Structural Pattern for Legible Software》中提出的核心思想,一种全新的软件架构范式——WYSIWID(What You See Is What It Does)。该架构通过引入**“概念”(Concepts)和“同步契约”(Synchronization Contracts)**两大核心构件,试图从根本上重塑软件的结构,使其内在行为与外在结构高度一致,从而为人类与AI的协同开发提供一个稳固、透明且可预测的基石。这不仅是对LLM编码挑战的回应,更是对软件可读性、可维护性这一经典命题的深刻反思与前瞻性探索。
❖ 一、LLM编码的困境,从“助手”到“刺客”
%20拷贝-bgaj.jpg)
在引入WYSIWID架构之前,我们必须深刻理解当前LLM在软件开发中遭遇的现实瓶颈。这些问题并非孤立的技术点,而是相互关联,共同构成了一个阻碍LLM效能进一步释放的系统性障碍。
1.1 增量开发的“不可能三角”
软件的生命力在于持续演进,而增量开发是其基本模式。理想的增量开发应同时满足三个关键属性。
增量性(Incrementality)。每次变更都应是小步、受控的,对系统的影响范围可预测。
完整性(Completeness)。新增功能应能正确、完整地实现,并与系统其他部分和谐共存。
透明性(Transparency)。变更的逻辑、影响路径应清晰可见,易于理解和审查。
然而,在模块化不足的系统中,这三者往往构成一个“不可能三角”。为了保证功能的完整性,LLM可能需要修改多个模块,破坏了增量性。为了追求小步快跑,LLM可能只进行局部修改,又牺牲了功能的完整性,留下技术债。而无论哪种情况,模糊的系统结构都让变更过程缺乏透明性,代码审查者如同在雾中探路。
LLM的介入加剧了这一矛盾。由于缺乏对系统设计意图和长期演进路径的理解,LLM更倾向于采用“全量重写”或“打补丁”的策略,而非结构化的增量演进。这使得**“改一处、动全身”**的风险被显著放大。
1.2 回归风险的常态化
回归(Regression),即对软件的修改导致原有功能出现缺陷,是软件维护中的头号敌人。LLM在生成代码时,其犯下的错误类型与人类开发者有显著不同。
语义错误是LLM编码的重灾区。例如,LLM可能为了实现一个新功能,修改了一个被多个模块共享的公共函数,却未意识到该修改对其他调用方造成的副作用。这种错误在代码层面可能完全合法,甚至通过了单元测试,但却在系统集成层面埋下了定时炸弹。
当开发者频繁使用LLM进行代码添加与修复时,由于修改范围的不可控性,这种隐藏的语义破坏会不断累积。最终导致回归测试的成本急剧上升,开发团队的信心受到严重打击。LLM此时的角色,已从一个高效的“编程助手”,悄然转变为一个难以捉摸的“代码刺客”。
1.3 隐性复杂度的螺旋上升
系统的复杂度分为两种。
本质复杂度(Essential Complexity)。由业务需求本身决定,无法消除。
偶然复杂度(Accidental Complexity)。由不佳的技术选型、架构设计或实现方式引入,可以也应该被管理和消除。
LLM在缺乏良好架构约束的情况下,其编码行为极易引入偶然复杂度。它可能为了走捷径,创建了不合理的模块依赖;为了修复一个bug,引入了新的全局状态;为了实现一个功能,复制粘贴了大量冗余代码。
这些行为的直接后果是,代码结构与系统行为之间的映射关系变得愈发模糊。开发者(无论是人类还是后续的AI)越来越难以通过阅读代码来准确推断其运行时行为。系统的认知负荷不断增加,维护成本呈指数级增长,最终陷入“修改-破坏-修复”的恶性循环,直至系统僵化,无法再进行有效迭代。
❖ 二、WYSIWID架构,一种结构化的解法
面对上述困境,WYSIWID架构提供了一套釜底抽薪的解决方案。它不试图去“教会”LLM如何理解复杂的遗留系统,而是从根本上重塑系统结构,使其变得简单、透明,让正确的操作变得容易,错误的操作变得困难。其核心思想可以概括为**“结构即行为”**。
2.1 核心基石 “概念”(Concepts)
WYSIWID架构的原子单元是**“概念”**。一个“概念”是一个高内聚的功能模块,它封装了与某个特定用户价值直接相关的全部逻辑、数据和状态。
以用户价值为中心。“概念”的划分标准不是技术实现(如数据访问层、业务逻辑层),也不是通用的技术组件(如缓存、日志),而是用户能够直接感知和理解的功能单元。在社交应用的例子中,**“贴文”、“评论”、“好友关系”、“用户认证”**都是典型的“概念”。
清晰的边界。每个“概念”都拥有明确的职责边界。与“贴文”相关的所有操作(发布、编辑、删除、查询)都应内聚在“贴文”概念内部。外部世界无法也无需知道其内部实现细节。
彻底的解耦。“概念”之间不存在直接的编译时或运行时依赖。一个“概念”不能直接调用另一个“概念”的函数,也不能直接访问其数据。这种严格的隔离是WYSIWID架构与传统模块化或微服务架构的关键区别之一,它从源头上杜绝了复杂网状依赖的形成。
这种设计使得每个“概念”都成为一个独立的、可被完整理解和验证的单元。对于LLM而言,这意味着其工作范围被天然地限定在了一个“概念”的沙箱之内,极大地降低了产生意外副作用的风险。
2.2 交互的“语言” 同步契约(Synchronization Contracts)
既然“概念”之间彼此隔离,那么复杂的业务流程是如何实现的呢?答案是**“同步契约”**。
“同步契约”是一种声明式的规则,用于描述跨“概念”的交互逻辑。它不关心“如何”实现交互,只定义“什么”情况下,“哪些”概念之间需要发生“怎样”的同步。一个同步契约通常包含以下要素。
触发条件(Triggers)。定义了契约被激活的事件。例如,“当一个‘贴文’概念的状态变为‘已删除’时”。
参与方(Participants)。明确了哪些“概念”参与到这次同步中。例如,“‘贴文’概念和‘评论’概念”。
约束与规则(Constraints & Rules)。定义了同步需要满足的行为和数据一致性规则。例如,“所有关联到该贴文的‘评论’概念实例,其状态必须同步更新为‘已隐藏’”。
一致性模型(Consistency Model)。定义了同步的最终一致性或强一致性要求,以及可能的补偿机制。
所有这些契约都由一个上层的**“应用层”(Application Layer)**来统一编排和执行。应用层扮演着交通指挥的角色,它观察各个“概念”的状态变化,并根据预定义的同步契约来协调它们之间的行为。
下面是同步契约与其他常见交互模式的对比。
通过将交互逻辑从“概念”内部剥离出来,并以声明式的“契约”形式集中管理,WYSIWID架构极大地提升了系统的透明度和可预测性。
2.3 “所见即所做”的透明性原则
WYSIWID的最终目标是实现**“结构即行为”**。一个理想的WYSIWID系统,其高层行为完全可以从其“概念”布局和“同步契约”列表中推断出来。
降低认知负荷。开发者无需深入每个模块的源代码,只需阅读高层的架构图(概念图+契约列表),就能快速理解系统的核心业务流程和数据流。
简化影响分析。当需要修改或新增功能时,开发者可以清晰地看到该变更会触及哪些“概念”,激活哪些“同步契约”,从而精确评估其影响范围。
赋能自动化工具。这种结构化的、声明式的信息,非常适合被自动化工具解析。无论是代码生成、测试用例生成,还是静态分析、安全审计,都可以在这个清晰的架构模型上高效进行。
对于LLM来说,这意味着它终于有了一张可以信赖的“地图”。它不再是在黑暗的森林中摸索,而是在一个标记清晰、规则明确的城市中执行任务。
❖ 三、架构实践,从理论到工程落地
%20拷贝-uwig.jpg)
理论的优雅需要通过工程实践来检验。WYSIWID架构并非空中楼阁,它提供了一套清晰的落地路径和工程化支撑体系。
3.1 实践范例 表情回应功能的演进
我们以论文中提到的社交应用为例,模拟如何在一个已有的、基于WYSIWID架构的系统中,增量添加一个**“表情回应”(Reactions)**功能。
3.1.1 步骤一 定义新概念与同步契约
首先,我们不会直接去修改“贴文”(Post)概念的代码。而是定义一个全新的**“表情回应”(Reaction)概念**。
Reaction 概念定义。
数据。
reactionId,postId,userId,emojiType。状态。
active,deleted。行为。
createReaction(),deleteReaction()。
接下来,我们定义与此功能相关的同步契约。这些契约由应用层的协调器来执行。
契约1:贴文删除时级联删除表情。
触发。
Post概念实例状态变为deleted。参与方。
Post,Reaction。规则。所有
postId匹配的Reaction概念实例,状态必须同步更新为deleted。
契约2:用户注销时清理表情。
触发。
User概念实例状态变为deactivated。参与方。
User,Reaction。规则。所有
userId匹配的Reaction概念实例,状态必须同步更新为deleted。
契约3:新增表情时发送通知。
触发。
Reaction概念实例被创建。参与方。
Reaction,Notification,Post。规则。为
Post的作者创建一个Notification概念实例,内容为“有人对您的贴文做出了表情回应”。
这些契约可以用一种声明式的语言(如YAML或专用DSL)来描述。LLM完全有能力根据自然语言需求,直接生成这些结构化的契约定义。
3.1.2 步骤二 生成实现与测试
在概念和契约定义清晰之后,LLM的任务就变得非常具体和受控。
生成
Reaction概念的内部实现。这包括数据存储、API接口等。由于该概念是独立的,LLM无需关心其他模块,可以专注、高效地完成代码生成。生成
Reaction概念的单元测试。确保其内部逻辑的正确性。(可选)生成应用层协调器中执行契约的代码。或者,如果协调器是基于规则引擎的,那么只需将契约定义加载进去即可。
生成集成测试。针对每个同步契约,生成相应的测试用例,验证跨概念的交互是否符合预期。例如,创建一个测试,先创建一篇贴文和几个表情,然后删除该贴文,最后验证所有相关表情是否都已被正确清理。
整个过程,LLM的每一步操作都有明确的边界和清晰的目标,其输出结果的可预测性和可靠性得到了极大提升。
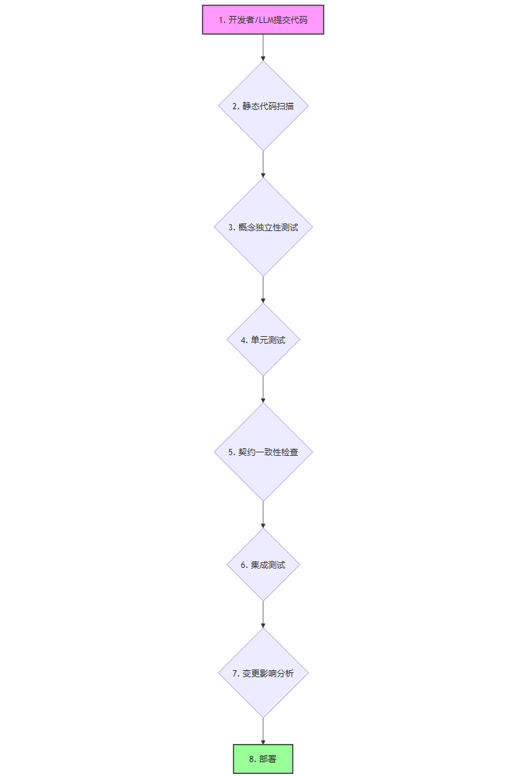
3.1.3 步骤三 工程化验证
WYSIWID架构的优势在与持续集成(CI)流程结合时能得到最大程度的发挥。我们可以在CI流水线中加入针对性的质量门禁。
下面是一个集成了WYSIWID验证的CI流程示例。

概念独立性测试。静态分析工具可以检查代码,确保没有任何一个“概念”模块直接导入或调用了另一个“概念”模块。这是保证架构纯洁性的关键。
契约一致性检查。工具可以解析所有的同步契约定义,并与代码实现进行比对,确保契约中声明的事件、状态和数据在代码中都有对应的实现。
变更影响分析。当一个“概念”或“契约”被修改时,工具可以自动分析出所有可能受影响的下游概念和业务流程,并生成一份影响报告,提醒审查者和测试人员关注。
通过这套工程化的组合拳,WYSIWID架构将软件的结构健康度从一种“艺术感觉”转变为一种可度量、可强制执行的工程标准。
❖ 四、架构的对话,与其他范式的兼容与思辨
任何一种新的架构范式都不是凭空产生的,它必然是在吸收、借鉴和反思已有思想的基础上发展而来。WYSIWID架构也不例外。理解它与领域驱动设计(DDD)、微服务、事件驱动架构(EDA)等主流范式的关系,有助于我们更深刻地把握其核心价值与适用场景。
4.1 与领域驱动设计(DDD)的共鸣与差异
WYSIWID与DDD在核心理念上高度契合。
共同的追求。两者都强调软件设计应围绕业务领域展开,通过建立清晰的边界来控制复杂性。WYSIWID的“概念”与DDD的“聚合根”(Aggregate Root)在作为业务一致性边界这一点上,思想几乎是同构的。
语言的统一。DDD强调建立“通用语言”(Ubiquitous Language),让业务专家和技术人员能够无歧义地沟通。WYSIWID的“概念”命名直接来源于用户可识别的价值单元,本身就是通用语言的最佳实践。
然而,两者在侧重点和实现手段上存在显著差异。
可以说,WYSIWID是DDD思想在AI时代的一种具体化、工程化的演进。它继承了DDD对业务建模的重视,但通过引入强制性的“同步契约”机制,为解决LLM带来的全新挑战提供了更具操作性的“脚手架”。
4.2 与微服务及事件驱动架构(EDA)的联系
从表面上看,一个由多个独立“概念”组成的WYSIWID系统,似乎与微服务架构非常相似。每个“概念”都可以被部署为一个独立的服务。而“同步契约”的触发机制,也与事件驱动架构中的事件发布/订阅模式有异曲同工之妙。
但深究其里,WYSIWID的约束更为严格,目标也更为聚焦。
微服务 vs. 概念。微服务架构的核心驱动力是团队自治和独立部署。服务的拆分粒度、通信方式(同步/异步)、数据一致性策略都由各个团队自行决定,这导致了微服务治理的巨大复杂性。而WYSIWID的核心驱动力是系统整体的可理解性。“概念”的拆分必须服务于“结构即行为”的目标,其交互方式被严格限定为通过应用层协调的“同步契约”。
EDA vs. 同步契约。在典型的EDA中,服务之间通过向消息总线发布事件来通信。这种模式虽然实现了生产者和消费者的解耦,但也带来了“事件风暴”和“隐式依赖”的问题。一个事件可能被多个未知的消费者订阅,其最终引发的连锁反应难以追踪。而“同步契约”是显式和集中的。在应用层,我们可以清晰地看到一个触发事件会激活哪些确定的契约,影响哪些确定的参与方。这种从“广播”到“精确制导”的转变,是提升系统可预测性的关键。
WYSIWID可以看作是一种**“有纪律的、以可读性为首要目标的微服务+事件驱动架构”**。它吸收了微服务和EDA的解耦优势,但通过引入更强的架构约束,解决了它们在系统透明度和可预测性上的固有短板。
4.3 方法的兼容性与选择
WYSIWID并非要完全取代现有架构,而是一种可以与之结合的思维模型和实现模式。
在单体应用中。可以将不同的代码包(Package)视为“概念”,通过一个协调器模块来实现“同步契约”,从而在单体内部实现高度的逻辑隔离。
在微服务体系中。可以将WYSIWID作为服务拆分和交互设计的指导原则。每个微服务对应一个或多个“概念”,服务间的通信不再是点对点的自由调用,而是通过一个中心化的契约编排服务来协调。
与最终一致性/补偿机制结合。同步契约中可以明确定义Saga模式等分布式事务解决方案,将复杂的补偿逻辑以声明式的方式固定下来,使其更易于理解和维护。
选择的关键在于**“可读性优先”**。当系统的复杂性已经成为迭代的主要瓶颈,当LLM的引入带来了严重的回归风险时,牺牲一定的灵活性,换取系统结构和行为的确定性,WYSIWID便提供了一个极具吸引力的选项。
❖ 五、未来展望与现实挑战
%20拷贝-itvp.jpg)
MIT提出的WYSIWID架构,为我们描绘了一幅人与AI高效、安全协同开发的蓝图。但从一个前沿的研究成果走向广泛的产业应用,仍有一段路要走。
5.1 长期愿景 沉淀可复用的“概念目录”
WYSIWID架构的终极价值,在于沉淀特定领域的“概念目录”。想象一下,在一个成熟的电商领域,我们可能拥有一个经过千锤百炼的“商品概念”、“订单概念”、“用户概念”、“支付概念”的目录。
对人类开发者。他们可以像搭乐高积木一样,快速组合这些标准化的“概念”,构建出新的业务应用,极大地提升开发效率。
对LLM。LLM可以学习这个目录,理解每个“概念”的功能、API和与之相关的典型“同步契约”。当接到新需求时,LLM可以直接调用或扩展这些已有的“概念”,而不是每次都从零开始生成代码。
这将形成一个正向循环。应用越广泛,“概念目录”就越丰富、越健壮。而一个强大的“概念目录”,又会反过来加速新应用的开发。这有望将软件开发从当前的“手工作坊”模式,推向更高层次的“工业化生产”阶段。
5.2 挑战与成本
通往这一美好愿景的道路并非坦途,WYSIWID的推广面临着现实的挑战。
初期建模成本。如何准确地识别和划分“概念”,如何设计恰如其分的“同步契约”,需要团队具备相当高的业务理解能力和抽象设计能力。对于习惯了传统分层架构的团队来说,这需要一个思维模式的转变。
团队习惯的转变。开发者需要放弃直接调用的便利性,习惯于通过声明契约来解决问题。这在项目初期可能会感觉“束手束脚”,需要团队对架构的长期价值有深刻的共识。
工具链的成熟度。WYSIWID的威力在很大程度上依赖于配套工具链的支持,包括契约的DSL(领域特定语言)、静态验证器、可视化工具、代码生成器等。目前,这些工具尚处于研究和早期探索阶段,距离成熟的商业化产品还有距离。
遗留系统的改造。对于庞大而复杂的遗留系统,如何进行渐进式的WYSIWID改造,是一个巨大的工程挑战。可能需要采用“绞杀者模式”,逐步将旧系统的功能迁移到新的“概念”中。
这些挑战是客观存在的,但它们并非不可逾越。随着LLM能力的进一步增强,以及业界对AI协同开发模式探索的深入,我们有理由相信,相应的解决方案和最佳实践将会逐步涌现。
结论
MIT提出的WYSIWID架构,不是又一个眼花缭乱的技术新名词,而是对当前软件工程核心矛盾的一次深刻洞察与回应。在LLM日益成为软件开发“第一等公民”的时代,我们不能再沿用为纯人类协作设计的旧有架构模式,去约束一个行为模式截然不同的新“物种”。
WYSIWID的核心贡献在于,它为LLM的“创造力”提供了一个结构化的“容器”。通过**“概念”单元定义了清晰的“操作边界”,通过“同步契约”机制提供了明确的“交互规则”**。这使得LLM的编码行为从不可预测的“黑箱”,转变为透明、受控、可验证的工程活动。它没有试图去限制LLM的能力,而是通过优化软件自身的结构,来引导LLM的能力朝着正确、安全、高效的方向发挥。
这是一种范式的转移,从关注“如何写出更聪明的代码”,转向关注“如何构建一个更易于理解和演进的系统”。这不仅是驯服LLM的关键,更是软件工程追求永恒主题——控制复杂性——在AI时代的必然选择。尽管前路尚有挑战,但WYSIWID无疑为我们指明了一个极具潜力的方向,一个人类智慧与机器智能真正深度融合、协同共创的未来。
📢💻 【省心锐评】
WYSIWID架构的核心,是用“结构化”的确定性,去驾驭LLM“生成式”的不确定性。它不是AI的“紧箍咒”,而是人机协同的“交通规则”,让软件开发回归透明与可控。

评论