【摘要】AI市场格局正从一家独大转向多强竞争。Gemini凭借生态集成、原生多模态与差异化定位,正快速侵蚀ChatGPT的市场份额,驱动用户进行场景化选择。
引言
人工智能聊天机器人领域的竞争已进入白热化阶段。OpenAI的ChatGPT凭借其先发优势和强大的模型能力,长期占据市场主导地位。然而,近一年来的数据显示,一股强大的力量正在重塑市场版图。谷歌的Gemini,正以惊人的速度崛起,其用户规模和市场份额持续攀升。
这种用户流动的背后,并非简单的“替代”逻辑,而是一场深刻的市场分化与技术选型变革。用户不再盲目追随单一的“最强模型”,而是开始根据具体任务场景、工作流效率和综合成本,做出更理性的选择。本文将从数据、技术架构与商业生态三个维度,深度剖析驱动这一转变的三大核心动力,揭示Gemini在激烈竞争中脱颖而出的底层逻辑。
💠 一、市场变局的数据透视
%20拷贝-njtm.jpg)
任何市场趋势的判断都离不开客观数据的支撑。近期多方数据显示,生成式AI市场的用户天平正在发生微妙而明确的倾斜。
1.1 流量与用户份额的此消彼长
根据数据聚合公司Similarweb的追踪,市场格局的变化直观体现在核心站点的流量数据上。
Gemini的指数级增长。在过去一年中,访问gemini.google.com的次数实现翻倍增长。其在主流生成式AI工具总流量中的占比,已从2023年的6.4%跃升至2024年的12.9%。
ChatGPT的份额稀释。同期,ChatGPT虽然仍以约74%的网页流量占据绝对优势,但其市场份额已从一年前的约87%显著下滑。这一下降趋势表明,随着竞争加剧,其市场控制力正在被逐步削弱。
移动端的数据更能反映C端用户的活跃度。有报告指出,Gemini的月活跃用户数已突破4.5亿,其网站访问量在2024年初至5月间,从2.84亿次激增至7亿次,增长曲线远比同期ChatGPT更为陡峭。
1.2 新兴市场的战略突破
在新兴市场,特别是人口基数庞大的地区,Gemini的渗透策略成效显著。以印度市场为例,Gemini的移动应用下载量已成功跻身榜单前十。这得益于谷歌在这些地区深厚的渠道根基和本地化运营能力,为其快速获取海量新用户奠定了基础。
1.3 收入与用户基础的非对称格局
从商业化角度看,ChatGPT依然是无可争议的领导者。其月度下载量高达9990万次,月收入超过1.5亿美元,付费用户转化率和高价值企业客户的保有量均处于行业顶尖水平。
然而,Gemini的战略重点似乎在于优先扩大用户基础。它通过免费增值模式和广泛的生态捆绑,迅速积累了庞大的用户池。虽然短期内付费转化率不及ChatGPT,但这种“用户为王”的策略,为其后续的商业化变现和生态锁定,构建了坚实的基础。
1.4 统计口径的局限性与真实版图
必须指出,单纯比较独立站点的网页流量,会严重低估Gemini的实际影响力。这源于两者产品形态和分发策略的根本不同。
ChatGPT。其核心是一个目的地应用(Destination App)。用户需要主动访问其网站或打开App来完成特定任务。
Gemini。其定位更接近一个无处不在的AI底层(Ambient AI Layer)。它被深度嵌入谷歌搜索、Android操作系统、Chrome浏览器和Workspace办公套件等数十亿用户级别的产品中。
这意味着,大量用户在使用谷歌搜索的AI概览(AI Overviews)、在Gmail中让AI撰写邮件、或在安卓手机上调用系统级AI助手时,都在与Gemini进行交互,而这些行为并不会被计入gemini.google.com的访问量。
为了更准确地评估两大AI的真实使用规模,我们需要一个更全面的衡量框架。
因此,Gemini的真实版图远比其独立站流量所显示的要庞大得多。其增长动力,更多来自于对存量用户场景的AI赋能,而非单纯的流量竞争。
💠 二、核心动力一:无缝的生态系统集成
如果说数据揭示了市场变化的“现象”,那么技术与产品战略的差异则是驱动变化的“本质”。Gemini最强大、最难以被复制的核心优势,正是其与谷歌庞大产品生态的原生、无缝集成。
2.1 范式转移:从“工具”到“助手”
传统的AI聊天机器人,包括早期的ChatGPT,其定位更像一个独立的、功能强大的工具。用户有一个需求,打开工具,输入指令,获得结果,然后关闭工具。这个过程存在明显的“上下文切换”成本。
Gemini的集成策略,则旨在将AI从一个独立的“工具箱”,转变为一个融入工作流的“智能助手”。它并非等待用户召唤,而是始终存在于用户最常使用的应用场景中,随时准备提供情境化的支持。
这种范式转移,极大地降低了用户使用AI的门槛和摩擦力。AI不再是一个需要刻意学习和使用的“新软件”,而是现有软件体验的自然延伸和增强。
2.2 Google Workspace:效率飞轮的引擎
Gemini与Google Workspace(Gmail、Docs、Sheets、Drive等)的深度集成,是其“助手”定位的最佳体现。这种集成构建了一个强大的效率飞轮。
2.2.1 跨应用数据联动
Gemini能够(在用户授权下)访问和理解用户在谷歌生态内的数据。这意味着它可以执行极其复杂的跨应用任务。
场景示例1(会议准备)。用户可以对Gemini说,“帮我总结一下下周与‘ABC公司’会议的所有相关邮件和文档,并生成一份会议议程草稿,列出待讨论的关键问题。”Gemini会自动检索Gmail中的邮件、Drive中的文档,并生成一份结构化的Docs文件。
场景示例2(数据报告)。用户可以在Google Sheets中,要求Gemini“分析这份销售数据,找出Q3增长最快的三个区域,并生成一份图文并茂的幻灯片,插入到我正在编辑的这份Slides里。”
这种能力将原本需要数小时、涉及多个应用切换的手动工作,压缩到几分钟的自然语言交互中。
2.2.2 情境化智能生成
由于Gemini理解用户当前的上下文,其生成的内容更具个性化和实用性。
在Gmail中,Gemini可以根据邮件历史和你的写作风格,一键生成符合语气的回复。
在Google Docs中,它可以根据文档的现有内容,续写、润色或重构段落。
这种“懂你”的体验,是那些无法访问用户私有数据域的独立AI模型难以提供的。
2.3 架构层面的“护城河”
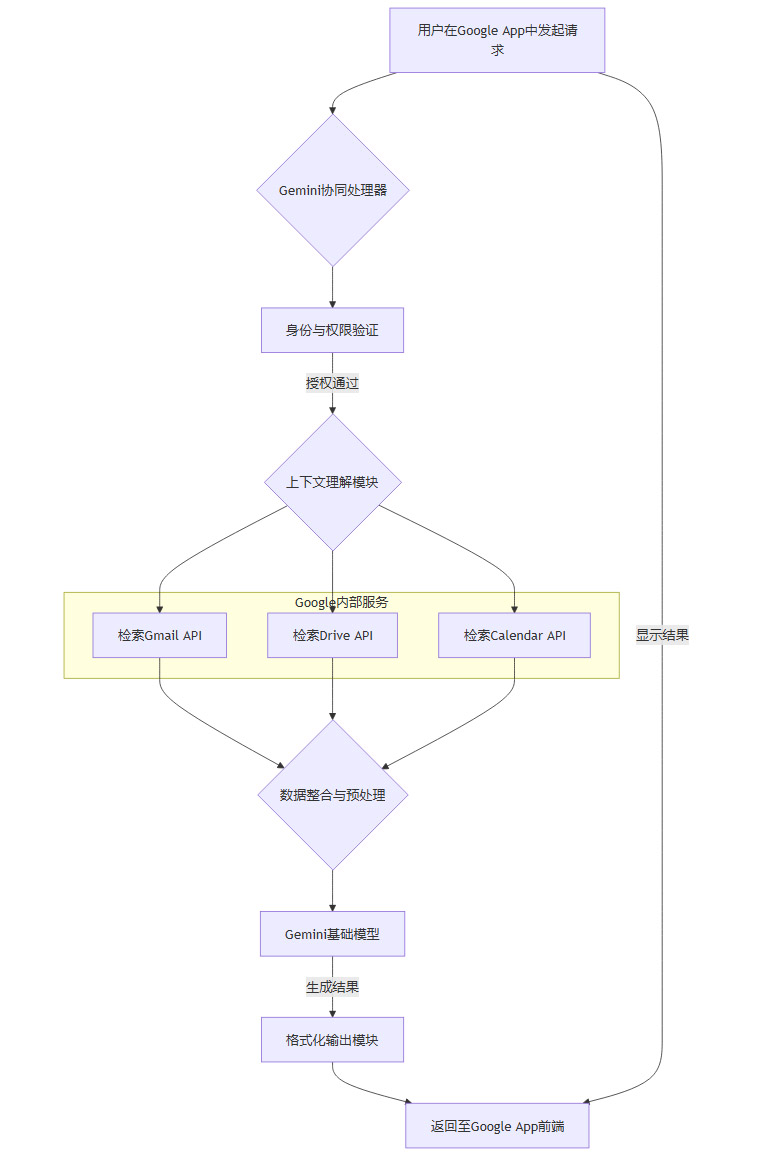
实现这种无缝集成,并非简单的API调用,而是对后端架构的深度重构。这构成了谷歌坚实的技术“护城河”。
我们可以用一个简化的流程图来理解其工作模式。

这个流程的关键在于:
统一的身份认证体系。用户的Google账号是打通所有服务的钥匙。
标准化的内部API。谷歌内部服务间的高度协同,使得数据调用高效且安全。
强大的上下文管理。Gemini能够维护一个跨应用的、长期的用户上下文,从而提供连贯的服务。
这些是外部竞争对手在短期内难以构建的系统性能力。微软正在通过Copilot与Microsoft 365的集成,尝试复制这一模式,但谷歌凭借其在C端市场的绝对优势,覆盖的场景更为广泛。
💠 三、核心动力二:差异化的技术栈与能力定位
%20拷贝-ldfz.jpg)
除了生态集成,Gemini在模型自身的技术架构和能力定位上,也与ChatGPT形成了显著的差异化,这使其能够满足特定场景下的用户需求。
3.1 原生多模态架构:从“拼接”到“融合”
多模态能力是当前大模型发展的关键方向。然而,实现多模态的技术路径有所不同。
“拼接式”多模态。一些早期模型通过训练不同的专用模型(一个处理文本,一个处理图像),然后用一个“粘合层”将它们连接起来。这种方式实现相对简单,但在处理跨模态的复杂推理时,往往会出现信息损失和理解偏差。
原生多模态(Native Multimodal)。Gemini从设计之初,就是为了统一处理和理解多种数据类型(文本、图像、音频、视频、代码)而构建的。它在同一个模型架构内,对不同模态的数据进行预训练。
这种原生架构带来了几个核心优势:
更强的跨模态推理能力。Gemini可以更深入地理解图文、音视频之间的内在联系。例如,它可以观看一段物理实验视频,然后根据视频内容,解答相关的物理学问题。
更灵活的输入输出。用户可以自由地混合输入不同模态的数据,并获得同样是多模态的输出。例如,上传一张产品设计草图和一段语音描述,要求Gemini生成一份包含代码、渲染图和营销文案的产品规格书。
更高的效率。由于是单一模型处理,避免了多个模型之间调用的开销和延迟,响应速度更快。
在多个权威视觉理解基准测试中,如MMMU,Gemini都展现了领先的准确率。其新推出的Nano Banana等端侧多模态模型,在移动设备上提供了强大的实时图像和音频处理能力,极大地推动了其在iOS等平台的收入增长。
3.2 超长上下文窗口:解锁全新应用场景
Gemini 1.5 Pro引入了百万级别的Token上下文窗口,这是另一个改变游戏规则的技术突破。传统的模型上下文窗口有限(通常在几千到十几万Token),这限制了它们处理长文档、复杂代码库或长视频的能力。
百万级上下文窗口意味着什么?
这一能力解锁了全新的、高价值的应用场景:
代码库级分析。开发者可以上传整个项目的代码,让Gemini分析代码依赖、寻找潜在bug、或进行大规模重构。
影视剧本分析。编剧可以上传整季的剧本,让Gemini分析角色弧光、情节连贯性,并提出修改建议。
法律与金融文档审查。律师和分析师可以一次性处理数百页的合同或财报,进行信息提取和风险评估。
在处理这些“重度”任务时,Gemini的长上下文能力提供了ChatGPT等模型目前无法比拟的优势。
3.3 任务场景分化:高频轻任务 vs. 深度创作
用户反馈清晰地揭示了两个平台在任务定位上的分化。
ChatGPT的优势领域。在深度内容创作、复杂逻辑推理、创意构思和高质量代码生成等方面,ChatGPT凭借其强大的语言模型基础和成熟的插件生态,依然是许多专业人士的首选。它更像一个“专家顾问”。
Gemini的优势领域。在日常组织、信息整理、自动化处理和跨应用协作等“高频轻任务”上,Gemini的集成优势和易用性使其表现更佳。它更像一个“全能秘书”。
这种分化是健康的市场现象。用户开始意识到,不存在一个“万能”的AI。他们会根据任务的性质,选择最合适的工具。许多用户已经进入了“双栖”模式:日常办公和信息整理用Gemini,需要深度思考和创意爆发时则转向ChatGPT。
💠 四、核心动力三:商业与开发者生态的考量
%20拷贝-xlsv.jpg)
对于企业和开发者而言,技术选型不仅是能力的比拼,更是成本、性能和生态支持的综合考量。Gemini在这些方面,也提供了极具竞争力的选项。
4.1 极具竞争力的成本效益(TCO)
在API定价上,Gemini采取了非常积极的策略,旨在吸引开发者和企业用户。以旗舰模型为例,其成本结构对大规模调用场景非常友好。
从上表可以看出,Gemini 1.5 Pro的输入成本仅为GPT-4o的四分之一,输出成本为三分之一。对于需要处理大量用户输入或分析海量文档的应用来说,这种成本差异是巨大的。它直接影响了应用的总拥有成本(Total Cost of Ownership, TCO),使得许多原本因成本过高而无法实现的想法,变得商业上可行。
4.2 性能优化:低延迟与高吞吐
除了成本,API的性能表现,特别是延迟(Latency)和吞吐量(Throughput),对用户体验至关重要。
首Token延迟(Time to First Token, TTFT)。这决定了用户感知到的响应速度。在许多实时交互场景中,Gemini的优化使其TTFT表现出色,用户能更快地看到第一个字的输出,感觉“不卡顿”。
高并发处理。对于需要同时服务大量用户的应用,Gemini的架构和谷歌强大的基础设施,保证了在高并发请求下的稳定性和高吞吐量。
这些性能优势,使其非常适合构建面向C端的、对实时性要求高的AI应用,例如在线客服、实时翻译、交互式教育等。
4.3 吸引开发者的生态策略
谷歌正利用其在开发者社区的深厚影响力,围绕Gemini构建一个开放的生态系统。
与Google Cloud的集成。开发者可以方便地在Google Cloud平台上部署、管理和扩展基于Gemini的应用,并与Vertex AI等其他云服务无缝集成。
对开源社区的支持。谷歌通过发布Gemma等开源模型、提供免费的Colab计算资源,积极拥抱开源社区,吸引了大量AI研究者和独立开发者。
降低准入门槛。通过提供慷慨的免费API调用额度和更低的定价,Gemini吸引了大量初创公司和中小团队,他们是技术生态中最具活力的创新力量。
这种策略旨在形成一个正向循环:更多开发者使用Gemini -> 产生更多创新应用 -> 吸引更多用户 -> 进一步巩固Gemini的生态地位。
结论
Gemini的用户激增,并非对ChatGPT的简单颠覆,而是AI市场走向成熟和细分的必然结果。其背后是三大核心动力的共同作用:
生态集成。这是Gemini最坚固的壁垒。通过将AI无缝融入用户既有的工作和生活流,它将AI从一个“目的地”变成了一种“背景能力”,极大地提升了效率和便利性。
技术差异化。原生的多模态架构和百万级长上下文窗口,使其在处理复杂、跨媒体和长序列任务时,展现出独特的技术优势,开辟了新的应用场景。
商业与开发者友好。极具竞争力的性价比、出色的性能表现和开放的生态策略,使其成功吸引了大量开发者和企业用户,为未来的增长奠定了基础。
未来的AI市场,将不再是单一模型统治的时代。用户会像选择不同的软件一样,根据任务需求,在ChatGPT的深度与专业性,和Gemini的广度与便捷性之间,灵活切换、组合使用。对于从业者而言,理解并善用不同平台的独特优势,根据实际需求进行科学的技术选型,将是在这个AI新世代中保持竞争力的关键。
📢💻 【省心锐评】
AI的竞争终局,不在于谁的模型更“聪明”,而在于谁能更无感地融入用户的工作流。Gemini的胜利,是场景对技术的胜利,是生态对单点的胜利。

评论