【摘要】将产品发布从创意驱动的偶然事件,重构为一套可度量、可复制的工程化系统。该系统通过算法洞察、内容协议与分发策略,实现确定性的高曝光结果。
引言
在技术领域,我们习惯于将确定性注入不确定的世界。我们构建容错系统、设计弹性架构、编写可预测的代码。然而,当产品走向市场,发布环节却常常回归到一种近乎玄学的状态,依赖灵感、创意和难以捉摸的“病毒式传播”。这种模式的失败率极高,成功也难以复现。
本文旨在提出一种截然不同的范式,即**“工程化产品发布” (Engineered Product Launch)**。我们将借鉴系统设计的思想,将一次成功的产品发布拆解为相互关联的模块化层级,包括战略层、内容层、分发层与运营层。
此方法论的核心,并非追求单点的创意爆发,而是构建一个以算法机制为核心、以数据反馈为闭环的精密系统。通过对 Matt Epstein 等顶尖操盘手实践的逆向工程,我们发现,千万级曝光背后是一套严谨的执行协议与资源调度策略。它证明了流量的涌现并非纯粹的运气,而是一个可以通过设计和优化,大概率实现的工程目标。
一、🎯 战略层:发布系统的架构蓝图
%20拷贝.jpg)
任何成功的系统都始于清晰的架构设计。在产品发布这个系统中,战略层定义了系统的核心目标、输入参数与边界条件。忽略这一层,后续的所有执行都将是无源之水。
1.1 定位:系统的内核与价值主张 (Positioning as the Kernel)
产品定位是整个发布系统的内核 (Kernel)。如果内核定义错误,无论外围模块(如视频、分发)多么强大,系统最终都会崩溃。定位的本质,是将产品能力转化为市场可感知的、具备新颖性的价值主张。
1.1.1 从“功能”到“结果”的转换
创始人常犯的错误是基于“功能”进行沟通,因为这是他们最熟悉的领域。但市场不关心功能,只关心结果。工程化的第一步,就是建立一个从产品特性到用户结果的映射。
错误范式:我们开发了一个基于 AI 的 SEO 工具。
正确范式:我们让你的品牌在 ChatGPT 排名第一。
前者是技术实现,后者是商业结果。后者具体、大胆,并直接触达了目标用户的核心欲望。
1.1.2 新颖性 (Novelty) 的注入
在信息过载的环境中,人类大脑会自动过滤掉熟悉、平庸的信息。新颖性是打破这种过滤机制的唯一武器。Twitter 这类平台的本质就是新信息发现引擎。你的定位必须包含“新”的元素。
平庸定位:一个更好用的商业银行平台。
新颖定位:全球首个无需 LLC 或 EIN 即可开设的商业银行平台。
“全球首个”这个限定词,本身就构成了强大的传播钩子。
1.1.3 可辩护的大胆声明 (Defensible Bold Claim)
定位必须足够大胆才能吸引注意力,但又必须有事实依据作为支撑,否则会损害信任。这个平衡点是关键。一个好的声明,应该让用户产生“真的吗?我想看看”的好奇心,而不是“这不可能”的怀疑。
1.2 “弹药”清单:预编译的注意力资产库 (The "Ammo" Repository)
“弹药” (Ammo) 是指那些能够在瞬间抓住用户注意力、建立信任或引发好奇心的信息点。在发布前,必须系统性地盘点并建立一个“弹药库”,将其视为可随时调用的高价值资产。这些资产将在视频脚本、文案、Influencer 内容中被策略性地部署。
这个清单应在项目启动早期就开始建立和维护,它是整个发布活动的内容基石。
1.3 关键指标 (KPIs):定义系统的成功状态
一个工程系统必须有可度量的输出。在发布前,必须定义清晰、分层的关键指标,用于实时监控和事后复盘。
特别需要关注作者回复率和前1小时互动率,这两个指标直接关系到算法是否会将内容推向更大的流量池,是启动增长飞轮的关键。
二、🛠️ 内容层:高转化率信息载体的构建
战略定义了“说什么”,内容层则负责“怎么说”。这里的核心是将战略定位编码成一个高效、可靠、易于解码的信息载体——通常是一个发布视频。
2.1 视频黄金结构:一个可预测的注意力协议
顶级的发布视频并非天马行空的艺术创作,而是遵循一个经过大量验证的结构化协议。这个协议的设计,旨在最大化地利用用户短暂的注意力,并在最短时间内完成“吸引-教育-转化”的闭环。
我们可以用一个流程图来表示这个协议:

2.1.1 开场 (0-3s):注意力拦截
视频的前3秒是生死线。必须用最强力的“弹药”和最大胆的声明,瞬间拦截用户的滑动行为。
公式:
[弹药:如融资额]+[市场地位:如全球首个]+[解决的核心痛点]示例:“我们筹集了 6000 万美元,打造全球首个无需 LLC 即可开设的商业银行平台。”
2.1.2 演示 (3-15s):建立可信度
声明之后,必须立即用现在时态的实机演示来证明它。这是“Show, don't tell”原则的体现。
要点:必须是实时操作,而非动画或PPT。让用户感觉“我正在看这个产品工作”。
反例:“我们的产品可以帮助你...” (过去时或将来时)
正例:“看,我正在导入数据,现在它自动完成了分析。” (现在时)
2.1.3 Wow 时刻 (15-30s):引爆分享欲
“Wow 时刻”是视频的情感高潮。它通常是产品解决了某个长期存在、广为人知的痛点的那一刻。这个痛点最好是用户经常在 Reddit、Twitter 等社区抱怨的问题。如果你的产品解决的问题无人讨论,可能意味着需求本身是伪需求。
2.1.4 社交证明 (可选):降低决策摩擦
社交证明模块是条件加载的。
对于新品牌:必须加载。用量化的数据(“已有 1000 家公司在使用”)、知名客户 Logo、投资人名录来建立信任。
对于成熟品牌:可以弱化或省略。品牌本身就是最强的社交证明。过度强调反而显得冗余。
2.1.5 CTA (Call to Action):引导下一步行为
结尾必须有且只有一个清晰的、低门槛的行动号召。在 Twitter 生态中,最优的 CTA 是引导用户进行算法友好型互动。
错误 CTA:“点击链接访问我们的网站。” (将用户引导出平台,算法不喜欢)
正确 CTA:“评论关键词
[KEYWORD]并转发,即可免费获得[LEAD MAGNET]。”
2.2 视听同步:降低解码的认知负荷
一个常见的错误是,文案在说一件事,画面在展示另一件事,或者画面过于抽象。这会极大地增加用户的认知负荷,导致他们放弃观看。
核心原则:一个词,一个画面。
这个原则由 MrBeast 等顶级内容创作者发扬光大。它要求文案的每一个核心名词或动词,都必须有一个精确对应的视觉元素。
抽象表述:“我们的 AI 会对数据进行深度分析。” (用户无法“看到”分析)
具体表述:“AI 正在扫描这些交易记录(画面配上红色方框和扫描特效),并标记出异常项(画面中对应条目高亮)。”
即使产品后台没有酷炫的视觉效果,也可以通过后期制作,用视觉插件来模拟这个过程。这里的目标不是100%还原技术真实性,而是100%确保信息传递的清晰性。
可读性标准:五年级学生能看懂。
这意味着要彻底抛弃行业术语、黑话和复杂的句式。用最简单、最直接的语言进行表达。如果一个词可能产生歧义,就换掉它。
2.3 赠品设计:一个自诊断的转化漏斗
Lead Magnet 或 Giveaway 不仅仅是营销噱头,它本身就是一个微型产品,其设计直接影响转化效率和线索质量。
2.3.1 自我诊断型工具
最好的赠品,是能让用户自我诊断出问题的工具。
示例:Meridian 的“AI SEO 评分工具”。用户输入自己的域名,工具返回一个低分。这个结果本身就创造了需求:“我的分数很低,我需要 Meridian 来解决这个问题。”
这种方式远比直接推销产品更有效,因为它帮助用户完成了“问题认知”这一关键步骤。
2.3.2 设计原则
通过这样的设计,赠品不再是一个孤立的福利,而是无缝集成在“曝光-互动-转化”链路中的一个关键节点。
三、🚀 分发层:算法友好的流量放大系统
%20拷贝.jpg)
如果说内容是火箭,那么分发层就是多级推进器。一个设计精良的分-发系统,能够在内容发布后,精准、有序地注入能量,将其推向更高的流量轨道。这个系统的核心是深刻理解并主动迎合平台算法的偏好。
3.1 算法关键动作的逆向工程
Twitter 的推荐算法已经部分开源,其核心逻辑并非秘密。成功的发布者,不是在猜测算法,而是在利用已知的规则。
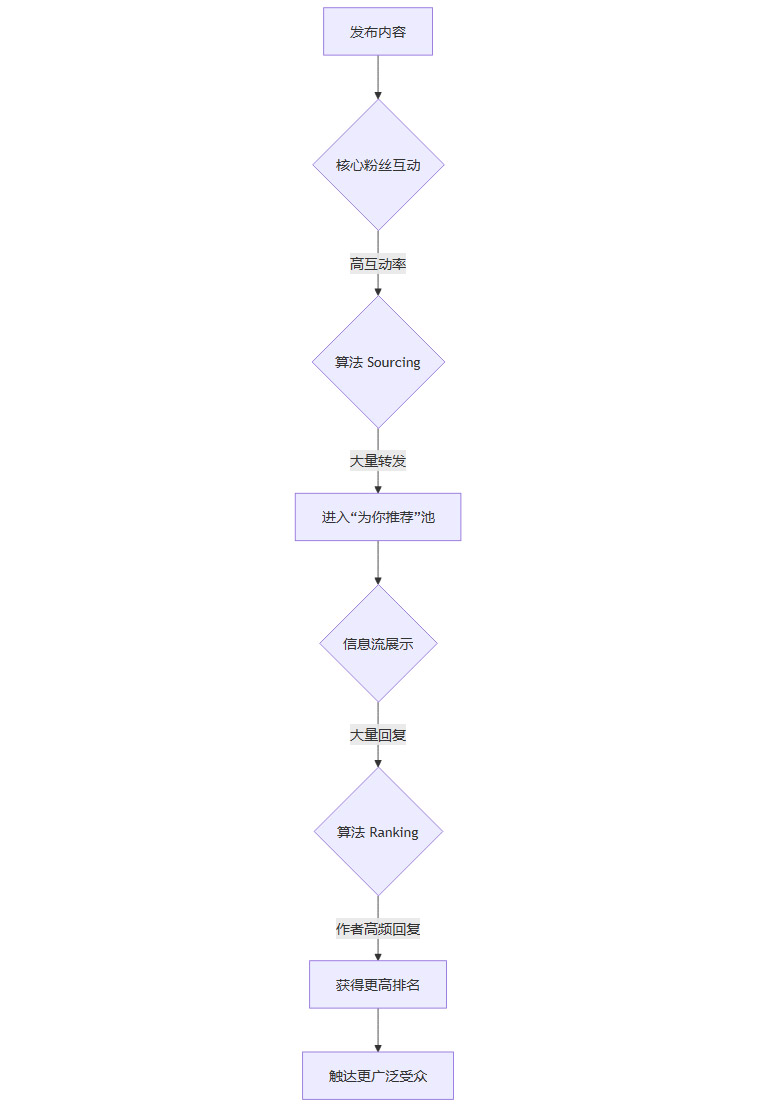
3.1.1 两个核心层面:Sourcing 与 Ranking
Sourcing (来源/分发):决定你的内容是否会被展示在“为你推荐 (For You)”信息流中。这个阶段最重要的信号是转发 (Retweet)。大量的转发告诉算法,这是一个值得被更广泛人群看到的内容。
-Ranking (排名/排序):决定你的内容在信息流中的展示优先级。这个阶段最重要的信号是回复 (Reply),特别是作者参与的、形成对话链的回复。算法倾向于奖励那些能引发社区讨论、增加用户在平台停留时间的内容。
这个机制可以简化为一个模型:

3.2 投放节奏控制:时序上的精密编排
基于上述算法模型,发布活动不能是“一键群发”的混乱操作,而必须是一个有时间序列的、分阶段的能量注入过程。
3.2.1 T+0:核心圈层引爆
发布后的第一个小时至关重要。算法会首先将内容推送给你的核心粉丝(互动最频繁的关注者)。这个阶段的目标是获得远高于你平时水平的互动率。
动作:发布主视频。团队全员待命,高频、高质量地回复每一条早期评论。
禁忌:不要在发布后立即让大号或主题页转发。这会过早地将内容推送给非核心的泛受众,他们的互动率较低,会“稀释”早期的关键信号,导致算法误判内容质量不高,从而限制后续分发。
3.2.2 T+60~120min:分批点燃 Influencer 网络
当主贴在核心圈层积累了足够的初始动量后,才开始激活外部力量。
动作:分批次、分层级地让 Influencer 和主题页 (Theme Page) 开始发布或转发内容。
策略:可以先从与品牌调性最匹配、粉丝互动率最高的中腰部 Influencer 开始,再逐步扩展到更大范围的账号。这就像火箭的多级点火,确保每一级都在最佳时机提供推力。
3.2.3 互相唱和 (Inter-Engagement)
这是一个常被忽略的高级技巧。在策划阶段,就应该要求合作的 Influencer 之间进行交叉互动。
执行:让 Influencer A 在 Influencer B 的帖子下评论,反之亦然。品牌方账号也积极参与到所有 Influencer 的评论区中。
效果:这会人为地制造出一种“全网热议”的氛围,形成一个对话网络 (Conversation Web)。算法会识别到这种高密度的互动关系,并给予整个活动更高的权重。
3.3 Influencer 用法:从内容外包到渠道合作的转变
传统 Influencer 营销的最大坑位,是将内容创作权外包给了激励机制不一致的外部个体。Influencer 的目标是尽快完成任务拿到报酬,而品牌的目标是最大化发布效果。这种错位导致了大量低质、无效的内容。
工程化的方法,是将 Influencer 重新定义为“分发渠道”和“信任节点”,而非“内容创作者”。
3.3.1 内容制作权100%在品牌方
执行:品牌的内容团队,需要为每一个合作的 Influencer 量身定制内容包。这包括文案、图片、视频切片等。
内容模板化:内容包不应是凭空创造,而是基于已验证的病毒内容模板进行改造。例如:
“我将如何用 [产品名] 解决这5个问题” (实用指南型)
“[产品名] vs [竞品名]:一个诚实的对比” (对比分析型)
“揭秘 [创始人名] 的创业故事” (PR叙事型)
“转发+关注,送出10个 [产品名] 终身会员” (纯赠品型)
3.3.2 A/B 测试与数据回收
将 Influencer 投放视为一次分布式系统的性能测试。
分组:将 Influencer 分成不同的小组,测试不同版本的内容模板、文案或 CTA。
追踪:为每个 Influencer 生成专属的追踪链接 (UTM),监控其带来的流量和转化。
数据闭环:要求 Influencer 提供后台数据截图(曝光、互动等),用于计算真实的 CPL/CPA,并优化未来的投放策略。
通过这种方式,Influencer 投放从一笔模糊的“营销开支”,变成了一项可度量、可优化的工程投入。
四、⚙️ 运营层:实时反馈与持续发酵
%20拷贝.jpg)
发布日当天及后续几天,运营层的工作是将整个系统从“预设程序”模式切换到“实时控制”模式。这要求团队具备极高的响应速度和数据敏感性。
4.1 评论区运营:算法权重的放大器
评论区是整个发布活动中最被低估的资产。它不仅是用户互动的地方,更是直接影响算法排名的控制台。
及时性:力求在几分钟内回复新评论。快速响应本身就是一种积极的算法信号。
具体性:避免使用“谢谢!”“感谢支持!”这类模板化回复。针对评论内容,给出具体、有信息增量的反馈。
拉长对话:通过提问、追问的方式,将一条评论变成一个对话线程 (Thread)。一个包含多轮来回的对话,其算法权重远高于多个孤立的单次回复。
高价值目标:如果行业大佬或潜在的大客户出现在评论区,应将其视为最高优先级。可以为其定制反馈,例如主动为其生成一份赠品报告,并公开回复。这既展示了服务能力,也制造了二次传播事件。
4.2 争议的分寸 (Rage Bait):可控的极化策略
在社交媒体上,中立等于隐形。适度的争议是高效的注意力催化剂。Rage Bait 的本质是提出一个立场鲜明、可能引发辩论,但又可以被善意解读的观点。
原则:
不越红线:绝不触及种族、性别歧视等高压线,遵守平台规则和法律法规。
挑战行业陈规:针对目标群体中普遍存在的“槽点”或“潜规则”开火。
可被善意解读:观点虽然尖锐,但其出发点可以被解释为“为了用户好”或“追求极致”。
案例分析:Slash 的“24/7 customer support, non-Mumbai.”
表面信息:我们的客服不是外包在孟买的。
潜在信息:我们不像传统银行那样,提供糟糕的、难以沟通的外包客服。我们重视服务质量。
效果:这句话引发了大量关于客服外包、全球化、甚至带有民族主义色彩的讨论。无论支持还是反对,都在为 Slash 的发布帖贡献互动数据。
4.3 二次叙事:榨干流量红利
一次成功的发布会使账号在算法中获得一个临时的“热度”加成。后续发布的内容,更有可能获得好的初始推送。必须利用好这个窗口期。
T+24小时:用完全不同的风格和媒介,重新讲述产品的核心卖点。
示例:Slash 在发布第二天,用一个模仿《华尔街之狼》电影片段的 AI 生成视频,再次解释了产品是什么。
目的:触达那些可能对第一天技术风格视频不感兴趣的、更泛化的受众。用不同的“钩子”钓不同的鱼。
T+3~7天:内容切片与多渠道复用。
将主视频剪辑成多个 15-30 秒的短视频,突出不同的功能点。
将核心论点改写成文章、图文卡片。
分发到 LinkedIn、邮件列表、行业社群等其他渠道,最大化内容的生命周期价值。
4.4 常见坑位与风险规避
工程化的另一个重要方面是识别和规避已知的故障模式。
结论
将产品发布从一门艺术转变为一门工程,其核心思想是用系统性、确定性的方法,去应对市场的不确定性。这套方法论的本质,是将一次发布活动解构成四个相互依赖的层级:
战略层:以“新颖性”为内核,定义了系统的目标和输入。
内容层:构建了一个遵循“黄金结构”的高效信息载体。
分发层:设计了一套与平台算法共舞的、时序精确的流量放大机制。
运营层:通过实时反馈和持续运营,最大化系统的输出和生命周期。
这四个层级环环相扣,共同构成了一个可预测、可度量、可优化的发布系统。在这个系统中,千万级的曝光不再是偶然的奇迹,而是通过严谨设计和精密执行,大概率可以达成的工程目标。对于追求长期、可持续增长的技术团队而言,拥抱这种工程化思维,是穿越市场噪音、实现稳定增长的关键。
📢💻 【省心锐评】
放弃对“爆款”的幻想,拥抱工程化思维。将产品发布视为一个可设计、可调试的系统,通过协议、数据和算法洞察,实现从“偶然成功”到“必然高曝光”的跃迁。

评论