【摘要】当大模型从技术热潮走向企业落地,CEO真正要处理的,已经不是“要不要上AI”,而是“如何让AI进入经营主链路”。近期多项权威调研都在给出同一个信号,企业AI预算在上升,应用正从试点验证转向规模化推广,治理要求也在前置化。技术红利开始退潮后,真正拉开差距的,不是接入了多少模型,而是管理层能否把AI变成流程能力、组织能力和长期壁垒。
引言
过去一年多,企业谈AI,最先进入视野的通常是模型能力、产品演示和应用案例。会议室里讨论的是生成效果、问答准确率、上下文长度、部署方式和接入速度。市场上最热的也是类似话题,谁的模型更强,谁的成本更低,谁的场景更多。这个阶段没有问题。任何一轮技术浪潮的前半程,都会先以能力展示和认知刷新为主。
但企业运行靠的不是技术热度,而是经营结果。技术一旦进入预算,进入流程,进入岗位分工,讨论重点就会从“能不能做”转到“值不值得做,能不能持续做”。这也是为什么不少CEO在经历一轮密集试点之后,开始对AI产生一种更复杂的感受。一方面,公司内部确实已经部署了不少能力。另一方面,真正能稳定进入业务主流程、能对收入、成本、交付质量和客户体验形成持续影响的项目,并不多。
这不是个别企业的问题,而是AI进入企业后的共性阶段。近期公开信息已经在给出明确信号。据爱分析发布、并由新浪财经等媒体转引的企业AI相关调研,2026年企业整体IT预算总体趋于持平,但AI预算占比显著提升,企业AI建设正在从“试点速赢”转向“全面推广”。 这句话的含义并不抽象。它意味着AI不再只是创新部门的探索性投入,而开始进入正式资源配置逻辑。一旦问题进入预算结构,CEO就必须回答得更具体,为什么投,投在哪,如何衡量结果,失败成本谁来承担。
另一个值得重视的变化来自企业部署偏好。近期行业调研显示,越来越多企业CIO倾向采用私有化或混合AI架构。 这并不只是技术保守,也不只是安全偏好,而是经营控制权的回收。当AI开始接触客户资料、经营数据、研发文档、合同文本和知识资产时,企业在意的已经不是“能不能接一个模型”,而是数据边界、成本可控、留痕审计、供应稳定和长期自主性。
行业讨论本身也在发生位移。据封面新闻转引面向600多家政企CIO的调研信息,企业智能化转型正在进入“价值创造新阶段”。 这意味着管理层要面对的问题,已经不只是如何做几个像样的试点,而是如何把AI从一项新鲜能力,变成一项可以被治理、可以被经营、可以被复制的组织能力。
所以,今天再谈AI,重点已经不该停留在模型参数、功能清单和演示效果。技术狂欢之后,AI留给CEO的真正考题,不是如何追逐最新技术,而是如何重构经营目标、流程边界、组织分工和治理机制。 这篇文章讨论的,就是这道题。
◉ 一、热闹之后,真正的问题才刚开始
%20拷贝-fkqp.jpg)
1.1 试点很多,进入主流程的很少
过去一年,很多企业都完成了相似的动作。组织高管学习,安排技术团队评估,选择一个或几个供应商,快速搭建知识问答、员工助手、营销文案生成、客服辅助、研发辅助等试点。表面上看,AI已经进入企业,甚至不少公司还形成了内部案例集和专项汇报材料。
问题在于,试点完成不等于组织吸收。 不少企业很快会看到一种熟悉的结果。员工会偶尔调用AI工具,但工作主流程没有变化。部门内部做出了一些应用,跨部门协同没有跟上。演示效果很好,一到正式交付节点就被人工兜底。管理层知道这件事重要,却越来越难从经营报表上看到清晰的价值映射。
这类现象在当前并不少见。它并不是因为模型能力不够,也不是因为业务部门天然排斥新技术,而是因为企业仍然在用传统IT项目的思路推进AI。过去做数字化,企业通常围绕系统上线、数据打通、流程在线化和报表可视化来组织项目。这个方法适用于ERP、OA、CRM、BI等系统,因为这些系统主要解决信息流和流程流的问题。AI不同。AI一旦进入企业,就会开始碰触内容生成、知识调用、分析建议和初步判断,这些原本属于人的认知环节。只要技术开始影响认知和判断,问题就不再只是系统建设问题。
1.2 问题不在技术接入,而在经营适配
很多企业今天遇到的并不是“没有AI”,而是“AI没有进入组织主链路”。这种错位可以概括为八个字,试点繁荣,全局停滞。 技术团队看到了能力,业务部门感受到了局部提效,真正从企业视角去看,组织结构、流程设计、责任机制和评价方式并没有完成相应调整。
可以用一个简单的对照表来理解这种错位。
这里最容易被误解的一点是,企业不是败在技术上,而是败在管理适配上。技术解决的是能力问题,管理解决的是承载问题。 没有承载结构,再强的AI也只能停留在外围。
1.3 AI预算上升后,问题已经正式回到CEO桌面
AI之所以必须成为CEO议题,一个很现实的原因在于,它已经不再是边缘性的创新尝试,而开始进入正式的资源配置和管理逻辑。据爱分析相关调研并经媒体转引,企业整体IT预算并未同步明显扩张,但AI预算占比却在快速提升。 这说明企业并不是简单“多花了一笔钱追热点”,而是在既有资源框架内,重新调整了对AI的投入权重。
这个变化非常关键。预算变化往往先于组织变化。只要一项能力开始吃正式预算,它就必须解释投入产出、组织代价和机会成本。AI也不例外。管理层很快会发现,AI投入不只是一笔软件费用,也不只是模型调用费用,它还意味着数据治理成本、流程改造成本、权限管理成本、审计留痕成本、培训与适配成本,以及随之而来的组织摩擦成本。
换句话说,AI不是一个可以停留在“技术团队负责接入,业务团队负责试用”的轻量项目。它开始侵入的是企业运行结构本身。CEO如果还把AI视为“支持创新部门试一试”的话题,往往会很快遇到同一种局面,投入增加了,试点不少,组织疲态却越来越明显,因为没有人真正定义过这项能力应该服务什么目标,进入哪些流程,由谁承担责任。
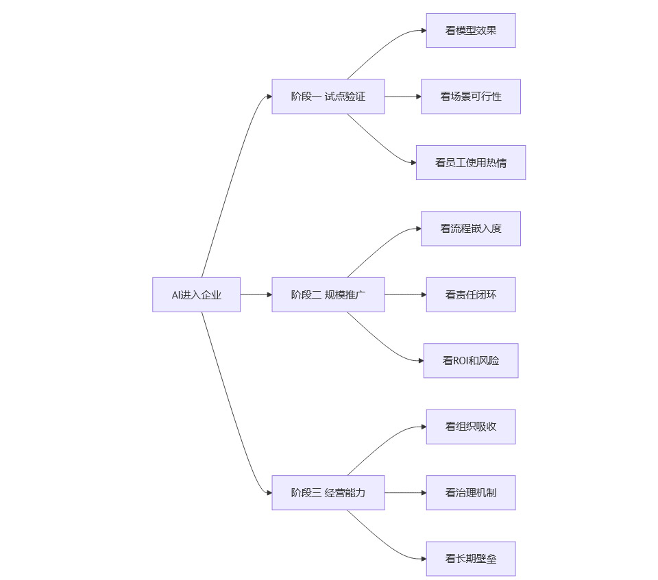
1.4 企业AI正在从“可试验能力”变成“可负责能力”
今天企业讨论AI,最大的变化不是模型又提升了多少,而是企业对AI的要求变了。早期企业更关心的是可行性,模型能不能回答问题,能不能生成内容,能不能比员工快。到了现在,管理层更关心的是另一组问题,能不能进入正式业务,能不能稳定运行,能不能被审计,能不能控制风险,能不能解释结果。
这组变化可以理解为,从可试验能力转向可负责能力。前者重技术表现,后者重经营承诺。前者关注“能否做出来”,后者关注“出了问题谁负责,规模化后如何治理”。
为了更清楚地说明这一点,可以看下面这个阶段转换。

不少企业今天的真实状态,是试点已经做到了第二阶段入口,管理方式却还停留在第一阶段。这个错位,就是很多AI项目“演示强、落地弱”的原因。
1.5 近一阶段的企业信号,已经不再支持“先买工具再看”
前一轮数字化建设里,很多企业习惯于先买系统,再逐步调整管理动作。AI在一些外围环节也许还能沿用这种做法,但一旦进入核心业务,就很难继续靠“先上再说”的逻辑推进。据部分近期企业调研与行业观察,AI治理正在从被动响应转向主动构建。 这个变化并不是治理口号的升级,而是因为企业已经吃到教训。员工把内部材料直接输入公共模型,输出内容未经审核直接用于对外沟通,知识库答案看起来流畅却存在事实偏差,这些问题过去可能只影响单次工作,现在会直接影响客户承诺、合同责任、品牌声誉和经营稳定。
这意味着,CEO所在意的重点正在发生转移。不是“接入了没有”,而是“能不能被正式纳入制度”。不是“有没有案例”,而是“这些案例能否支撑规模化复制”。不是“功能多不多”,而是“这套能力能否和公司的责任结构相兼容”。
AI进入企业的上半场是技术话题,下半场一定是管理话题。 这句话在今天已经不是判断,而更接近一个正在发生的事实。
◉ 二、CEO的第一个考题,AI服务什么目标
2.1 目标不清,项目越多越容易分散
很多企业推进AI时,并不是动作慢,而是目标模糊。公司内部都承认AI重要,也愿意投入资源,但一旦追问“这项投入到底要解决什么经营问题”,答案通常会变得非常松散。有人强调降本提效,有人强调品牌形象,有人强调对外叙事,有人强调新增长机会。所有方向都对,往往也意味着没有明确优先级。
目标不清,组织就很难形成统一动作。技术团队倾向搭平台,业务团队倾向找痛点,创新部门倾向做案例,中后台部门倾向防风险。最后形成的是一种典型局面,每个部门都在做AI,每个部门都说自己有成果,但公司层面说不清楚AI到底在服务哪项核心经营目标。
CEO首先要做的,不是批准更多项目,而是先把目标框起来。至少要回答一件事,AI在当前阶段,到底是效率工具,还是价值引擎。
2.2 把AI当效率工具,关注的是单位产出的改善
把AI定位为效率工具,并不保守。对于大多数企业来说,这是进入AI的现实入口。它关注的是如何把既有业务做得更快、更稳、更省。比如客服自动回复、知识问答、文档起草、合同初筛、会议纪要整理、营销素材生成、研发辅助、工单分类和运营分析初稿等。
这种路径的好处很明确。路径短,见效快,试点相对容易控制,ROI也更容易度量。它适合用来处理重复性高、标准化程度较强、人工成本较高的任务环节。
但这条路径也有一个天然上限。如果企业只把AI当作效率工具,AI很容易停留在“更快地完成原有工作”,而不会自然地进入“重新定义工作本身”。这样做并没有错,问题在于CEO要清楚,这种定位的回报通常是改善利润率和响应速度,而不是构建新的增长曲线。
2.3 把AI当价值引擎,关注的是新的业务结构
另一条路径,是把AI看作价值引擎。这个阶段不满足于让原有业务更高效,而是试图用AI重新定义产品、服务和交付方式。行业里近一阶段讨论较多的“+AI”和“AI+”,本质上就是两种不同路径。前者是在现有业务上叠加AI能力,后者是让AI参与业务本身的设计。
据近期行业媒体和CIO趋势观察,企业智能化正在从“+AI”向“AI+”转变,部分企业开始讨论AI原生产品、AI原生服务和以结果付费的智能交付模式。 这个变化并不意味着传统企业需要立刻重写商业模式,但它至少提醒CEO,AI的价值不只在于缩短工作时间,也可能体现在重构客户体验、改变服务边界和形成新收入来源。
这也是为什么“效率工具”和“价值引擎”不能混为一谈。前者要求快速、稳定、可度量。后者要求耐心、试错空间和更高层级的组织支持。如果企业用短期提效的评价方式去审视长期创新,结果往往是两个方向都做不好。
2.4 目标明确之后,资源配置才不会失焦
为了让管理动作更清晰,可以把AI目标分成下面几类。
这种目标分层的价值,在于帮管理层避免一种常见混乱。项目申请时讲创新,复盘时只看节省了多少工时。或者立项时说为未来布局,季度汇报时又拿局部效率做证明。口径一旦混乱,AI项目很容易变成一种谁都能解释、谁也说不清的预算黑箱。
2.5 AI不是因为先进才值得投,而是因为它能解决经营问题
企业内部常见的一种误区,是把AI当成“先进性项目”。只要技术先进,就默认应该投入。这个逻辑在研发探索里成立,在经营管理里不成立。经营资源永远有限,CEO要看的不是技术新不新,而是它对经营问题的解释力够不够强。
据封面新闻转引的相关政企CIO调研,企业智能化转型已经进入价值创造阶段。 这句话的分量在于,它提醒管理层一个基本事实,AI讨论已经不能停留在“展示能力”层面,而要回到企业经营最朴素的判断标准,是否改善成本结构,是否提高交付质量,是否增强客户关系,是否支撑新的收入结构,是否形成可持续优势。
AI不是因为先进才值得投入,而是因为它能解决经营问题才值得持续投入。 这句话说起来简单,但对CEO而言,它意味着项目立项标准、预算机制和评价体系都要随之调整。
◉ 三、CEO的第二个考题,AI改变的到底是工具,还是组织
%20拷贝-fqxj.jpg)
3.1 把AI看成工具升级,企业很容易低估后续代价
很多企业在AI落地初期,最自然的理解是“给员工加一个更强的工具”。这个判断在起步阶段并没有问题。知识问答、文档生成、会议纪要整理、代码辅助、客服建议,这些看起来都像典型的软件能力升级。问题在于,工具视角只能解释AI的接入阶段,解释不了AI的组织后果。
一旦AI开始稳定参与工作,它就不再只是一个可选工具,而会逐步改变任务分配、流程路径、审核关系和岗位价值。员工会发现,原本需要花半天完成的整理和初稿工作,现在几十分钟就能完成。管理者会发现,过去依赖少数经验员工承担的知识检索和内容整合,开始被系统化替代。中后台会发现,原来并不显性的风险,因AI输出被加速放大后变得更敏感。所有这些变化叠加在一起,最后影响的并不是一个工具是否好用,而是企业如何定义工作。
这也是为什么很多公司出现一种看似矛盾的现象。个人层面的使用热情不低,组织层面的推进速度却不快。并不是员工不会用,而是组织还没有准备好接住这项能力。AI一旦进入认知型工作,就会逼着企业重新思考人和系统之间的分工。
3.2 从工具认知走向“数字员工”认知,是一个很新的管理信号
近一阶段,企业界对AI的表述正在发生一个很重要的变化。越来越多公司不再只把AI称为工具,而开始使用“智能体”“数字员工”这一类说法。这个趋势不是修辞变化,而是管理对象在变化。据近期行业观察和企业调研,越来越多企业开始把AI视为可承担稳定任务的“数字员工”,而不是单纯的软件入口。
这件事对CEO的意义很大。工具通常是人来调用,责任结构比较简单。数字员工的含义则不同,它意味着AI开始承担明确任务,拥有固定输入输出,进入业务链条,甚至可以在一定条件下自主触发动作。一旦到了这个层面,管理问题就会成倍增加。任务如何拆分,权限如何设定,成果如何复核,错误如何追踪,绩效如何衡量,最终都要被纳入组织设计。
可以用一个简单表格来理解“工具”和“数字员工”的差异。
很多CEO现在面对的,并不是员工会不会写提示词,而是企业是否已经开始进入一种“人机混合组织”的状态。只要答案是肯定的,原来的管理模型就必须升级。
3.3 外挂式AI和嵌入式AI,看起来都在用,结果完全不同
企业今天使用AI,通常有两种路径。第一种是外挂式AI。员工在原有流程之外,自行调用通用模型或部门工具,完成摘要、翻译、初稿、检索、整理、分析草稿等工作。第二种是嵌入式AI。AI能力被正式接入业务系统和流程节点,成为知识调用、工单流转、合同初审、客服建议、销售支持、研发辅助的一部分。
这两种路径的差异,往往决定企业AI最终是停留在“会用”,还是进入“能用、敢用、常用”。
外挂式AI是很多企业的必经阶段。它成本低,容易铺开,适合做认知建立和低风险试错。但如果企业长期停留在这个阶段,AI就很难形成真正的组织能力。因为个体提效不会自动转化为流程提效,流程提效也不会自动转化为经营成果。只有当AI被嵌入到正式流程中,它才能真正参与交付、服务、协同和决策。
这恰恰是CEO要做判断的地方。不是所有环节都值得嵌入,不是所有场景都适合深接。企业需要明确,哪些工作只是允许员工借助AI完成,哪些工作要把AI设计进流程,哪些工作必须保留人工主导。
3.4 真正的管理问题,是企业愿意让AI进入哪些经营环节
CEO真正要决定的,不是采购哪一种AI工具,而是企业愿意让AI进入哪些经营环节。这个决定比技术选型更重要,因为它直接决定组织要承受多大变化、承担多大风险、获得多大回报。
可以把AI参与企业工作的深度分成四层。
%20拷贝-noug.jpg)
这个分层的意义在于,帮助CEO把AI推进从抽象口号变成层级化治理。个人辅助层可以鼓励探索,部门流程层需要制度化接入,跨部门协同层需要组织协调机制,经营决策辅助层则必须建立清晰的人机边界和复核责任。很多企业之所以会乱,不是因为动作太快,而是因为所有层级都被当作同一种事情来推进。
3.5 中层管理者,决定AI是否能进入主链路
高层通常最早感受到外部压力,也最愿意支持AI。基层员工通常最早感受到工具便利,也最愿意尝试。真正决定AI能否进入企业主流程的,往往是中层。原因很直接。中层同时掌握资源协调、任务分配、质量把关和绩效落实,是流程真正的拐点。
AI对中层的冲击,往往比对高层和基层都更直接。过去中层的重要性,很大一部分来自对信息的掌握、对流程的控制和对经验的整合。如果AI让基层员工获得更强的检索、整理、分析和表达能力,中层的信息优势会被削弱。如果AI让流程变得透明、自动化程度提升,中层原有的一些控制点也会改变。对中层来说,这不是抽象趋势,而是实际的角色转移。
所以很多企业会出现一种微妙状态。CEO说要推进AI,基层也愿意用,但进入正式流程时,中层会用谨慎、复核、担责、质量不稳等理由,把AI压回到外围。很多理由本身并没有错,问题在于,如果管理层不正视中层的利益和安全感问题,AI就很难穿透组织中层。
3.6 绩效和激励不变,组织就不会真正吸收AI
企业内部还有一个常见误区,总觉得员工不用AI,是因为不会用,所以解决办法就是培训。培训当然必要,但很多时候,组织不吸收AI,并不是能力问题,而是激励问题。
员工担心的并不复杂。用了AI之后,是不是会被要求承担更高目标。效率提高后,是不是意味着岗位更容易被替代。中层担心的是,一旦承认AI确实有效,是否意味着自己当前的管理方式、团队结构和资源配置都要被重新评估。如果这些问题没有提前给出合理预期,组织通常会进入一种隐性的防御状态。表面上支持,实际上延迟。表面上接入,实际上不用。表面上试点,实际上不愿让AI碰核心工作。
所以,AI落地不是一场单纯的技术培训工程,它更像一场组织协商工程。组织吸收一项新能力,从来不只取决于会不会用,也取决于用了之后,利益和责任如何重新分配。
3.7 AI改变的不是岗位数量,而是岗位内部的任务结构
关于AI,最容易把讨论带偏的,是“替代多少人”。企业真正要面对的,首先不是岗位数量问题,而是任务结构问题。一个岗位往往由多种任务组成,有些任务高度重复、标准化强,有些任务依赖情境判断和责任承担。AI最先改造的,通常是岗位内部那些可被拆解、可被标准化、可被复核的部分。
下面这个表格,更适合CEO和管理团队讨论。
这样看,企业真正需要做的,并不是简单讨论“岗位是否会消失”,而是重新定义“哪些任务应该由AI先做,哪些任务必须由人最终负责”。这才是AI对组织的真实冲击。
◉ 四、CEO的第三个考题,效率提升背后的治理与责任边界
4.1 AI一旦进入正式业务,治理就不再是可选项
企业在AI初期试点时,最容易忽略治理。因为试点阶段关注的是好不好用、快不快、员工喜不喜欢,治理常常被视为“等规模上来再说”的事。但问题在于,AI和很多传统软件不同,它的风险往往不是功能故障式风险,而是输出偏差、信息泄露、责任错位和决策误导式风险。等规模上来再补治理,通常已经太晚。
近一阶段的企业趋势也在印证这一点。据近期行业调研与趋势观察,企业AI治理正在从被动响应转向主动构建。 这意味着企业开始意识到,治理不是为了刹车,而是为了让AI能安全地进入主流程。没有治理,AI最多只能停留在外围。想让它接触客户、合同、财务、法务、供应链、经营分析,治理必须前置。
对CEO来说,治理不是合规部门自己的议题,而是经营可持续性的议题。因为任何一次看似局部的AI失误,都有可能演变成更大的经营后果。客服误答可能变成客户投诉,合同草案错误可能变成法务责任,内部知识泄露可能变成商业风险,经营分析偏差可能影响决策质量。
4.2 责任边界不清,是企业AI最常见也最危险的问题
很多企业AI项目之所以迟迟不能深入,不是因为输出不够好,而是因为出了问题没人愿意承担。这个问题在传统软件里相对少见,在AI这里却非常普遍。原因不复杂。AI输出常常看起来像是“合理的”,但它并不天然等于“正确的”。一旦员工基于AI输出做出外部动作,责任归属就会变得复杂。
一个典型场景是合同草拟。AI可以很快生成条款草案,也能做相似条款比对。效率确实提升了,但合同出了问题时,责任不会落在模型上,最终仍会落在企业内部。再比如客户沟通。AI生成的回复看起来专业、流畅、完整,一旦其中包含错误承诺或不准确表述,真正承担后果的仍然是业务负责人和企业本身。
所以,CEO要看到一个基本事实。AI改变了内容的生产方式,却没有改变责任的承担逻辑。 企业不能因为生产方式变了,就放松对责任结构的设计。
4.3 Human-in-the-loop不是技术术语,而是管理底线
很多技术讨论会提到一个概念,Human-in-the-loop,也就是人在回路中。这个概念如果只留在技术文档里,价值有限。对企业来说,它更应该被理解为一种管理底线。凡是涉及法务约束、财务确认、客户承诺、价格政策、用工合规、品牌对外表达等关键事项,AI可以辅助,但不能越过人工最终判断。
这不是对AI不信任,而是责任逻辑决定的。技术可以提升生成效率和分析效率,但责任必须找到明确主体。尤其是在企业的关键控制节点上,任何自动化都不应该模糊最终负责人的存在。
下面这个简化治理分级,适合放进企业内部规则。
这样的治理分级,不是为了把AI关在笼子里,而是为了让AI在合适的边界内发挥价值。没有边界的效率,往往会在后期变成更大的返工和风险。
4.4 数据边界、权限边界、动作边界,缺一不可
AI治理常被理解成“防止员工乱输数据”,其实远不止如此。一个真正可用的企业AI治理体系,至少要包含三层边界。
第一层是数据边界。哪些数据允许进入模型,哪些数据只能在私有环境使用,哪些资料必须脱敏,哪些知识不可外流。
第二层是权限边界。谁可以调用什么能力,谁可以看到什么结果,谁有权把输出用于外部行为。
第三层是动作边界。AI是只负责建议,还是可以触发后续动作。能否自动发送,能否自动审批,能否自动调用其他系统。
这三层边界一旦缺失,企业就会进入一种典型风险状态。技术上看能力越来越强,组织上看控制力越来越弱。特别是当AI逐步具备调用多系统、多步骤协同能力之后,动作边界就会变得更重要。CEO不能只让技术团队讨论“能不能做自动执行”,更要先问“哪些动作一旦错了,企业承担不起”。
4.5 私有化和混合部署偏好上升,背后是控制权回收
企业对AI架构的选择,表面看是技术路线,实质上越来越接近经营策略。据近期行业调研,越来越多企业CIO倾向采用私有化或混合AI架构,而不是完全依赖公共环境。 这个变化如果只从安全角度理解,会低估它的含义。它背后更深的是控制权问题。
当AI还停留在外围实验时,使用公共模型服务是合理的,灵活、低门槛、速度快。但当AI开始进入研发文档、供应链规则、客户合同、经营分析和知识资产管理,企业必须考虑更多问题。数据是否可控,调用成本是否可预测,服务是否可持续,日志是否可审计,关键能力是否受制于外部平台。所有这些问题,最后都会落到CEO关心的经营稳定性上。
所以,越来越多企业倾向私有化或混合部署,并不代表它们保守。恰恰相反,这说明企业开始把AI看成正式生产能力,而不是体验型工具。正式生产能力必须被控制、被审计、被治理、被持续优化。
4.6 治理不是阻力,而是规模化前提
企业内部谈治理时,经常会遇到一种误解,仿佛治理就是给创新踩刹车。短期看,治理确实会增加一些门槛,比如接入更慢、审批更多、流程更复杂。但从规模化角度看,治理不是阻力,而是放大的前提。没有治理,AI只能停留在低风险外围。治理做得越清楚,企业越敢把AI放进核心业务。
下面这个流程,可以用来理解“技术上线”和“可规模化运行”的差别。

很多企业的问题就在于,把D这一层直接跳过了。试点效果一出来,马上想复制推广,结果一接入核心流程,问题开始集中暴露。没有治理的AI应用,不是效率工具,而是责任风险的放大器。
◉ 五、CEO的第四个考题,组织吸收与核心壁垒
%20拷贝-yqqe.jpg)
5.1 真正的分水岭,不是有没有AI,而是组织能不能吸收AI
企业推进AI时,经常会把注意力放在模型、平台、场景和供应商选择上。这些都重要,但走到落地阶段后,真正决定成败的,往往不是接入能力,而是吸收能力。系统可以买,模型可以换,外部能力可以采购,组织是否愿意改变自己的工作方式,是否具备把新能力沉淀为日常机制的能力,才是更难复制的部分。
这也是很多企业“看起来已经有AI,实际上并没有AI能力”的原因。表面上,大家都采购了模型、知识库、助手平台和若干应用。真正拉开差距的,不是这些工具本身,而是它们是否被嵌入流程、被纳入指标、被承接到岗位、被写进制度。没有这些,AI永远停留在使用层,不会进入经营层。
从近期公开趋势看,这种判断已经越来越清楚。前期企业讨论的是“如何试点”“如何做出几个可展示案例”,现在越来越多企业开始面对更硬的问题,如何把AI真正推向规模化,如何把局部有效变成全局有效,如何把个人效率提升转化为组织效率提升。换句话说,企业竞争正在从“谁先接入AI”转向“谁先完成组织吸收”。
5.2 组织不会自动吸收一项新能力,它需要机制推动
一项新技术进入企业,通常会经历四个阶段。先被少数人使用,再被局部团队接纳,然后尝试进入标准流程,最后才可能成为稳定能力。很多AI项目卡在第二阶段,也就是局部热度很高,组织层面的吸收却没有发生。原因不是这项技术没价值,而是组织天然倾向于维持惯性。
组织惯性的来源很多。流程已经稳定,管理者不愿改。岗位分工已形成,谁也不愿主动让渡边界。绩效体系沿用多年,改变评价口径会牵动更多利益。中后台出于风险考虑,更倾向于延后接入。业务部门追求速度,希望先用起来再说。不同部门的目标不一致,最终就会形成一种看似合作、实则彼此消耗的推进状态。
可以把组织吸收AI理解为一个由机制驱动的过程。
很多企业的误判在于,把“少数人用得不错”当成“组织已经具备能力”。这两者之间,至少隔着流程设计、治理设计、考核机制和中层协同这几道门。
5.3 AI推进最大的阻力,经常不在一线,而在中层
谈组织吸收,不能回避一个现实问题,企业AI推进最大的阻力,经常不在一线,而在中层。原因前面已经提到过,但值得再展开一次。中层处在压力汇聚的位置,上要对结果负责,下要对团队负责,横向还要面对合规、法务、财务、人力等配套部门。一项新能力如果改变了信息流、审批流和控制点,中层最先感受到不确定性。
这种阻力不一定表现为公开反对,更多时候表现为一种“合理的延迟”。比如强调系统还不够稳定,再等等。再比如要求先补完整规则,先别进正式流程。又比如只允许AI用于外围辅助,不让它接触真正影响交付和责任的环节。每一个理由单独看都合理,叠加在一起,足以让AI长期停留在边缘。
这也是为什么企业推动AI,不能只靠CEO表态和基层热情。它需要对中层的角色重新设计。中层不能继续只是任务分发者和结果汇报者,而要逐步变成流程重构者、风险协调者和人机协作管理者。如果管理层没有明确给出这个角色转型方向,中层就会本能地把AI视为对现有管理方式的挑战,而不是新的管理工具。
5.4 如果不回答“AI红利如何分配”,组织就不会真正合作
企业内部对AI的情绪并不复杂。很多员工并不反感AI,甚至会私下里主动使用。真正让人犹豫的,是使用AI之后会发生什么。效率提高后,是否会换来更高的KPI。工作更快完成后,是否意味着岗位价值下降。中层承认团队因AI提效后,是否会换来编制压缩和资源减少。只要这些问题没有被正面回答,组织就很难形成真正的协同。
所以,AI落地的一个隐蔽难点,是红利分配问题。生产效率提升后,谁受益。是企业拿走全部收益,还是组织会把一部分收益转化为更高质量工作、更合理的绩效设计和更明确的能力激励。这个问题如果回避,企业就会看到很多熟悉现象。员工表面不用,私下里在用。管理者不主动汇报真实提效情况,担心“表现越好,目标越重”。部门刻意淡化AI作用,以维持原有资源和评价逻辑。
这并不是企业文化差,而是任何组织在利益调整面前都会出现的正常反应。CEO如果希望AI真正进入主链路,就不能只谈技术先进性和业务价值,还要在管理层面回答红利怎么分、风险怎么担、目标怎么调。这件事不解决,AI很难从自发使用走向正式吸收。
5.5 真正的壁垒,不再是模型本身,而是私有数据、流程知识和进化速度
随着通用模型能力逐渐趋同,企业间真正的差距正在从模型本身转向模型之上的组织能力。这一点在今天已经越来越清楚。大多数企业都能接触到相似的基础模型,采购门槛在下降,工具层能力也在快速同质化。如果企业壁垒仍建立在“我也接入了某个模型”上,这种壁垒几乎不存在。
企业真正可沉淀的,是三类东西。
第一类是高质量私有数据。不是简单的数据量,而是那些经过治理、可用于业务理解和决策支持的数据资产。
第二类是行业流程知识和业务规则。模型再强,也无法天然理解企业内部复杂的审批逻辑、服务规则、风险约束和业务经验。
第三类是组织进化速度。也就是企业能否更快地完成试点、治理、流程改造、规模化推广和持续优化。
这里可以再加上一层很现实的支撑。近期行业调研显示,越来越多企业CIO倾向采用私有化或混合AI架构。 这个趋势的重要性在于,它说明企业已经意识到,通用模型只是底座,真正可形成壁垒的是围绕私有数据、业务规则和控制机制所建立起来的经营控制面。控制面不掌握在自己手里,壁垒就很难成立。
5.6 AI不是一次性建设项目,而是一种持续运营能力
很多管理层对AI仍然带着项目型理解,认为买了平台、接了模型、做了培训、上线几个场景,这件事就算完成了。现实并不是这样。AI更像一种持续运营能力。它会涉及模型更新、知识维护、提示优化、流程调整、权限管理、使用行为分析、输出质量复盘和单位调用成本控制。前期建设只是开始,后续运营才决定它能不能稳定发挥作用。
这个判断并不是空想。据近期企业智能化趋势信息,随着AI应用从POC走向规模化推广,企业侧的推理需求、持续调用需求和稳定运行要求都在上升。 这意味着,企业对AI的管理方式也必须从“一次性上线验收”转向“长期运营治理”。如果仍用传统项目交付思维管理AI,结果通常是上线时热闹,半年后失速,最后没人持续优化。
CEO需要接受一个现实,AI和过去很多软件不同,它不会因为上线就自动产生长期价值。它需要组织不断喂数据、修流程、调边界、校效果、控成本。只有这样,它才可能从一项技术能力,变成真正的经营能力。
5.7 企业最终比拼的,是组织吸收速度
在今天这个阶段,企业之间的差距未必会首先体现在谁拥有更强的模型,反而更可能体现在谁更早完成了组织适配。一个公司哪怕没有最前沿的基础模型,只要它有清晰的目标、稳定的治理、合适的流程设计和较快的组织吸收能力,也可能比那些工具更多、演示更炫、项目更多的企业走得更扎实。
企业最终比拼的,不是谁先接入AI,而是谁先完成组织吸收。 这个判断并不新鲜,但在今天变得更真实。因为市场上的模型会快速趋同,供应商能力会快速复制,只有组织内部形成的人机协作机制、知识资产和治理方法,才更难被外部直接复刻。
◉ 六、CEO的角色,从首席执行官到首席架构师
6.1 技术阶段比认知,经营阶段比取舍
过去一年,很多CEO对AI的第一反应是认知升级。要快速了解趋势,要确保公司没有错过这一波技术变化,要给市场和组织一个明确态度。这些动作在技术浪潮初期是必要的。到了现在,CEO面临的任务已经发生变化。不是继续证明自己“知道AI重要”,而是开始做更难的事,做取舍。
企业资源有限,组织注意力也有限。不是所有场景都要做,不是所有部门都要同步推进,不是所有技术能力都值得投入。CEO必须判断,哪些场景值得先打,哪些场景只能保持观察,哪些场景一旦做好会带来真正的经营杠杆,哪些场景即使看起来热闹也只会消耗资源。这个阶段比的不是认知速度,而是经营判断力。
6.2 CEO不必成为技术专家,但必须成为组织架构师
CEO当然不需要亲自研究模型架构、推理优化和向量数据库细节。这些问题应该交给相应的专业团队。但CEO必须承担另一种更高层级的职责,也就是作为企业整体的架构设计者,决定AI如何进入企业系统。
这个“架构”不是指技术架构,而是组织架构、流程架构和治理架构。CEO至少要把几件事想清楚。
第一,AI服务什么经营目标,优先级如何排序。
第二,哪些业务环节适合深度接入,哪些环节只能辅助使用。
第三,AI进入后,权责边界如何重划。
第四,治理机制如何前置,而不是事后补洞。
第五,组织如何吸收这项能力,绩效和激励是否要调整。
第六,企业的长期壁垒准备建立在什么之上,是短期工具领先,还是私有数据、流程知识和运营能力。
这些问题,本质上都不是技术题,而是公司设计题。CEO如果不回答,企业就会默认沿用旧结构,最后把一项新能力生硬塞进旧框架里,结果通常不会好。
6.3 CEO真正要提出的,不是答案,而是正确的问题
在AI问题上,CEO最重要的工作,很多时候不是直接给出答案,而是提出正确的问题。因为在快速变化的技术环境里,没有哪个管理者能预先掌握所有答案,真正拉开差距的是提问能力。问错了,组织会在错误方向上非常努力。问对了,技术团队、业务团队和管理团队才有可能形成同一条主线。
下面这些问题,是AI进入经营阶段后,CEO必须持续追问的。
这些问题没有哪一个可以完全外包给供应商,也没有哪一个能靠一次会议解决。它们需要被不断追问、不断校正、不断嵌回企业经营系统。
6.4 技术狂欢退去后,真正考验的是领导力的结构化能力
技术浪潮刚起时,领导力更多体现为开放度和学习速度。到了技术进入企业深水区,领导力体现的则是结构化能力。也就是能否把一项新能力拆成目标、流程、组织、治理、激励、壁垒几个层面,并在这些层面做出连贯判断。
这个阶段,CEO面临的不是一个“要不要拥抱AI”的价值表态题,而是一道系统设计题。系统设计的难处在于,没有哪一步是孤立的。目标决定资源,资源决定试点,试点触发流程改造,流程改造触发权责重划,权责变化触发治理需求,治理设计又反过来影响规模化速度。CEO不能只抓其中一环,而忽略其余环节的联动。
所以,从某种意义上说,今天的CEO确实更接近一个首席架构师。不是因为他要画系统图,而是因为企业需要有人从全局视角定义一项新能力应该如何进入并重构整个运行系统。
结论
技术热潮会退去,模型能力会趋同,工具层差异也会越来越小。真正决定企业能否把AI变成长期优势的,不是接入了多少模型,不是做了多少试点,也不是展示了多少案例,而是管理层是否完成了认知切换。AI进入企业的上半场,是技术接入和场景验证。下半场,考验的是目标定义、流程重构、责任设计、治理能力和组织吸收速度。
这也是为什么AI最终会回到CEO桌面。它不再只是数字化部门、技术团队或创新团队的议题,而是企业如何重新分配工作、重新定义控制边界、重新塑造组织能力的议题。那些真正会拉开差距的企业,未必是最早接入AI的企业,而是最早把AI纳入经营主链路、并能持续治理和持续优化的企业。
技术狂欢总会退去,真正留下来的,是企业管理层是否有能力把AI从新鲜能力,变成组织能力和核心壁垒。
📢💻 【省心锐评】
AI真正考验CEO的,不是技术敏感度,而是把新能力装进旧组织时,能否重构目标、流程、责任和治理。
评论