【摘要】低空技术正重构农业生产范式。通过无人机与多维感知数据融合,实现从精准种植到智慧养殖的全链条赋能,驱动农业向数据驱动与智能化转型。
引言
传统农业长期依赖经验驱动与人力密集型作业。这种模式在效率、资源利用和环境可持续性方面面临瓶颈。低空技术的出现,特别是以无人机(UAV)为载体的技术集群,为破解这些难题提供了全新的解题思路。它并非简单替代人力,而是通过构建一个空天地一体化的数据感知与智能决策执行体系,从根本上改变了农业生产的逻辑。本文将从技术架构、应用场景和产业生态三个维度,系统拆解低空技术如何为精准农业与智慧畜牧注入动力,并最终服务于乡村振兴的宏大目标。
一、🌐 精准农业:数据驱动下的“像素级”耕作
%20拷贝-rets.jpg)
精准农业的核心是将农田视为一个由无数个异构单元组成的集合,而非一个同质化的整体。其目标是根据每个单元的独特性状,实施差异化的管理策略,即“一亩一策”甚至“一株一策”。无人机技术是实现这一目标的关键执行器与数据源。
1.1 作业平台与载荷技术解构
农业无人机系统(UAS)并非单一设备,而是一个包含飞行平台、任务载荷、地面控制站和数据处理软件的完整技术栈。
1.1.1 飞行平台选型
农业场景对飞行平台的要求极为苛刻,需要在载重、续航、抗风性、机动性和成本之间取得平衡。
多旋翼无人机:以四旋翼、六旋翼、八旋翼为主。这类平台垂直起降(VTOL)能力强,无需跑道,对起降场地要求低,非常适合丘陵、梯田等复杂地形。其悬停精度高,适合定点喷洒、授粉等精细作业。缺点是飞行速度相对较慢,能效比较低,单次作业覆盖面积有限。
固定翼无人机:飞行原理类似传统飞机,能效高,飞行速度快,续航时间长。它非常适合大面积、带状农田的快速测绘与巡检。但它需要跑道进行起降,机动性较差,无法悬停,不适用于植保喷洒等需要低速近距离作业的场景。
垂直起降固定翼(VTOL)无人机:这是融合多旋翼与固定翼优点的混合构型。它能像多旋翼一样垂直起降,解决了场地限制问题。进入巡航阶段后,它能切换至固定翼模式进行高效飞行。这种平台是未来大面积农业应用的主流发展方向,兼顾了灵活性与效率。
1.1.2 核心任务载荷
任务载荷是无人机实现特定功能的“眼睛”和“手臂”,其技术水平直接决定了作业的精度与广度。
多光谱传感器:这是精准农业的“标配”。它能同时捕捉可见光(红、绿、蓝)和人眼不可见的特定窄波段(如红边、近红外)。通过计算不同波段之间的反射率关系,可以生成一系列植被指数(Vegetation Indices, VIs)。
NDVI(归一化植被指数):最经典的植被指数,计算公式为
(NIR - Red) / (NIR + Red)。它对叶绿素含量和植被覆盖度高度敏感,是评估作物长势、健康状况的基础指标。NDVI值越高,通常代表植被越茂密、越健康。NDRE(归一化红边指数):计算公式为
(NIR - RedEdge) / (NIR + RedEdge)。红边波段对叶绿素浓度的变化比红光波段更敏感,尤其是在作物生长中后期,NDVI趋于饱和时,NDRE仍能有效反映作物氮素水平和衰老状况。GNDVI(绿光归一化植被指数):对叶绿素浓度的变化更为敏感,常用于检测早期胁迫。
高光谱传感器:相较于多光谱传感器只有几个离散的波段,高光谱传感器可以获取上百个连续的、更窄的波段。它能构建一条完整的光谱曲线,如同作物的“指纹”。通过分析光谱曲线的细微变化,可以识别特定的病虫害种类、精准评估作物的养分含量(氮、磷、钾)、水分胁迫程度,甚至区分不同的作物品种。其数据维度极高,分析难度大,通常需要结合机器学习算法进行建模。
激光雷达(LiDAR):通过主动发射激光束并接收反射信号,LiDAR可以构建高精度的三维点云模型。在农业中,它主要用于:
高精度地形测绘:生成数字高程模型(DEM)和数字表面模型(DSM),为农田平整、灌溉系统设计提供数据。
作物株高与生物量估算:通过点云数据精确测量作物高度、冠层厚度和体积,进而估算生物量和预测产量。
果树三维建模:为果树的精准变量施药、自动化剪枝提供导航与决策依据。
热成像传感器:通过探测物体表面的红外辐射来感知温度。在农业中,它可以用于:
灌溉决策:当作物缺水时,叶片气孔会关闭,导致叶面温度升高。通过热成像图可以快速识别缺水区域,指导精准灌溉,避免“大水漫灌”。
病害胁迫监测:部分病害会影响作物的蒸腾作用,导致局部温度异常。
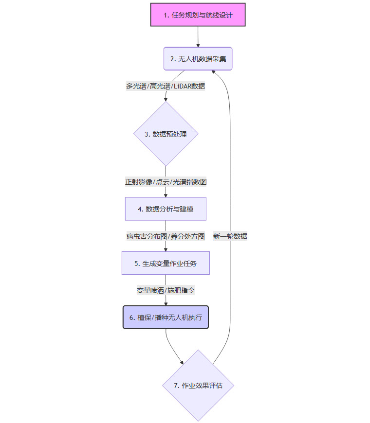
1.2 从数据采集到决策执行的闭环工作流
无人机在精准农业中的应用是一个完整的数据驱动闭环,而非简单的单点作业。

1.2.1 数据采集与预处理
首先,通过地面站软件规划测绘航线,设定好重叠率(航向与旁向)、飞行高度等参数。无人机自主飞行,采集影像或点云数据。原始数据需要经过一系列专业处理才能使用。
辐射定标:消除因光照变化、传感器响应差异等因素造成的光谱信息失真。
几何校正:利用无人机搭载的RTK-GPS(实时动态差分定位系统)或地面控制点(GCPs),消除影像的几何畸变,确保每个像素都有精确的地理坐标。
影像拼接:将数百上千张独立的航拍照片,通过特征点匹配等算法,拼接成一张完整的、无缝的正射影像地图(Orthomosaic)。
1.2.2 数据分析与“处方图”生成
处理后的数据进入分析阶段。农艺师或AI模型对数据进行解读,生成指导农事作业的“处方图”(Prescription Map)。
分区管理(Zoning):基于NDVI、土壤电导率、地形等多源数据,利用聚类算法(如K-Means)将农田划分为若干个管理区。每个区域内的作物长势或土壤特性相似,可以采用统一的管理策略。
病虫害识别:利用高光谱数据,结合支持向量机(SVM)、卷积神经网络(CNN)等机器学习模型,可以训练出识别特定病虫害的模型。模型能够自动在地图上圈出疑似感染区域,并评估严重程度。
变量施肥/施药决策:根据作物长势图和养分诊断模型,生成变量施肥处方图。处方图为每个网格或管理区指定了精确的肥料用量。同理,根据病虫害分布图,可以生成变量施药处方图,只在有害生物发生的区域喷洒农药,而非全田覆盖。
1.2.3 精准变量作业执行
处方图被加载到植保无人机的飞控系统中。植保无人机搭载了变量喷洒系统,其核心是脉宽调制(PWM)喷头和高精度流量计。飞控系统根据无人机实时RTK定位,匹配处方图上的指令,动态调整每个喷头的瞬时流量。
变量作业技术对比
1.3 多元化作业场景的深度应用
除了测绘与植保,无人机在播种、授粉等环节的应用也日趋成熟。
飞播与追肥:无人机播撒系统可以装载种子、化肥、饲料等固体颗粒。通过离心甩盘或气力式喷管,实现大面积均匀播撒。这在水稻直播、草场补播、林业飞播等场景中效率极高,一台无人机日作业量可达400-500亩,是人工的数十倍。
辅助授粉:对于依赖异花授粉的作物(如猕猴桃、梨、油菜),自然授粉效率受天气和传粉昆虫数量影响。无人机通过旋翼产生的下行气流,可以模拟自然风,搅动花粉,提高授粉率。更先进的方式是,无人机搭载液体授粉装置,将采集好的花粉与营养液混合后,精准喷洒到雌花柱头上,授粉成功率和坐果率显著提升。
二、🐂 智慧畜牧:空中的“数字牧民”
广袤的牧区给传统畜牧业管理带来了巨大挑战。无人机以其独特的空中视角和机动性,正在成为牧民的“千里眼”和“智能助手”,推动畜牧业从粗放管理向精细化、智能化转型。
2.1 牧场巡视与牲畜盘点
传统的人工骑马巡视,耗时耗力,视野受限,且在恶劣天气下存在安全风险。无人机巡检从根本上改变了这一模式。
2.1.1 自动化巡检与数据采集
航线规划:牧民可以在电子地图上预设巡检航线,覆盖整个牧场或重点区域。无人机可按时、按路线自动起飞执行任务,并将实时视频流传回控制终端。
多载荷协同:
可见光相机:用于常规巡视,观察牛羊群分布、采食情况。
热成像相机:在夜间、大雾天气或牲畜躲藏在林地中时,热成像可以穿透障碍,通过体温快速发现目标。它还能用于初步的健康筛查,体温异常的个体可能是发病前兆。
喊话器/探照灯:无人机可搭载喊话器,远程驱赶偏离群体的牲畜,或在夜间用探照灯辅助寻找失散的牛羊。
2.1.2 基于AI的智能盘点与个体识别
人工目测盘点数量误差大,效率低下。将无人机航拍影像与计算机视觉(CV)技术结合,可以实现自动化、高精度的盘点。
目标检测算法:主流的目标检测模型如YOLO(You Only Look Once)系列、Faster R-CNN等,经过大量牧场航拍图像的训练,可以快速在图像中框选出每一头牛或羊。算法需要克服小目标、密集分布、背景复杂、光照变化等挑战。
实例分割与计数:对于高度密集的羊群,简单的目标检测框可能重叠严重,导致计数不准。实例分割模型(如Mask R-CNN)不仅能检测出目标,还能生成像素级的掩码,精确区分每一个体,从而实现更准确的计数。
个体识别探索:更前沿的研究方向是个体识别。通过分析动物的体态、花纹、步态等生物特征,为每一头牲畜建立唯一的身份ID。这需要更高分辨率的影像和更复杂的深度学习模型,但一旦实现,将为个体化的健康监测、繁殖管理、精准饲喂奠定基础。
2.2 行为监测与健康预警
牲畜的行为是其健康状况的直接反映。无人机结合AI分析,可以实现非接触式的群体行为监测。
活动量与轨迹分析:通过连续的航拍影像,可以追踪牛羊群的移动轨迹、活动半径和平均速度。活动量异常减少可能是疾病或营养不良的信号。离群索居的个体也需要重点关注。
采食/饮水行为监测:无人机可以定点悬停在饮水点或补饲点上空,记录单位时间内前来饮水或采食的牲畜数量和时长。这些数据可以反映群体的整体健康和饥渴状态。
异常行为识别:通过训练行为识别模型,可以自动识别如跛行、持续卧地不起、攻击行为等异常模式,并向牧民发出预警。
智慧畜牧数据处理流程

这个流程中,部分轻量级模型(如目标检测)可以部署在具备一定算力的无人机或边缘计算网关上,在现场就完成初步处理,只将结构化的结果数据上传云端,极大减轻了数据传输和云端计算的压力。
2.3 牧场管理与防疫消毒
无人机的应用不止于监测,也延伸到牧场的日常管理与维护。
草场长势监测:与精准农业类似,搭载多光谱相机的无人机可以定期评估牧草的NDVI,生成草场长势分布图。牧民可以据此制定轮牧计划,引导牛羊到长势最好的区域,避免过度啃食导致草场退化。
精准补饲与投药:对于需要特殊照顾的牲畜,无人机可以挂载投送装置,将营养补充剂或药品精准投送到其附近,减少对整个群体的干扰。
消毒防疫:在圈舍、养殖场等区域,无人机可以进行大面积、立体化的消毒液喷洒。相比人工喷洒,无人机作业无死角、效率高、均匀性好,同时避免了作业人员与潜在病原体的接触,提升了生物安全水平。
三、🏛️ 政策赋能:为低空技术普及铺设“高速公路”
%20拷贝-mkpc.jpg)
任何一项颠覆性技术的规模化应用,都离不开顶层设计与制度保障。低空技术在农业领域的快速渗透,背后是国家与地方政策形成的强大推力。这些政策并非简单的资金补贴,而是构建了一个激励相容、引导创新的制度环境。
3.1 顶层架构:国家战略的牵引力
国家层面的政策为农业低空技术的发展定下了基调,指明了方向。
3.1.1 财政杠杆:农机报废更新补贴
这是最直接、最有效的市场催化剂。将植保无人机等智能装备纳入国家农机报废更新补贴范围,其核心作用体现在三个层面。
降低初始投资门槛(Lowering CapEx):农业无人机,特别是高性能的测绘和植保一体机,价格不菲。对于普通农户或中小型合作社而言,这是一笔巨大的前期投入。补贴政策直接降低了购置成本,将潜在的购买意愿转化为了实际的市场需求。
加速技术迭代与设备升级:政策中“优机优补”的导向至关重要。它鼓励用户淘汰老旧、低效、高污染的设备,转而采购技术更先进、性能更优越、更环保的智能装备。这反过来也激励了无人机制造商持续投入研发,推出更具竞争力的产品,形成了一个良性的市场循环。
培育用户心智与市场规模:大规模的补贴政策本身就是一种强烈的市场信号,它向整个行业宣告,智能农机是未来农业发展的方向。这有助于快速培育用户使用习惯,扩大市场基盘,从而通过规模效应进一步降低生产和使用成本。
3.1.2 战略指引:智慧农业与数字乡村规划
如果说补贴是“推力”,那么国家层面的战略规划就是“拉力”。
明确发展路径:“智慧农业行动规划”、“数字春耕”等顶层设计,系统性地描绘了未来农业的蓝图。它们将无人机应用从单一的植保环节,提升到了**“耕、种、管、收”全流程数字化管理**的高度。这引导行业从销售单一硬件,转向提供“测绘-诊断-决策-作业”一体化的解决方案。
推动标准建立:随着无人机在农业中扮演的角色越来越重要,作业规范、数据标准、安全监管等问题也随之而来。国家战略的推进,必然会催生相关行业标准和法规的建立,这对于保障行业的健康、有序发展至关重要。
3.2 落地实践:服务生态的自生长
顶层政策的阳光雨露,催生了地方层面蓬勃发展的服务生态。技术普及的“最后一公里”,正是由这些创新的商业模式和专业人才打通的。
3.2.1 农业即服务(Agriculture-as-a-Service, AaaS)
对于许多小农户而言,即使有补贴,自行购买、维护和操作无人机仍然存在技术和成本门槛。因此,一种全新的社会化服务模式应运而生。
专业飞手与服务队:大量专业的“飞手”或农机服务合作社涌现。他们拥有专业的设备和操作技能。农户不再需要购买无人机,而是按亩或按次购买服务。这种模式将重资产的投入压力从农户转移到了专业的服务组织身上。
平台化运营:一些头部无人机企业或农业服务平台,通过App或小程序,将农户的需求与周边的飞手服务队进行匹配。农户可以像“网约车”一样,在线下单、预约作业,服务过程透明可追溯,服务质量有保障。这极大地提升了供需匹配的效率。
3.2.2 新型职业农民与人才培育
技术的普及催生了对新型人才的需求。
“新农人”画像:未来的农民,不再仅仅是面朝黄土背朝天的体力劳动者,更是懂得数据分析、会操作智能设备、善于利用平台资源的农业技术经理人。无人机飞手、农业数据分析师等新职业,为农村青年提供了返乡就业的新选择,为乡村振兴注入了人才活力。
职业培训体系:围绕无人机操作、维修、数据处理等环节,相关的职业培训和资格认证体系正在逐步建立。这为人才的规模化培养提供了制度保障,确保了技术的安全、规范使用。
四、🔭 行业趋势与未来展望
%20拷贝-yuyl.jpg)
低空技术赋能农业,其演进路径清晰可见。它正从单点工具应用,走向平台化、智能化和生态化的深度融合。
4.1 核心范式转变:从经验主义到计算农业
农业生产的底层逻辑正在发生根本性变革。
农田数字孪生(Digital Twin):未来的农场管理,将基于一个与物理农田实时同步的数字孪生模型。这个模型融合了无人机采集的空基数据、物联网传感器采集的地基数据(土壤温湿度、pH值、电导率等)以及气象数据。管理者可以在数字世界中进行模拟、预测和优化,再将最优决策部署到物理世界的自动化设备上执行。
全生命周期数据溯源:从播种那一刻起,作物的每一次施肥、每一次施药、每一次灌溉,其时间、地点、用量等数据都被无人机和物联网系统精确记录。结合区块链技术,可以构建一个不可篡改的全链条溯源体系,这对于提升农产品品牌价值、保障食品安全具有不可估量的意义。
4.2 技术栈融合:构建空天地一体化感知网络
无人机并非孤立存在,其价值最大化依赖于与其他前沿技术的深度融合。
农业技术融合栈
这种融合使得农业管理系统能够像一个智慧生命体,拥有“眼睛”(感知)、“神经网络”(传输与计算)、“大脑”(分析决策)和“四肢”(执行)。
4.3 面临的挑战与待解命题
技术前路光明,但通往规模化应用的道路并非坦途。
数据标准化与互操作性:不同品牌、不同类型的设备产生的数据格式五花八门,形成了“数据孤岛”。建立统一的数据标准和开放的API接口,实现多源数据的无缝融合与共享,是发挥大数据价值的前提。
低空空域管理与安全法规:随着农业无人机保有量的激增,如何高效、安全地管理低空空域,避免飞行冲突和安全事故,是一个亟待解决的复杂问题。需要建立清晰的“交通规则”和监管平台。
小农经济模式下的ROI挑战:对于中国大量存在的、地块零散的小规模农户而言,投入一整套智慧农业解决方案的投资回报率(ROI)仍需仔细测算。发展普惠、低成本、模块化的技术产品和灵活的服务模式是关键。
复合型人才缺口:行业不仅需要会飞的“飞手”,更需要既懂农业技术、又懂数据科学、还会市场运营的复合型人才。人才培养的速度,在一定程度上决定了产业发展的速度。
结论
低空技术,以无人机为先锋,正以前所未有的深度和广度重塑农业。它将农业生产从一个模糊、粗放的“黑箱”,转变为一个数据透明、过程可控、结果可预测的精确系统。在精准农业领域,它实现了从“看天吃饭”到“知天而作”的跨越;在智慧畜牧领域,它赋予了传统牧业数字化、智能化的管理能力。在政策的护航与市场生态的驱动下,这一技术浪潮不仅是生产工具的革新,更是一场深刻的产业变革。它正在为保障国家粮食安全、推动农业可持续发展、实现乡村全面振兴,构建起坚实的科技底座。
📢💻 【省心锐评】
低空技术的核心价值,不是让机器替代人干活,而是用数据替代经验决策。它将农业从一门“艺术”,转变为一门可度量、可优化、可传承的“科学”。

评论