【摘要】以区块链存证贯通采集确权资产化流通,活动体验转为可核验生态价值与资金闭环。
引言
2025年“雨林与您”主场体验活动以“梦幻雨林・淳美黎乡”为主题,聚焦海南热带雨林国家公园。这个主题本身不只适合做生态旅游,也适合做一套更硬核的数字化试验,即把雨林保护中长期存在的难题用工程方式拆开处理。难题包括数据可信、价值难量化、资金难持续、社会参与浅层化。
RDA的思路提供了一个可执行的抓手。把生态监测、修复绩效、公众参与等数据做成可管理、可核验、可流通的数据资产或数据资产凭证,资金就能围绕“证据链”进入保护环节。活动也不再只是到访和观看,而是形成“体验即参与、参与即留痕、留痕即可核验”的闭环。
下文把活动当作一个真实场景来设计。目标很明确,不牺牲体验感,把RDA与区块链的能力“无感嵌入”,把生态价值变成可见、可用、可审计的数字对象,为可持续保护与融资提供底座。
• 一、活动主题创新:生态体验与数字化资产的深度融合
%20拷贝-pahr.jpg)
1.1 从“看雨林”到“持有证据”的体验链路
“梦幻雨林・淳美黎乡”的优势是内容层次丰富。雨林是生态主体,黎乡是社区主体,体验活动则是连接两者的入口。RDA融入后,入口不只导流到景点,也导流到“保护过程”的证据链上。
1.1.1 观赏、参与、认可、投入的四段式设计
活动可以保持原有动线,同时把四个动作绑定到数字凭证上。观赏阶段提供科普与感知,参与阶段引入志愿巡护、垃圾回收、物种观察,认可阶段把参与行为转成可核验记录,投入阶段允许参与者选择定向支持巡护、监测、社区共管等项目。关键句在于,投入不靠口号,靠可核验数据对齐信任。
1.1.2 黎乡内容进入“数据叙事”
社区共管常被外界理解为政策表达,落到公众侧会变虚。做法是把社区共管的关键指标放入RDA可读结构里,例如巡护覆盖率、共管培训完成率、生态替代生计项目进度。指标不追求多,追求口径稳定与可核证。这样黎乡叙事就不再停留在文化展示,而是成为保护绩效的一部分。
1.2 治理与市场机制的同场试验
国家公园的治理需要“统一口径、统一证据、统一审计”。市场机制则要求“可定价、可交割、可追溯”。两者在传统模式下容易冲突,原因是数据链条断裂,谁采集、谁校验、谁背书、谁使用缺少标准接口。
RDA在这里承担“中间件”的角色。它把数据确权、质量分级、核证结果、使用权限与资金流向绑定在一起。活动成为试验田,原因也很现实。活动天然有流量与关注度,适合验证机制是否能跑通,随后再复制到更大范围的国家公园体系。
1.3 RDA的工程化定义与边界
落地时需要把RDA说清楚,避免概念滑坡。本文使用的RDA含义更偏工程侧。
RDA对象是带元数据的数据资产包或资产凭证,包含来源、口径、哈希、权限、核证状态、有效期等字段。
RDA不等于原始数据上链,链上承载证据与索引,原始数据留在可信存储与合规空间。
RDA不默认金融化,可先从绩效证明与公益透明做起,再逐步扩展到碳汇等强监管资产。
边界清晰,后续风控才有抓手。
• 二、数据采集与MRV:让生态价值能被量化的前提
2.1 多源数据是“原矿”,口径统一才可用
雨林相关数据典型特征是多源异构。设备数据、人工巡护数据、遥感数据、第三方核证数据混在一起时,最容易出现“看起来很热闹,落到交易与审计就不可用”。
工程上建议先做一张清单,把数据源、频率、责任方、质量等级明确下来,再谈上链与资产化。
表里有一个隐含要求。每一条数据必须能追到责任主体与采集方法,否则上链只会把问题固化。
2.2 质量分级让“科普数据”和“资产数据”各就各位
在国家公园场景里,数据用途差异很大。科普展示可以用近实时数据,交易结算必须用核证数据,融资增信更看重口径稳定与可审计。
建议采用三级分级策略。
2.2.1 L1展示级
来源可多样,允许估算与延迟修正。适合活动现场大屏与线上可视化,核心是提升公众理解与参与热情。L1数据不进入交易与融资,不给收益承诺绑定。
2.2.2 L2管理级
用于项目管理与拨付依据,要求留存采集记录与抽检结果。可生成绩效型RDA,服务公益披露、企业ESG材料,仍不直接对应可交易收益。
2.2.3 L3核证级
用于碳汇等强监管场景,要求符合方法学、具备第三方核证链路。L3可以生成交易型RDA,进入交易与交割环节。L3的门槛要高,宁可慢,不可虚。
2.3 隐私与合规把“能采”变成“可用可放”
公众参与数据有价值,但处理不当会直接触发合规风险。可行做法是三条线并行。
第一条线是数据最小化。报名信息与轨迹不需要用于资产化时,就不进入资产域。第二条线是脱敏聚合,只保留统计口径,做到可用不可见。第三条线是链上只存证明,不存明文个人信息,链上记录使用哈希与权限策略表达。
隐私治理做不到位,透明就会变成负担。
• 三、区块链与RDA资产模型:把可信做成默认能力
%20拷贝-mvsj.jpg)
3.1 上链存证存什么,不存什么
区块链在这里的任务是确保证据不可篡改、流程可追溯、使用可审计。最容易踩的坑是把链当数据库用,导致成本与隐私双重失控。
建议采用“链上索引、链下存储”的组合。
链上记录数据指纹
采用哈希、时间戳、签名、采集端标识、数据等级、核证状态等字段链下存放原始数据与附件
影像、遥感栅格、核证报告、合同发票扫描件等进入对象存储或可信数据空间权限与审计在链上表达
使用者申请、授权范围、调用次数、到期回收都留下记录
链上回答的是可信与责任,不是容量与检索。
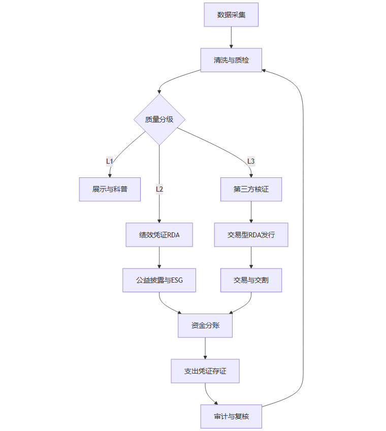
3.2 智能合约把流程写成“可执行制度”
RDA最值钱的部分往往不是某条数据,而是它背后的流程一致性。智能合约适合固化关键节点,减少人为随意性。

流程图强调一个回路。审计与复核的结果会反向推动质检规则更新,避免系统长期漂移。雨林生态数据的季节性强,设备故障率也不可忽视,没有回路就会在半年后失真。
3.3 RDA元数据规范决定了能否规模化
如果每次资产化都临时定义字段,系统很快不可维护。元数据建议按“标识、来源、质量、权利、用途、核证”六组组织。
字段少不代表简单,字段乱才是成本。
3.4 生态数据如何定价,先定规则再定数
RDA的定价很难直接套互联网数据的逻辑。生态数据的价值来自可核验、可对齐项目绩效、可支撑交易或融资。
落地时可以分两类策略。第一类是成本加成,适合绩效型RDA与公益披露,按采集、核证、运维成本加合理管理费。第二类是结果导向,适合碳汇等交易型RDA,价格由市场交易形成,系统只保证证据链与交割可信。
• 四、资产类型与场景落地:先跑通闭环,再扩大金融属性
4.1 交易型RDA:碳汇是最现实的切入口
碳汇场景有成熟的MRV传统,也有更明确的交割逻辑。把碳汇监测数据、方法学口径、核证结论与交易登记绑定,RDA就能成为“可交割资产”的数字外壳。
4.1.1 MRV链路要分清责任边界
采集方负责原始数据与初步质检,运营方负责口径与版本控制,核证方负责结论,交易平台负责挂牌与交割。RDA系统需要把这些责任写进元数据与签名结构里。责任边界清晰,市场摩擦成本才会低。
4.1.2 交易接口以“登记与对账”为核心
RDA系统不一定要做交易所,它更像资产发行与证据服务。对接交易平台时重点是登记、冻结、转移、注销与对账五个接口,避免把交易逻辑重复造轮子。
4.2 绩效型RDA:把修复与巡护做成可核验凭证
很多企业愿意支持国家公园,但在内部合规与审计上需要证据材料。绩效型RDA适合解决这个矛盾。它把巡护里程、修复进度、设备在线率、火险处置时效等指标做成可核验对象,企业拿到的是可审计材料,国家公园拿到的是持续资金。
绩效型RDA要强调边界。它表达“做了什么、做到什么程度、由谁证明”,不表达投资收益。把公益当金融卖,会触发监管与信任双重风险。
4.3 融资型RDA:数据资产包用于增信与项目融资
融资型RDA的核心不是把数据卖出去,而是用数据提高信用。资产包可包含长期监测数据的稳定性指标、项目管理体系成熟度、绩效达成率、资金使用透明度等,这些都能进入授信评估与绿色金融对接。
4.3.1 入表与评估更看重可审计性
数据资产入表的实践中,评估机构最关心的是权属、可控性、可计量收益或可替代成本。生态场景的收益不一定直接货币化,但透明的绩效与资金闭环能降低项目风险溢价。融资靠的是可审计的治理能力,不是故事。
4.3.2 适配绿色金融工具的方式
更稳妥的路径是把融资型RDA用于项目增信,匹配绿色信贷、贴息资金、公益基金配捐等工具。等到口径与核证体系稳定后,再考虑更强的资产流通属性。
• 五、活动无感对接:把链路藏在体验后面
%20拷贝-eukm.jpg)
5.1 门票与报名环节的凭证生成
报名与购票是最自然的触点。设计上不需要增加复杂操作,只提供清晰选项,例如基础票、生态贡献票、企业共建票。选择生态贡献后,系统按预设规则生成“生态贡献凭证”,链上记录凭证ID、贡献类型、用途范围与到期规则,参与者在小程序可查可下载。
这里有一个细节很关键。贡献类型要能映射到具体项目桶,例如巡护、监测、社区、科普。映射关系公开后,公众体验会更踏实,运营团队也更好做项目管理。
5.2 现场可视化大屏的展示逻辑
大屏不需要堆数据,堆数据只会让人走神。建议展示三类信息。
第一类是生态状态指标,物种活动次数、雨量温湿、热点预警等。第二类是保护行动指标,巡护里程、设备在线、隐患处置。第三类是资金闭环指标,今日贡献总额、分账去向、支出凭证数量。每个指标可点击查看链上编号与摘要,让“可查证”成为默认体验。透明不是把隐私摊开,是让证据链可被验证。
5.3 企业参与从赞助转向“购买可审计结果”
企业的典型诉求是可披露、可审计、可复核。企业可以认购绩效型RDA包,获得季度报告与链上证据编号。报告结构要贴近ESG披露口径,减少企业内部二次加工成本。企业也可把员工团建与志愿时长纳入凭证体系,但必须做聚合脱敏,不输出个人级别明细。
5.4 活动后运营做成持续更新机制
一次性活动很难改变资金结构。RDA的价值在长期更新。建议按月或按季度自动更新数据摘要与项目进展,更新记录上链。参与者看到的不是一张静态证书,而是一条持续演进的时间线。复购机制也更自然,原因是人们更愿意为“看得见的进展”持续付费。
• 六、透明资金闭环:把钱流向写进规则
6.1 分账规则公开,执行结果可对账
资金闭环的第一步是规则公开。规则公开后要能自动执行,减少人为自由裁量空间。智能合约可实现按比例分账,或按项目里程碑拨付。不同资金桶的支出边界也要提前定义,避免口径随人变化。
6.2 支出凭证与合同摘要同步存证
支出透明不等于把合同细节全公开。更合适的方式是对外公开摘要,对内保留原件。摘要包含合同编号哈希、供应商类别、金额区间、用途桶、审批链签名。第三方审计需要时可在权限控制下查看原件。公开摘要解决信任,受控披露解决合规。
6.3 指标看板服务两类人
一类是公众与参与者,需要直观、低门槛、可查证。另一类是管理与审计,需要口径稳定、可导出、可复核。看板要分层呈现,避免一个页面满足所有人导致所有人都不满意。
• 七、合规与风控:宁可保守,也不留硬伤
%20拷贝-ozdz.jpg)
7.1 碳汇与金融化边界要写进产品文案与合约
交易型RDA必须建立在合规测量与第三方核证基础上。未核证的阶段只能做数据存证与内部管理,不对外承诺收益,不做变相理财表达。文案层面的克制很重要,合约层面的限制更重要。
7.2 数据口径治理要有版本机制
生态监测方法会调整,设备会更换,算法会升级。没有版本机制就会出现历史数据不可比,绩效指标被动漂移。RDA元数据里必须包含版本与口径说明,算法版本也应留下哈希与变更记录。
7.3 第三方核证与审计接口要前置设计
很多项目失败不是技术不行,是核证与审计最后才接入,导致返工。建议从第一天就定义核证资料包格式、取证链路、抽样规则。核证方与审计方需要的不是炫技系统,需要的是稳定证据链。
7.4 安全与应急覆盖设备侧与链下数据空间
雨林现场设备易受潮湿与断电影响。采集端要支持离线缓存与断点续传,防止关键数据丢失。链下数据空间要做分区隔离、访问审计、备份恢复演练,避免“链上可信,链下丢数据”的尴尬局面。
• 八、发展潜力:从国家公园试点走向绿色数据资产的全球流通
%20拷贝-weye.jpg)
8.1 国家公园体系扩展靠标准,不靠定制
一个活动能跑通,不代表能规模化。规模化靠标准化资产模型、统一元数据、统一核证接口、统一分级规则。国家公园体系内生态类型差异大,标准要允许差异,口径要保持一致。RDA在这里的定位更像“公共底座”,不是某个景区的私有系统。
8.2 互操作能力决定能否进入更大市场
绿色数据资产要跨区域流通,就要互操作。互操作包括三件事,身份与主体可信互认,元数据与核证结论可被解析,资产状态可被对账。做法上可采用联盟链承载治理与审计,必要时提供跨链锚定到更广域的基础设施。流通的前提是规则一致,不是链更多。
8.3 生态经济革命的落点在“可核验资产”
生态经济不缺理念,缺的是可核验对象。RDA把生态价值拆成可核验单元,既能支持碳汇等成熟场景,也能支持巡护修复等公益场景,还能把治理能力转成融资增信材料。海南热带雨林国家公园的探索具备示范意义,原因是生态价值量化与市场参与已经出现真实交易与真实资金流,这类案例会推动更多国家公园复制机制,形成绿色数据资产的更大流通空间。
结论
“梦幻雨林・淳美黎乡”可以做成一次更长周期的工程实践。体验活动负责连接人,监测系统负责产生证据,区块链负责固化可信,RDA负责把数据组织成可用的资产形态,资金闭环负责把支持转成持续行动。采集、确权、资产化、流通四步跑通后,雨林保护就有机会从项目制走向资产化治理。
📢💻 【省心锐评】
体验做入口,区块链做证据,RDA做资产,分账做监督,四件事连起来才有长期资金。

评论