【摘要】RWA为元宇宙注入了现实世界的稳定现金流,通过虚拟地产代币化,构建了连接物理资产与数字体验的价值桥梁,驱动其从娱乐向金融化深度转型。
引言
在数字经济的演进版图中,现实世界资产(Real World Asset, RWA)的代币化与元宇宙(Metaverse)的兴起,正从两条看似平行的轨道交汇,催生一场深刻的范式革命。这不仅是两种前沿技术的简单叠加,更是一种全新的经济形态的雏形。RWA的核心在于将物理世界中具备稳定价值和现金流的资产,如商业地产、基础设施、私募股权等,通过区块链技术转化为链上可编程的数字凭证。元宇宙则致力于构建一个沉浸式、持久化且与现实世界互通的数字社会。
当这两者相遇,特别是以虚拟地产代币化为切入点时,一个前所未有的价值闭环开始形成。元宇宙不再仅仅是数字原生内容的消费场所,它开始拥有了源自现实世界的价值锚点。投资者持有的不再是纯粹由共识和稀缺性支撑的虚拟土地,而是一个同时映射了物理建筑所有权和虚拟空间使用权的复合型资产。这种“现实租金+虚拟体验”的双重收益模型,正在系统性地重构资产的流动性、可及性与价值发现机制。本文将从技术架构、经济模型、应用场景及核心挑战等维度,深度解析这一虚实融合的实现路径与未来图景。
💠 一、 融合机制的底层架构解析
%20拷贝-viic.jpg)
RWA与元宇宙的融合并非简单的概念拼接,其背后是一套涉及法律、金融与技术的复杂系统工程。其核心目标是确保链上数字凭证能够真实、可信、合法地代表现实资产的权益,并将其与元宇宙中的数字身份和场景无缝集成。
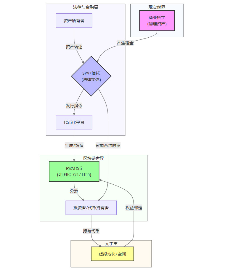
1.1 资产上链的技术与法律路径
将一栋物理建筑的所有权或收益权安全地转移到区块链上,需要一个严谨的多层架构。这个过程远不止是发行一个NFT那么简单,它必须解决资产隔离、权益穿透和数据可信三大难题。
1.1.1 法律载体的结构化设计
现实资产无法直接“存入”区块链。因此,必须在链下构建一个合规的法律实体作为“资产容器”,这个实体是连接物理世界与数字世界的法律桥梁。
特殊目的载体 (Special Purpose Vehicle, SPV):这是当前最主流的方案。项目方会设立一个独立的SPV(通常是有限责任公司或信托),其唯一目的就是持有标的物理资产(如一栋商业楼宇)。SPV通过法律手段实现了风险隔离,即使资产发起方破产,SPV持有的资产也不会被波及,从而保护了代币持有者的权益。
房地产投资信托 (REITs):对于规模化的地产项目,可以采用链上REITs的模式。传统REITs已经是一种成熟的房地产证券化工具,将其代币化可以进一步提升流动性和全球可及性。
法律协议与权利声明:SPV会与资产所有者签订明确的法律协议,如资产转让协议、收益权转让协议等。同时,代币的发行条款中会明确指出,每个代币代表了对该SPV特定比例的股权或收益权。
下图展示了SPV在RWA代币化中的核心作用:

1.1.2 代币化标准与协议选型
选择合适的代币标准,直接决定了资产的可分割性、可组合性与合规性。
实践中,通常采用组合方案。例如,使用一个ERC-721 NFT代表SPV持有的地契或产权证明,再将该NFT的所有权通过智能合约进行碎片化,发行ERC-20或ERC-1155代币给投资者。
1.1.3 数据预言机与现实世界锚定
区块链是一个封闭的确定性环境,无法主动获取外部世界的真实数据。因此,如何将现实资产的运营数据(如租金收入、物业估值)可信地输入区块链,是整个系统能否正常运转的关键。
预言机 (Oracle):预言机是连接区块链与现实世界数据源的中间件。在RWA地产项目中,预言机负责定期从链下(如银行账户、资产评估报告)获取租金收入数据,并将其提交到链上的智能合约中。
去中心化预言机网络 (DONs):为防止单点故障或数据操纵,必须使用去中心化的预言机网络,如Chainlink。DONs由多个独立的节点共同从多个数据源获取信息,经过聚合与共识后才上链,极大地提升了数据的可靠性和抗篡改性。
挑战:预言机的安全性和稳定性至关重要。一次错误的预言机报价可能导致错误的收益分配或资产清算,是系统性的风险点。
1.2 虚实映射与双重收益模型
资产成功上链后,下一步是将其与元宇宙中的虚拟资产进行绑定,构建起双重价值体系。
1.2.1 数字孪生与元宇宙呈现
数字孪生(Digital Twin)技术是实现虚实映射的基础。项目方会利用3D建模软件(如Blender)、游戏引擎(如Unreal Engine 5, Unity)和空间计算技术,在元宇宙平台(如Decentraland、Somnium Space或自建平台)中创建一个与现实建筑在外观、空间布局甚至功能上高度一致的虚拟版本。
这个虚拟空间不仅仅是一个静态模型,它还具备交互功能。用户可以在其中社交、举办活动、展示品牌,其使用权限直接与持有的RWA代币挂钩。
1.2.2 智能合约的收益分配逻辑
这是双重收益模型的核心执行层。一个设计精良的收益分配智能合约通常包含以下逻辑:
资金归集:SPV在链下收到的法币租金,会通过合规的渠道(如受监管的稳定币发行商)兑换成链上稳定币(如USDC, EURC),并发送至指定的合约地址。
权益快照:合约会定期(如每月一次)在某个区块高度对所有RWA代币持有者的地址和持仓数量进行快照。
自动分配:预言机将本期可分配的总租金数据提交给合约后,合约会根据快照结果,按比例自动将稳定币分发到每个持有者的钱包地址。整个过程无需人工干预,公开透明,可随时在区块链浏览器上查验。
下面是一个简化的收益分配流程图:

1.2.3 权益绑定的实现机制
将RWA代币与元宇宙虚拟空间的使用权绑定,主要通过“Token Gating”(代币门禁)技术实现。
访问权限:元宇宙平台的后端服务器或智能合约会验证用户的钱包地址是否持有特定数量的RWA代币。只有满足条件的持有者才能进入虚拟建筑的特定区域、参与专属活动或使用特定功能。
治理权利:对于更深度的集成,RWA代币还可以作为治理凭证。持有者可以对虚拟空间的运营决策进行投票,例如决定虚拟广告位的招租方案、活动主题等,甚至可以对现实资产的一些非核心运营事项提出建议。
通过以上架构,RWA与元宇宙地产实现了从物理到法律,再到数字和体验层面的完整闭环,为投资者提供了前所未有的复合型资产。
💠 二、 市场格局与经济模型演进
RWA与元宇宙的结合,不仅创造了新的资产类别,也在重塑市场格局和传统的经济模型。其核心驱动力在于流动性的解放和价值维度的拓展。
2.1 市场规模的量化分析与解读
评估这一新兴市场的规模,需要从RWA整体市场、元宇宙经济体以及两者交叉领域的渗透率三个维度进行考量。
2.1.1 RWA整体市场:万亿蓝海的起点
RWA代币化被视为将DeFi从加密原生资产引向实体经济的关键桥梁。其潜在市场规模是全球所有可产生价值的现实资产总和。
当前规模:根据多个数据平台的统计,截至2024年末至2025年初,不含稳定币的链上RWA总市值已达到数百亿美元级别。其中,美国国债等低风险资产的代币化占据主导,而房地产、私募信贷等类别正在快速增长。
未来预测:行业普遍持乐观态度。波士顿咨询集团(BCG)预测,到2030年,全球非流动性资产代币化的市场规模有望达到16万亿美元。这为元宇宙地产RWA提供了广阔的宏观背景。
2.1.2 元宇宙经济体量:数字消费的新大陆
元宇宙市场本身也在经历爆炸式增长,其规模由虚拟商品、数字土地、社交娱乐和企业解决方案共同构成。
市场预测:各大研究机构的预测虽有差异,但均指向万亿级别。例如,花旗银行预测到2030年,元宇宙经济的潜在市场总额可能在8万亿至13万亿美元之间。
虚拟地产:作为元宇宙的核心生产资料,虚拟地产市场在2021年曾经历一轮热潮。Decentraland、The Sandbox等头部平台的土地交易额一度达到数亿美元。然而,缺乏现实价值支撑也导致其价格波动剧烈。
2.1.3 交叉领域的增长潜力
“元宇宙RWA”这一细分赛道的市场规模尚无权威的专项统计,但其增长逻辑清晰。
价值锚定:RWA的引入,为虚拟地产提供了稳定的价值底座(由现实租金收益率决定),有效对冲了纯粹由市场情绪驱动的价格波动。
增长驱动力:预计到2025年末,元宇宙RWA的市值突破50亿美元是一个相对合理的预期。其年增长率可能远超传统房地产市场,达到150%甚至更高,主要驱动力来自:
资产端的供给增加:更多合规的地产项目方进入市场。
资金端的认知提升:投资者开始理解并接受这种新型资产。
平台端的技术成熟:元宇宙平台与DeFi协议的集成更加顺畅。
预计到2030年,随着法律框架的成熟和头部项目的示范效应,元宇宙RWA相关资产规模达到1000亿美元并非遥不可及。
2.2 流动性革命与资产价值重估
RWA代币化对虚拟地产乃至整个房地产行业的核心贡献,在于它从根本上改变了资产的流动性特征。
2.2.1 碎片化所有权的经济学效应
传统房地产投资具备三大痛点:高门槛、低流动性、长周期。一套位于核心地段的商业地产动辄数百万甚至上亿美元,普通投资者难以企及。交易过程涉及复杂的尽职调查、法律流程和中介服务,通常耗时数月。
RWA代币化通过技术手段系统性地解决了这些问题。
降低投资门槛:一栋价值1亿美元的建筑可以被分割成1亿份价值1美元的代币。任何人都可以根据自己的资金能力购买任意份额,实现了投资的高度民主化。
提升交易效率:代币的交易在区块链上进行,可以实现7x24小时不间断交易,结算时间从数月缩短至数秒。交易成本也从传统交易的5%-10%大幅降低至1%以下。
全球市场准入:区块链的无国界特性,使得全球投资者都可以轻松参与到任何一个国家的优质地产项目中,打破了地域限制。
2.2.2 价格发现机制的现代化
传统房地产的估值通常依赖于定期的专业评估,价格更新频率低,且存在信息不对称。
实时价格发现:RWA代币可以在去中心化交易所(DEX)或专门的RWA交易平台上自由交易,形成连续的市场价格。这为资产提供了实时、透明的价格发现机制。
数据驱动估值:链上数据(如交易量、持有人分布、收益率)与链下数据(租金、空置率)的结合,可以构建更动态、更精准的资产估值模型。
2.2.3 价值维度的拓展
引入元宇宙后,资产的估值模型变得更加立体。其总价值不再仅仅是现实租金的净现值(NPV),而是:
总价值 = 现实资产价值 (基于现金流) + 虚拟空间价值 (基于流量、品牌、社区)
虚拟空间的价值可以独立变现,例如通过举办虚拟活动售卖门票、出租虚拟广告位、与品牌进行联名合作等。这部分新增的收入流,进一步提升了资产的整体投资回报率。
💠 三、 创新应用场景的深度剖析
%20拷贝-rqdf.jpg)
RWA与元宇宙的结合,正在催生一系列跨越投资、品牌营销和金融服务的创新应用,这些应用共同构成了一个功能丰富的虚实共生经济体。
3.1 投资与资产管理的新范式
对于投资者而言,元宇宙RWA地产提供了一种全新的资产配置选择,兼具稳定收益与增长潜力。
3.1.1 面向个人投资者的被动收入工具
普通用户可以通过简单的几步操作,成为全球优质商业地产的“数字业主”。
用户旅程:
发现项目:在RWA发行平台或市场上浏览项目,查看其底层资产信息、法律文件、预期收益率等。
合规验证:根据项目要求完成KYC/AML认证。
购买代币:使用稳定币或法币入金,在平台上购买代表地产份额的RWA代币。
获取收益:无需任何操作,租金收益将以稳定币的形式定期自动发送到用户的钱包。
参与体验:使用同一钱包登录合作的元宇宙平台,进入自己“拥有”的虚拟空间。
这种模式极大地简化了传统房地产投资的复杂性,为大众提供了一种透明、便捷、低门槛的被动收入来源。
3.1.2 机构投资者的全球化资产组合
对于基金、家族办公室等机构投资者,RWA代币化提供了一种高效管理全球房地产投资组合的工具。
投资组合多样化:机构可以轻松地将资金分散投资于不同国家、不同类型的地产RWA项目中,以对冲地域性风险。
流动性管理:机构可以在需要时,快速在二级市场上出售部分代币以获取流动性,而无需出售整栋物业,操作灵活性远超传统方式。
透明度与可审计性:所有交易和收益分配记录在链上公开可查,便于机构进行投后管理和审计。
3.2 品牌营销与商业运营的数字前沿
对于品牌和企业而言,入驻元宇宙RWA地产不再是单纯的营销噱头,而是与真实商业利益深度绑定的战略布局。
3.2.1 沉浸式品牌体验与“数字孪生”总部
品牌可以在其拥有份额的虚拟建筑中,设立永久性的虚拟总部、旗舰店或品牌体验中心。
案例构想:一家奢侈品品牌,可以购买纽约第五大道某栋商业楼宇的RWA代币。随后,它在这栋楼的元宇宙“数字孪生”版本中,复刻其线下旗舰店。用户可以在虚拟店铺中浏览3D商品、参加虚拟时装秀、与品牌设计师互动。更进一步,用户在虚拟店铺中的消费,可以获得现实店铺的折扣券,形成线上线下的消费引流。
数据洞察:品牌可以收集用户在虚拟空间中的行为数据(在保护隐私的前提下),用于分析消费者偏好,优化产品设计和营销策略。
3.2.2 用户共建与社区经济
RWA代币持有者天然构成了项目的初始社区。品牌可以围绕这个社区,开展深度的用户运营。
共建活动:品牌可以邀请代币持有者共同参与虚拟空间的设计和装饰,增强用户的归属感和参与感。
收益共享:品牌在虚拟空间中获得的商业收入(如广告、活动赞助),可以按比例与所有代币持有者共享,形成一个利益共同体。这激励了社区成员主动为项目进行宣传和推广,实现自发的网络效应。
3.3 DeFi集成与可组合金融创新
RWA资产一旦上链,就具备了与广阔的DeFi(去中心化金融)生态系统进行可组合创新的潜力,这进一步放大了其金融属性。
3.3.1 RWA作为高质量抵押品
DeFi借贷协议(如Aave, MakerDAO)的核心是超额抵押借贷。然而,目前主流的抵押品(如ETH, BTC)价格波动剧烈,容易引发清算风险。
稳定抵押物:与加密原生资产相比,由现实地产支持的RWA代币价值相对稳定,波动性低。将其引入DeFi作为抵押品,可以提高整个系统的稳定性,并允许用户以更低的清算风险借出稳定币或其他资产。
清算机制挑战:RWA抵押品的链上清算是一个技术和法律难题。如果发生清算,如何合法、高效地处置链下的物理资产,是当前需要解决的关键问题。可能的方案包括与具备法定处置权的托管机构合作,或在专门的RWA二级市场上进行拍卖。
3.3.2 收益聚合与结构化产品
DeFi乐高积木的特性,使得基于RWA的复杂金融产品成为可能。
收益聚合器:可以开发一个类似Yearn Finance的协议,自动将用户的资金投资于一篮子不同地区、不同类型的地产RWA项目中,以实现风险分散和收益最大化。
结构化产品:可以将多个地产RWA项目的收益权进行分层(Tranching),创造出不同风险收益特征的结构化产品。例如,优先级份额(Senior Tranche)享受较低但稳定的固定收益,而劣后级份额(Junior Tranche)承担更高风险,但可能获得更高的浮动回报。这满足了不同风险偏好投资者的需求。
通过与DeFi的深度集成,元宇宙RWA地产正在从一个单一的投资标的,演变为一个可编程、可组合的金融基础构件,为其未来的应用拓展了无限的想象空间。
💠 四、 挑战与应对策略:穿越迷雾的务实路径
尽管前景诱人,但RWA与元宇宙的融合之路并非坦途。它正面临着来自法律监管、技术安全和商业运营三个维度的严峻挑战。任何一个环节的疏漏,都可能导致整个价值体系的崩塌。
4.1 法律与监管的“无人区”
这是当前制约RWA地产大规模落地的最大瓶颈。现有的法律框架大多是为物理世界和传统金融设计的,面对这种横跨物权、证券和虚拟财产的新物种,显得捉襟见肘。
4.1.1 虚拟所有权的法律认定
一个根本性的问题是,用户在元宇宙中“拥有”的地产,其权利性质是什么?
权利归属模糊:我国《民法典》第127条虽然原则性地承认了网络虚拟财产受法律保护,但并未明确其物权属性。它更像是一种服务合同下的使用权。当平台倒闭、数据丢失或被黑客攻击时,用户的“所有权”如何得到有效救济,目前仍是法律空白。
与物权法的冲突:物理地产的所有权遵循严格的登记公示制度(即房产证登记)。链上代币的所有权记录能否与法定的物权登记系统产生同等效力,甚至进行对接,是各国法律体系都需要审慎研究的课题。在法律未明确承认前,链上记录更多是一种合同权益的凭证,而非直接的物权凭证。
4.1.2 证券属性的界定难题
一个RWA代币是否构成“证券”,直接决定了其发行和交易需要遵循何种级别的监管。
豪威测试 (Howey Test):在美国,SEC(证券交易委员会)通常使用豪威测试来判断一项投资是否构成“投资合同”(即证券)。该测试包含四个要素:1) 投入资金;2) 投资于一个共同事业;3) 期望获得利润;4) 利润主要来自他人的努力。
RWA地产的困境:绝大多数RWA地产项目都高度符合豪威测试的定义。投资者投入资金购买代币(共同事业),期望从项目方(他人)的运营管理中获得租金分红(利润)。这意味着,它们很可能被认定为证券型代币(Security Token)。
合规路径:一旦被认定为证券,其发行(STO, Security Token Offering)和交易就必须在持牌的平台上进行,并遵守严格的信息披露、投资者适当性管理等规定。这虽然增加了合规成本,但也是保障投资者权益、走向主流市场的必由之路。欧盟的MiCA(加密资产市场法规)等框架正在为此提供更清晰的指引。
4.1.3 跨境合规与税务复杂性
区块链的全球性与司法的属地性之间存在天然的矛盾。
监管套利与法律冲突:项目方可能会选择在监管宽松的国家注册SPV,但其资产和投资者却遍布全球。一旦发生纠纷,适用哪个国家的法律、由哪个法院管辖,将变得异常复杂。
KYC/AML/CFT:为防止洗钱和恐怖主义融资,全球监管机构都要求对投资者进行身份验证。如何在去中心化的环境中高效、低成本地实施跨国KYC/AML,同时保护用户隐私,是一个巨大的技术和流程挑战。
税务黑洞:一个德国投资者,通过一个在新加坡注册的平台,购买了一个位于美国的地产RWA代币,并收到了USDC形式的租金分红。这笔收入应该向哪个国家缴税?税基如何确定?各国税务机关对此尚无统一标准,给投资者带来了极大的不确定性。
4.2 技术层面的核心风险
代码即法律(Code is Law)是区块链世界的信条,但这也意味着代码中的漏洞会带来无法挽回的损失。
4.2.1 智能合约与预言机的安全漏洞
系统的核心逻辑由智能合约和预言机承载,它们也是最容易受到攻击的环节。
智能合约风险:常见的漏洞包括重入攻击、整数溢出/下溢、访问控制缺陷等。即使是经过顶级安全公司审计的合约,也无法保证100%没有漏洞。对于管理着数亿美元资产的RWA合约,一次攻击的后果将是灾难性的。
预言机风险:预言机是系统的“阿喀琉斯之踵”。攻击者可能通过操纵数据源、攻击预言机节点等方式,向智能合约喂送错误的价格或数据,从而触发错误的清算或收益分配。例如,恶意提交一个极低的资产估值,可能导致抵押借贷中的RWA被不当清算。
应对策略:
多重审计:聘请多家独立的、声誉良好的安全公司进行交叉审计。
代码开源与漏洞赏金:将核心合约代码开源,并设立高额的漏洞赏金计划,借助社区的力量发现潜在风险。
风控机制:在合约中内置时间锁(Timelock)、多重签名钱包管理、紧急暂停(Circuit Breaker)等风控机制,以便在发生意外时能够及时干预。
预言机冗余:采用多个不同品牌的去中心化预言机网络作为数据源,并设置偏离度阈值,当不同预言机报价差异过大时,暂停关键操作。
4.2.2 数据隐私与平台中心化风险
在追求去中心化的同时,系统中的某些环节仍然存在中心化风险和隐私问题。
KYC数据泄露:RWA项目通常需要收集用户的个人身份信息。这些敏感数据如何安全地存储和管理,是一个严峻的挑战。中心化的数据库一旦被攻破,将导致大规模的隐私泄露。
平台依赖:元宇宙平台本身通常是中心化运营的公司。如果平台倒闭、修改规则或被监管取缔,用户在其中的虚拟资产和体验将面临巨大风险。
链上透明度的双刃剑:虽然区块链的透明性便于审计,但它也意味着所有人的持仓和交易记录都是公开的。这可能暴露用户的财务状况,带来隐私和安全隐患。
应对策略:
去中心化身份 (DID) 与零知识证明 (ZKP):利用DID和ZKP技术,用户可以在不泄露具体身份信息的情况下,向系统证明自己满足合规要求(例如“我是一个年满18岁的非美国公民”)。这被称为“合规隐私”。
多平台互操作性:推动建立开放的元宇宙标准,使得用户的虚拟资产和身份可以跨平台迁移,降低对单一平台的依赖。
混合架构:采用链上链下结合的混合架构,将核心的资产所有权和交易记录在链上,而将非核心的、需要高性能交互的体验数据放在中心化服务器上,实现性能与去中心化的平衡。
4.3 治理与运营的实践挑战
技术和法律之外,将一个RWA地产项目平稳运营下去,同样充满挑战。
4.3.1 链下资产管理的复杂性
代币的价值最终来源于链下物理资产的稳健运营。
信息不对称:投资者如何确保项目方真实、尽职地管理着物理资产?物业是否按时维护?租户是否稳定?这些链下信息需要一个可信的渠道传递给代行使监督权的代币持有者。
突发事件处理:如果物理建筑发生火灾、自然灾害,或者面临重大的法律诉讼,如何启动保险理赔?如何组织代币持有者进行决策?这需要一套清晰、高效的链下治理和应急响应机制。
应对策略:
独立的第三方托管与审计:引入知名的物业管理公司、会计师事务所和托管机构,定期对资产的运营状况和财务状况进行独立审计,并公开发布报告。
DAO治理与专业委员会:建立去中心化自治组织(DAO),让代币持有者通过投票对重大事项进行决策。同时,可以在DAO下设立由行业专家组成的专业委员会,负责监督日常运营,为DAO提供专业建议。
4.3.2 市场流动性与价格稳定
虽然RWA旨在提升流动性,但在市场发展的早期,流动性不足仍然是一个普遍问题。
冷启动困境:一个新的RWA项目上线后,如果缺乏足够的买卖双方,交易深度会很差,导致买卖价差(Spread)过大,大额交易会产生严重的价格滑点(Slippage)。
价格发现失真:在流动性不足的市场中,少量交易就可能导致价格剧烈波动,无法真实反映资产的内在价值。
应对策略:
引入专业做市商:与专业的做市商合作,在二级市场上提供持续的双边报价,以确保基本的市场流动性和价格稳定。
构建流动性激励:通过DeFi协议,为提供RWA代币流动性的用户提供额外的代币奖励(流动性挖矿),激励用户将代币存入流动性池。
跨链与跨平台上市:将RWA代币通过跨链桥部署到多个主流公链上,并在多个中心化和去中心化交易所上市,以触达更广泛的投资者群体。
💠 五、 发展前景与行业终局判断
%20拷贝-tijm.jpg)
尽管挑战重重,但RWA与元宇宙的结合所指明的方向,是数字经济发展的必然趋势。它正在推动元宇宙完成一次至关重要的蜕变,从一个纯粹的数字娱乐空间,演进为一个与实体经济深度绑定的、具备内在价值生产能力的数字社会。
5.1 短中期展望:合规试点与生态构建
在未来2-3年内,行业的发展将呈现出以下特征:
机构主导与合规先行:大规模的应用将由摩根大通、高盛等传统金融巨头,以及合规意识强的区块链头部项目主导。它们会优先选择在监管沙盒内或法律框架清晰的地区(如瑞士、新加坡、阿联酋)开展试点项目。
资产类型聚焦:项目将集中于现金流稳定、产权清晰、易于标准化的优质资产,如核心商业区的写字楼、长租公寓、物流仓储等。信息披露将极为详尽,以建立市场信任。
基础设施完善:围绕RWA的“服务层”生态将快速发展,包括专业的代币化平台、合规科技(RegTech)提供商、链上身份解决方案、RWA专项审计公司以及资产托管机构。
5.2 长期愿景:元宇宙经济的金融化转型
展望5-10年,当法律和技术障碍被逐步扫清后,一个全新的经济范式将浮现。
价值逻辑的根本转变:元宇宙地产的估值逻辑将彻底从投机驱动转向价值驱动。其价格将主要由其绑定的现实资产的现金流折现值(DCF)和虚拟空间的商业潜力共同决定,变得更加理性与可预测。
全球统一的流动性市场:RWA将打破国界,创建一个全球统一的、7x24小时交易的房地产资本市场。一个东京的普通白领,可以像买股票一样,轻松地投资一小部分纽约曼哈顿的写字楼和一小部分伦敦的购物中心,实现真正意义上的全球资产配置。
元宇宙成为实体经济的“数字前端”:元宇宙将不再是一个孤立的虚拟世界,而是成为实体经济进行数字化交互、营销和金融活动的前端界面。企业在元宇宙中的布局,将与其在现实世界中的资产负债表和商业战略紧密相连。
5.3 投资与参与的核心考量因素
对于希望参与这一浪潮的投资者和品牌方,需要建立一个审慎的评估框架,避免被过度炒作的概念所迷惑。以下是一个核心要素检查表:
结论
RWA与元宇宙经济的融合,本质上是一场关于价值锚定与流动性解放的深刻变革。它通过严谨的法律与技术架构,将现实世界中最古老、最坚实的资产类别——房地产,注入到最前沿的数字社会——元宇宙之中。这不仅为虚拟地产提供了前所未有的稳定现金流支撑,也为全球万亿级的非流动性资产打开了一扇通往高效、普惠金融世界的大门。
前路依然充满法律迷雾与技术险滩,但其所描绘的蓝图——一个虚实共生、价值互联的全球数字经济体——足以吸引最顶尖的智慧和资本投身其中。这场从娱乐到金融的转型,将决定元宇宙最终是成为一个短暂的数字幻象,还是人类社会下一个重要的经济与社会平台。对于身处其中的我们而言,保持审慎,理解其第一性原理,将是把握这次结构性机遇的关键。
📢💻 【省心锐评】
RWA为元宇宙装上了“价值引擎”,使其从数字沙盒进化为实体经济的延伸。关键在于法律与代码的双重安全,否则空中楼阁难免倾覆。

评论