【摘要】聚焦企业级财税场景,阐述一种基于本地化多模态大模型、RAG与知识图谱的智能问答系统架构。系统通过多Agent协同,实现安全、高效、可解释的财税决策支持。
引言
财税领域的数字化转型已进入深水区。“以数治税”不再是远景规划,而是正在重塑行业生态的实践。在这一进程中,人工智能(AI)的角色正发生根本性转变,从辅助性的效率工具,演变为驱动业务逻辑变革的核心引擎。传统的财税软件解决了流程自动化的“术”,而新一代智能系统则致力于解决认知与决策的“道”。
本文将详细拆解一个面向未来的财税智能决策系统方案。该方案的核心是构建一个完全本地化部署的智能问答系统,它深度融合了ERNIE-4.5系列多模态大模型、检索增强生成(RAG)、知识图谱以及多Agent协同架构。其设计目标并非简单地回答问题,而是要成为一个能够理解复杂业务场景、解析非结构化数据、提供可溯源决策依据,并确保企业核心数据绝对安全的“AI财税领航员”。我们将从系统架构、核心技术模块、性能优化到落地实践,逐层剖析其设计哲学与实现路径。
💠 一、系统架构的顶层设计与逻辑
%20拷贝.jpg)
一个稳健的企业级系统,其架构设计的清晰度与前瞻性至关重要。本系统采用分层解耦的设计思想,确保各模块职责单一、易于维护与扩展。整体架构可划分为输入层、智能中枢、知识层与输出层。
1.1 架构分层解析
系统的垂直结构确保了数据流的清晰与处理逻辑的模块化。每一层都专注于特定任务,并通过标准化的接口与相邻层交互。
1.2 核心智能模块
智能中枢是整个系统复杂性的集中体现,其内部由多个高度协同的模块构成。
Agent协调器 (TaxServiceCoordinator)
它扮演着项目经理的角色,是所有任务的入口与出口。当接收到一个复杂请求时,协调器会将其分解为一系列子任务,并分派给最合适的专业Agent。它还负责整合各Agent的返回结果,形成最终的、逻辑连贯的答案,并具备故障容错与降级处理能力。专业Agent集群
每个Agent都是一个特定领域的专家,它们独立运作,专注于单一任务。这种设计极大地提升了系统的模块化程度和可扩展性。政策解析Agent:负责解读法规文本,提取核心条款、适用范围、生效日期等关键信息。
实务解答Agent:基于实务案例库,生成step-by-step的操作指南。
文件分析Agent:处理上传的各类文件,进行OCR识别、关键信息提取与合规性初步校验。
风险评估Agent:基于知识图谱和规则库,识别用户操作中潜在的税务风险点。
可视化Agent:根据推理结果,生成并渲染知识图谱,将复杂的逻辑关系以图形化方式呈现。
ERNIE-4.5多模态大模型层
这是系统的认知核心。本地化部署的ERNIE-4.5模型负责底层的自然语言理解、图像内容分析、跨模态信息关联以及最终答案的生成。其强大的推理能力是整个系统智能的基石。知识与图谱层
该层为上层决策提供事实依据。向量数据库用于快速的语义相似度检索,而图数据库则用于精确的、多跳的逻辑关系推理。两者结合,构成了系统强大的知识后盾。
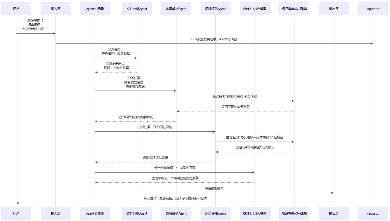
1.3 典型交互流程的可视化
为了更直观地理解系统的工作方式,我们以一个典型场景“用户上传发票图片并询问能否抵扣进项税”为例,展示其内部数据流与模块调用过程。

这个流程清晰地展示了系统如何通过任务分解、模块协同和知识驱动,将一个模糊的多模态输入,转化为一个精准、全面、可解释的专业回答。
💠 二、多模态能力:重塑财税交互体验
传统财税软件的交互界面往往是表单驱动的,僵化且低效。引入多模态能力,旨在打破这种束缚,让系统去适配人的自然工作习惯,而不是反过来。
2.1 输入的统一与标准化
财税工作涉及大量非结构化文档,如PDF格式的政策文件、JPG格式的发票扫描件、Word格式的合同以及Excel格式的财务报表。系统必须具备处理这些异构数据的能力。
语音输入:集成先进的ASR(自动语音识别)引擎,支持普通话及主流方言。ASR不仅要做到高准确率转写,还要能进行初步的语义纠错,例如将口语化的“个税退税”映射到“个人所得税综合所得汇算清缴”。
图像与PDF输入:采用PaddleOCR等高精度OCR工具,对图像和PDF文档进行文字识别。关键在于,OCR之后需要一个**版面分析(Layout Analysis)**模块,用于理解文档结构,区分标题、正文、表格和附注,为后续信息提取奠定基础。对于模糊图像,系统内置了图像增强预处理模块。
Office文档输入:通过专用解析库,直接提取Word文档的文本内容、表格和Excel中的单元格数据,最大限度地保留原始结构化信息。
所有这些输入经过标准化处理后,会形成一个包含文本、结构化数据和图像特征的统一数据结构,供后续的智能中枢使用。
2.2 ERNIE-4.5-VLMs模型选型考量
大模型的选型是整个项目的技术基石。选择ERNIE-4.5-VL-28B-A3B模型,是基于性能、成本和部署可行性的综合考量。
领先的多模态架构:该模型采用了“模态隔离路由”和“多专家混合(MoE)”架构。这意味着模型内部有专门处理视觉和语言的“专家模块”,可以更高效地处理多模态任务。在推理时,MoE架构仅激活部分参数(约3B),这使得它在保持强大性能的同时,对显存的占用和计算开销远低于同等参数规模的密集型模型,非常适合资源受限的本地化部署场景。
长上下文处理能力:财税法规文件和财务报告通常篇幅很长。ERNIE-4.5支持的长上下文窗口,使其能够一次性处理整篇文档,更好地理解上下文关联,避免因文本截断导致的信息丢失。
国产化与生态支持:作为国产模型,其与PaddlePaddle和FastDeploy等国内主流AI框架无缝集成,工具链完善,社区支持活跃,这为后续的优化和维护工作提供了便利。
2.3 多模态信息融合策略
接收到多模态输入后,最核心的挑战是如何让模型理解不同模态信息之间的关联。例如,当用户上传一张发票并提问“这张票合规吗?”,模型需要将文本中的“合规”概念与图像中的发票要素(如购买方名称、税号、日期、金额等)进行语义对齐。
系统采用跨模态注意力机制来实现这一点。在模型内部,文本特征和图像特征会被映射到同一个语义空间。通过注意力计算,模型能够自动学习到文本中的某个词(如“税额”)与图像中特定区域(发票金额栏)的高度相关性。这种端到端的融合方式,使得系统能够像人类专家一样,一边“看”票,一边“听”问题,并进行综合判断。
💠 三、智能中枢:RAG、知识图谱与多Agent协同
%20拷贝.jpg)
如果说多模态能力是系统的“感官”,那么多Agent协同的智能中枢就是系统的“大脑”。它通过一种混合式AI架构,兼顾了生成式模型的灵活性与传统知识工程的严谨性。
3.1 RAG:弥合时效性与专业性鸿沟
通用大模型存在两大固有缺陷,知识截止和事实幻觉。对于财税这种政策频繁更新、对准确性要求极高的领域,这两个缺陷是致命的。RAG(检索增强生成)是解决此问题的关键技术。
知识库构建:首先,我们将所有权威的财税法规、官方解读、实务案例、FAQ等文本进行切片,并通过语言模型将其转换为高维向量,存入ChromaDB等向量数据库。这个过程是离线的,并且可以定期增量更新。
检索阶段:当用户提出问题时,系统首先将问题同样转换为向量,然后在向量数据库中进行相似度检索,找出与问题最相关的N个知识片段。
增强生成阶段:最后,系统将原始问题与检索到的知识片段拼接在一起,作为一个增强的Prompt,送给ERNIE-4.5大模型。模型被明确指示,必须基于提供的上下文来生成答案。
通过RAG,模型的回答不再依赖其内部的、可能过时的知识,而是基于外部实时更新的、权威的知识库。这不仅保证了答案的时效性和准确性,也为每一个回答提供了明确的引用来源,大大增强了结果的可信度。
3.2 知识图谱:构建可溯源的推理网络
RAG解决了“事实是什么”的问题,而知识图谱则解决了“关系是什么”的问题。财税知识具有高度的结构化特征,充满了实体与实体之间的复杂关系。
图谱构建:我们使用NetworkX工具,从法规和实务数据中抽取财税领域的关键实体,如“税种”(增值税)、“政策”(财税[2023]37号)、“申报材料”(发票)、“风险点”(虚开发票)等,并定义它们之间的关系,如
APPLIES_TO(适用)、REQUIRES(需要)、HAS_RISK(存在风险)。多跳查询与推理:知识图谱使得复杂的关联查询成为可能。例如,要回答“小规模纳税人享受最新的增值税减免政策需要准备哪些材料?”,系统可以在图谱中进行多跳查询。
小规模纳税人--[适用政策]-->财税[2025]X号财税[2025]X号--[关联税种]-->增值税增值税--[申报需要]-->申报表申报表--[填写依据]-->发票、银行流水
通过这样的推理链,系统不仅能给出最终答案(申报表、发票等),还能清晰地展示得出该答案的逻辑路径。这种可解释性对于需要审计和复核的财税工作至关重要。
3.3 多Agent协同:任务分解与专业化处理
面对复杂的财税咨询,单一的“问-答”模式往往力不从心。多Agent架构将宏大任务拆解为专家子任务,实现了“众人拾柴火焰高”的效果。
这种模块化设计的好处是显而易见的。首先,开发和维护变得简单,每个Agent团队可以独立工作。其次,系统稳定性更高,单个Agent的故障可以通过协调器的容错机制进行隔离,不会导致整个系统崩溃。最后,功能扩展更容易,未来增加新的财税服务,只需开发一个新的Agent并注册到协调器即可。
3.4 混合式AI架构的协同机制
RAG、知识图谱和多Agent并非孤立存在,它们在智能中枢内紧密协同,形成了一个强大的决策引擎。

这个流程图揭示了系统的核心工作流。用户输入被分解,由不同的Agent调用不同的知识模块(RAG用于事实检索,知识图谱用于关系推理),最后由大模型将所有信息整合生成最终答案。这是一个兼具深度与广度、事实与逻辑的智能架构。
💠 四、性能优化与本地化部署实践
理论架构的先进性,最终需要通过稳定、高效的工程实践来落地。对于企业级应用,性能和安全是两条不可逾越的红线。
4.1 本地化部署的硬件与软件栈
为了实现完全的本地化,我们需要一个清晰的软硬件配置方案。
硬件推荐
GPU:NVIDIA V100 (32GB) × 4 或 A100 (80GB) × 2。这是保障28B规模模型流畅推理的基础。GPU选型需考虑CUDA兼容性,推荐CUDA 11.8及以上版本。
内存:≥ 64GB RAM。除了模型加载,数据预处理、知识库缓存等也需要消耗大量内存。
存储:≥ 100GB SSD。模型文件本身约占28GB,知识库(向量索引+图数据)约50GB,此外还需预留日志和缓存空间。
核心软件技术栈
4.2 推理性能的极致优化
本地化部署的最大挑战之一就是如何在有限的硬件资源下实现低延迟、高吞吐的推理服务。我们采用了多层次的优化策略。
推理引擎加速:通过FastDeploy框架,启用TensorRT作为推理后端。TensorRT会针对具体GPU硬件对模型进行图融合、算子优化和精度量化,能够带来数倍的性能提升。
模型量化:将模型参数从FP16(半精度浮点)量化为INT8(8位整数)。这可以显著减少模型大小和显存占用,并利用GPU的张量核心(Tensor Cores)进行加速。在财税问答这类对精度不是极端敏感的场景,INT8量化能在精度损失极小的情况下,带来2-3倍的速度提升。
批处理(Batching)策略:
静态批处理:对于可预见的批量任务(如文档批量分析),将多个请求打包成一个batch进行推理,充分利用GPU并行计算能力。
动态批处理:对于实时在线服务,启用动态批处理。推理服务会等待一个极短的时间窗口(如几毫秒),将此窗口内到达的多个请求动态组合成一个batch,从而在延迟和吞吐量之间取得平衡。
智能缓存机制:对于高频查询(如“什么是增值税?”),建立多级缓存。将问题的向量表示作为key,将最终答案作为value。当新问题到来时,先在缓存中进行相似度匹配,若命中则直接返回结果,响应时间可降至毫秒级。
通过上述综合优化,系统在推荐硬件配置下,实测P95延迟(95%的请求响应时间)可以稳定在1.5秒以内,吞吐量足以支撑中型企业数百人同时在线使用的需求。
4.3 数据安全与合规性设计
本地化部署是数据安全的物理基础。它从根本上杜绝了数据在公网传输和在第三方云平台存储的风险。
数据不出内网:从用户输入到模型推理再到结果返回,所有数据处理环节均在企业防火墙内的本地服务器上完成。这完全符合《中华人民共和国数据安全法》等法规对企业处理核心经营数据的要求。
访问控制与审计:系统集成了严格的权限管理机制,确保只有授权员工才能访问。所有查询操作和文件上传行为都会被记录在审计日志中,便于事后追溯。
接口安全:对外暴露的API接口均采用加密传输(如HTTPS),并进行严格的身份认证和请求签名,防止未经授权的调用。
这种“数据不动,智能流动”的设计理念,为企业在享受AI便利的同时,提供了最高级别的安全保障。
💠 五、知识体系的持续进化与迭代
%20拷贝.jpg)
一个静态的智能系统很快就会过时。财税政策日新月异,用户需求也在不断变化。因此,系统必须具备自我学习和持续进化的能力。我们设计了一个反馈驱动的闭环迭代机制。
5.1 知识库的自动化更新
知识库的时效性是系统价值的生命线。我们建立了一套半自动化的更新流程。
数据源监控:通过定时爬虫脚本,监控财政部、国家税务总局等官方网站的政策发布。一旦发现新文件,系统会自动下载。
增量同步:每月定期执行数据同步脚本,将新增的法规、解读和实务案例,经过清洗、切片和向量化后,增量注入向量数据库和图数据库。
知识图谱重构:在数据同步后,触发知识图谱的增量重构任务,自动抽取新实体和关系,更新图结构。
这个流程确保了系统的知识基础始终与最新的官方政策保持一致。
5.2 模型微调的多轮策略
基础大模型虽然强大,但缺乏特定领域的“行业语感”。通过微调(Fine-tuning),我们可以将财税领域的专业知识“注入”模型,使其成为真正的专家。我们采用**LoRA(Low-Rank Adaptation)**这种轻量化微调技术,它仅需更新模型极少部分参数(约1%),既能达到良好的领域适配效果,又不会破坏基础模型的通用能力,同时极大降低了训练成本。
微调过程分为三个阶段,循序渐进:
第一轮:政策结构化理解微调
数据:使用大量标注好的法规文件,标注内容包括条款标题、核心内容、适用条件、关键词等。
目标:提升模型从长篇法律文本中精准、快速提取结构化信息的能力。
第二轮:实务流程逻辑微调
数据:使用财税问答对(QA Pair)和实务操作指南。这些数据包含了大量的因果关系和流程步骤。
目标:训练模型理解财税业务的内在逻辑,例如“因为满足A条件,所以适用B政策,需要执行C、D、E步骤”。
第三轮:多模态关联能力增强微调
数据:收集图文对数据,例如一张发票图片和对其内容的文字描述、合规性判断。
目标:强化模型在文本指令和视觉元素之间的关联理解能力,使其能更好地执行“看图说话”式的财税任务。
5.3 反馈闭环与A/B测试
用户的真实使用数据是系统优化的最佳养料。
用户反馈收集:在系统界面设计“赞/踩”按钮和简单的反馈输入框。用户对不满意的回答可以一键标记,并简要说明原因(如“答案已过时”、“引用法规错误”)。
Bad Case分析:运维团队定期收集这些负反馈案例(Bad Case),进行人工分析和标注,形成高质量的微调数据集,用于下一轮的模型迭代。
A/B测试:当新版本的微调模型准备上线时,我们会采用A/B测试。将部分用户流量切分给新模型,对比其与旧模型在结果满意度、二次提问率、任务完成时长等关键指标上的表现。只有当新模型显著优于旧模型时,才会进行全量部署。
通过“数据更新 → 模型微调 → 用户反馈 → 数据增强”这一持续滚动的飞轮,系统的智能水平会随着使用时间的推移而不断提升,实现真正的自进化。
💠 六、应用场景与价值实现
技术的最终目的是服务于业务。该系统旨在为不同角色的用户解决实际工作中的痛点,创造可量化的价值。
6.1 面向企业财务与税务人员
这是系统的核心用户群体。系统为他们提供了一个全天候的智能助手。
场景一:政策速查与解读
痛点:政策文件繁多,查找耗时,语言晦涩难懂。
解决方案:用户只需用自然语言提问“小微企业最新的企业所得税优惠是什么?”,系统立即通过RAG返回最相关的政策条款,并用通俗易懂的语言总结出核心要点、适用条件和优惠力度,同时附上政策原文链接供核对。
场景二:文件合规性自动核验
痛点:每月处理大量发票、合同,人工审核工作量大,容易出错。
解决方案:财务人员将一批发票扫描件批量上传。系统自动进行OCR识别,并对照内部规则和知识图谱,检查发票抬头、税号是否正确,品名是否合规,是否存在重复报销风险等,最终生成一份包含高亮风险点的审核报告。
6.2 面向企业管理层与财务顾问
对于决策者而言,他们更关心宏观的税务筹划和风险预警。
场景:税务风险智能预警
痛点:企业经营活动复杂,难以实时洞察潜在的税务风险。
解决方案:系统可以接入企业的ERP数据。风险评估Agent会持续监控进项、销项、成本、费用等数据,一旦发现异常模式(如某项费用占比突然畸高、供应商存在失联风险),便会基于知识图谱进行风险推理,并主动向管理层推送预警,说明潜在风险、涉及的法规以及应对建议。
6.3 面向个人纳税人
系统同样可以简化个人用户的财税事务处理。
场景:个人所得税专项附加扣除咨询
痛点:专项附加扣除政策细节多,申报流程不熟悉。
解决方案:用户通过小程序语音提问“我孩子上幼儿园了,个税怎么抵扣?”。系统自动识别意图为“子女教育专项附加扣除”,并以清晰的步骤条目形式,告知用户申报条件、所需材料以及在“个人所得税”APP上的具体操作流程,极大降低了个人用户的理解和操作门槛。
结论
本文所阐述的AI财税领航员系统,并非对现有财税软件的简单升级,而是一次基于本地化大模型和多Agent协同架构的范式重构。它通过融合多模态交互、RAG、知识图谱等前沿技术,旨在解决财税领域长期存在的信息过载、知识更新滞后、数据安全和决策复杂性等核心痛点。
该方案的技术路径选择,始终围绕着安全性、准确性、可解释性和可进化性这四个企业级应用的核心诉求。本地化部署确保了数据的绝对安全;RAG与知识图谱的结合,为回答的准确性和可溯源性提供了双重保障;而多Agent架构与持续迭代的闭环机制,则赋予了系统应对未来业务变化的灵活性与成长性。
构建这样一套系统是一项复杂的工程,但其带来的价值是深远的。它将财税人员从繁琐、重复的查询和核对工作中解放出来,使其能更专注于高价值的战略分析与决策。最终,它将成为企业在数字化浪潮中,实现财税管理现代化、提升核心竞争力的关键基础设施。
📢💻 【省心锐评】
这套方案的核心是“安全可控的专业智能”。它用本地化部署解决了信任问题,用混合AI架构解决了能力问题,为大模型在企业核心业务领域的落地提供了一份可行的技术蓝图。

评论