【摘要】Chrome的新标签页正演变为一个由Gemini驱动的AI启动平台。它原生集成了图像生成与深度研究功能,标志着浏览器从信息入口向智能创作与分析中枢的根本性转变。
引言
对于绝大多数互联网用户而言,浏览器的“新标签页”(New Tab Page, NTP)是每日开启数字世界的第一扇门,也是被访问次数最多的页面。然而,在长达数十年的演进中,其核心功能始终围绕着“启动”——启动一次搜索,或启动一个常用网站。这种被动的信息入口定位,使其巨大的潜力始终未能被充分挖掘。
现在,谷歌正在打破这一沉寂多年的范式。在最新的 Chrome Canary 版本中,我们观察到一个深刻的变革正在发生。新标签页不再仅仅是一个搜索框和几个快捷方式的集合,它正在被重塑为一个原生的、前置的 AI 启动器(AI Launcher)。通过深度整合其旗舰级 AI 模型 Gemini,谷歌为这个最熟悉的界面赋予了两项强大的新能力,代号分别为 “Nano Banana” 和 “Deep Search”。这不仅是功能的简单叠加,更是对浏览器核心交互逻辑的一次底层重构,预示着浏览器作为“智能工作伙伴”的时代已然拉开序幕。
🚀 一、 浏览器新范式:从信息入口到 AI 启动器
这场变革的核心,在于对浏览器角色的重新定义。传统的浏览器是信息的“渲染器”与“导航器”,而新的范式则将其定位为智能任务的“发起点”与“处理器”。
1.1 新标签页(NTP)的演进轨迹
回顾NTP的发展历程,我们可以清晰地看到一条从极简到功能聚合的路径。
阶段一:空白页(Blank Page)
最早期的浏览器,新标签页仅仅是一个空白页面,用户需要手动输入网址才能开始浏览。它的功能纯粹、单一,没有任何引导性。阶段二:快速拨号(Speed Dial)
以Opera浏览器为代表,引入了“快速拨号”概念。NTP上会显示用户最常访问或手动固定的网站缩略图,极大地提升了导航效率。这一设计迅速成为行业标准。阶段三:搜索中心化(Search-Centric Hub)
随着搜索引擎成为互联网的绝对中心,NTP也演变为以搜索框为核心的页面。谷歌Chrome将简洁的Google搜索框置于页面中央,使其成为事实上的行业标杆。后续的演进也多是围绕此核心进行微调,例如集成天气、新闻等信息流。阶段四:AI 启动器(AI Launcher)
我们正在进入的第四个阶段,是NTP历史上最具颠覆性的一次跃迁。AI启动器范式下,NTP不再仅仅处理“我要去哪里”或“我要搜什么”这类明确的导航与检索意图。它开始直接处理用户的创作、分析与研究等更为复杂的创造性意图。
图示:Chrome Canary新版NTP界面,搜索框下方新增“Nano Banana”与“Deep Search”两个AI功能按钮,右侧则有“AI Mode”开关,共同构成了AI启动器的雏形。
1.2 “AI 启动器”的核心理念
“AI 启动器”的理念根植于两个关键转变。
交互前置(Interaction-First)
用户不再需要为了使用AI功能而打开特定的网页应用(如ChatGPT或Midjourney)。最高频的AI任务被前置到浏览器的起始点,实现了“开箱即用”的无缝体验。这极大地降低了使用门槛,缩短了从意图产生到任务执行的路径。意图驱动(Intent-Driven)
传统的搜索框主要处理“关键词”驱动的信息检索意图。而AI启动器则能更好地理解和响应“任务”驱动的复杂意图。用户可以直接表达“帮我创作一幅画”或“帮我研究一个课题”,浏览器则调用相应的AI能力直接执行任务,而非仅仅返回一堆链接。
1.3 驱动引擎:Google Gemini 大模型
实现这一切的技术基石,是谷歌的 Gemini 系列大模型。与早期专注于单一任务的AI模型不同,Gemini 生而具备多模态(Multimodality)能力,能够统一处理和理解文本、图像、音频和代码等多种类型的信息。
Gemini 的原生多模态特性,使其成为支撑Chrome新标签页从单一文本搜索框,升级为能够处理图像生成、深度文本分析等多任务AI中枢的理想选择。
🛠️ 二、 核心功能深度解析
新的NTP界面提供了两个明确的AI功能入口,“Nano Banana”和“Deep Search”。它们分别对应了当前生成式AI最热门的两个领域:图像创作与信息整合。
2.1 Nano Banana:浏览器原生的图像炼丹炉
“Nano Banana”是谷歌为Chrome内置的AI图像生成功能的内部代号。它旨在让任何用户都能通过简单的自然语言描述,快速生成高质量的图像。
2.1.1 功能与操作流程
操作流程被设计得极为简明。
触发:在NTP页面,用户点击“Nano Banana”按钮。
引导:原有的搜索框会平滑地转变为一个更大的AI交互框,即“Composebox”。系统会自动填入引导性提示词
Create an image。输入:用户只需在引导词后继续输入对期望画面的具体描述。例如,“a photorealistic image of a cat wearing a space helmet, sitting on the moon”。
生成:按下回车,浏览器会将请求发送至云端AI模型,并在稍后返回生成的图像。

图示:点击“Nano Banana”后,搜索框转变为AI交互模式,并自动填入“Create an image”提示词,等待用户输入具体描述。
2.1.2 技术基底与命名猜想
虽然官方未披露具体模型,但其技术很可能源于谷歌的 Imagen 模型家族或 Gemini 自身的图像生成能力。这些模型在图像质量、语义理解和遵循复杂指令方面表现出色。
代号“Nano Banana”也颇具玩味。
Nano:可能暗示其背后由轻量级、高效率的模型(如Gemini Nano或Flash)驱动,以确保在浏览器这种高频场景下的快速响应。
Banana:或许是谷歌内部轻松文化的一种体现,也可能与项目开发的某个趣闻相关。
根据一些开发者社区的讨论,该功能可能具备一些高级特性,例如角色一致性(在多张图片中保持同一角色的外观特征)和多图融合,这对于故事叙述、产品设计等场景极具价值。
2.1.3 应用场景与价值
浏览器原生集成图像生成能力,其应用场景远超娱乐。
内容创作者:可以快速生成文章配图、社交媒体帖子素材,无需在多个应用间切换。
设计师:能够即时将灵感转化为视觉概念图,用于UI/UX设计、广告创意的快速原型验证。
开发者:可以快速生成应用图标、占位图或UI组件的视觉稿。
教育工作者:能够为课件轻松创建生动的插图,增强教学效果。
2.2 Deep Search:超越链接的智能研究助理
如果说Nano Banana满足的是创作需求,那么Deep Search则直击信息获取的核心痛点——信息过载与筛选困难。它不是简单的搜索,而是一个研究与摘要(Research & Summarization)工具。
2.2.1 功能与操作流程
其操作流程与Nano Banana类似,同样追求简洁直观。
触发:在NTP页面,用户点击“Deep Search”按钮。
引导:AI交互框(Composebox)出现,并自动填入引导性提示词
Help me research。输入:用户输入需要深入研究的复杂问题或主题。例如,“the impact of quantum computing on modern cryptography”。
生成:AI不再像传统搜索引擎那样返回一个链接列表,而是通过理解、整合、分析海量的网络信息,直接生成一份结构化的、包含关键要点的高质量摘要。

图示:点击“Deep Search”后,AI交互框自动填入“Help me research”提示词,引导用户输入研究课题。
2.2.2 与传统搜索的本质区别
Deep Search的革命性在于它改变了信息交付的形式。我们可以通过一个表格来清晰对比。
简单来说,传统搜索给了你一堆“原材料”,而Deep Search则直接为你做好了一道“菜”。
2.2.3 应用场景与价值
Deep Search对于需要进行深度信息处理的用户群体,价值巨大。
学生与学者:在撰写论文或进行课题研究时,可以快速获取一个领域的概览和关键知识点,极大地缩短了前期文献调研的时间。
市场分析师:在进行行业分析或竞品调研时,能够迅速获得关于市场趋势、竞争格局的综合性报告。
记者与编辑:在进行新闻报道背景调查时,可以快速掌握事件的来龙去脉和各方观点。
终身学习者:在学习新知识或进入新领域时,可以获得一个高质量的入门指南,避免在海量信息中迷失方向。
⚙️ 三、 技术架构与实现机制
要在全球市场占有率最高的浏览器中集成如此前沿的AI功能,背后需要一套成熟且灵活的工程体系支撑。这主要涉及到Chrome的发布渠道管理和其强大的实验性功能开关系统。
3.1 Chrome 的发布渠道(Release Channels)
谷歌通过分层的发布渠道来测试和部署新功能,确保最终稳定版的质量。了解这些渠道,是理解为何这些新功能会首先出现在Canary版中的关键。
新功能(尤其是像AI集成这样的大型功能)会首先在 Canary 渠道中进行“孵化”。开发者可以在这个高度不稳定的环境中,快速迭代和修复问题。这也是我们能够第一时间观察到Nano Banana和Deep Search的地方。
3.2 chrome://flags 的作用
chrome://flags 是Chrome浏览器内置的一个高级配置页面,它允许用户手动开启或关闭那些尚未正式发布、仍在开发和测试中的实验性功能(Experimental Features)。
每一个flag都对应着代码中的一个功能开关。通过这种方式,谷歌可以:
A/B 测试:向一小部分用户推送某个新功能,收集反馈,而无需发布一个全新的浏览器版本。
灰度发布:逐步扩大新功能的覆盖范围,平稳地将其推广给所有用户。
开发者调试:允许开发者在自己的机器上启用特定功能,进行开发和测试。
对于普通用户来说,chrome://flags 是一个能够提前体验未来功能的“秘密通道”。
3.3 关键 Flags 解析
要成功启用新的AI新标签页,需要操作几个关键的flags。理解它们各自的作用,有助于我们洞察其内部的技术实现逻辑。
通过组合开启这些flags,用户实际上是在自己的浏览器上拼装出了一个完整的、下一代AI新标签页的运行环境。
🌐 四、 上下文感知与多模态交互的未来
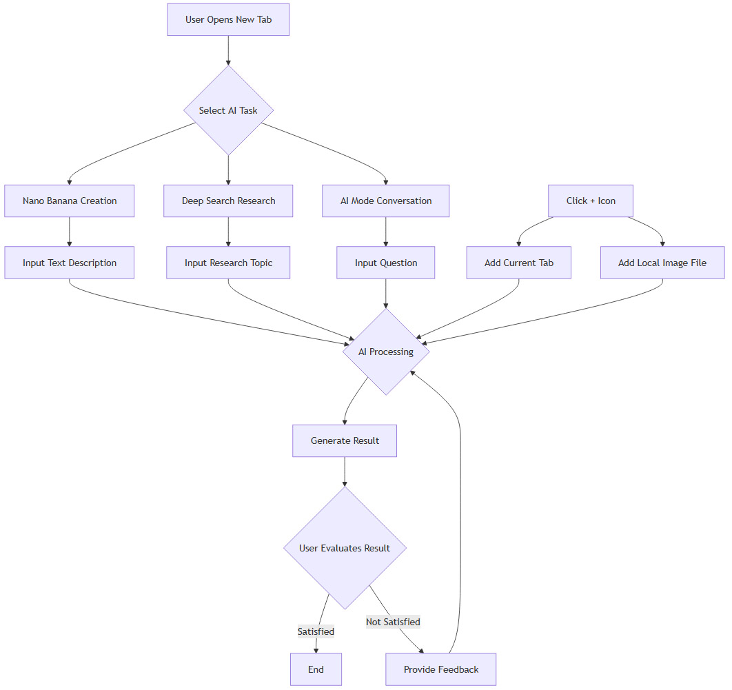
Nano Banana和Deep Search仅仅是开始。新的AI交互界面中隐藏的一个“+”号图标,揭示了谷歌对未来浏览器交互的更宏大构想——上下文感知(Context-Awareness)。
4.1 “+”号背后的多模态输入
根据Chromium项目的源码和相关设计文档,这个“+”号按钮将允许用户将多种类型的“上下文”注入到与AI的对话中。
添加当前标签页:用户可以将正在浏览的网页作为一个整体,让AI进行总结、翻译或基于其内容进行问答。
添加图片:用户可以上传本地图片或网页上的图片,让AI进行识别、描述或以此为基础进行再创作。
添加文件:未来甚至可能支持添加文档(PDF、DOCX)、表格等文件,让AI直接对文件内容进行分析和处理。
这一机制将彻底打破当前AI交互主要依赖纯文本提示的局限,迈向真正的多模态输入。
4.2 从“单次指令”到“持续对话”
上下文感知能力,使得AI交互从一次性的“请求-响应”模式,转变为可以持续进行的、有记忆的“对话”模式。浏览器本身,连同用户打开的标签页和添加的文件,共同构成了一个与AI共享的“工作空间”。
我们可以通过一个Mermaid流程图来描绘这种新的工作流。

这个流程图清晰地展示了,新的交互模式是一个迭代循环。用户可以不断地为AI提供新的信息,修正指令,直至获得满意的结果。
4.3 浏览器即 AI 操作系统(AIOS)
当浏览器不仅能访问网络信息,还能理解用户当前的工作上下文(打开的网页、文件),并提供原生AI工具进行处理时,它的角色就发生了质变。它正在演变为一个轻量级的、跨平台的 “AI 操作系统”(AIOS)。在这个系统中,网页、文件是“数据”,而Nano Banana、Deep Search等则是处理这些数据的原生“应用”。这是对未来计算范式的一次重要探索。
⚖️ 五、 挑战与展望
_副本%20拷贝.jpg)
将如此强大的AI能力原生集成到浏览器中,无疑是一次大胆的创新,但同时也伴随着一系列复杂的技术、产品和伦理挑战。
5.1 面临的技术与产品挑战
性能与资源消耗
浏览器是一个对性能和资源占用极为敏感的应用。在NTP这个最高频的界面上集成AI功能,必须严格控制其对CPU、内存和网络带宽的消耗。尤其是在低端设备上,如何保证AI功能的流畅运行,同时不影响正常的浏览体验,是一个巨大的工程挑战。端侧模型(On-device Models)如Gemini Nano的应用,可能是解决部分问题的关键,但更复杂的生成任务仍需依赖云端。用户体验的一致性与稳定性
正如早期测试所显示的,新功能目前存在崩溃等稳定性问题。要将其推送给全球数十亿用户,必须达到极高的稳定性标准。此外,AI生成内容的质量和响应速度也直接影响用户体验。如何处理网络延迟、模型响应慢、生成结果不符合预期等情况,需要精心设计交互流程和反馈机制。产品定位与功能边界
浏览器内置的AI功能,与谷歌搜索、Bard(现已整合入Gemini)等独立产品之间,如何进行功能划分和定位,避免内部竞争和用户混淆,是一个复杂的产品策略问题。NTP上的AI功能应该聚焦于“轻量级”、“高频次”的任务,还是应该追求功能的全面性?这个边界需要不断探索和明确。
5.2 隐私与数据安全考量
当浏览器开始深度参与用户的创作和研究过程时,隐私保护问题变得尤为突出。
数据传输与处理
用户的提示词(Prompts),尤其是那些可能包含个人敏感信息或商业机密的研究请求,是如何被发送到云端、如何被存储和使用的?谷歌需要提供极高的透明度,并给予用户充分的控制权。端到端加密、数据匿名化处理等技术将是必不可少的基础设施。上下文数据的隐私边界
当用户授权AI访问当前标签页或本地文件时,如何确保AI仅访问必要的数据,并且不会将这些私有数据用于模型训练或其他目的?这需要建立严格的权限管理系统和清晰的数据使用策略。用户必须能够明确知道,哪些数据在何时被用于何种目的。
5.3 对信息生态的深远影响
Deep Search这类功能,通过直接提供摘要而非链接,可能会从根本上改变用户与网络信息交互的方式,进而对整个内容生态系统产生深远影响。
对内容创作者与网站的影响
如果用户越来越多地通过AI摘要获取信息,那么访问原始网站的流量可能会显著下降。这将直接影响到以广告或订阅为主要收入来源的内容创作者和发布商的生存。如何建立一个新的利益分配机制,例如在AI摘要中明确引用来源并提供流量分成,将成为维持健康内容生态的关键。信息茧房与观点单一化风险
AI在生成摘要时,其算法可能会倾向于选择和呈现主流或最普遍的观点,而忽略那些小众但同样有价值的声音。如果缺乏有效的干预和多样性保障机制,长期使用可能会加剧信息茧房效应,导致用户接触到的信息和观点变得单一化。
结论
谷歌Chrome新标签页的这次进化,远不止于添加了几个新奇的AI小工具。它是一次深刻的范式转移,标志着浏览器正在从一个被动的信息消费终端,向一个主动的、智能的创作与研究平台演进。通过将Gemini大模型的能力前置到用户交互的起点,谷歌正在重新定义浏览器的核心价值。
Nano Banana 和 Deep Search 的出现,让我们得以一窥未来浏览器交互的蓝图:一个能够理解复杂意图、处理多模态信息、并与用户进行持续对话的智能伙伴。尽管目前这些功能仍处于粗糙的早期测试阶段,面临着性能、隐私和生态影响等多重挑战,但其所指引的方向是明确且激动人心的。
对于开发者和技术从业者而言,这不仅仅是一个值得关注的产品更新,更是一个重要的行业信号。它预示着AI将以更原生、更无缝的方式融入我们日常使用的核心软件中,而浏览器,作为连接人与数字世界的桥梁,正处在这场变革的最前沿。我们正在见证的,或许是自图形用户界面诞生以来,人机交互领域最重要的一次跃迁。
📢💻 【省心锐评】
Chrome不再满足于做信息的搬运工,它想成为你的AI副驾驶。新标签页的这次升级,是浏览器从“入口”到“大脑”的关键一步,未来已来,只是尚未普及。

评论