【摘要】OpenAI 推出 Codex Alpha 计划,通过分层的 GPT-5-Codex 与 GPT-5 模型矩阵,引入“动态思考”等核心能力,旨在将 AI 编程助手从辅助工具提升为能够自主执行复杂软件工程任务的智能体。
引言
AI 编程工具的演进,正从代码的“补全者”悄然转变为软件工程的“参与者”。我们早已习惯了那些能在毫秒间提示函数名、补全代码块的智能助手。但如果一个工具不仅能“写”,还能“想”,甚至能像一位资深工程师那样,独立承担数小时的重构任务,那将意味着什么?
这并非遥远的科幻构想。OpenAI 近期悄然上线的 “Codex Alpha” 抢先体验计划,正试图将这一图景变为现实。在备受瞩目的 2025 年度开发者日(DevDay 2025)正式揭幕前,OpenAI 选择将最新一代的 AI 编程模型——一个包含两大系列、七个层级的复杂矩阵——交到开发者手中。
此举的意义远不止于一次简单的功能上新。它标志着 AI 编程辅助正朝着专业化、场景化和自主化的方向迈出关键一步。本文将深度剖析 Codex Alpha 计划背后的技术逻辑、模型架构、性能亮点,并探讨它将如何重塑我们的开发范式与整个软件工程行业。

💡 一、解构模型矩阵:双系列七层级的精妙布局
Codex Alpha 的核心,在于其提供了一个前所未有的、精细分层的模型选择体系。它不再是一个“一刀切”的通用模型,而是根据任务特性分化为两大系列。这种设计本身就体现了对软件开发复杂性的深刻理解。
1.1 gpt-5-codex 系列:为纯粹编程而生
gpt-5-codex 系列是专为软件工程任务深度优化的“特种兵”。它的训练数据和模型结构都高度聚焦于编程语言的语法、软件设计的模式、算法的实现以及代码仓库的上下文理解。
这个系列的核心优势在于其专业性和性价比。在处理纯粹的编程问题时,比如生成特定功能的代码、修复 Bug、或执行智能体(Agent)任务时,它能以比通用模型更低的成本,达到同等甚至更高的准确度。这得益于其专注的训练目标,它被反复训练以模拟真实的软件工程工作流,包括:
从零开始构建一个完整的项目。
在大型代码库中进行精确调试。
执行大规模、跨文件的代码重构。
像人类专家一样进行代码审查(Code Review)。
该系列内部也进行了分级,以适应不同复杂度的编程需求。
1.2 gpt-5 系列:通用推理的瑞士军刀
与 gpt-5-codex 的专精不同,gpt-5 系列则扮演着“全能选手”的角色。它具备更广泛的通用知识和更强大的自然语言理解能力,使其在处理那些需要跨领域知识、或需求描述较为模糊的编程任务时更具优势。
例如,当一个需求是“为我的电商网站写一个用户流失预警功能”时,gpt-5 不仅要理解编程,还需要理解“用户流失”、“电商业务”等概念,并将其转化为具体的编程逻辑。这是其通用推理能力的体现。
这个系列的分级更加侧重于推理深度与响应速度的平衡。
1.3 模型矩阵详解与对比
为了更直观地理解这个模型矩阵,我们可以通过一个表格来清晰地展示它们的定位与适用场景。
这种模块化的设计,其战略意图非常明确。它赋予了开发者前所未有的选择权和控制力。开发者不再需要为一个简单的脚本任务调用一个重量级的模型,造成算力浪费。反之,在面对真正棘手的系统性难题时,又有“顶配”模型可以倚仗。这是一种从“提供工具”到“提供解决方案”的思维转变。
🚀 二、性能飞跃:从“动态思考”到自主工程
%20拷贝-ubuc.jpg)
如果说精细的模型分层是 Codex Alpha 的“骨架”,那么其内在的性能提升则是驱动其运转的“心脏”。其中,最引人注目的莫过于“动态思考”能力和在复杂工程任务上的惊人表现。
2.1 “动态思考”:智能资源分配的艺术
传统 AI 模型在处理任务时,其计算量和耗时往往是相对固定的,或者与输入/输出的长度线性相关。这意味着,回答“1+1=?”和分析一个千行代码文件的复杂度,可能消耗的启动资源相差不大,这显然是不经济的。
Codex Alpha 引入的“动态思考”(Dynamic Thinking)机制彻底改变了这一点。
这个机制可以被理解为一个智能的资源调度系统。模型在接收到任务后,会首先进行一个快速的“复杂度评估”。
对于简单请求,比如“用 Python 写一个斐波那契数列函数”,模型会判断这是一个标准、明确的任务,于是调用少量计算资源,在极短时间内给出响应。这大大降低了延迟,提升了交互体验。
对于复杂任务,比如“分析这个项目中所有与数据库交互的模块,并将其重构为使用新的 ORM 框架”,模型会识别出其高度的复杂性和上下文依赖。此时,它会“决定”投入更多的时间和计算资源,进行多轮次的深度推理、代码分析、方案生成和自我修正。
这种能力就像一位经验丰富的工匠。面对简单的榫卯结构,他手起刀落,一气呵成。但当他要雕刻一件复杂的艺术品时,他会放慢节奏,投入数日甚至数周的精力,精雕细琢。“动态思考”让 AI 模型第一次拥有了这种“量体裁衣”的智慧,实现了“好钢用在刀刃上”的智能效率。
22.2 超长时序任务:迈向自主编程智能体的一大步
“动态思考”机制的直接成果,就是模型能够处理前所未有的超长时序任务。根据 OpenAI 披露的信息,新模型甚至可以独立工作超过 7 个小时来解决一个复杂的编程难题。
这已经完全超出了“辅助编程”的范畴。7个小时,对于一个人类开发者而言,足以完成一个小型功能的开发、进行一次中等规模的重构,或者深入排查一个棘手的 Bug。当 AI 也能做到这一点时,它就不再是一个被动响应指令的“工具”,而是一个可以被委派任务的**“自主智能体”**。
想象一下这样的工作流:
任务委派:你向 gpt-5-codex (high) 提交一个 Jira Ticket,描述了一个涉及多个服务、需要修改数据库 Schema 的重构需求。
自主执行:AI 开始工作。它首先阅读需求,分析涉及的代码仓库,制定执行计划,然后开始逐一修改代码、编写迁移脚本、更新单元测试。
持续反馈:在长达数小时的工作中,它可能会遇到问题,并尝试不同的解决方案。它会将进度和关键决策点记录下来。
交付成果:最终,它提交一个完整的 Pull Request,其中包含了所有必要的代码改动、测试结果和一份清晰的变更日志,等待你的最终审查。
这种“复杂改造 + 代码评审”工作流的现实可行性,因为 AI 的自主工程能力而得到了极大提升。
2.3 量化性能:数据背后的工程价值
空谈能力是不够的,性能的提升最终需要数据来证明。虽然目前披露的数据有限,但已有的信息足以说明问题。
在软件工程领域,有一个广受认可的基准测试集 SWE-bench,它包含了大量从真实 GitHub 项目中提取的 Bug 修复任务。在这个测试集上,模型的表现直接反映了其在真实世界中的编程能力。
51.3% 的大规模重构成功率意味着什么?
这意味着,对于那些开发者最头疼、最耗时、也最容易出错的大型重构工作,现在有了一半以上的概率可以被 AI 自动完成。这不仅仅是节省时间,更是降低了技术债积累的速度,提升了整个工程系统的健康度和可维护性。
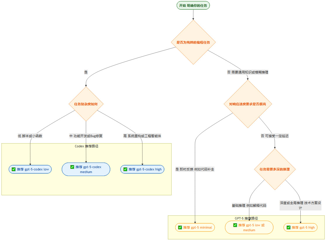
🛠️ 三、开发者实战指南:如何为你的任务“对症下药”

面对如此丰富的模型选择,开发者最关心的问题自然是:在我的日常工作中,到底该用哪个?错误的选型可能会导致效率低下或成本高昂。
下面,我们提供一个基于任务场景的选型决策流程图,以及更详细的文字解读。

3.1 场景一:快速原型与轻量级脚本
任务描述:你需要快速验证一个想法,写一个数据处理脚本,或者生成一个API调用的示例代码。任务目标明确,不涉及复杂的业务逻辑。
核心诉求:速度。
首选模型:gpt-5 (minimal)。它的极致低延迟能提供类似本地代码补全工具的顺滑体验,让你心流不被打断。
备选模型:gpt-5-codex (low)。如果脚本稍复杂,需要更强的代码生成能力,这个模型是性价比极高的选择。
3.2 场景二:日常功能开发与 Bug 修复
任务描述:这是开发者最常见的场景。在一个现有的代码库中添加新功能,或者根据 Bug 报告定位并修复问题。任务通常有明确的需求和边界。
核心诉求:准确性和上下文理解。
首选模型:gpt-5-codex (medium)。这是主力模型,它在代码理解、生成和修复能力之间取得了最佳平衡,足以应对绝大多数日常开发任务。
备选模型:gpt-5-codex (high)。如果 Bug 非常棘手,或者新功能需要与多个现有模块深度交互,升级到高配版可以获得更强的分析能力,避免引入新问题。
3.3 场景三:系统级重构与架构设计
任务描述:你需要对一个老旧模块进行现代化改造,或者为一个新项目设计技术架构。这类任务涉及跨文件的全局改动,需要深度的思考和权衡。
核心诉求:深度推理和系统性思维。
首选模型:gpt-5-codex (high)。其针对大规模软件工程的优化,以及超长时序任务处理能力,正是为此类场景而生。它可以成为你进行架构决策的“陪练”,甚至独立完成大部分重构执行工作。
备选模型:gpt-5 (high)。如果任务的难点更多在于将模糊的业务愿景转化为清晰的技术蓝图,而非纯粹的代码操作,那么通用推理能力更强的高配 gpt-5 可能更合适。
3.4 场景四:技术文档撰写与代码审查
任务描述:为你的代码生成清晰的文档,或者帮助审查同事提交的 Pull Request。
核心诉求:语言表达能力和代码理解能力。
首选模型:gpt-5 (medium)。它在自然语言和代码语言之间有很好的桥梁作用,能用流畅的人类语言解释复杂的代码逻辑,或根据代码变更自动生成更新日志。
备选模型:gpt-5-codex (medium)。在进行代码审查时,如果侧重点是发现潜在的 Bug 或不合理的实现,那么编程能力更强的 codex 模型会更有优势。
通过这种“对症下药”的选型,开发者可以最大限度地发挥 Codex Alpha 的威力,同时将成本控制在合理范围内。
🌐 四、行业涟漪:Codex Alpha 投下的巨石
%20拷贝-qihj.jpg)
Codex Alpha 的推出,其影响绝不止于开发者工具箱里多了一个新玩具。它像一块投入平静湖面的巨石,必将激起层层涟漪,触及软件行业的方方面面。
4.1 对开发者的影响:从“码农”到“AI 架构师”
一个普遍的焦虑是,AI 是否会取代开发者?Codex Alpha 给出的答案可能是否定的,但它无疑将重新定义开发者的价值。
随着 AI 承担越来越多的基础编码、Bug 修复甚至重构工作,开发者将从繁琐的执行性任务中解放出来。他们的工作重心将向上游移动,更多地聚焦于:
需求分析与问题定义:更精准地向 AI 描述“做什么”,而不是“怎么做”。
系统设计与架构决策:规划系统的整体蓝图,由 AI 填充实现细节。
AI 协同与结果审查:成为 AI 的“项目经理”和“质量总监”,引导 AI 完成任务,并对最终产出进行严格把关。
未来的优秀开发者,可能不再是打字最快的人,而是最擅长与 AI 协作、提出高质量问题、并能驾驭复杂系统的人。“AI 提示工程师”或“AI 架构师”可能会成为新的热门岗位。
4.2 对软件企业的影响:效率、成本与人才结构的再平衡
对于企业而言,Codex Alpha 带来的变革是实实在在的。
研发效率的指数级提升:开发周期有望大幅缩短,产品能更快地推向市场,从而在竞争中抢占先机。
技术债的有效控制:借助 AI 的能力,企业可以更低成本、更频繁地进行代码重构和系统优化,避免技术债的滚雪球式累积。
人才结构的调整:企业对初级开发者的需求可能会减少,因为许多入门级的编码任务可以被 AI 替代。同时,对能够驾驭 AI、具备系统性思维的高级人才的需求将急剧增加。
这将促使企业重新思考其招聘策略、培训体系和团队构成,以适应新的人机协作范式。
4.3 竞争格局的变数
在 AI 编程领域,OpenAI 并非孤军奋战。GitHub Copilot(背后同样是 OpenAI 的技术)、Amazon CodeWhisperer、Tabnine 等产品早已在市场上占据一席之地。
Codex Alpha 的推出,是 OpenAI 的一次差异化竞争。它没有停留在“更好的代码补全”层面,而是直接将目标瞄准了“自主软件工程”,试图在更高端、更复杂的场景中建立技术壁垒。这无疑给所有竞争对手带来了巨大的压力,可能会引领整个行业进入新一轮的“军备竞赛”,竞赛的核心将不再是补全的准确率,而是AI 智能体的自主化和工程化水平。
总结
Codex Alpha 计划的启动,不是一次简单的产品更新,而是一次深刻的范式革命宣言。它通过一个精心设计的、多层级的模型矩阵,以及“动态思考”等创新机制,清晰地勾勒出 AI 编程的未来图景。
在这个图景中,AI 不再仅仅是开发者的“副驾驶”,它正在成长为可以独立承担复杂工程任务的“核心队员”。从代码生成到系统重构,从被动响应到主动执行,AI 的角色正在发生质变。
对于身处其中的每一位开发者和技术管理者而言,这既是挑战,更是机遇。理解并拥抱这一变化,学习如何与日益强大的 AI 智能体高效协作,将是未来十年在技术浪潮中立于不败之地的关键。DevDay 2025 或许会揭晓更多细节,但变革的序幕,已经由 Codex Alpha 悄然拉开。
📢💻 【省心锐评】
模型分层是必然,动态算力是亮点。OpenAI 不再满足于做“副驾驶”,它的野心是直接交付可运行的工程。开发者,你的价值正在被重新定义。

评论