【摘要】AI商业化正从能力售卖转向入口控制。本文深度剖析OpenAI、阿里、字节三大巨头在浏览器、硬件与内容场景下的变现逻辑、技术路径与生态博弈,揭示其背后求存、卡位、拓疆的战略分野。
引言
人工智能行业正站在一个关键的十字路口。过去几年,业界普遍依赖的商业化“老三样”——API调用、会员订阅、ToB定制解决方案,其增长曲线已开始显露疲态。高昂的训练成本与持续的推理开销,形成了一个巨大的成本黑洞。这条传统的变现路径,越来越难以支撑大模型技术的长期演进。
B端市场虽然稳定,但客户对价格的敏感度与日俱增,决策周期漫长。这使得资本与市场的目光,不得不重新聚焦于规模更庞大、决策链条更短的C端消费市场。如何将技术势能转化为可持续的现金流,成为所有AI玩家必须直面的生存考题。
一个严峻的现实是,用户行为的去中心化趋势正在加剧。用户不再忠于单一模型,而是根据具体场景,在DeepSeek、豆包、Kimi等多个工具间灵活切换。这种使用习惯将流量无情地切碎,使得任何单一模型都难以形成绝对的流量垄断。面对这一困境,巨头们的策略不约而同地转向了同一个方向,重塑“入口”,试图将分散的用户注意力重新收拢,构建新的商业中心。
一、 商业化转型的底层驱动力
%20拷贝-woej.jpg)
1.1 “老三样”模式的局限性
AI商业化的早期探索,主要围绕模型本身的能力展开。这种模式直接、清晰,但其天花板也同样明显。
API调用。这是最基础的变现方式。企业将模型能力封装成接口,按调用量或Tokens计费。这种模式服务于开发者和企业客户,本质上是“算力与算法”的租赁。其增长依赖于下游应用的繁荣,但利润空间会被云厂商和激烈的市场竞争所挤压。
会员订阅。面向C端用户,提供更强模型、更快响应速度或更多功能的高级版本。ChatGPT Plus是典型代表。这种模式能快速建立现金流,但用户付费意愿与产品体验强相关。一旦技术优势被追平,或免费模型体验足够好,用户的流失风险便会急剧增加。
ToB定制解决方案。为特定行业或企业提供私有化部署与模型精调服务。这种模式客单价高,但项目周期长,定制化程度高,难以规模化复制。同时,B端客户对投入产出比(ROI)的计算极为苛刻,这限制了其市场扩张的速度。
这三种模式共同的问题在于,它们都停留在“卖能力”的阶段,离最终的商业交易环节较远。在成本端,模型迭代、数据处理、GPU集群的开销是持续且刚性的。在收入端,上述模式的增长却面临瓶颈。这种收支结构的不平衡,迫使行业必须寻找更接近交易、更具确定性的变现路径。
1.2 去中心化困境与入口重塑
大模型技术的普及,并未带来预想中的“赢家通吃”局面。相反,一个百花齐放、高度分散的市场格局正在形成。
场景分流。用户的使用习惯日趋成熟。写代码可能首选DeepSeek,处理长文档会打开Kimi,生成图片则使用Midjourney或豆包。每个模型都在特定领域建立了心智优势。
流量碎片化。这种分流导致用户流量被切割成无数细小的片段,分散在各个独立的App或服务中。这对于任何想构建平台生态的厂商来说,都是一个巨大的挑战。流量无法聚合,商业化的规模效应就无从谈起。
面对被切碎的流量,巨头们意识到,单纯优化模型本身已不足以构筑壁垒。必须抢占用户发起任务的“第一站”,也就是入口。谁能控制入口,谁就能掌握用户意图、聚合用户数据、引导用户行为,从而在商业化的链条中占据最有利的位置。这场围绕入口的争夺战,标志着AI竞争正式从技术参数的比拼,升维到生态战略的较量。
二、 三重逻辑下的入口战略分野
不同的企业基因、资源禀ओं与市场处境,决定了它们在入口战略上选择了截然不同的道路。这背后,是三种泾渭分明的商业化逻辑,求存、卡位与拓疆。
2.1 求存逻辑:OpenAI的浏览器与闭环野心
对于OpenAI这样的AI原生企业,其首要任务是证明自己拥有独立造血、摆脱资本输血的能力。技术领先的窗口期正在缩短,构建一个坚固的商业模式是其生存的根本。
2.1.1 战略选择:AI浏览器作为中心化入口
OpenAI选择浏览器作为突破口,其背后有多重考量。
收拢用户上下文。浏览器是用户访问互联网信息的核心枢纽。控制浏览器,意味着可以合法、持续地获取用户的浏览历史、搜索行为、操作习惯等高价值数据。这些上下文信息对于提升AI的个性化与任务理解能力至关重要。
打造任务执行平台。现代浏览器早已不是简单的内容渲染器。通过插件、扩展与WebDriver等技术,浏览器本身就是一个强大的自动化平台。OpenAI可以借助浏览器,将AI从一个“对话者”升级为一个“行动者”,直接为用户执行跨网页的复杂任务。
对接成熟的商业模式。浏览器是搜索、广告、电商等成熟商业模式的天然载体。通过内置的AI搜索替代传统搜索,可以在搜索结果中无缝植入广告。通过Agent执行购物任务,可以直接切入电商交易,抽取佣金。这为OpenAI提供了一条货币化确定性极高的路径。
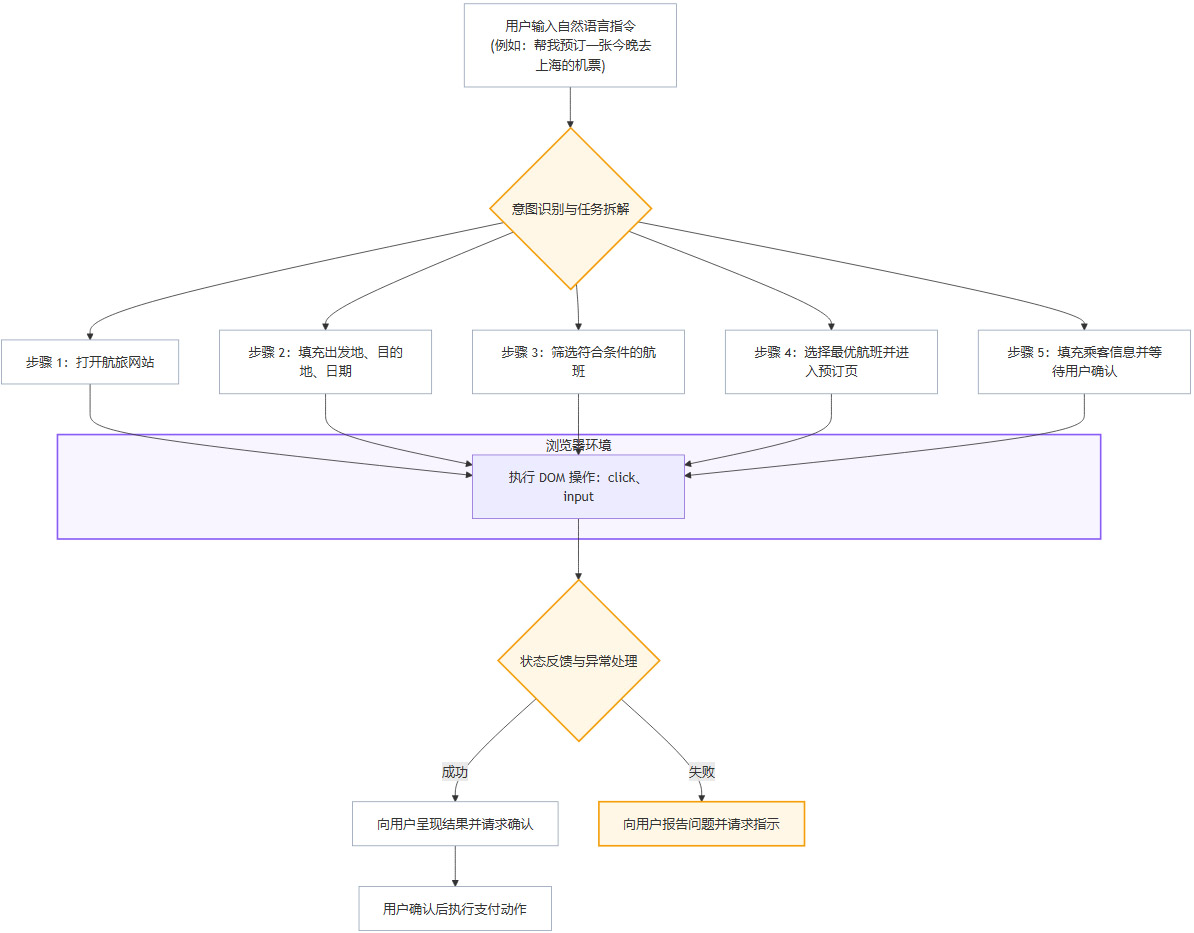
2.1.2 技术路径:Agent驱动的自动化操作
OpenAI实现其浏览器战略的核心技术是AI Agent(智能体)。其工作流程大致如下。

这个流程的关键在于,Agent需要具备对网页DOM结构的深刻理解、多步任务的规划能力、以及应对动态页面变化和处理异常的鲁棒性。
2.1.3 商业闭环:重构“搜索-推荐-支付”链路
OpenAI的终极目标,是在其控制的对话入口内,完成从用户意图产生到交易完成的全过程。
取代传统搜索。用户不再需要去Google输入关键词,而是在对话框里直接提出需求。
AI即推荐引擎。AI根据对用户需求的理解和全网信息的整合,直接给出最优选项,跳过了传统电商平台的比价和筛选过程。
对话内完成支付。通过与支付网关打通,用户只需在对话中确认,即可完成购买。
这个闭环一旦形成,将对现有的搜索、广告和电商生态产生颠覆性影响。OpenAI将不再是单纯的技术提供方,而是一个手握用户和交易的新晋平台霸主。
2.2 卡位逻辑:阿里夸克的硬件生态棋局
与OpenAI的生存压力不同,阿里巴巴这样的生态型巨头,其布局AI更侧重于对未来的战略卡位。它们思考的是,在下一个计算平台时代,如何延续自己在当前时代的中心地位。
2.2.1 战略选择:AI眼镜作为下一代交互入口
阿里选择AI眼镜,并非看重硬件本身的利润,而是将其视为抢占下一代人机交互入口的关键落子。
超越屏幕的束缚。智能手机将互联网装进了口袋,但交互依然局限于一块屏幕。AI眼镜则致力于实现“所见即所得”的增强现实交互,将数字信息与物理世界无缝融合。
高频、伴随式的场景覆盖。眼镜是“随身”设备,可以覆盖用户从出行、工作到消费的几乎所有日常生活场景。这种高频、伴随式的特性,使其成为一个比手机更具粘性的数据采集和信息分发终端。
生态协同的放大器。AI眼镜可以成为阿里庞大商业生态的物理载体。导航(高德)、支付(支付宝)、购物(淘宝)、通信(钉钉)等服务,都可以通过眼镜以更自然、更高效的方式触达用户。
2.2.2 技术路径:端云协同与多模态融合
实现理想的AI眼镜体验,需要在技术上攻克多个难点。
2.2.3 商业闭环:构建以硬件为核心的生态护城河
阿里夸克AI眼镜的商业逻辑,并非追求短期内的硬件销售收入,而是构建一个难以逾越的长期护城河。
锁定用户。一旦用户习惯了通过眼镜与数字世界交互,其迁移成本将远高于更换一个App。
数据飞轮。硬件入口采集到的多模态、全场景数据,将反哺阿里的AI模型和上层应用,形成“数据-智能-体验”的正向循环。
定义标准。作为先行者,阿里有机会定义下一代交互的标准和应用生态的规则,从而在未来的竞争中掌握主动权。
2.3 拓疆逻辑:字节豆包的流量增量引擎
字节跳动坐拥抖音等巨大的流量池,其AI战略的核心是如何利用AI技术,为现有业务版图开拓新的增长空间。
2.3.1 战略选择:AI问答作为电商导购前置入口
豆包App通过在对话中“上链接”,巧妙地将AI问答场景与电商交易场景连接起来。
激活存量流量。豆包庞大的月活用户(MAU)是一个亟待商业化的金矿。通过植入电商链接,可以将用户的“信息查询”意图,顺滑地转化为“商品购买”意图。
优化决策链路。传统电商购物,用户需要在“搜索-筛选-比价-看评论”等多个环节中消耗大量精力。AI导购可以将这个过程极大简化,根据用户模糊的需求直接生成购买建议,扮演了一个“超级导购员”的角色。
创造GMV增量。对于字节电商而言,豆包开辟了一个全新的、基于内容信任的流量来源,有望为整体GMV贡献可观的增量,形成新的业务增长曲线。
2.3.2 技术路径:意图理解与平台协同
豆包“上链接”模式的技术核心,在于精准的用户意图理解和与后端电商平台的无缝协同。
精准的购买意图识别。模型需要能从用户的对话中,准确判断其是否处于购物决策阶段,并理解其对商品的功能、价格、风格等具体偏好。这需要基于海量电商数据进行专门的指令微调(Instruction Tuning)。
商品库的深度整合。AI推荐的商品必须与抖音商城的商品库(SPU/SKU)实时打通,确保价格、库存、优惠等信息的准确性。这需要稳定、高效的API接口和数据同步机制。
个性化推荐与内容生成。AI不仅要推荐商品,还要能生成令人信服的推荐理由,甚至可以结合抖音的短视频、直播等内容形态,为用户提供更丰富的决策参考。
2.3.3 商业闭环:AI导购与平台成交的协同分工
与OpenAI试图一手包办所有环节不同,字节的模式是一种协同分工。
AI负责前端种草与决策。豆包的角色是激发用户的购买兴趣,并帮助他们高效完成购买决策。
电商平台负责后端履约与服务。用户点击链接后,会跳转到成熟的抖音商城,完成支付、物流、售后等一系列交易环节。
这种模式的优势在于,可以充分利用字节跳动现有的电商基础设施和运营体系,模式更轻,跑通速度更快。它不是要颠覆现有电商,而是要为现有电商体系“增效”。
三、 商业化路径的技术实现与挑战
%20拷贝-lhek.jpg)
无论是哪种逻辑,其商业目标的实现都离不开底层技术的支撑。不同路径面临的技术挑战各有侧重。
3.1 硬件载体路径的技术栈与壁垒
AI硬件,如夸克眼镜,其成败不仅取决于AI能力,更是一场综合性的工程技术大考。
极致的硬件工程。用户对穿戴设备的体验要求极为苛刻。如何在有限的体积内,塞入处理器、传感器、电池、通信模块和显示系统,并解决好散热和续航问题,是对硬件设计能力的巨大考验。
端云一体的计算架构。所有计算都在云端完成,会带来不可接受的延迟;所有计算都在端侧完成,则会受限于功耗和算力。必须设计一套智能的端云协同架构,将任务在云、边、端之间合理分配,实现性能与功耗的最佳平衡。
多模态感知与融合。AI眼镜需要像人一样,同时处理来自摄像头(视觉)、麦克风(听觉)、IMU(惯性测量单元,体感)等多个传感器的数据。如何对这些异构数据进行实时、精准的融合与理解,是实现自然交互的前提。
空间计算与环境理解。眼镜必须能够实时地对用户所处的物理环境进行三维重建和语义理解(即SLAM技术),才能将虚拟信息准确地叠加到现实物体之上。这是实现真正AR体验的核心技术壁垒。
3.2 能力侧软件的架构演进
传统的API、会员等能力侧变现模式,也在进行着技术架构的升级,以应对更复杂的企业需求。
从单体大模型到模型即服务(MaaS)。企业需要的不是一个通用的大模型,而是一个能够灵活组合、按需调用的模型服务平台。这催生了MaaS架构的兴起,平台提供基础模型、行业模型、以及各种精调、部署、评估工具,让企业可以像搭积木一样构建自己的AI应用。
RAG(检索增强生成)成为标配。为了解决大模型的“幻觉”问题,并让其能利用企业私有知识库,RAG架构已成为ToB解决方案的标配。其技术核心在于如何构建高效的向量索引、如何设计精准的检索策略、以及如何将检索到的知识与模型的生成过程更好地融合。
MoE(专家混合)架构的普及。为了在不显著增加推理成本的前提下,大幅扩展模型参数量,MoE架构被广泛采用。其挑战在于如何设计高效的路由(Gating)网络,将不同的任务精准地分配给最擅长的“专家”子模型处理。
3.3 内容侧变现的技术核心
在AI对话中植入广告或电商链接,看似简单,实则背后有一套复杂的意图识别、内容匹配与安全风控技术体系。
3.3.1 意图识别与商品匹配
这是整个链路的起点。系统必须准确判断用户的真实意图。
意图的层次化。用户的意图是分层的,从泛泛的“信息查询”意图,到明确的“商品购买”意图,中间还可能存在“产品比较”、“功能咨询”等多个中间状态。模型需要对这些意图进行精准的识别和分类。
实体链接与属性抽取。当识别出购买意图后,模型需要从对话中抽取出关键的商品实体(如“手机”)和属性约束(如“拍照好”、“续航长”、“预算5000元”)。
语义匹配与向量检索。将抽取出的用户需求,转化为一个语义向量,然后在海量的商品向量数据库中进行检索,找到匹配度最高的候选商品集。这需要高质量的商品Embedding表示。
3.3.2 Agent跨站执行的技术挑战
当AI需要像OpenAI设想的那样,自动去第三方网站执行任务时,会面临一系列严峻的技术挑战。
鲁棒性。网页的结构(DOM树)是经常变化的。今天能正常工作的脚本,明天可能因为前端的一次发布就失效了。Agent必须具备一定的自适应能力,能够应对页面结构的动态变化。
安全性。这是一个非常棘手的问题。
提示注入(Prompt Injection)。恶意网站可以在其页面中隐藏一些对AI Agent的指令。当Agent访问该页面时,可能会被这些隐藏指令劫持,执行非预期的操作,如泄露用户隐私、进行恶意点击等。
误操作风险。Agent在执行交易等敏感操作时,一旦出现理解错误或执行偏差,可能会给用户造成直接的经济损失。
效率。基于WebDriver的自动化操作,其执行速度通常慢于人类手动操作。用户是否愿意等待一个AI慢悠悠地为自己完成任务,是一个需要打上问号的问题。
为了应对这些挑战,需要建立一套完善的人机协作与治理机制。例如,在执行关键步骤前,必须向用户请求明确的授权;对Agent的权限进行严格的沙箱隔离;建立操作日志与可追溯系统。
3.3.3 数据通路与生态协同
AI导购的理想状态,是能够为用户推荐全网最合适的商品。但这依赖于一个开放、实时的数据生态。
数据壁垒。各大电商平台都将自己的商品、用户、交易数据视为核心资产,很难完全开放给第三方AI。这导致AI导购在初期,很可能只能在各自的生态内(如豆包推荐抖音商城的商品)运转。
数据实时性。商品的价格、库存、优惠活动是瞬息万变的。AI推荐如果不能与这些信息实时同步,就会产生大量无效推荐,严重影响用户体验。这要求平台之间建立稳定、高速的数据API通道。
短期来看,AI导购更可能在自有生态内先跑通模式,证明价值,然后再逐步寻求与外部生态的合作。
四、 信任、合规与体验的平衡艺术
当AI深度介入用户的消费决策和交易执行环节,信任、合规与用户体验就成为决定其模式能否持续的关键。这不再是单纯的技术问题,而是一个涉及产品伦理、法律法规和用户心理的复杂工程。
4.1 推荐与广告的边界
在AI生成的回复中,哪些内容是基于客观分析得出的中立推荐,哪些是包含商业推广的付费广告,必须对用户进行清晰、明确的标注。
透明度原则。用户有权知道AI推荐背后的动机。如果一条商品链接是广告,就应该像传统搜索引擎一样,用“广告”或“推广”等字样明确标识。模糊不清的界定会迅速侵蚀用户对平台的信任。
可解释性要求。仅仅标注为广告还不够。理想情况下,AI应该能向用户解释为什么会推荐这款产品。是因为它的销量最高?还是因为它的某个功能特性与用户的需求高度匹配?提供推荐的“证据链”,能显著提升用户的接受度和信任感。例如,AI可以展示“根据XX评测网站的数据,这款手机的拍照评分在同价位中排名第一”,而不是简单地给出一个购买链接。
合规风险。各国关于广告、消费者权益保护的法律法规,同样适用于AI生成的内容。如果AI的推荐存在虚假宣传、价格欺诈或侵犯隐私等问题,平台将承担相应的法律责任。因此,必须建立一套严格的内容审核与合规过滤机制。
4.2 隐私保护的底线
AI要提供个性化推荐,就必然需要收集和分析用户数据。如何在提供优质服务和保护用户隐私之间找到平衡,是一道必须解好的难题。
数据最小化原则。只收集与提供服务直接相关的最少必要数据。不能以“提升体验”为名,无边界地索取用户隐私。
用户授权与控制。用户必须对自己数据的收集、使用和分享拥有完全的知情权和控制权。平台应提供清晰、易懂的隐私设置选项,让用户可以随时查看、修改或删除自己的数据。
匿名化与去标识化。在进行模型训练和数据分析时,应尽可能对用户数据进行匿名化或去标识化处理,切断数据与具体个人身份的关联,从源头上降低隐私泄露的风险。
4.3 对品牌营销的深远影响
AI导购的兴起,将从根本上改变品牌的营销范式。传统的营销漏斗正在被重塑。
从“流量思维”到“答案思维”。过去,品牌营销的核心是“买流量”,通过在各种渠道投放广告,争夺用户的曝光和点击。未来,营销的核心将变为“被AI选中”。品牌的曝光不再只由“砸钱投流”决定,而更多地取决于其产品信息是否能被AI更好地理解、信任和采纳。
为AI优化营销内容(AIO)。类似于搜索引擎优化(SEO),未来会出现一个新的领域——AI优化(AI Optimization)。品牌需要重新组织其产品描述、用户评论、技术参数等信息,使其结构化、可解释,更容易被AI模型“读懂”。
提供明确的证据链。营销文案需要从感性的、模糊的描述,转向提供具体的、可验证的数据和事实。例如,与其说“我们的电池很耐用”,不如说“根据实验室测试,在标准使用场景下,该电池可支持连续视频播放20小时”。
构建知识图谱。品牌可以主动为自己的产品构建知识图谱,将产品的特性、优势、适用场景、用户评价等信息以机器可读的方式组织起来,并提交给各大AI平台。
口碑与信任的价值回归。在AI的信息筛选机制下,真实的用户口碑、权威的第三方评测、透明的产品参数,其权重将被前所未有地放大。依赖信息不对称和营销轰炸的品牌,其生存空间将被严重挤压。
五、 策略节奏与生态定位的差异化
%20拷贝-vhuc.jpg)
尽管最终目标都是实现商业闭环,但各家巨头在当下的策略节奏和生态定位上,表现出了明显的差异。
5.1 战略优先级的不同
字节的“进攻”姿态。对于字节跳动而言,其核心业务(短视频)的用户增长已接近天花板,急需寻找新的增长引擎。同时,它在上一轮的即时零售和本地生活大战中并未占据先机。因此,利用豆包的流量优势,在AI电商这个新兴领域发动攻势,刺激流量和GMV增量,是其当前最紧迫的战略任务。
阿里、京东的“防守”与“赋能”。作为成熟的电商平台,阿里和京东当前的战略重心,更多地放在了巩固核心业务的护城河上。它们阶段性地更侧重于“在电商里补强AI”,而不是“在AI里闭环交易”。
赋能商家。推出AI美工、AI客服、AI营销工具,帮助商家降本增效。
优化履约。利用AI优化仓储、物流、配送等供应链环节,提升履约效率和用户体验。
提升内部效率。在搜索推荐、广告投放等内部系统中使用AI,提升平台的运营效率。
这种节奏差异,反映了不同企业在产业周期中所处位置和核心诉求的不同。字节需要用AI创造增量,而阿里、京东则需要用AI优化存量。
5.2 入口定位的三角阵
OpenAI的浏览器、阿里的AI眼镜、字节的AI问答,分别代表了三种不同维度的入口定位,构成了一个“信息入口、交互入口、消费入口”的三角矩阵。
这三种入口并非相互排斥,而是可能相互融合。未来的终极形态,或许是一个能在物理终端(眼镜)上,通过自然语言(问答)调动浏览器Agent,无缝完成信息获取和交易执行的统一入口。
结论
AI行业的商业化探索,已经走过了单纯售卖技术能力的初级阶段,正式进入了以入口控制和生态构建为核心的深水区。从OpenAI的浏览器,到阿里的AI眼镜,再到字节的豆包,巨头们的每一步落子,都在试图将“用户意图—场景—数据—执行”这四个关键环节,拧成一个属于自己的、无法被轻易打破的商业闭环。
这场竞赛的本质,正在从“卖能力”转向“卖结果”。用户最终付费的,不是AI有多聪明,而是AI能否为自己高效、可靠地完成任务、解决问题。因此,谁能更精准地捕捉用户意图,谁能掌握更强大的任务执行入口,谁能构建更值得信赖的生态体系,谁就更有可能在这场漫长的商业化征程中,率先撞线,定义下一个时代的商业范式。这不仅是一场技术的较量,更是一场关乎战略远见、生态格局和执行智慧的全面战争。
📢💻 【省心锐评】
AI变现已告别“秀肌肉”时代,转向“拼刺刀”的入口争夺。浏览器、硬件、内容场景三路并进,核心是构建从意图到交易的闭环。谁能率先跑通可持续的现金流模型,谁才能拿到下半场的入场券。

            
                                
                                            
                                        
评论