【摘要】现实世界资产(RWA)代币化正通过区块链技术重塑金融基础设施,将传统资产映射为链上数字凭证,实现效率、透明度与流动性的根本性提升。
引言
金融科技的演进,本质上是一场关于信任、效率与流动性的持续革命。现实世界资产(Real-World Asset, RWA)代币化,正是这场革命当前阶段的核心议题。它并非凭空创造的概念,而是将区块链的去中心化信任机制,应用于数百万亿美元规模的传统金融市场。其核心逻辑极为清晰,即将具有稳定现金流和所有权的物理或金融资产,通过法律和技术手段转化为链上可编程的数字代币。
这场变革的起点,往往是那些标准化程度高、信用风险低的资产,例如美国国债。随后,它迅速扩展至黄金、企业信贷、资产证券化(ABS)等领域。通过代币化,这些资产摆脱了传统金融体系中冗长的清算结算流程、高昂的中介成本和地域限制,进入了一个24/7全球流转、T+0原子结算、所有权可被无限分割的全新范式。这不仅是技术的升级,更是对资产发行、交易、管理全生命周期的颠覆性重构。
本文将系统性剖析RWA代币化的市场格局、核心资产的实现模式、关键技术架构与合规路径,并结合风险矩阵与市场案例,为读者呈现一幅完整的RWA技术与商业全景图。
💠 一、RWA市场宏观图景与核心驱动力
%20拷贝.jpg)
RWA代币化已从早期概念验证阶段,迈入机构规模化采纳的初期。市场格局清晰,增长动力强劲,其与稳定币的共生关系构成了整个链上金融生态的基石。
1.1 市场现状与规模预测
当前RWA市场由少数几类核心资产主导,其中私募信贷和美国国债占据了绝对主导地位。这些资产因其稳定的现金流和明确的价值评估,成为机构进入链上世界的首选入口。
根据链上数据统计,截至2025年中期,RWA市场总规模已突破250亿美元。预计到2030年,这一数字有望达到10万亿至16万亿美元,占据全球总资产规模的重要比例。
表1:当前RWA市场主要资产类别规模概览 (截至2025年中)
市场增长的背后,是传统金融对效率和流动性的极致追求与区块链技术能力的完美契合。
1.2 核心增长驱动力
RWA市场的爆发式增长,源于其解决了传统金融体系中长期存在的多个痛点。
极致的清算结算效率
传统金融交易依赖多层中介机构,遵循T+N的结算周期。区块链通过原子交换(Atomic Swaps)实现了付款与证券交付(DvP)的同步完成,将结算时间从数天缩短至数秒,实现了近乎实时的T+0清算。这极大地降低了交易对手方风险和资金占用成本。全球流动性与资产可及性
代币化允许将高价值资产(如房地产、私募股权)**“碎片化”**为极小份额的代币。这使得全球范围内的中小投资者都能参与以往仅限于机构的投资领域,极大地拓宽了资产的投资者基础,从而提升了整体市场的流动性。透明度与自动化管理
智能合约将资产的收益分配规则(如ABS的现金流瀑布)代码化,实现了自动、透明、不可篡改的价值分配。所有交易记录和资产状态均在链上公开可查,投资者和监管机构可以实时监控底层资产状况,有效解决了传统金融中的信息不对称问题。降低中介成本
通过去中心化的网络和自动化的智能合约,RWA减少了对银行、托管机构、清算所等传统中介的依赖,显著降低了资产发行、交易和管理的综合成本。据部分实践案例统计,区块链信贷融资的综合成本可下降约30%。
1.3 RWA与稳定币的共生关系
RWA与稳定币之间形成了一个强大的正向循环,共同构筑了链上金融的闭环生态。
RWA为稳定币提供价值锚
长期以来,算法稳定币和部分储备不足的稳定币面临“脱锚”风险,其核心在于缺乏真实世界的价值支撑。RWA,特别是高信用的美国国债,已成为USDT、USDC等主流稳定币最重要的储备资产。这为稳定币提供了坚实的、可验证的价值锚定,解决了“代-币无根”的问题,从根本上提升了稳定币的信誉和韧性。稳定币为RWA提供流动性基础设施
稳定币作为锚定法币的链上原生货币,是RWA生态的“血液”。它为RWA资产的计价、交易、结算和收益分配提供了统一、高效的媒介。投资者可以使用稳定币直接购买RWA代币,项目方可以通过智能合约自动将资产收益以稳定币形式分发给投资者。这个闭环使得RWA的全生命周期都可以在链上高效完成,无需频繁出入金,极大地提升了资本效率。
💠 二、核心资产代币化深度解析
不同类型的RWA,其代币化的技术路径和商业逻辑各有侧重。美债、黄金和ABS作为当前最具代表性的三类资产,展示了RWA多样化的实现模式。
2.1 国债与信贷资产
这类资产的核心是其可预测的现金流,代币化的主要目标是提升其流动性和融资效率。
2.1.1 美国国债:RWA的“无风险利率”基石
美国国债因其极高的信用等级和市场深度,成为RWA代币化的最佳试验田。机构投资者通过代币化,将其转化为一种高效的链上现金管理工具。
实现模式
主流模式是由大型资产管理公司(如贝莱德、富兰克林邓普顿)设立一个投资于短期美国国债的合格投资基金(Feeder Fund)。投资者投入资金后,获得代表其基金份额的代币。这些代币在链上流转,其价值与基金净值(NAV)挂钩。典型案例
BlackRock BUIDL:贝莱德推出的首个代币化基金,投资于短期美国国债和回购协议。BUIDL代币每日产生收益,并以新代币的形式自动分配给持有者。
Franklin OnChain U.S. Government Money Fund (FOBXX):首个在美国注册、使用公有区块链处理交易和记录所有权的共同基金。
核心优势
近实时流动性:代币持有者可以在许可的二级市场上进行7x24小时交易,或按日赎回。
自动化收益分配:智能合约每日自动计算并分发收益,无需人工干预。
链上抵押品:代币化的美债份额可作为DeFi协议中的优质抵押品,用于借贷或衍生品交易,提升资本效率。
2.1.2 私募信贷与企业债池:激活非标资产流动性
私募信贷等非标资产传统上流动性极差,融资周期长。RWA代币化为此类资产打开了通往全球资本市场的大门。
实现模式
通常由一个专业平台(如Centrifuge)作为发起人,将来自中小企业的应收账款、发票、供应链融资等信贷资产打包成一个资产池。通过特殊目的载体(SPV)实现破产隔离后,将资产池的收益权代币化,并根据风险偏好进行分层(Tranching),发行不同风险收益等级的代币(如初级/夹层/优先级)。技术特点
为了满足合规要求,此类代币通常采用ERC-1400或ERC-3643等证券型代币标准。这些标准内置了身份验证、白名单转账、强制转移等功能,确保代币只能在合规的投资者之间流转。价值体现
拓宽融资渠道:中小企业可以将其信贷资产上链,直接面向全球DeFi投资者融资,绕过了传统银行繁琐的审批流程。
提升资产周转率:资产发起人可以快速将信贷资产出售,回笼资金,进行再投资。
风险定价透明化:链上公开的交易数据和资产表现,为非标信贷资产提供了更市场化的定价依据。
2.2 黄金:数字时代的避险新范式
黄金作为传统的价值储存和避险工具,其物理形态限制了其在数字经济时代的流动性和可组合性。代币化完美解决了这一痛点。
2.2.1 代币化黄金的价值主张
代币化黄金的核心是将链上代币与存放在专业金库中的实物黄金进行1:1锚定。每个代币都代表了对特定数量(如一金衡盎司)实物黄金的所有权。
实现模式
发行方(如Paxos, Tether)与合格的黄金托管机构合作,将其持有的实物金条进行审计和公证。然后,在公有链(主要是以太坊)上发行相应数量的代币。代币持有者有权随时将其兑换为实物黄金或等值的法币。典型案例
PAX Gold (PAXG):由Paxos Trust Company发行,受纽约州金融服务部(NYDFS)监管。每个PAXG代币代表伦敦合格交割金条的一金衡盎司所有权。
Tether Gold (XAUT):由Tether公司发行,每个XAUT代币代表瑞士金库中一金衡盎司黄金的所有权。
2.2.2 核心优势:普惠、高效与可追溯
投资普惠化:代币化黄金可以被分割到小数点后多位,投资者可以用极低的资金门槛(如几美元)购买黄金,这对于中小投资者极具吸引力。
增强流动性与可组合性:代币化黄金可以在全球加密货币交易所7x24小时交易,也可以作为DeFi协议中的抵押品,其流动性和应用场景远超实物黄金。
提升透明度与信任:发行方会定期公布黄金储备的审计报告,并通过区块链技术,可以追溯每一笔代币的发行和流通记录,增强了投资者对黄金储备真实性的信任。
2.3 资产证券化 (ABS):透明与自动化的重塑
ABS业务结构复杂,信息不透明是其核心痛点。区块链和智能合约技术为ABS带来了脱胎换骨的改造。
2.3.1 传统ABS的痛点
传统ABS业务涉及资产发起人、SPV、评级机构、托管行、承销商等众多参与方,流程冗长,依赖大量线下合同和人工操作,导致以下问题。
信息不透明:投资者难以穿透底层资产包,实时了解资产质量和现金流状况。
效率低下:现金流的回收和分配过程复杂,严重依赖人工核算,容易出错且成本高昂。
流动性差:ABS产品的二级市场流动性不足,交易和转让困难。
2.3.2 链上ABS的解决方案
链上ABS模式将整个业务流程数字化、自动化,从根本上解决了上述痛点。
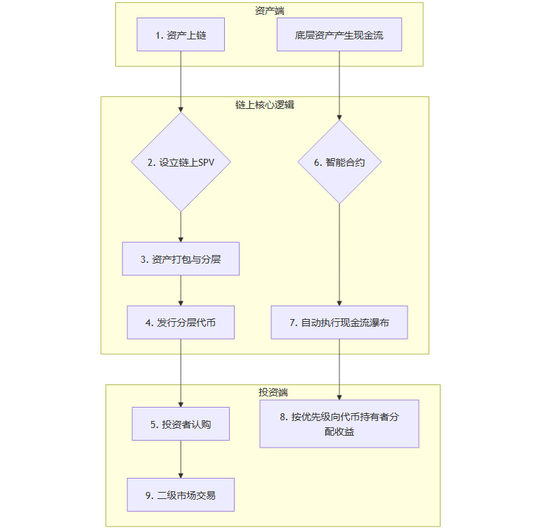
实现流程
以下是链上ABS的典型实现流程,可以通过Mermaid流程图清晰展示。

核心机制
实时穿透式披露:底层资产的关键信息(如贷款合同、还款记录)被脱敏后记录在链上,投资者可以通过区块链浏览器实时查询,实现对资产的“像素级”监控。
智能合约驱动的现金流瀑布:ABS产品复杂的收益分配规则被编写成智能合约。当底层资产产生现金流时,智能合约会自动、精确地按照预设的优先级(Senior/Mezzanine/Equity)进行分配,杜绝了人为操作风险。
提升发行与管理效率:整个发行流程线上化,减少了大量的文书工作和协调成本。存续期管理也因自动化而变得极为高效。例如,京东数科的数字ABS实践表明,新节点接入时间可缩短至2天内,运维成本显著降低。
💠 三、技术架构与合规实现路径
%20拷贝.jpg)
成功的RWA项目,是精巧的技术架构与严谨的法律合规框架相结合的产物。二者缺一不可。
3.1 RWA代币化全流程技术栈
一个完整的RWA技术栈,通常包含资产端、链上层、交互层和应用层四个核心模块。
3.1.1 资产端:确权、托管与隔离
这是RWA的根基,确保链上代币与链下资产的权利绑定真实有效。
法律结构:通常通过在法律健全的司法管辖区(如特拉华州、开曼群岛、瑞士)设立SPV或信托来实现。SPV持有现实世界资产,并与代币发行方建立明确的法律关系,实现破产隔离。
合格托管人:现实世界资产必须由受监管的第三方合格托管人(Qualified Custodian)保管,如银行、信托公司。托管人负责资产的安全,并定期出具审计报告,验证资产的存在和价值。
3.1.2 链上层:代币标准与智能合约
这是实现RWA可编程性的核心。
证券型代币标准:为满足监管要求,RWA普遍采用专门的证券型代币标准。
表2:主流RWA代币标准对比
核心智能合约:
发行与赎回合约:管理代币的铸造和销毁,与链下资产的流入流出严格对应。
收益分配合约:根据预设规则(如固定利率、现金流瀑布)自动将收益分配给代币持有者。
治理合约:用于管理协议参数、升级等重大决策,通常采用多签或DAO治理模式。
3.1.3 交互层:预言机与跨链通信
这是连接链上世界与现实世界的桥梁。
预言机(Oracle):负责将链下数据(如资产估值、利率、储备证明PoR)安全、可靠地喂送到链上智能合约。Chainlink等去中心化预言机网络是RWA项目的主流选择,通过多节点报价和聚合来防止单点故障和数据操纵。
跨链协议:为了提升资产的流动性,RWA项目通常需要部署在多个区块链上。**跨链互操作性协议(CCIP)**等标准化消息传递协议,可以帮助RWA在不同链之间安全地转移,同时避免使用高风险的跨链桥。
3.1.4 应用层:合规DeFi与二级市场
这是RWA价值实现的最终环节。
合规DeFi协议:专门为机构和合规投资者设计的DeFi平台,如Aave Arc、Clearpool。这些平台内置了KYC/AML白名单机制,确保只有合规用户才能参与借贷和流动性挖矿。
许可的二级市场:RWA代币的交易必须在合规的平台上进行,例如**另类交易系统(ATS)**或许可的去中心化交易所(DEX)。这些平台会执行严格的投资者身份验证。
3.2 合规框架:法律与监管的必经之路
在全球范围内,RWA的监管框架仍在演进中,但已形成一些通用的合规路径。
发行合规:
美国:通常依据**Regulation D(私募发行)、Regulation S(境外发行)、Regulation A+(小型公募)**等豁免条款进行发行,面向合格投资者。
欧盟:遵循**MiCA(加密资产市场法规)**和各国的证券法。
亚洲:香港、新加坡等地正在积极构建清晰的RWA监管沙盒和许可制度。
交易合规:
KYC/AML/CFT:对所有投资者进行严格的“了解你的客户”(KYC)、反洗钱(AML)和反恐怖主义融资(CFT)审查是基本要求。
链上身份:通过**可验证凭证(VCs)和去中心化身份(DIDs)**等技术,可以在保护用户隐私的同时,实现链上合规身份验证。
税务合规:
项目设计之初就必须考虑复杂的国际税务问题,如**预扣税、FATCA(外国账户税收合规法案)、CRS(共同申报准则)**等,并在智能合约层面预留处理机制。
💠 四、风险矩阵与缓释机制
尽管RWA前景广阔,但其连接链上与链下世界的独特性质,也引入了复合型风险。一个成熟的RWA项目必须构建一个全面的风险管理矩阵,覆盖从市场到技术的各个层面。
4.1 RWA核心风险识别与应对
下表系统性地梳理了RWA项目面临的主要风险及其对应的缓释策略。
表3:RWA项目风险矩阵与缓释策略
💠 五、市场主流案例与实践路径
%20拷贝.jpg)
理论的落地需要实践的检验。当前市场已经涌现出一批具有代表性的RWA项目和基础设施平台,它们共同勾勒出RWA的产业生态。
5.1 主流案例巡览
5.1.1 美国国债类
Franklin OnChain U.S. Government Money Fund (FOBXX):作为先行者,它不仅是代币化基金,更是首个在美国SEC注册、使用公链进行交易记录的共同基金,为RWA的合规路径树立了标杆。
BlackRock BUIDL:由全球最大的资产管理公司贝莱德推出,其强大的品牌背书和机构级的设计,迅速吸引了大量链上资金,成为机构进入RWA领域的首选。
Matrixdock STBT:专注于短期美国国债,其代币STBT基于ERC-1400标准,并与DeFi协议深度集成,展示了RWA作为优质抵押品的巨大潜力。
5.1.2 黄金类
PAX Gold (PAXG):受纽约州金融服务部(NYDFS)严格监管,其合规性和透明度在同类产品中首屈一指,是寻求合规黄金敞口的投资者的理想选择。
Tether Gold (XAUT):背靠Tether的庞大用户基础和流动性网络,XAUT在加密货币交易市场中拥有广泛的应用场景。
5.1.3 信贷与ABS类
Centrifuge:作为最早的RWA协议之一,Centrifuge通过其Tinlake平台,成功将大量中小企业的非标信贷资产引入DeFi,其资产池分层模型已成为行业标准。
Maple Finance:专注于机构级的加密原生企业无抵押贷款,通过建立信誉委托池,为链上做市商和对冲基金提供高效的融资渠道。
Goldfinch:采用“信任通过共识”的模式,允许任何人作为“支持者”来评估信贷项目,旨在为新兴市场的企业提供普惠金融服务。
5.1.4 基础设施平台
Securitize:提供端到端的RWA代币化解决方案,涵盖法律合规、代币发行、生命周期管理和二级市场交易(通过其ATS牌照),是RWA领域的“一站式服务商”。
Tokeny Solutions:专注于提供证券型代币发行的技术基础设施,其ERC-3643标准被广泛采用,为RWA的合规流转提供了强大的技术支持。
5.2 机构发行RWA实践路径
对于希望将其资产代币化的机构而言,整个过程涉及法律、技术、金融等多个环节,可以概括为以下八个关键步骤。
资产筛选与尽职调查
选择现金流稳定、权属清晰、易于标准化的资产。对资产进行全面的法律、财务和业务尽职调查,评估其上链的可行性与风险。法律结构设计与实体设立
根据资产所在地和目标投资者,选择合适的司法管辖区设立SPV或信托。聘请律师设计严密的法律结构,确保破产隔离和所有权清晰映射。选择合格托管人与服务商
选择受监管的银行、信托公司或专业托管机构来保管底层资产。同时,确定审计、估值、法律等第三方服务商。技术选型与代币设计
选择合适的区块链网络(公有链或联盟链)。根据合规需求,选择合适的代币标准(如ERC-1400/3643)。设计代币的经济模型和智能合约逻辑。智能合约开发与部署
开发、测试并审计所有相关的智能合约。部署合约,并建立与链下数据交互的预言机通道。发行与分销
根据既定的合规框架(如Reg D/S)进行代币的私募或公募发行。通过合规的分销渠道,将代币销售给白名单内的合格投资者。二级流动性与生命周期管理
将代币上线至合规的二级交易平台(ATS/DEX)。通过智能合约自动化管理资产的存续期事件,如收益分配、付息、到期赎回等。治理、报告与持续合规
建立链上或链下的治理机制。定期向投资者和监管机构披露资产运营报告和审计证明。持续监控合规要求,确保项目始终在法律框架内运行。
💠 六、未来趋势与核心挑战
RWA代币化正站在大规模爆发的前夜,其未来发展将呈现出与传统金融深度融合、技术标准持续演进的态势,但同时也面临着一些亟待解决的挑战。
6.1 趋势一:与传统金融系统的深度集成
RWA的下一阶段将不再局限于链上原生生态,而是通过标准化的API和协议,与主流的券商系统、资产管理平台和银行核心系统实现无缝对接。这意味着传统金融的投资者将能够在其熟悉的界面中,直接购买和管理RWA产品,这将是引爆万亿级市场流量的关键一步。
6.2 趋势二:可验证披露标准的建立
市场的成熟离不开信任。未来,基于零知识证明(ZKP)和默克尔树(Merkle Tree)的可验证储备证明(Proof of Reserves)将成为行业标配。投资者不再仅仅依赖于PDF格式的审计报告,而是可以通过链上工具,独立、实时地验证底层资产的真实性和完整性,实现“无需信任的信任”。
6.3 趋势三:合规DeFi生态的扩张
随着机构资金的涌入,一个庞大的、基于白名单的合规DeFi生态正在形成。链上货币市场、回购市场和衍生品市场将以RWA作为核心抵押品,构建出链上的“无风险利率曲线”。这将为更复杂的链上金融产品创新奠定基础。
6.4 趋势四:监管科技与隐私技术的迭代
监管的清晰化是RWA大规模应用的前提。各国监管机构正在从观望转向主动构建法规。与此同时,以zk-KYC为代表的隐私计算技术将得到广泛应用,它可以在不泄露用户具体身份信息的前提下,证明其满足合规要求(如合格投资者身份),完美平衡了监管需求与用户隐私保护,这是扫清合规障碍的核心技术突破。
然而,挑战依然存在。全球监管标准的不统一,使得跨国RWA项目面临复杂的合规迷宫。跨链资产转移的安全性仍是业界关注的焦点。如何为高度非标、难以估值的长尾资产建立公允的定价模型,也是一个悬而未决的难题。
结论
RWA代币化并非简单的资产数字化,它是利用区块链技术对金融资产全生命周期的一次底层重构。从美债、黄金到ABS,我们看到它正以不可逆转的趋势,将传统金融的核心价值——信任、流动性与效率——提升至一个全新的维度。通过与稳定币生态的深度融合,RWA为整个链上世界注入了源于实体经济的坚实价值,解决了长期困扰加密世界的“无根”难题。
尽管前路依然面临监管、技术和市场接受度的多重挑战,但一个由代码和共识驱动,连接物理世界与数字世界的全新金融范式已然开启。RWA不再是遥远的愿景,它正在成为下一代全球金融基础设施不可或缺的基石。
📢💻 【省心锐评】
RWA代币化以代码和共识重构信任,将万亿级实体资产注入链上,驱动金融基础设施迈向高效、透明、普惠的下一代范式。

评论