【摘要】剖析新疆利用其广阔空域、多样场景等资源禀赋,通过“织网、赋能、护航”系统路径,构建低空经济产业生态,为边疆地区产业升级提供可复制的技术范式。
引言
低空经济已从一个前沿概念,演变为国家战略性新兴产业。它并非简单等同于无人机或通用航空,而是一个以低空空域为载体,融合了航空器研发制造、低空飞行服务、基础设施建设与综合应用场景的复杂系统工程。在全国各地探索其发展路径时,新疆的实践提供了一个独特的观察视角。
新疆地处边疆,传统认知中存在地理偏远、交通不便等发展制约。但换个维度看,这些“劣势”恰恰构成了发展低空经济的“优势”。本文不谈宏大叙事,而是从技术架构师的视角,尝试解构新疆低空经济的“边疆实践”。我们将分析其如何将独特的资源禀赋,转化为系统架构的初始条件与约束。并深入探讨其“织网、赋能、护航”这一顶层设计,如何具体落地为一套包含物理设施、数字平台、产业应用与治理规则的技术体系。这不仅是区域经济的转型样本,更是一次在复杂环境下构建新质生产力的系统工程实践。
❖ 一、架构基础:资源禀赋的技术性解读
%20拷贝-nobh.jpg)
任何成功的系统架构,都始于对环境与资源的深刻理解。新疆发展低空经济,其根基在于将地理与环境特征,转化为明确的技术优势与需求输入。
1.1 空域资源:从“辽阔”到“低耦合”的技术红利
新疆的空域资源,技术上可以解读为**“高容量、低耦合、长周期”**的理想试验环境。
高容量 (High Capacity)
新疆拥有约180万平方公里的低空空域,位居全国之首。这不仅是物理空间的广阔,更意味着可承载的并发飞行活动容量巨大。对于低空交通管理系统(UTM)而言,这意味着在相当长的发展时期内,空域拥堵的算法复杂度相对较低,可以优先专注于广域覆盖和**BVLOS(超视距飞行)**等核心技术的验证与迭代。低耦合 (Low Coupling)
新疆地广人稀,主要城市与高密度人口区呈点状分布。这使得低空航线与传统民航高空航路、重要地面基础设施的耦合度天然较低。技术上,这大幅简化了空域划分与风险评估模型。开发和部署地理围栏(Geo-fencing)、禁飞区管理等功能的初始难度和安全压力都更小,为新航线、新应用的快速审批与测试提供了便利。长周期 (Long Cycle)
全年超过320天的可飞天气,为飞行器性能测试、数据采集、算法优化提供了高频次、长周期的验证窗口。这对于需要海量真实世界数据进行训练的AI模型(如自主避障、环境感知)和需要进行长期可靠性测试的硬件设备(如电池、电机、飞控系统)而言,是极为宝贵的资源。
1.2 应用场景:需求驱动的技术栈定义
多样化的应用场景是驱动技术发展的核心引擎。新疆的复杂地貌和经济结构,催生了对低空技术栈的**“全场景、高鲁棒性”**需求。
1.2.1 场景的广度与技术挑战
我们将新疆的核心应用场景及其对应的技术挑战进行归纳,如下表所示。
1.2.2 场景驱动的技术融合
这些场景并非孤立存在。例如,为能源巡检开发的长航时BVLOS技术,可以直接复用于干线物流;为农业植保开发的多机协同算法,可以应用于应急救援中的物资饱和投送。这种跨场景的技术复用与融合,是新疆低空经济能够系统性发展的关键。它避免了“烟囱式”的技术开发,形成了一个相互促进、共同演进的技术生态。
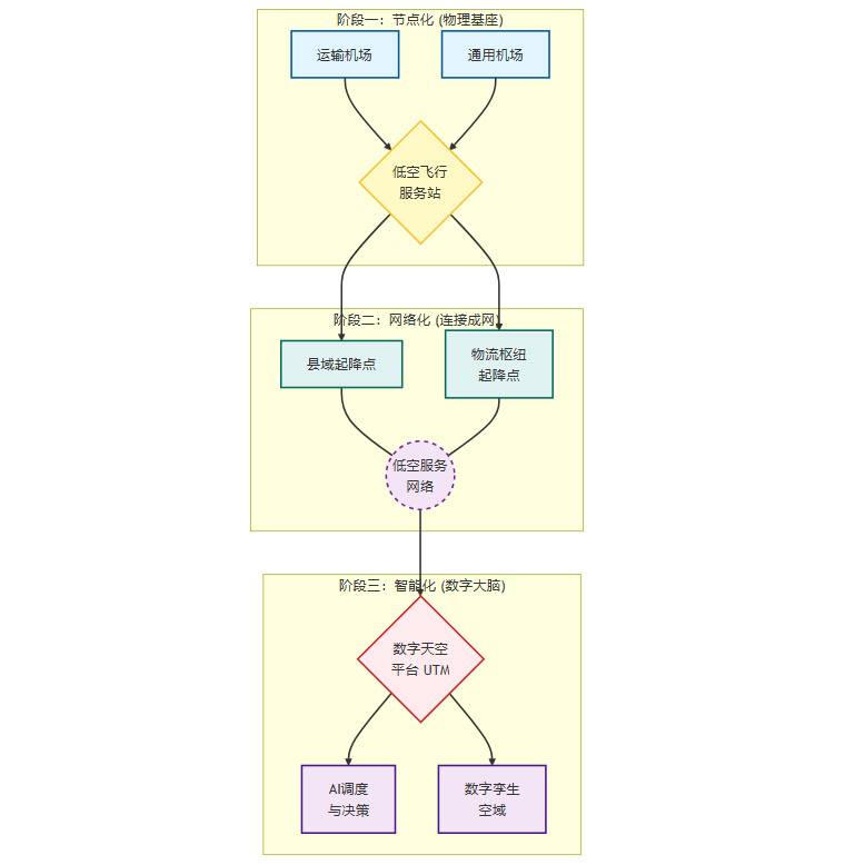
1.3 基础设施:从“点”到“网”的演进蓝图
新疆拥有全国数量领先的运输机场,这构成了低空经济基础设施的**“存量骨架”**。但要支撑高频次的低空活动,必须构建一个全新的、分布式的服务网络。
其演进路径可以规划为三个阶段:
阶段一:节点化(Node-based)
核心:依托现有运输机场和通用机场,建立首批低空飞行服务站。
功能:提供基本的起降、充电/加油、检修、空域申请服务。
技术:主要依赖人工调度和传统空管模式。
阶段二:网络化(Network-based)
核心:在县域、重点乡镇、产业园区、物流枢纽等,大规模部署无人值守的起降点(Vertiport)、充电桩和微型气象站。
功能:形成覆盖主要经济区域的**“低空服务网”**,支持常态化、网络化的无人机物流与通勤。
技术:引入自动化调度、远程监控、物联网(IoT)设备管理。
阶段三:智能化(Intelligence-based)
核心:将所有物理节点接入统一的数字天空平台(UTM),形成物理世界与数字世界的镜像。
功能:实现空域资源的动态分配、飞行路径的智能规划、突发事件的自主处置。
技术:全面应用大数据、人工智能、数字孪生技术,构建**“低空大脑”**。
这个演进过程,可以用下面的Mermaid流程图清晰展示。

❖ 二、核心架构:“织网—赋能—护航”的系统实现
%20拷贝-ffke.jpg)
如果说资源禀赋是地基,那么“织网、赋能、护航”就是新疆低空经济这座大厦的钢筋骨架、功能系统和安防体系。这是一个典型的分层解耦、协同工作的系统架构。
2.1 织网:构建数字与物理融合的低空服务网络
“织网”是物理层和网络层的基础工程,目标是构建一个安全、高效、可扩展的低空运行环境。
2.1.1 物理网络层:空地一体的基础设施矩阵
物理网络是低空经济的“公路网”。其建设重点在于标准化、模块化和广覆盖。
标准化起降设施:设计不同等级的起降场,从支持载人eVTOL的枢纽型机场,到支持物流无人机的社区级起降柜,统一接口标准(如充电、数据)、安全规范和识别标识。
能源补给网络:沿主要航线和作业区域,布局充电桩、换电站或燃料补给点。这需要与电网规划、储能技术相结合,解决大功率充电对局部电网的冲击问题。
通信与感知网络:低空飞行器依赖可靠的通信链路。建设重点是**“补盲”,即在传统移动网络覆盖不到的山区、戈壁、沙漠等区域,通过部署地面基站、低空通信无人机(空中基站)乃至利用低轨卫星通信,确保C2(指挥与控制)链路和数据链路**的连续性。
2.1.2 数字网络层:低空交通管理系统(UTM)
数字网络是低空经济的“交通控制系统”,即UTM(UAS Traffic Management)。这是“织网”的技术核心,其架构通常包括以下几个关键模块。

飞行计划服务:用户提交飞行计划,系统基于静态(禁飞区、航线)和动态(天气、其他飞行器)信息进行自动化审批或人工干预。
实时动态监控:通过4G/5G、卫星通信或ADS-B等技术,接收无人机上报的位置、速度、高度等信息,在数字地图上实现**“一张图”态势感知**。
冲突探测与解脱(CD&R):这是UTM的“大脑”。系统持续预测所有飞行器的未来轨迹,一旦发现潜在的碰撞风险,会向相关飞行器发出预警或自动生成规避指令。
地理围栏管理:动态管理禁飞区和限飞区。例如,在有大型活动时,可以临时划定一个电子围栏,禁止未经授权的飞行器进入。
在新疆的实践中,UTM系统的建设尤其需要考虑广域、稀疏的特点。这意味着系统必须具备高可用的分布式架构,即使部分区域的地面节点或通信中断,核心监控与管理功能依然能够稳定运行。
2.2 赋能:技术栈驱动的产业价值重构
“赋能”是应用层和服务层的核心任务。它关注如何利用低空技术,对传统产业进行数字化、智能化改造,并催生新业态。
2.2.1 传统产业的数字化进阶
农业:从机械化到精准化、智能化
低空技术为农业带来了**“天空视角”的数据维度**。搭载多光谱相机的无人机可以快速获取作物长势、病虫害、土壤湿度等信息,生成农田的“数字画像”。这些数据输入到农业大脑后,可以生成精准的变量施药、施肥处方图,再由植保无人机执行。这形成了一个**“感知-决策-执行”**的闭环,将农业生产从依赖经验的“粗放式”管理,升级为数据驱动的“精准化”运营。能源:从人工巡检到预测性维护
传统的人工巡检效率低、风险高。无人机搭载高清相机、红外热像仪、激光雷达等载荷,可以自动沿电力线或管道飞行,采集海量数据。后端AI平台对这些数据进行分析,自动识别绝缘子破损、树障、管道泄漏等隐患。通过对历史数据的分析,甚至可以建立设备健康度模型,实现从“故障后维修”到**“故障前预测性维护”**的转变,极大提升了基础设施的运行可靠性。
2.2.2 新兴业态的场景创新
低空文旅:结合新疆独特的自然风光,开发直升机/eVTOL观光、无人机跟拍、空中光影秀等产品。这不仅是提供新的旅游体验,更是通过**“低空+内容”**的模式,重塑旅游目的地的品牌形象和营销方式。
即时配送:在城市和县域,无人机可以承担餐饮、药品、生鲜等高时效性商品的即时配送任务。其核心技术在于高密度环境下的路径规划、精准起降以及与地面配送体系的无缝衔接。
2.2.3 产业链的本地化与延伸
赋能的更高层次,是实现产业链的本地化。新疆正积极引进无人机整机制造、飞控系统、任务载荷等核心企业,并培育本地的运营服务、数据分析、维修保障团队。这形成了“研发制造-运营服务-数据应用”的完整链条,将低空经济的价值更深地沉淀在本地,构建了**“龙头企业+配套产业”**的生态格局。
2.3 护航:安全、监管与标准体系的技术实现
“护航”是治理层和安全层的保障。一个产业要行稳致远,必须建立一套清晰、高效、可执行的规则体系。
2.3.1 监管科技(RegTech)的应用
技术是实现有效监管的前提。
实名登记与电子识别(Remote ID):要求所有在网飞行的无人机必须进行实名登记,并在飞行中广播其身份标识、位置等信息。这类似于汽车的车牌,是实现飞行活动可追溯、可监管的基础。
“一站式”服务平台:整合空域申请、飞行计划报备、气象信息查询、政策法规咨询等功能,为用户提供便捷的合规飞行入口。同时,平台也成为监管部门汇聚数据、实施监管的核心抓手。
2.3.2 军地民协同的空域管理机制
低空空域的管理涉及军方、民航、地方政府等多个部门。建立一个高效的协同决策机制至关重要。技术上,需要构建一个多方共享的空域信息平台,实现空域状态的实时同步和使用申请的快速流转。国家层面在新疆推动的3000米以下非管制空域开放试点,正是从顶层制度上为这种协同管理提供了保障。
2.3.3 数据安全与隐私保护
无人机在作业过程中会采集大量地理信息、影像数据,其中可能包含敏感信息和个人隐私。必须从技术和制度两个层面建立保障体系。
技术层面:对飞行控制指令、数据传输链路进行端到端加密;对采集的数据进行分类分级管理,敏感数据进行脱敏处理或在本地边缘计算,避免上传云端。
制度层面:明确数据的所有权、使用权和收益权,制定严格的数据采集和使用规范,防止数据滥用。
2.3.4 人才培养与标准制定
任何技术体系的运行,最终都依赖于人。新疆正在布局建设低空经济研究院、专业培训基地,系统性培养飞手、机务、数据分析师、空域管理员等专业人才。同时,积极参与或主导制定地方性、行业性的技术标准和运营规范,这有助于将新疆的实践经验固化下来,并向外输出,提升区域在整个产业中的话语权。
❖ 三、边疆实践的全国借鉴价值
%20拷贝-wahv.jpg)
新疆的低空经济实践,其价值远不止于区域发展。它为全国,特别是其他地形复杂、地广人稀的西部地区,提供了一套可解构、可借鉴的系统方法论。这套方法论的核心,在于如何将看似制约发展的地理劣势,转化为新兴产业的独特优势。
3.1 范式转换:从“弥合差距”到“重塑优势”
传统思路下,边疆地区发展的重点是“弥合差距”,即通过基础设施建设,拉近与发达地区的物理距离和经济水平。低空经济提供了一种全新的范式,即**“重塑优势”**。
空间成本的重定义:在地面交通网络中,距离和地形是决定物流成本的关键变量。低空网络直接将运输从二维平面提升至三维空间,极大削弱了山脉、河流、沙漠等天然屏障对经济活动的分割。这使得过去因物流成本过高而缺乏经济性的资源点、生产点,获得了重新被激活的可能。
经济地理的再均衡:低空物流网络能够高效连接分散的经济节点,促进资源在更广阔范围内的流动与配置。这有助于打破传统围绕交通干线形成的“线状”、“点状”经济格局,推动形成更加均衡的**“网状”经济地理**。对于拥有广袤腹地的边疆地区,这意味着巨大的发展纵深。
3.2 “产业+治理”双轮驱动的技术架构
新疆模式的另一个深刻启示是,低空经济并非单一的产业工具,它同时也是一个强大的社会治理工具。这种“产业+治理”的双轮驱动架构,实现了经济效益与社会效益的统一。
下表清晰展示了这种双重价值。
这种架构设计的精妙之处在于**“平战结合、一网多用”**。为产业应用建设的基础设施网络(如起降点、通信链路、UTM平台),在紧急状态下可以无缝切换为应急指挥和救援网络。这极大提升了公共资源的利用效率,降低了社会治理的总体成本。
3.3 差异化发展的可复制方法论
“织网—赋能—护航”的框架,可以被抽象为一套适用于不同地区的、可复制的差异化发展方法论。
3.3.1 基础设施先行,但需因地制宜
新疆的经验表明,基础设施是产业发展的“入场券”。但“先行”不等于盲目超前。其他地区在复制时,应根据自身的产业布局和地理特征,进行非均衡、有重点的建设。
对于山区:应优先布局能够支持医疗、应急物资投送的起降点。
对于农牧区:应优先建设服务于农林植保、牧场管理的低空服务站。
对于城市群:则应聚焦于构建高密度的城市空中交通(UAM)起降网络。
3.3.2 场景牵引应用,从刚需切入
低空经济的应用场景包罗万象,但任何地区都不可能一蹴而就。成功的关键在于找到本地最迫切、最具经济性的“刚需场景”作为突破口。
内蒙古、甘肃等地,可以借鉴新疆在能源巡检、大规模农业上的成功经验。
西藏、青海等地,高海拔、地形复杂的特点使其在应急救援、高原特色物流领域有巨大潜力。
沿海地区,则可以在海上巡逻、岛屿物流、港口自动化等方面率先发力。
通过在一个或几个核心场景上形成技术验证、商业闭环和产业集聚,再逐步将能力溢出到其他领域,是风险最低、效率最高的发展路径。
3.3.3 政策精准护航,平衡创新与安全
政策是低空经济发展的“方向盘”和“安全带”。新疆模式的成功,离不开国家层面的顶层设计和地方政府的积极作为。其他地区可以借鉴其**“放管结合”**的思路。
“放”:在确保安全的前提下,尽可能为新技术的测试、新航线的开辟提供便利。学习新疆争取空域开放试点的经验,为产业发展创造最关键的“空域资源”。
“管”:同步建立健全监管体系。利用监管科技,实现对飞行活动的数字化、智能化管理,确保“放得开,更能管得住”。
3.4 空域管理创新的“新疆样本”
国家在新疆全境开放3000米以下非管制空域,这是一个具有里程碑意义的政策创新。它为全国低空空域管理改革提供了极具价值的“样本”。
从技术角度看,这一政策对UTM系统的设计提出了新的要求。在传统空域管理模式下,系统更侧重于**“审批与监控”。而在更加开放的空域环境下,UTM系统的核心功能将转向“服务与协同”**。
从“集中式管制”到“分布式协同”:系统需要为海量的、自主飞行的航空器提供信息服务(如天气、其他飞行器动态),而不是直接下达指令。飞行器之间需要具备更强的自主避障和协同飞行能力。
对机载智能的要求更高:由于地面无法对每一架飞行器进行精细化管控,飞行器本身的机载决策能力变得至关重要。这会推动机载传感器、飞控算法和边缘计算技术的快速发展。
数据驱动的动态空域管理:UTM平台需要基于实时交通流量数据,动态地调整航线密度、发布飞行建议,实现空域资源的**“柔性”**使用,而非简单的静态划分。
新疆的实践,将为这套未来空域管理体系的算法验证、标准制定和技术迭代,提供宝贵的真实世界数据和运行经验。
结论
新疆的低空经济发展,已从早期的点状应用探索,迈向了系统化的产业生态构建阶段。其“边疆实践”并非简单的产业移植,而是一次深刻的、基于本地资源禀赋的系统工程创新。
它以“织网”构建了物理与数字融合的基础设施,以“赋能”驱动了传统产业的价值重构与新兴业态的培育,再以“护航”建立了保障产业健康发展的治理体系。这三者环环相扣,形成了一个自我强化、正向循环的闭环。
这一“新疆模式”,本质上是用数字化的天空网络,重构了物理世界的经济地理与治理边界。它证明了在广袤的边疆地区,低空经济不仅是可行的,更能成为推动区域跨越式发展、实现治理现代化的核心引擎。对于正在全国范围内寻找新质生产力突破口的各地而言,新疆的蓝天之上,已经描绘出了一幅极具参考价值的未来图景。
📢💻 【省心锐评】
新疆模式的核心,是用数字化的天空网络,重构了物理世界的经济地理与治理边界。技术先行,价值落地,为复杂区域系统工程提供了可复制的范本。

评论