【摘要】Gartner 最新数据显示,AI 在客服领域并未引发裁员潮。其核心价值在于增强效率与重塑组织能力,人机协同正成为不可逆转的主流趋势。
引言
长久以来,关于人工智能将取代人类岗位的讨论不绝于耳,客户服务领域总是被置于这场风暴的中心。直观来看,客服工作中大量重复性、流程化的问答似乎是为自动化量身定制的完美场景。行业内外弥漫着一种预期,认为大规模的 AI 应用将迅速导致客服团队的萎缩。
然而,现实的演进轨迹往往比线性的预测更为复杂。Gartner 近期发布的一份调研报告,如同一块投入平静湖面的石头,激起了我们对这一普遍认知的重新审视。这份基于对 321 名客户服务与支持主管的调查数据,揭示了一个与主流预期截然不同的画面。AI 并非作为“终结者”登场,而是以“增强器”和“重塑者”的身份,悄然改变着客服生态的底层逻辑。
这篇文章将深入剖析 Gartner 的数据,并结合一线技术实践,从技术架构、组织结构和战略思维三个维度,系统性地拆解 AI 对现代客服团队的真实影响。我们将探讨为何“替代论”在短期内被证伪,人机协同模式如何成为现实选择,以及在这场变革中,技术管理者和企业决策者应当如何布局。
💠 一、数据解构,客服领域的“AI 幻觉”与现实
宏大叙事常常会掩盖细节的颗粒度。当我们拨开“AI 革命”的迷雾,聚焦于 Gartner 报告中的具体数据时,一个更加务实和稳健的演进路径便清晰地浮现出来。
1.1 裁员的真相,20% 数字背后的克制
报告中最引人注目的数据是,仅有 20% 的受访主管表示因引入 AI 而实际削减了客服人员数量。这个数字远低于市场的普遍恐慌。它并非说明 AI 无用,而是揭示了当前 AI 技术应用的阶段性特征和内在局限。
1.1.1 技术成熟度的现实考量
当前的生成式 AI,尤其是大型语言模型(LLM),在处理开放域、长尾问题时仍存在“幻觉”现象。对于需要高准确率、涉及法律、金融、医疗等严肃领域的客服场景,完全依赖 AI 自动应答的风险敞口极大。企业在决策时,稳定性和可靠性是优先于成本削减的。因此,让 AI 直接面向客户处理所有问题,在技术上尚不成熟。
1.1.2 实施周期的客观规律
一个成熟的 AI 客服系统并非“即插即用”。它需要经历漫长的实施周期,包括:
数据治理与准备。清洗、标注、整合企业内部庞杂的知识库。
模型选型与微调。选择合适的基座模型,并用自有数据进行 Fine-tuning,使其适应特定业务口径。
工作流集成。将 AI 系统与现有的 CRM、工单系统、ERP 等深度集成,打通数据孤岛。
持续的评估与迭代。上线后需要不断进行 A/B 测试,根据用户反馈和人工坐席的标注数据,持续优化模型表现。
这个过程本身就需要大量人力投入,尤其是在项目初期,技术和业务团队的规模甚至可能不降反升。
1.1.3 投资焦点的转移
许多企业现阶段的 AI 投资,重点在于构建基础设施和验证商业模式(PoC),而非急于缩减人力成本。它们更关心 AI 能否提升关键业务指标,如客户满意度(CSAT)、首次联系解决率(FCR)等。在这些核心价值得到验证前,大规模的人员调整是不理智的。
1.2 效率的飞轮,55% 数据驱动的产能革命
报告指出,55% 的主管认为 AI 使他们能用大致相同的人力服务更大规模的客户。这准确地定义了 AI 在当前阶段的核心价值——效率倍增器(Efficiency Multiplier)。AI 并未拿走人类的工作,而是极大地增强了人类员工的单位产出能力。
这种效率提升体现在客服工作的多个环节。
这种模式通常被称为“人机协同”或“坐席辅助(Agent Assist)”。AI 在前台处理高频、简单的标准化查询,并将无法解决或识别为高风险的对话无缝流转给人工坐席。在人工坐席服务期间,AI 则退居二线,成为一个强大的“副驾驶”,实时提供信息支持和操作建议。
1.3 岗位的重塑,42% 需求催生的新物种
AI 的普及并未带来岗位的消亡,而是引发了深刻的结构性变迁。报告中 42% 的组织正在招聘 AI 相关的新型专业人才,这标志着客服部门的职能正在从劳动密集型向技术和知识密集型转变。
这些新岗位构成了未来客服团队的“技术大脑”。
AI 战略师 (AI Strategist)
职责:负责规划整个客服部门的 AI 路线图,评估不同 AI 技术的投资回报率(ROI),并确保 AI 战略与公司整体业务目标对齐。
技能:需要兼具业务洞察力、技术理解力和战略规划能力。
对话式 AI 设计师 (Conversational AI Designer)
职责:设计和优化聊天机器人(Chatbot)和语音机器人(Voicebot)的对话流。他们不仅要设计“说什么”,更要设计“怎么说”,确保机器人的交互体验自然、高效且富有人情味。
技能:融合了用户体验(UX)设计、心理学、文案写作和逻辑构建的跨界能力。
自动化分析师 (Automation Analyst)
职责:深入分析客服流程,识别最有价值的自动化机会点。他们使用流程挖掘(Process Mining)等工具,量化自动化项目可能带来的效率提升,并持续监控和优化已上线的自动化流程。
技能:精通数据分析、流程优化,并熟悉 RPA(机器人流程自动化)和 AI 技术。
AI 训练师 / 知识库管理员 (AI Trainer / Knowledge Manager)
职责:负责“喂养”和“训练”AI 模型。他们持续标注数据、优化知识库内容、纠正 AI 的错误回答,是提升 AI 系统智能水平的关键角色。
技能:具备严谨的逻辑思维、对业务知识的深刻理解和细致的工作态度。
客服团队的组织形态正在演变为“一线坐席 + AI 技术专家”的混合模式。一线坐席的能力要求也从简单的“应声虫”转变为能够熟练使用 AI 工具、处理复杂异常问题并提供情感价值的“问题解决专家”。
💠 二、技术架构演进,从“完全替代”到“深度协同”
Gartner 预测,到 2027 年,约半数的组织将放弃“无人员纯 AI”的客服愿景。这一预测的背后,是业界对 AI 技术局限性和商业落地挑战的深刻反思。技术架构的设计理念,正在从追求完全自动化的“替代模型”转向人机优势互补的“协同模型”。
2.1 “纯 AI 客服”愿景的褪色
早期对 AI 客服的想象,往往是一个可以 7x24 小时独立工作的、无所不知的超级机器人。然而,在实践中,这一愿景面临着三大核心挑战。
2.1.1 “长尾问题”的诅咒
客服场景中的问题分布遵循典型的长尾效应。大约 20% 的高频问题占据了 80% 的咨询量,这部分非常适合自动化。但剩下 80% 的低频、个性化、复杂问题,种类繁多且难以预测。为这些“长尾问题”构建和维护自动化解决方案,其投入成本可能远超其带来的节约效益。
2.1.2 情感价值的缺失
客户服务不仅是信息传递,更是情感连接。在处理投诉、安抚用户、挽回流失等关键时刻,人类的同理心、共情能力和灵活的沟通技巧是纯粹的算法无法替代的。过度自动化可能导致冰冷、僵化的服务体验,反而损害客户忠诚度。
2.1.3 商业回报的不确定性
Gartner 的另一项数据指出,到 2027 年底,超过 40% 的“代理型 AI”(Agentic AI)项目可能因成本增加或商业价值不明而被取消。构建一个能够自主决策、执行复杂任务的 AI 代理,技术复杂度和维护成本极高。如果其解决的业务问题不够关键,或者带来的价值无法覆盖其高昂的成本,项目最终难以为继。
2.2 人机协同的技术实现范式
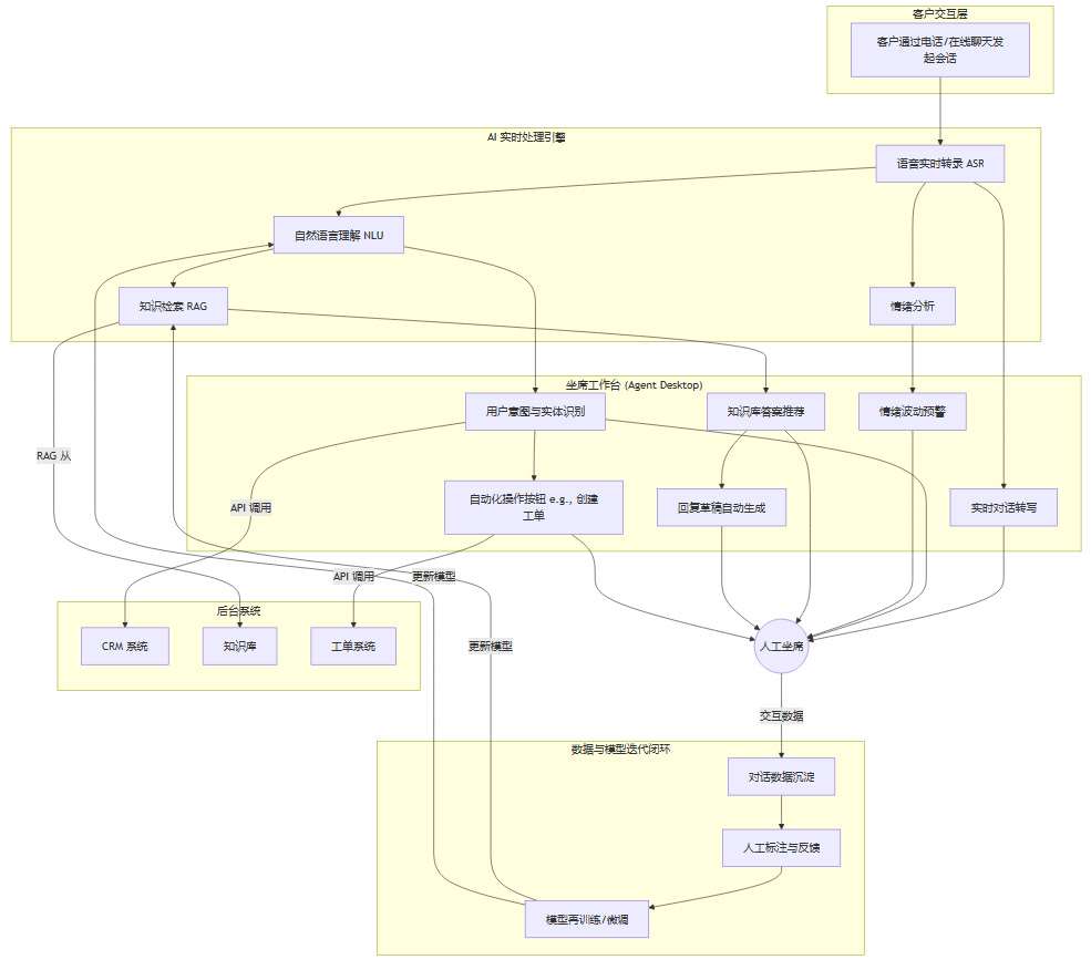
现代 AI 客服系统的架构设计,核心思想是构建一个高效的“人机协同”工作流。其技术核心不再是单一的对话机器人,而是一个赋能人类坐席的综合性平台,通常被称为“坐席副驾驶(Agent Co-pilot)”。
下面是一个典型的“坐席副驾驶”系统架构的 Mermaid 流程图。

这个架构的核心逻辑是:
实时感知与理解。AI 引擎(ASR、NLU)将客户的语音或文本实时转化为结构化数据,并理解其意图、提取关键信息、分析情绪。
智能辅助决策。基于理解的结果,AI 实时从知识库中检索(通常使用 RAG - 检索增强生成 技术)最相关的答案,生成回复建议,并以卡片、高亮等形式呈现在坐席工作台上。
赋能而非越权。最终的判断和与客户的沟通,决策权始终在人工坐席手中。AI 提供的是建议和工具,坐席可以采纳、修改或忽略 AI 的建议,确保了服务的灵活性和人性化。
数据驱动的自进化。每一次人机交互的数据都被记录下来。坐席对 AI 建议的采纳、修改或拒绝,本身就是一种高质量的标注数据。这些数据被用于持续优化 AI 模型,形成一个数据飞轮(Data Flywheel),让系统越来越智能。
2.3 RAG 技术,协同架构的基石
在上述架构中,检索增强生成(Retrieval-Augmented Generation, RAG) 技术扮演着至关重要的角色。它解决了大型语言模型(LLM)的两个核心痛点。
知识局限性。LLM 的知识截止于其训练数据,无法获知企业内部的、实时的、动态变化的知识(如最新的产品策略、促销活动)。
幻觉问题。在缺乏准确信息时,LLM 倾向于“编造”答案。
RAG 的工作流程如下:
知识向量化。将企业所有的文档、FAQ、产品手册等非结构化知识,通过 Embedding 模型转化为向量,存储在向量数据库中。
实时检索。当用户提出问题时,系统首先将问题也转化为向量,然后在向量数据库中进行相似度检索,找到与问题最相关的知识片段(Context)。
增强生成。将原始问题和检索到的相关知识片段,一同作为 Prompt 输入给 LLM,要求 LLM 基于提供的知识来回答问题。
通过这种方式,RAG 强制 LLM 的回答“言之有据”,大幅降低了幻觉的产生,并使其能够利用最新的企业知识,成为连接 LLM 通用能力与企业私有知识的桥梁。
💠 三、组织重塑,客服部门的价值再定义
%20拷贝-ssom.jpg)
AI 带来的变革远不止于技术层面,它正在深刻地重塑客服部门的组织形态、能力模型和价值定位。一个由 AI 赋能的现代客服中心,不再仅仅是处理投诉、解决问题的“成本中心”,它正在转变为洞察客户需求、驱动业务增长的“价值中心”。
3.1 从“成本中心”到“价值中心”的跃迁
传统客服部门的价值难以量化,常常被视为企业的运营成本。而 AI 的数据分析能力,让客服部门沉淀的海量对话数据变成了挖掘商业洞见的金矿。
产品优化的前哨。通过对海量客服数据的主题建模(Topic Modeling)和情感分析(Sentiment Analysis),可以快速发现用户对产品功能的集中吐槽点、新需求的萌芽。这些来自一线的、未经修饰的用户声音,是产品迭代最宝贵的输入。
市场趋势的雷达。客服数据能够敏锐地捕捉到市场变化。例如,关于竞争对手产品的咨询量突然增加,或者用户对某一类营销活动的反馈异常积极/消极,这些信号都可以被 AI 实时捕获,为市场和运营团队提供决策依据。
质量风险的预警机。AI 可以实时监控所有渠道的对话,一旦发现涉及产品安全、合规风险、公关危机等高风险关键词或负面情绪的集中爆发,可以立即触发预警,通知相关团队介入,将风险扼杀在摇篮中。
3.2 员工能力模型的全面升级
在人机协同的模式下,对一线客服人员的技能要求发生了根本性变化。企业需要为员工的转型提供系统性的支持。
这意味着企业的培训体系需要彻底革新,从过去侧重于产品知识和流程的灌输,转向培养员工的批判性思维、复杂问题解决能力和人机交互能力。
3.3 绩效考核指标(KPI)的重新定义
当客服的核心价值从“计件式”地解决问题,转向提升客户体验和创造业务价值时,传统的绩效考核指标也必须随之进化。
从平均处理时长(AHT)到首次联系解决率(FCR)。过度关注 AHT 会鼓励坐席为了缩短通话时长而牺牲服务质量。而 FCR 更能真实反映坐席一次性解决问题的能力,这正是人类专家相较于机器人的核心优势。
从解决量到客户满意度(CSAT/NPS)。将客户的直接反馈作为衡量服务质量的核心标准,激励坐席提供超越客户预期的服务。
引入新的衡量维度。可以考虑引入如“AI 工具采纳率”、“知识库贡献度”等新指标,鼓励坐夕主动使用和优化 AI 系统,参与到数据飞轮的建设中。
这种转变引导整个团队的目标从“更快地关闭工单”转向“更好地服务客户”,回归客户服务的本质。
💠 四、管理者的实践指南与前瞻
%20拷贝-wkqx.jpg)
面对这场由 AI 驱动的深刻变革,技术和业务管理者不能袖手旁观,更不能盲目跟风。制定一个清晰、务实、分阶段的 AI 战略,是成功实现转型的关键。
4.1 渐进式的实施路线图
一口吃不成胖子。对于大多数企业而言,一个分阶段、由内而外的 AI 实施路径更为稳妥。
阶段一,内部赋能。首先将 AI 应用于对内的场景,例如为客服坐席提供智能知识库检索、为新员工提供 AI 陪练。这个阶段风险可控,且能让团队熟悉和适应与 AI 协作的工作模式。
阶段二,辅助外部。在内部应用成熟后,上线“坐席副驾驶”系统,在真实的服务场景中辅助人工坐席,打磨 AI 的各项能力,并积累高质量的交互数据。
阶段三,有限自动化。对于已经验证成熟、模式固定的高频简单问题,可以逐步开放给 Chatbot/Voicebot 进行自动化处理,并建立清晰、便捷的人工转接通道。
阶段四,主动服务与价值挖掘。在拥有强大的数据分析能力后,从被动响应转向主动服务。例如,通过分析用户行为预测其可能遇到的问题并提前干预,或通过对话挖掘销售线索,赋能业务增长。
4.2 技术选型的关键考量
在选择 AI 服务商或自建团队时,需要超越对单一模型性能的比较,从更宏观的视角进行评估。
集成与开放性。AI 系统需要与企业现有的 IT 生态(CRM、ERP 等)无缝集成。选择提供标准化 API 接口、支持私有化部署、不锁定特定大模型的开放平台,将为未来的扩展和迭代提供更大的灵活性。
数据安全与隐私。客服数据是企业最敏感的资产之一。必须确保 AI 解决方案符合 GDPR、CCPA 等数据保护法规,明确数据的所有权和使用边界,优先选择支持私有化部署或提供可信赖云服务的厂商。
工程化与落地能力。一个惊艳的 Demo 和一个能够在生产环境中稳定运行、持续迭代的系统之间,存在巨大的工程鸿沟。需要重点考察团队的工程实践、系统稳定性和客户成功案例。
4.3 回归人本,技术向善
最后,也是最重要的一点,AI 变革的核心应该是人,而不是技术。无论是对客户还是对员工。
对于客户,AI 的应用目标应该是提供更高效、更个性化、更有温度的服务,而不是制造更多的障碍和挫败感。一个设计糟糕的 IVR(交互式语音应答)或一个循环往复的机器人,对品牌的伤害是巨大的。
对于员工,AI 不应被描绘成抢夺工作的“敌人”,而应被定位为帮助他们摆脱重复劳动、提升专业技能、实现自我价值的“伙伴”。企业有责任为员工提供充分的培训和转型支持,让他们在这场变革中看到机会,而不是威胁。
结论
Gartner 的调查数据为我们描绘了一幅 AI 在客服领域应用的现实图景。它并非一场摧枯拉朽的颠覆,而是一场深刻而渐进的结构性重塑。AI 并未导致大规模的失业,反而通过提升效率、催生新岗位,将客服团队推向了一个新的价值高度。
从“替代”思维转向“协同”思维,是理解这场变革的关键。未来的客户服务,将不再是人与机器的零和博弈,而是一个高效、智能、人性化的人机共同体。在这个共同体中,AI 负责处理信息的广度和速度,而人类则负责思想的深度和情感的温度。对于身处其中的每一位技术专家、管理者和从业者而言,真正的挑战不是如何用机器取代人,而是如何设计出更好的系统与机制,让机器更好地成就人。
📢💻 【省心锐评】
AI 客服的本质不是裁员降本,而是人机协同下的价值重构。企业应聚焦于增强员工能力、优化客户体验,将客服部门从成本中心转变为驱动业务增长的价值引擎。

评论