【摘要】本文阐述了股票量化投资应用的统一量化中台的构建蓝图。它以高性能赛车的“底盘”为喻,解构了其作为能力复用与治理核心的设计哲学、五大能力中心架构,以及CI/CD for Quant的自动化实践。
引言
在量化投资的赛道上,机构间的竞争早已超越了单个策略的优劣,演变为一场关于研发效率、技术迭代和风险管控的系统性对抗。许多机构虽然拥有顶尖的研究人才,却受困于分散、陈旧的技术基础设施。重复造轮子、口径不一、创新与合规难以平衡等问题,像无形的枷锁,严重制约了其投研能力的规模化扩展。
是时候从“项目制”的思维,转向“平台化”的构建了。本文提出的AlphaOS统一量化中台,正是这一转变的工程实践。我们将其比作高性能赛车的“底盘 (Chassis)”。一个好的底盘,提供了标准化的动力、传动、悬挂和安全系统。在此之上,不同的策略团队可以像赛车设计师一样,专注于打造各式各样、性能卓越的“车身”(即投资策略),而无需从零开始构建整部车。这个“阿尔法底盘”的核心使命,就是将数据、算力、算法、风控、交易**等公共能力,沉淀为可复用、可插拔、可治理的中央服务,从而将机构的投研能力从分散的“手工作坊”,升级为协同的、可大规模扩展的“现代化工业体系”。
一、🔧 中台的哲学:为何需要一个“阿尔法底盘”?
%20拷贝.jpg)
在深入复杂的架构设计之前,我们必须首先明确中台的核心价值主张。它并非为了技术而技术,而是为了解决机构投研中长期存在的三个根本性矛盾。
1.1 前台的敏捷性 vs. 后台的稳定性
这是一个经典的组织二元困境。
前台(策略研究团队)。他们的核心诉求是敏捷。市场瞬息万变,他们需要快速地验证新想法、迭代新策略、抓住转瞬即逝的机会。他们的工作模式类似于驾驶一辆追求极致速度的F1赛车,需要灵活地调整、快速地过弯。
后台(IT基础设施、风控合规)。他们的核心诉求是稳定。交易系统不能宕机,风控规则必须严格执行,数据必须准确无误。他们的工作模式更像是一列承载着巨额资产的重载货运列车,任何微小的偏差都可能导致灾难性的后果。
这两者天然存在张力。中台的角色,就是充当两者之间的**“高性能变速箱”和“自适应悬挂系统”。它将后台稳定、可靠的能力(如数据服务、风控校验)封装成标准化的、易于调用的API。前台研究员无需关心后台的复杂实现,只需像调用一个函数库一样,按需、敏捷地获取所需的能力。这种“大后台,小前台”**的组织模式,完美地平衡了敏捷与稳定。
1.2 能力的复用 vs. 重复的建设
在缺乏中台的组织中,“重复造轮子”的现象屡见不鲜,这是一种巨大的、隐性的技术负债。
A团队写了一套数据清洗脚本,B团队又写了一套,两者口径可能还存在细微差异。
C团队实现了一个复杂的回测引擎,D团队又从头实现了一个,无法共享和积累。
每个团队可能都在用自己的方式实现市值中性化,导致风险敞口难以在公司层面进行统一管理。
这种重复建设,不仅是巨大的资源浪费,更是导致技术标准混乱、研究结果难以比对的根源。中台的核心解法,就是能力的沉淀与复用。
它会识别出那些跨团队、高价值的通用能力,如因子计算、绩效归因、交易成本分析(TCA)、组合优化算法等,将它们从中剥离出来,沉淀到中台中,打造成**“能力即服务 (Capability as a Service)”**。任何前台团队都可以直接调用这些经过千锤百炼的、标准化的服务,从而将精力聚焦于策略逻辑本身的创新。这就像汽车工业中的平台化战略,所有车型共享同一个底盘和动力总成,从而极大地降低了研发成本,加快了新车型的上市速度。
1.3 创新的自由 vs. 统一的治理
创新需要自由的土壤,但完全的自由往往会导致混乱。
技术栈发散。不同团队可能引入五花八门的技术栈,导致维护成本激增,技术资产难以整合。
风险失控。研究员在本地的回测,可能忽略了许多实盘中的风控约束,导致策略上线后表现大相径庭。
“祖传代码”。核心逻辑可能存在于某个研究员的个人电脑中,一旦人员变动,知识和代码便一同流失。
中台提供了一个**“有边界的沙盒”来解决这个矛盾。它为创新活动提供了一套标准化的工具链和环境(如云原生IDE、标准回测框架)。研究员可以在这个沙盒内自由地探索和实验。同时,中台通过一套统一的治理框架,如代码规范、回测标准、上线审批流程**,为创新划定了清晰的、不可逾越的边界。这确保了所有创新活动都在可控、合规的轨道上进行,实现了“戴着镣铐跳舞”的精妙平衡。
二、🗺️ 中台的蓝图:五大能力中心的架构设计
“阿尔法底盘”并非一个单一的巨石系统,而是由五大相互协作、高内聚低耦合的能力中心构成。它们共同组成了中台的核心服务矩阵。
2.1 数据能力中心 (Data Capability Center)
这是整个中台的基石,整合了我们之前详述的数据中台和因子工厂。它对外只暴露统一的、版本化的数据和因子API。所有上层应用都必须通过这个唯一的入口获取数据,从而保证了数据来源和口径的绝对一致性。
2.1.1 数据中台核心表设计
为了实现点时一致性(Point-in-Time)和全面的数据治理,数据中台的数据库设计至关重要。以下是其最核心的几张表的概念设计,不涉及具体字段,重在阐明其存储内容和作用。
这几张核心表共同构建了一个既能满足高性能查询,又能保证数据质量和研究严谨性的数据基座。
2.2 研发回测中心 (Research & Backtesting Center)
这是为研究员赋能的核心。
云原生研发环境。为每个研究员或每个项目,一键式地提供一个隔离的、基于容器(如Docker/Kubernetes)的标准化开发环境。这个环境中预装了所有必要的库、工具和配置,确保了研究环境的可复现性。
分布式回测引擎即服务。将极其消耗算力的回测能力,封装成一项可调用的服务。研究员只需通过API提交策略代码和回测配置(如周期、参数网格),中台会自动将任务分发到大规模的计算集群上并行执行,并在数分钟内返回详尽的回测报告。其内部实现通常包括:
任务分解。将一个大的回测任务(如全市场10年日线回测)分解为数千个独立的子任务(如单个股票10年的回测)。
并行计算。将这些子任务分发到计算集群的各个节点上并行处理。
结果聚合。待所有子任务完成后,将结果进行汇总,计算整体的投资组合净值、夏普比率、最大回撤等指标。
2.3 风险合规中心 (Risk & Compliance Center)
这是中台的“独立检察官”,在组织架构上必须独立于任何业务线,以保证其客观性和权威性。
中央风控规则引擎。所有策略在上线前,其风控参数(如最大回撤、行业集中度、个股持仓上限)都必须在此注册。
交易前置检查 (Pre-trade Check)。所有交易指令在被发送到交易执行中心之前,都必须强制性地通过该引擎的实时校验。任何一笔可能导致策略或整个基金风险暴露超限的委托,都会在源头被拦截。
实时风险计量。盘中,该中心会持续地、近实时地计算整个投资组合的风险敞口,包括在险价值(VaR)、预期亏损(ES)、因子暴露、压力测试等,并将结果可视化地展现在基金经理的驾驶舱中。
2.4 交易执行中心 (Execution Center)
这是连接策略意图与市场成交的桥梁。它将复杂的交易执行细节完全封装起来,为策略方提供一个极其简单的“油门”接口。
策略层只需下达一个高层级的交易意图(如“在今天收盘前,以VWAP方式买入XX股票10000股”)。交易执行中心会自动处理后续的所有脏活累活,包括**智能订单路由(SOR)**选择最优的券商通道、**算法交易(Algo)将大单拆分为小单以降低市场冲击、以及交易后分析(TCA)**评估本次执行的成本和效率。
2.5 编排治理中心 (Orchestration & Governance Center)
这是中台的“大脑”和“神经中枢”。
中央工作流引擎。基于有向无环图(DAG)技术,它将从数据处理、因子计算、策略回测、风险审批到最终上线部署的全流程,编排为一条条自动化的**“投研流水线”**。
多智能体调度器。作为AlphaOS多智能体系统(MAS)的指挥官,它接收上层(如基金经理)的自然语言指令,将其解析、分解为结构化的任务,并智能地调度各个能力中心的服务和AI智能体来协同完成。
三、⚙️ 中台的脉搏:CI/CD for Quant——自动化投研流水线
%20拷贝.jpg)
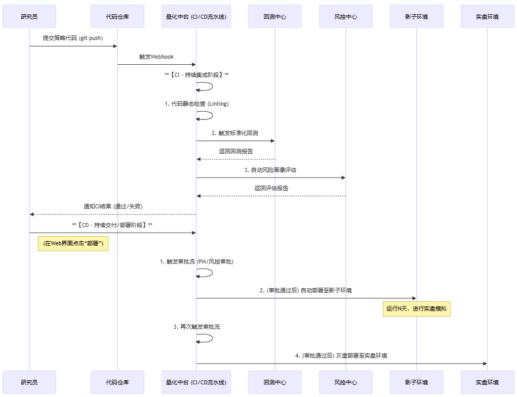
中台的核心价值,最终体现在其自动化的工作流上。我们将软件工程领域成熟的CI/CD(持续集成/持续部署)理念,创造性地引入量化投研领域,构建一条从“代码到Alpha”的自动化流水线。

持续集成 (Continuous Integration)。研究员将新的策略代码推送到Git仓库。这一动作会自动触发中台的CI流水线。流水线会执行代码静态检查、单元测试,并调用回测中心进行一套标准化的、不可篡改的回测。回测报告和风险画像会自动生成,并与本次代码提交关联。
持续交付 (Continuous Delivery)。通过CI的策略,会自动出现在部署候选列表中。相关负责人(如基金经理)可以在Web界面上,一键式地、经审批后,将策略部署到影子交易环境。影子环境使用实盘行情进行模拟撮合,但不产生真实交易,是策略上线前的最后一道“大考”。
持续部署 (Continuous Deployment)。在影子环境中表现稳定的策略,经最终审批后,可被灰度部署到实盘环境,初始只分配少量资金。中台会持续监控其夏普比率、最大回撤等关键指标。如果表现符合预期,系统可以根据预设规则,自动地、逐步地扩大其资金规模。
这条自动化流水线,将原本需要数周、充满人工操作和潜在错误的上线流程,压缩到了数小时甚至数分钟,极大地加速了创新的步伐。
四、⚖️ 中台的治理:构建可信赖的“规则框架”
%20拷贝.jpg)
一个强大的中台,必须配有一套同样强大的治理体系。速度与效率,必须建立在严格的、可审计的规则框架之上。中台通过统一的治理中心,实现对模型、运营和资源的全方位、数字化管理。
4.1 模型治理 (Model Governance)
策略模型是机构最核心的数字资产,对其进行全生命周期的治理至关重要。
4.1.1 模型资产注册与版本化
所有计划上线的策略模型,都必须在中台的**“模型资产注册中心”**进行登记。注册信息构成了一个模型的“数字身份证”,至少包含:
唯一ID与版本号。
负责人与所属团队。
关联的代码版本 (Git Commit Hash)。
绑定的标准化回测报告。
核心风险画像(如历史最大回撤、Beta暴露、行业集中度等)。
上线状态(开发中、待审批、影子运行、实盘运行、已退役)。
这种标准化的注册机制,使得机构能够清晰地盘点和管理其所有的模型资产。
4.1.2 模型漂移监控 (Model Drift Monitoring)
市场是不断变化的,没有任何一个模型可以永远有效。中台必须建立一套自动化的模型漂移监控机制。
性能漂移。持续监控线上模型在实盘数据上的表现(如IC、夏普比率),一旦发现其表现显著低于回测期间的水平或设定的阈值,立即触发警报。
数据分布漂移。监控模型输入因子(特征)的统计分布。如果线上数据的分布与训练时的数据分布发生了显著变化(例如,某个因子的波动率突然放大),也需要触发警报,因为这可能意味着模型的假设前提已经不再成立。
4.1.3 模型定期复审与“日落”机制
中台强制要求所有线上模型都必须定期(如每季度或每半年)进行一次全面的再验证和复审。对于那些长期表现不佳、无法修复或已被更优模型替代的策略,应建立清晰的**“日落机制 (Sunset Policy)”**,果断地将其下线并归档,以避免“僵尸策略”占用宝贵的资金和风险预算。
4.2 运营治理 (Operational Governance)
运营治理旨在将最佳实践和风控要求,固化为不可绕过的系统流程。
4.2.1 四眼原则 (Four-Eyes Principle) 的系统化
所有关键的、高风险的操作,都必须在系统中强制执行**“四眼原则”**,即由一个角色发起,由另一个独立的角色复核并批准。
所有审批动作都会被系统记录,形成不可篡改的审计日志。
4.2.2 紧急制动开关 (Kill Switch)
市场可能会出现无法预料的极端情况(如“黑天鹅”事件)。中台必须提供一个多层级的紧急制动机制。
策略级 Kill Switch。基金经理或风控官可以一键暂停某个特定策略的所有交易活动。
全局 Kill Switch。在最极端的情况下,首席投资官或最高管理层,应该拥有一个可以立即暂停公司所有自动化交易的“总开关”。
这个开关是保障机构在危机时刻能够生存下来的最后一道防线。
4.3 资源治理 (Resource Governance)
计算和数据资源是宝贵的。中台通过精细化的资源治理,促进其高效、公平的使用。
计算资源配额。可以为不同的团队或项目,设置回测计算资源的使用配额(如每月可用的CPU核时数)。超出配额的计算任务将被降级或排队。
API调用频率限制。对数据和因子服务的API调用,设置合理的频率限制,防止滥用和恶意请求拖垮系统。
成本计量与分摊。中台能够精确地计量每个策略、每个团队所消耗的计算、存储和数据成本,并将这些成本进行内部分摊。这有助于建立成本意识,推动研究员在设计策略时就考虑到其“经济性”。
结论
构建AlphaOS统一量化中台,是一项复杂的、系统性的工程,它远不止是技术的堆砌,更是一场深刻的组织变革和流程再造。它以高性能赛车的“底盘”为核心隐喻,通过能力沉淀、流程自动化和全面治理,旨在从根本上重塑机构的投研生产关系。
对于研究员。中台将他们从繁琐的工程细节中解放出来,让他们可以像艺术家一样,专注于策略思想的创造。
对于基金经理。中台提供了一个透明、可控的“驾驶舱”,让他们能够清晰地管理和配置旗下的各类策略资产。
对于管理者。中台构建了一个标准化的、可审计的治理框架,确保了机构在高速创新的同时,风险始终处于可控范围。
最终,这个“阿尔法底盘”所承载的,不仅仅是代码和数据,更是一个机构沉淀投研智慧、加速创新循环、构建长期竞争壁垒的核心载体。在量化投资这场没有终点的马拉松中,拥有一个坚固、高效、可不断进化的中台,将是决定谁能最终胜出的关键。
📢💻 【省心锐评】
量化中台的本质,是将投研过程中的“不确定性”(策略思想),与工程实现中的“确定性”(标准流程)进行分离。它用工业化的方式,为Alpha的规模化、可持续生产提供了可能。

评论