【摘要】跨界巨头正以非对称优势重塑低空经济。互联网、能源、房地产企业分别切入数字调度、能源补给与物理场站,对传统航空业形成生态位挤压,产业竞争范式正从飞行器制造转向生态系统博弈。
引言
低空经济,已从一个前沿概念,迅速演变为国家级的战略性新兴产业。据行业预测,其市场规模在2025年有望触及1.5万亿元,并在未来十年内向3.5万亿元的宏大目标迈进。这一新兴领域,涵盖了从无人机、电动垂直起降飞行器(eVTOL)到传统直升机的多样化航空器,其应用场景也从初期的物流配送、地理测绘,逐步渗透至城市空中交通(UAM)、应急救援和文旅观光等高价值领域。
然而,在这片广阔的蓝海之下,一场深刻的产业变革正在悄然发生。竞争的焦点,已不再是单纯的飞行器制造能力的较量。来自互联网、能源和房地产等领域的“跨界入侵者”,正携带其主业积累的独特优势,绕开传统的硬件赛道,直击产业链中更为基础、更具控制力的环节。它们的目标,不是制造另一架eVTOL,而是定义低空飞行的游戏规则。本文将深入剖析这些跨界巨头如何利用其非对称优势,在低空经济赛道上展开一场“降维打击”,并探讨这一趋势对产业生态、技术架构及传统玩家带来的深远影响。
一、🌐 竞争新范式:从单点制造到生态系统博弈
%20拷贝.jpg)
低空经济的竞争格局,正在经历一次根本性的范式转移。过去,航空业的竞争逻辑相对线性,主要围绕飞行器的性能、安全性和制造成本展开。如今,竞争的维度被急剧拉升,演变为一场围绕基础设施、运营网络、数据服务和法规政策的立体化生态系统博弈。
1.1 驱动力分析:政策与技术的双轮驱动
低空经济的快速发展,离不开顶层设计与底层技术的协同演进。
1.1.1 政策的“准星”作用
国家层面明确了**“管得住才能放得开”**的核心原则。这一原则指导了产业发展的基本路径,即“先货后人、先隔离后融合、先易后难”。这意味着,产业初期将以风险较低的无人机物流为切入点,在特定、隔离的空域内进行试点,待技术、法规和监管体系成熟后,再逐步向载人飞行和融合空域拓展。
地方先行先试:深圳通过地方立法,为低空经济的发展提供了坚实的法律保障,并在场景应用上领跑全国。
区域协同发展:长三角、粤港澳大湾区等经济发达区域,正积极探索空域共享与协同管理机制,旨在打破行政壁垒,提升跨区域飞行的效率。
1.1.2 技术的“数字底座”
一个“可见、可管、可控”的空域治理体系,是低空经济规模化发展的前提。其技术底座主要由以下几部分构成。
通信网络 (Communication):5G-Advanced (5G-A) 成为关键。相比于传统5G,5G-A具备更低时延、更高可靠性和通感一体能力,能够为低空飞行器提供稳定、高速的数据链,并实现对“哑资源”(如无主动通信模块的障碍物)的被动感知。
导航系统 (Navigation):以北斗卫星导航系统为核心的高精度定位技术,为飞行器提供了厘米级的定位能力,这是实现精准起降和复杂航线飞行的基础。
监管平台 (Supervision):城市级的低空服务与监管平台,是实现空域动态管理的核心。它整合了空域规划、飞行计划审批、实时动态监控和应急处置等多种功能。
1.2 竞争维度的升维
传统航空业与跨界巨头在低空经济领域的竞争,呈现出显著的维度差异。传统玩家更侧重于“点”的突破,而跨界巨头则着眼于“网”的构建。
表1:低空经济新旧竞争范式对比
这种范式转移意味着,单纯拥有先进的飞行器,并不足以确保在未来的市场中占据主导地位。利润池正在从硬件制造环节,向平台运营、能源服务和基础设施网络等环节迁移。跨界巨头正是敏锐地捕捉到了这一趋势,从而选择了各自最擅长的赛道进行精准切入。
二、💻 互联网巨头:低空经济的“数字大脑”与“调度中枢”
互联网巨头凭借其在数据处理、算法优化和平台运营方面无可比拟的优势,天然适合扮演低空经济“数字大脑”的角色。它们的目标是构建一个统一的、智能化的无人机交通管理(UTM)平台,并以此为基础,切入高频的无人机配送运营场景。
2.1 技术架构:构建城市级低空服务与监管平台
一个功能完备的UTM平台,其技术架构通常可以分为感知、网络、平台和应用四个层次。
2.1.1 感知层 (Perception Layer)
这一层负责全面采集低空环境中的动态和静态信息,构建一个实时的“数字孪生”空域。
主动感知:主要依赖飞行器自身搭载的传感器,如ADS-B(广播式自动相关监视)、机载雷达和视觉传感器。
被动感知:通过地基设施实现,例如,利用5G-A基站的通感一体能力,探测未主动发射信号的障碍物(如鸟群、非法无人机)。
高精定位:融合北斗、GPS、RTK(实时动态差分)技术,为飞行器提供厘米级的时空基准。
2.1.2 网络层 (Network Layer)
负责将感知层采集的海量数据,可靠、低时延地传输至云端平台。
空地一体化网络:融合5G-A、卫星互联网和地面光纤网络,确保在城市、郊区乃至偏远地区都能实现无缝覆盖。
边缘计算:在靠近数据源的基站或本地服务器部署边缘计算节点。这可以将部分计算任务(如初步的障碍物识别、紧急避障决策)在本地完成,极大降低对核心网络的带宽压力和时延,提升响应速度。
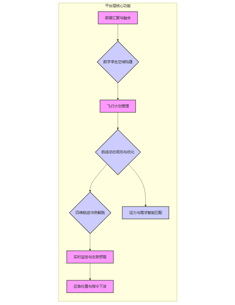
2.1.3 平台层 (Platform Layer)
这是UTM系统的核心,负责处理数据、制定决策和执行调度。其核心功能模块可以用以下流程图表示。

航线动态规划:基于实时天气、空域限制、订单需求和飞行器状态,利用强化学习等AI算法,动态生成最优航线。
四维航迹冲突解脱:在三维空间(经度、纬度、高度)的基础上,加入时间维度,精确预测飞行器未来的轨迹。一旦发现潜在冲突,系统会自动计算并下发调整指令,确保安全间隔。
运力与需求智能匹配:在物流配送等场景中,平台可以根据历史订单数据和实时需求热力图,提前调度无人机至需求旺盛的区域,最大化提升载运率,减少“空飞”造成的资源浪费。
2.1.4 应用层 (Application Layer)
基于平台提供的能力,衍生出丰富的上层应用。
无人机配送:与外卖、即时零售平台深度集成,实现从接单、航线规划、包裹装载到自动飞行的全流程自动化。
城市治理:用于交通巡检、环境监测、违章建筑识别等。
应急救援:在火灾、地震等灾害发生时,快速进行灾情勘察和物资投送。
2.2 非对称竞争策略:从硬件博弈到效率博弈
互联网巨头通过构建UTM平台,成功地将竞争的焦点从“飞行器有多好”转移到了“网络有多高效”。这是一种典型的“降维打击”。
表2:互联网巨头与传统通航运营商的策略对比
其非对称优势体现在:
网络效应:平台吸引的飞行器越多,空域数据就越丰富,调度算法就越智能,从而能提供更安全、更高效的服务,这又会吸引更多的用户加入。这种正反馈循环一旦形成,将构筑极高的竞争壁垒。
流量入口:凭借其在C端(消费端)的巨大流量优势,互联网巨头可以轻松地为其无人机配送服务导流,快速催熟市场。传统通航企业则缺乏直接触达海量用户的渠道。
数据融合:它们能够将低空飞行数据与地图、位置服务、城市交通、商业POI(兴趣点)等多种数据进行融合分析,创造出新的商业价值。例如,通过分析商圈人流与无人机外卖订单的关系,指导商家的精准营销。
通过这种方式,互联网巨头试图成为低空经济的“操作系统”提供商和“流量总阀门”,将传统飞行器制造商和运营商“降维”为生态体系中的硬件供应商和服务提供商,从而在价值链分配中占据主导地位。
三、🔋 能源巨头:掌握空中交通的“动力生命线”
%20拷贝.jpg)
如果说UTM平台是低空经济的“大脑”,那么稳定、高效、经济的能源补给网络就是其搏动的“心脏”。eVTOL和无人机的高频次商业化运营,对能源补给的速度和成本提出了极高要求。这为在电力和新能源领域拥有绝对主导权的能源巨头,提供了绝佳的切入点。
3.1 核心优势与技术布局
能源巨头的核心优势在于其对能源生产、传输、存储和管理的全链路掌控能力,以及在建设和运营大规模基础设施方面的深厚经验。
3.1.1 多元化的能源解决方案
针对eVTOL不同的技术路线,能源巨头可以提供多样化的补给方案。
“光储充”一体化电站:这是当前针对纯电eVTOL最主流的解决方案。它集光伏发电、大容量储能和快速充电桩于一体。
光伏发电:利用起降场的屋顶或周边空间铺设光伏板,提供绿色电力,降低用电成本。
储能系统:在电价较低的夜间(谷电)充满电,在白天电价较高的时段(峰电)或充电高峰期为eVTOL供电。这不仅能实现峰谷电价套利,还能作为“缓冲垫”,平抑大功率快充对电网造成的冲击。
大功率快充:发展兆瓦级的超级充电技术,力求将eVTOL的充电时间缩短至10-15分钟,使其补能效率接近传统燃油车加油,这是实现高频次商业运营的关键。
换电模式 (Battery Swapping):对于追求极致补能效率的场景(如空中出租车),换电模式具备巨大潜力。能源巨头可以牵头制定电池包的标准化规格,并投资建设自动化的换电站网络。其挑战在于,目前各eVTOL厂商的电池设计差异巨大,实现行业标准统一难度较高。
氢能源补给:对于需要更长航程、更大载重的eVTOL或无人机,氢燃料电池是一条重要的技术路线。能源巨头可以利用其现有的加油站网络,叠加建设加氢设施。它们在高压气体和危化品的安全存储、运输和管理方面拥有成熟的合规与工程能力,这是其他企业难以比拟的优势。
3.1.2 基础设施网络化布局
能源巨头的另一大优势是其遍布全国的物理网络。
复用现有场站:它们可以对现有的加油站、高速公路服务区、变电站等进行升级改造,快速构建起覆盖广泛的低空能源补给网络,极大缩短建设周期,降低初期投资。
推动标准统一:作为基础设施的主要建设者和运营者,能源巨头有能力,也有动力去推动充电接口、通信协议、计费系统等标准的统一,避免“重复建设”和“信息孤岛”。
3.2 非对称竞争策略:从单次充电到全生命周期能源服务
能源巨头对传统玩家的“降维打击”,体现在它们将竞争从“卖电”升级为提供“系统级能源解决方案”。
表3:能源巨头的非对称竞争优势
其非对称优势体现在:
成本锁定:通过提供包含设备投资、电力采购、运维管理在内的“全栈打包”服务,能源巨头可以为飞行运营商提供一个长期、稳定、可预测的能源成本。这对于依赖精细化成本控制的商业化运营至关重要。
系统效率:它们关注的不是单个充电桩的利用率,而是整个能源网络的综合效率。通过智能调度算法,它们可以引导飞行器到空闲或电价更低的场站进行补能,提升整个网络的资产周转率。
安全与合规:大规模高压直流充电和加氢站的建设运营,涉及复杂的电网安全和公共安全问题。能源巨头在这方面拥有不可替代的专业知识和政府沟通能力,能够确保基础设施的合规与安全,这是其他参与者难以逾越的门槛。
通过掌握低空飞行的“动力生命线”,能源巨头不仅能获取稳定的服务收入,更能深刻影响整个行业的运营成本和盈利模式,从而在产业链中占据强势话语权。
四、🏢 房地产巨头:构筑空中交通的“物理入口”
低空飞行器终究需要在物理世界中起降。这些被称为“垂直起降场”(Vertiport)的物理节点,是连接天空与地面的关键入口,其选址、密度和运营效率,直接决定了低空交通网络的便捷性和商业价值。拥有并运营着大量城市核心物理空间的房地产巨头,正凭借其独特的资源禀赋,成为这场竞赛中不可忽视的“地主”。
4.1 核心优势与场站网络构建
房地产巨头的核心优势在于对稀缺空间资源的掌控和强大的线下运营能力。它们的目标,是通过盘活存量资产和规划增量空间,构建一个高密度的、与商业生态深度融合的垂直起降场网络。
4.1.1 空间资源的盘活与利用
建设一个全新的、独立的垂直起降场网络,不仅成本高昂,还面临着城市规划和土地审批的巨大挑战。房地产巨头则可以另辟蹊径。
存量资产改造:它们可以系统性地评估旗下物业,将符合条件的购物中心屋顶、写字楼楼顶、停车场、产业园区空地等闲置或低效空间,改造为模块化的起降点。这种“利旧”模式,能够大幅降低初期投资,缩短建设周期。
增量项目预留:在新建的商业综合体或住宅项目中,可以直接在规划设计阶段就预留出垂直起降场的空间和荷载,实现基础设施的“一步到位”。
4.1.2 模块化与标准化场站设计
为了实现网络的快速复制和扩展,模块化设计是关键。一个典型的模块化垂直起降场,其功能分区如下。

技术考量:设计需要综合考虑楼宇的结构承重、消防安全、气流影响(城市峡谷风)、噪音控制以及电磁兼容性等复杂因素。房地产巨头在这方面拥有丰富的工程管理经验。
标准化接口:推动场站与能源补给设施、UTM平台的接口标准化,实现“即插即用”,降低不同系统间的集成成本。
4.1.3 网络化布局策略
房地产巨头在构建场站网络时,会充分利用其对城市空间价值的深刻理解。
枢纽-节点模型:在城市核心商圈、交通枢纽和大型住宅区,建设功能完善的“枢纽型”起降场;在其他次级区域,部署功能简化的“节点型”起降点,形成一个层级分明、覆盖广泛的网络。
数据驱动选址:结合城市人流热力图、商业数据和交通数据,精准预测潜在的空中交通需求,从而决定场站的布局密度和优先级。
4.2 非对称竞争策略:从单一功能到复合业态
房地产巨头对传统机场或通航基地模式的“降维打击”,在于它们将起降场从一个单一的交通设施,升级为一个能够创造多元价值的“商业流量入口”。
表4:房地产巨头与传统机场的运营模式对比
其非对称优势体现在:
极致的便捷性:通过将起降点直接设置在人们工作、生活和消费的场所,它们解决了“最后50米”的可达性问题。用户可以从办公室楼下直接搭乘eVTOL前往机场,这种无缝衔接的体验,是远离市区的传统机场无法比拟的。这种密度和便捷性,构成了对传统模式的“碾压”。
复合业态与坪效提升:起降场本身就能为商场或写字楼带来高端客流。房地产巨头可以通过“起降服务 + 商业配套”的模式,实现价值的最大化。例如,为eVTOL乘客提供专属的VIP休息室、快速安检通道和购物折扣,将交通流量高效地转化为商业消费。这种提升坪效(单位面积产出)和现金流韧性的能力,是纯粹的交通运营商所不具备的。
资本运作能力:房地产巨头熟悉城市更新、基础设施审批流程,并且擅长利用长期资本。它们可以将垂直起降场网络打包成一个资产包,通过资产证券化(如REITs)或发行长期运营租约的方式,提前回收大部分前期投资,从而以更轻的资产模式,快速实现网络化扩张。
通过控制这些关键的物理节点,房地产企业不仅能获得场站运营的直接收入,更能将其低空交通网络与庞大的商业地产版图深度绑定,形成一个强大的、线上线下融合的生态壁垒。
五、⚔️ 传统玩家的挑战与应对之道
%20拷贝.jpg)
面对来自互联网、能源、房地产三大领域的跨界“入侵”,传统航空制造商和通航运营商正面临前所未有的压力。过去赖以生存的“飞行器—飞行小时费”的商业逻辑,正在被新的生态系统规则所瓦解。
5.1 价值重心的转移与利润挤压
传统玩家正面临一场“心脏”与“咽喉”被抢夺的危机。
平台方“抢心脏”:互联网平台掌握了订单分发和智能调度权,飞行运营商可能沦为平台的“运力提供商”,议价能力被大幅削弱。
能源方“夺咽喉”:能源巨头控制了能源的供给和成本,直接影响运营商的盈利空间。
物业方“占入口”:房地产企业控制了起降场站这一稀缺资源,运营商需要支付高昂的场站使用费,并依赖其获取客流。
最终结果是,产业链的利润池,正不可逆转地从中游的飞行器制造和运营环节,向上游的平台、能源和下游的基础设施环节迁移。
5.2 应对策略:从单打独斗到合纵连横
面对强大的跨界对手,传统玩家唯一的出路是放弃“单打独斗”的幻想,积极拥抱变化,通过“合纵连横”融入新的生态系统。
向平台化与生态化转型:
共建平台:主动与互联网巨头合作,共同建设城市级的低空运营管理平台。传统玩家可以贡献其在飞行安全、适航管理、空域协调方面的专业知识,换取在平台生态中的话语权,实现“一网统管、统一调度”。
开放数据接口:将飞行器的状态数据、飞行数据等,通过标准化的API接口向UTM平台开放,成为生态系统中的一个“可信节点”。
锁定关键资源:
共建能源底座:与能源公司签署长期战略合作协议,共同投资建设“光储充/氢”一体化的能源基础设施。这不仅能锁定长期的、有竞争力的能源成本,还能深度参与能源补给技术的标准制定。
联营场站网络:与房地产企业成立合资公司,共同运营垂直起降场网络。飞行运营商可以输出专业的场站运营和安全管理经验,换取在高频节点的优先使用权和部分复合收益(如商业分成)。
聚焦核心优势:
深耕细分市场:在通用航空领域,依然存在许多专业性极强、跨界巨头难以快速渗透的细分市场,如航空医疗救援、电力巡线、农林植保等。传统通航企业应深耕这些领域,建立专业壁垒。
强化制造与适航能力:对于飞行器制造商而言,安全性和可靠性永远是1。持续投入研发,提升飞行器的性能,并高效地通过严苛的适航认证,依然是其安身立命之本。只有提供了足够安全可靠的“运载工具”,才能成为新生态中不可或缺的一环。
结论
低空经济的赛道上,一场深刻的结构性变革正在发生。互联网巨头以“云—数—端—场景”的闭环,试图掌控数字化的调度中枢;能源巨头凭借“光储充/氢”与电网的协同能力,重塑着低空飞行的能源经济性;房地产巨头则利用“空间—网络—客流”的优势,编织起连接天空与地面的物理基础设施网络。
这三类“跨界入侵者”的到来,并非要完全替代传统航空玩家,而是在新的游戏规则下,对产业链的分工与利润分配进行了一次彻底的重构。它们利用各自领域的成熟经验和资源禀赋,从不同维度切入,对传统以硬件为核心的竞争模式形成了非对称的压力。
未来的赢家,将不再是那个能造出最快飞行器的公司,而是那个能够率先在安全与规则的底线之上,将**“智能化的平台调度、经济性的绿色供能、网络化的模块化场站”**这三者高效协同、并成功复制推广的生态构建者。这场跨界融合的竞赛,虽然加剧了产业的复杂性,但也以前所未有的速度,推动着低空经济从一个美好的愿景,加速“飞”向触手可及的现实。
📢💻 【省心锐评】
低空经济的本质是“空域+地面”的立体博弈。跨界巨头不造飞机,却在定义飞行的规则。传统玩家若不主动融入新生态,将面临从“主角”到“配角”的身份转换,甚至被边缘化。

评论