【摘要】揭示A股公司布局RWA的真实动机。分析表明,其核心并非融资,而是借新叙事实现品牌、市值与全球化战略的“融势”布局,技术与合规是其落地的双重考验。
引言
真实世界资产(Real World Asset, RWA)代币化,正从一个区块链圈内的技术概念,迅速演变为A股市场的热点议题。协鑫能科、朗新集团、奥瑞德等一批上市公司相继宣布入局,股价随之异动,形成了独特的“币股联动”现象。
市场的喧嚣之下,一个根本性问题浮出水面。这些企业布局RWA,究竟是为了解决资金需求的“融资”,还是另有更深层次的战略考量?作为一名在技术领域深耕多年的架构师,我习惯于穿透现象,探寻技术应用背后的商业逻辑与驱动力。
经过对公开信息、技术路径和成本结构的梳理,我认为,当前A股公司对RWA的热情,更多是一场精心策划的“融势”行动。它关乎品牌叙事、市值管理和全球化战略,而不仅仅是账面上的资金流入。这篇文章将从技术解构、市场观察、成本分析和战略动机等多个维度,层层剖析这场资本棋局背后的真实算盘。
🌀 一、RWA 技术解构与价值主张
%20拷贝.jpg)
要理解上市公司的战略意图,首先必须清晰认知RWA的技术本质。它不是一个单一技术,而是一套结合了区块链、物联网、法律契约和金融工程的综合解决方案。
1.1 RWA是什么?从资产到代币的技术全流程
RWA的核心是将现实世界中具有稳定现金流的资产,如房地产、基础设施、债券、碳信用等,通过法律和技术手段转化为区块链上的数字代币(Token)。这个过程赋予了传统资产前所未有的流动性和可编程性。
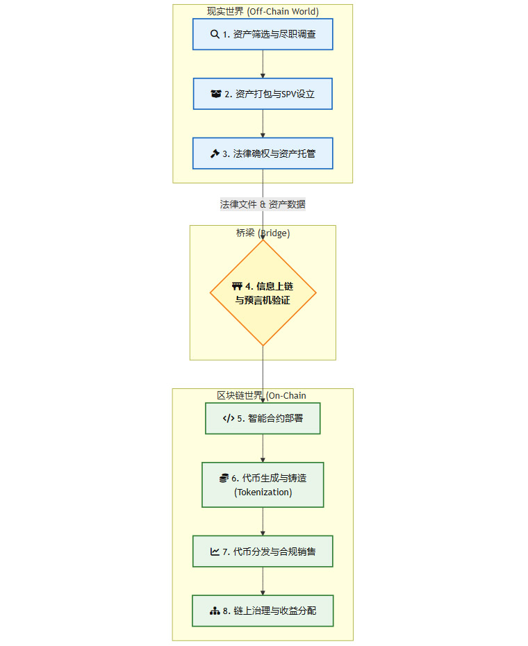
其技术实现路径大致可分为四个关键阶段,我将其绘制成如下流程图。

- 链下准备阶段。这是根基,决定了RWA的资产质量。项目方需要筛选出具有稳定、可预测现金流的资产,例如一个光伏电站的未来电费收入。随后,通过设立特殊目的实体(SPV)来持有这些资产,实现风险隔离。法律团队介入,完成资产所有权的清晰界定和托管,这是后续一切操作的法律基石。 
- 信息桥接阶段。这是连接物理世界与数字世界的关键。资产的法律文件、估值报告、现金流数据等,需要通过**预言机(Oracle)**等技术安全、可信地输入到区块链上。数据的真实性和不可篡改性至关重要。 
- 链上操作阶段。这是RWA的核心技术环节。 - 智能合约是规则的执行者,它将资产的收益分配、治理投票、赎回机制等条款代码化,自动执行。 
- 代币化是资产的数字化表达。根据资产性质,可以生成同质化代币(如ERC-20)或非同质化代币(如ERC-721)。对于需要严格合规的证券类资产,通常会采用ERC-3643这类专为证券型代币设计的标准,它内置了身份验证和转账限制等合规模块。 
- 分发与治理。代币通过合规渠道(如香港持牌的VASP)销售给合格投资者。后续的收益派发、资产管理决策等,都可通过链上投票和智能合约自动完成,极大提升了透明度。 
 
1.2 核心技术栈剖析
一个稳健的RWA项目,其技术架构通常包含以下几个层面。
这个技术栈的复杂性和专业性,决定了RWA项目并非任何企业都能轻易涉足。它需要跨领域的专业知识,包括金融、法律、合规和深度的区块链技术。
1.3 RWA的价值主张:为何吸引实体经济
从技术角度看,RWA为传统资产带来了几个颠覆性的价值。
- 流动性增强。通过资产的部分所有权(Fractionalization),可以将一个价值数亿元的光伏电站拆分成数百万份代币,极大地降低了投资门槛,理论上可以吸引全球范围内的投资者。 
- 透明度提升。资产的运营数据、现金流、所有权变更等信息记录在区块链上,公开透明、不可篡改。投资者可以实时追踪资产表现,减少了信息不对称。 
- 交易效率提高。基于智能合约的自动化执行,省去了传统金融中大量的中间环节(如清算、结算、托管),显著降低了交易成本和时间。 
- 可组合性。代币化的RWA可以无缝接入去中心化金融(DeFi)生态,进行借贷、质押、衍生品交易等,创造出新的金融产品和可能性。 
正是这些技术赋予的价值,让RWA看起来像是一把能够盘活存量资产、重塑融资模式的“金钥匙”。然而,理想与现实之间,往往隔着成本与动机的鸿沟。
📈 二、现象观察:“币股联动”背后的市场逻辑
理论上的价值主张,最终要通过市场表现来验证。近期A股市场的反应,为我们提供了一个绝佳的观察窗口。
2.1 股价的“催化剂”效应
RWA概念对相关上市公司股价的提振作用是立竿见影的。这种强关联性,即“币股联动”,已成为一种可预期的市场现象。
这种现象的背后,是资本市场对**“新叙事”**的追捧。当一家传统行业的公司开始拥抱Web3、区块链等前沿技术时,投资者倾向于给予其更高的估值溢价。RWA恰好提供了这样一个完美的叙事载体。
2.2 “新叙事”的市值管理价值
市值管理是上市公司的核心诉求之一。RWA在此扮演了一个**“价值发现放大器”**的角色。
一家公司拥有一座价值10亿元的光伏电站,在传统估值模型中,它可能只被视为重资产,甚至带来折旧。但通过RWA,这座电站被重新包装成一个可量化、高透明度、具备全球流动性的数字资产。
这个叙事转变的价值在于:
- 标签切换。公司从“重资产能源企业”向“数字能源运营商”转变,更容易获得科技板块投资者的青睐。 
- 价值显性化。RWA要求对底层资产的现金流进行精细化计量和披露,这使得资产的内在价值更加清晰地呈现在投资者面前。 
- 预期管理。宣布布局RWA,本身就是向市场传递一个强烈的信号,即公司管理层具有前瞻性,正在积极探索新的增长曲线。 
协鑫能科的案例尤为典型。尽管赴港发行RWA的直接成本不菲,但消息公布后其短期内增加的市值,远超发行成本本身。这笔账,对公司而言显然是划算的。
2.3 全球市场趋势与国内探索
A股公司的RWA探索并非孤立事件,而是顺应了全球金融科技发展的大趋势。
全球范围内,RWA市场正处于爆发前夜。据市场研究机构预测,到2025年,全球链上RWA资产的市值有望突破250亿美元。更有如波士顿咨询集团等主流机构预测,到2030年,这一数字可能达到惊人的10万亿美元。
花旗银行、贝莱德等传统金融巨头已纷纷入局,它们看中的是RWA在改造传统金融基础设施方面的巨大潜力。在这样的全球背景下,A股上市公司试水RWA,既是对新风口的敏锐捕捉,也是在为未来可能到来的全球数字资产浪潮提前布局。
💰 三、成本收益分析:融资的“伪命题”
%20拷贝.jpg)
既然RWA有如此潜力,市场反应也如此积极,那么上市公司是否真的可以将其作为一种高效的融资工具?仔细算一笔经济账后,答案可能是否定的。
3.1 RWA发行成本结构拆解
在香港这样一个合规先行的地方发行RWA,成本是刚性的,且环节众多。一个RWA项目的总成本,远不止技术开发费用。
综合计算下来,一个RWA项目的固定启动成本通常不低于250万港元。更重要的是,其资金成本(承诺回报率)普遍高于国内银行贷款利率。
3.2 与传统融资渠道的对比
将RWA与银行贷款、发行债券等传统融资方式进行对比,其作为融资工具的劣势就更加明显了。
一位业内顾问的观点很直接:“如果一家公司只是为了融资,并且能够轻松获得银行贷款,那么完全没有必要去做RWA。” 这句话点明了问题的核心,RWA在纯粹的融资效率和成本上,并不具备竞争力。
3.3 募资不确定性与流动性困境
除了成本高昂,RWA募资还面临两大现实难题。
- 募资额度不确定。即便项目方计划募集数亿元,但最终能有多少资金到位,完全取决于市场中合格投资者的兴趣。当前RWA市场仍处于早期,投资者群体规模有限,项目很可能面临“募不满”的风险。 
- 二级市场流动性缺失。目前,绝大多数RWA代币仅在一级市场面向专业投资者发售,缺乏一个合规、活跃的二级交易市场。这意味着投资者购买后,退出渠道非常有限,这反过来又会影响其在一级市场的购买意愿。 
因此,将RWA定位为解决大规模、低成本融资需求的工具,在现阶段是一个“伪命题”。上市公司的算盘,必然打在别处。
🌀 四、真实动机:“融势”的战略棋局
既然纯粹的融资账算不过来,那么上市公司投入真金白银布局RWA,其背后必然是一套更为复杂的战略 calculus。这套 calculus 的核心,并非“融资”,而是“融势”——即借助RWA这一前沿工具,汇聚品牌势能、资本势能与战略势能。
4.1 品牌叙事与技术标签
在信息过载的资本市场,如何让公司脱颖而出?一个引人入胜的“故事”至关重要。RWA恰好提供了这样一个完美的叙事载体。
4.1.1 从“资产持有者”到“数字运营商”
宣布获得一笔银行贷款,很难成为新闻头条。它传递的信号甚至是中性的,或者暗示公司存在资金压力。但成功发行一单RWA,则完全不同。它向市场传递了几个关键信息:
- 技术前瞻性。公司正在拥抱Web3和数字金融,具备创新能力。 
- 资产优质性。只有具备稳定、可验证现金流的优质资产,才能通过RWA的严格筛选。 
- 管理透明度。敢于将资产数据上链,接受市场的实时监督,这本身就是对公司治理能力的自信展示。 
通过RWA,一家传统的能源企业可以为自己贴上**“能源科技”、“数字金融”的新标签。这种身份的转变,是获取“叙事资本”**的关键一步,其价值远非一笔融资所能衡量。
4.1.2 媒体曝光与投资者沟通的利器
RWA项目自带话题性,是企业进行市场沟通的绝佳素材。它可以成为:
- 媒体报道的焦点。吸引科技、财经类媒体的关注,获得免费的品牌曝光。 
- 投资者关系活动的核心议题。在路演和业绩说明会上,RWA可以作为展示公司创新战略的亮点。 
- 吸引新一代投资者的工具。对数字资产和区块链技术更感兴趣的年轻投资者,可能会因此关注到公司。 
本质上,RWA成为了公司对外沟通的一张“王牌”,帮助其在资本市场建立起一个更具科技感和未来感的品牌形象。
4.2 全球化战略的“桥头堡”
A股上市公司选择在香港发行RWA,其地理位置的选择本身就蕴含了深意。香港作为连接中国内地与全球市场的“超级联系人”,为内地企业的国际化战略提供了独一无二的试验场。
4.2.1 测试跨境金融的合规路径
对于许多有出海计划的企业,如何安全、合规地进行跨境融资和资金管理,是一个长期存在的痛点。通过在香港发行RWA,企业可以在一个相对可控的范围内,完成一次全流程的跨境金融实战演练。
这个过程的价值在于:
- 熟悉监管环境。亲身体验香港证监会(SFC)的沙盒监管流程,了解虚拟资产服务提供商(VASP)的发牌制度。 
- 建立合作网络。与香港的律师事务所、会计师事务所、信托公司、持牌虚拟资产平台建立合作关系,为未来更大规模的海外业务铺路。 
- 验证技术方案。测试不同区块链技术、预言机方案在跨境场景下的稳定性和合规性。 
例如,对于协鑫能科这类有“绿电出海”战略的企业,通过RWA提前打通海外绿色资产的融资渠道,无疑是极具前瞻性的一步棋。
4.2.2 对接全球资本的“新窗口”
RWA为企业打开了一个直接面向全球合格投资者的新窗口。这些投资者可能包括海外的家族办公室、对冲基金、以及对特定实体资产(如新能源、算力)感兴趣的国际资本。
通过RWA,企业可以:
- 实现投资者多元化。摆脱对单一国内资本市场的依赖。 
- 以美元等外币进行融资。为海外业务拓展储备外汇资金。 
- 提升国际知名度。在国际投资者社群中建立品牌认知。 
随着香港计划推出《稳定币条例》,未来基于合规稳定币的跨境支付和结算将更加便捷。RWA与稳定币的结合,有望为企业的全球资金调度提供一个更高效、低成本的解决方案。
4.3 市值管理与估值重构
这是“融势”战略中最直接、最可量化的目标。RWA通过提升资产的透明度和流动性,有望从根本上改变资本市场对公司的估值逻辑。
4.3.1 从“模糊”到“精确”的价值发现
传统模式下,投资者很难精确评估一家公司某个具体资产(如一个电站)的实时运营状况和现金流。估值往往依赖于定期的财务报告,存在滞后性和模糊性。
RWA改变了这一点。

通过物联网设备采集资产的实时运营数据(如发电量、充电桩使用率),并通过预言机上链,投资者可以获得一个近乎实时的、不可篡改的资产“仪表盘”。这种极致的透明度,会显著降低投资者的信息风险溢价,从而提升资产的估值。
4.3.2 估值模型的切换
对于传统行业的公司,RWA有助于推动其估值模型从重资产逻辑向科技或运营服务逻辑切换。
协鑫能科的RWA业务,其毛利率远高于传统的火电业务。当这部分高毛利、高科技属性的业务在营收中占比提升时,整个公司的估值中枢就有望向上移动。
4.4 面向专业投资者的“新名片”
当前阶段,香港的RWA项目主要面向专业投资者。这看似是一个限制,但从另一个角度看,它为上市公司提供了一个精准链接高端资本圈层的机会。
这相当于一张**“能力证明”**。能够成功设计并发行一单合规的RWA产品,本身就向市场证明了公司团队在金融、技术和法律合规方面的综合能力。这对于吸引那些眼光挑剔的机构投资者、家族办公室而言,是一张极具说服力的新名片。
通过这个过程,公司不仅可能获得资金,更重要的是获得了高端资本的认可和信任,为未来更深层次的战略合作埋下伏笔。
⚠️ 五、风险与限制:并非“万物皆可RWA”
%20拷贝.jpg)
尽管RWA描绘的前景诱人,但它绝非包治百病的灵丹妙药。在当前阶段,其落地面临着诸多现实的门槛和风险。企业和投资者都需要对此有清醒的认识。
5.1 底层资产的“高门槛”
并非所有资产都适合进行RWA。一个合格的RWA底层资产,通常需要满足以下几个苛刻条件。
- 稳定的现金流。资产必须能够产生可预测、可持续的现金流,这是代币价值的根本支撑。这也是为什么光伏电站、充电桩、高速公路收费权等成为首批试点对象的原因。 
- 清晰的所有权。资产产权必须清晰无争议,能够通过法律手段进行干净的剥离和托管。 
- 标准化的估值。资产的价值评估方法需要相对成熟和标准化,便于投资者理解和尽职调查。 
- 足够的规模。资产包的规模通常需要达到一定体量(例如,业内认为至少在3亿人民币以上),否则高昂的发行成本将无法被有效摊薄。 
许多企业的资产并不满足上述所有条件,强行进行RWA只会得不偿失。
5.2 合规与技术的双重挑战
RWA项目横跨金融、法律和科技三大领域,其复杂性不容小觑。
5.2.1 绕不开的合规迷宫
尤其是在香港这样强调金融稳定的市场,合规是RWA项目的生命线。
- 沙盒监管的周期。项目需要进入香港证监会的监管沙盒进行测试,这个过程可能耗时漫长且结果存在不确定性。 
- 牌照要求。涉及“证券”定义的RWA代币,其发行、交易等活动必须由持有相应牌照的机构(如1号、7号、VASP牌照)来执行。 
- 持续的合规义务。项目发行后,仍需履行信息披露、反洗钱监控等持续的合规责任。 
对于缺乏跨境金融经验的内地企业,独立应对这一系列合规挑战几乎是不可能的,必须依赖专业的本地服务团队。
5.2.2 技术方案的“木桶效应”
一个RWA项目的技术安全性,取决于其最薄弱的一环。
- 智能合约的漏洞。合约代码中的任何一个微小漏洞,都可能导致灾难性的资产损失。严格的代码审计是必须的,但无法100%保证安全。 
- 预言机的风险。作为连接链上链下的桥梁,如果预言机受到攻击或提供错误数据,将直接影响智能合约的正确执行。 
- 私钥管理的难题。持有资产的SPV或托管方的私钥管理,是整个系统的核心安全点。 
这些技术风险要求项目方必须与顶级的区块链技术和安全团队合作,进一步推高了项目的成本和门槛。
5.3 “叙事泡沫”的风险
当前市场对RWA的热情,很大程度上是由其新颖的叙事驱动的。投资者需要警惕其中的泡沫成分。
- “PPT项目”的甄别。一些公司可能只是发布一个布局RWA的公告来刺激股价,但后续并无实质性进展。投资者需要关注项目是否有真实的资金到账、是否有第三方机构的背书、是否有清晰的资产运营数据披露。 
- 股价与基本面的脱节。如果股价的上涨仅仅建立在概念炒作之上,而公司的基本面(如盈利能力、资产质量)并未得到实质性改善,那么这种上涨是不可持续的。 
对于RWA项目,一个简单的检验标准是:**剥离掉所有区块链和代币化的外衣后,其底层的资产和商业模式本身是否依然具有投资价值?**如果答案是否定的,那么就需要高度警惕。
💡 六、企业与投资者的应对之道
面对RWA这一新兴事物,无论是计划入局的企业,还是关注相关概念的投资者,都需要一套清晰的策略框架来指导决策,避免陷入盲目追逐热点的陷阱。
6.1 对企业的建议:战略定位先于技术实现
对于有意布局RWA的上市公司,首要任务不是寻找技术供应商,而是进行深刻的自我审视和战略定位。
6.1.1 明确核心诉求:融资、融势,还是两者兼顾?
企业必须清晰地回答一个问题:我们布局RWA,最核心的目标是什么?
- 若以“纯融资”为目的。应进行严格的成本收益分析,将RWA与银行贷款、供应链金融、ABS等多种融资工具进行横向对比。如果传统渠道更优,则不必强求RWA。 
- 若以“融势”为核心。则需要将RWA项目视为一项战略性市场投资,而非财务活动。其KPI不应仅仅是融资金额,更应包括品牌曝光度提升、国际投资者关系建立、公司估值模型变化等软性指标。 
- 若追求“三位一体”。即希望同时实现**“融资+品牌+国际化”**,这是最理想的状态,但也对企业提出了最高的要求。企业需要拥有真正优质、适合代币化的底层资产,同时具备执行复杂跨境项目的综合能力。 
我建议企业使用一个简单的决策矩阵来辅助判断。
6.1.2 资产筛选:找到那个“对的”资产
如前所述,资产质量是RWA的生命线。企业在内部筛选资产时,应重点关注:
- 现金流的可量化性。资产产生的现金流是否能被精确、高频地计量?能否通过技术手段(如IoT)实现数据的自动采集和上链? 
- 法律结构的清晰度。资产的所有权、收益权等能否被清晰地剥离出来,注入一个独立的SPV中,而不会产生法律纠纷? 
- 投资者的吸引力。这类资产是否符合国际专业投资者的偏好?例如,具备ESG(环境、社会和治理)属性的新能源资产,当前在全球范围内都受到追捧。 
6.1.3 伙伴选择:专业的事交给专业的人
RWA项目涉及的专业领域极广,任何一家实体企业都难以凭一己之力全部覆盖。因此,选择合适的合作伙伴至关重要。
一个理想的RWA服务生态应包括:
- 顶级的律师事务所。负责设计合规的法律架构。 
- 持牌的信托和托管机构。负责资产的安全保管。 
- 领先的区块链技术公司。负责提供安全可靠的代币化平台和智能合约开发。 
- 经验丰富的承销商。负责对接合格的投资者网络。 
企业在选择伙伴时,不应只看重价格,更应关注其过往案例、行业声誉和合规记录。
6.2 对投资者的建议:穿透叙事,聚焦基本面
对于二级市场的投资者,面对RWA概念股的波动,保持冷静和理性是获取收益的前提。
6.2.1 识别“真RWA”与“讲故事”
如何区分一个项目是扎实推进,还是停留在概念炒作?投资者可以关注以下几个关键信号:
一个核心原则是,关注那些能够持续、透明地披露其底层资产运营数据和现金流状况的公司。
6.2.2 评估成本与收益的匹配度
投资者需要像项目方一样,算一笔经济账。
- 发行成本有多高? 关注公司公告中披露的相关费用。 
- 承诺回报率是多少? 这反映了公司的融资成本压力。 
- 募资规模与公司体量的关系? 一笔数千万的RWA融资,对于一家千亿市值的公司而言,其财务影响微乎其微,更多是象征意义。 
如果一个RWA项目的综合成本远高于其带来的实际融资收益,那么其股价的上涨就更可能依赖于“融势”的叙事。投资者需要判断这个“势”能持续多久,以及是否已经被过度透支。
6.2.3 避免盲目追涨,关注长期兑现
RWA概念带来的股价上涨,往往具有脉冲式的特点,即消息发布初期反应剧烈,随后可能进入平静期。盲目追高容易被套。
更稳健的策略是,将RWA视为评估公司长期价值的一个维度,而不是短期交易的催化剂。投资者应持续跟踪:
- 项目是否成功落地并完成募资? 
- 募集资金是否投入到能产生回报的业务中? 
- 代币的收益分配是否按时、足额兑现? 
只有当RWA项目真正为公司带来了持续的现金流改善或成功的国际化突破时,其价值才能被最终夯实。
结论
回归我们最初的问题:融资还是“融势”?答案已经非常清晰。
当前A股上市公司布局RWA,其核心驱动力在于“融势”。它是一场围绕新叙事、新标签、新估值逻辑展开的战略布局。通过RWA,企业试图在资本市场重塑自身形象,打通国际化通道,并最终服务于市值管理这一根本目标。单纯的融资功能,在现阶段高昂的成本和不确定的募资前景面前,反而退居次要位置。
RWA作为连接实体经济与数字金融的桥梁,其长远潜力不容忽视。随着全球监管框架的成熟、技术的进步和市场参与者的增多,它有望成为一种主流的资产流动性解决方案。
然而,从概念的黎明到应用的成熟,中间隔着一条充满挑战的鸿沟。这条鸿沟由合规的复杂性、技术的安全性、资产的适用性以及市场的接受度共同构成。
对于走在前面的探索者而言,RWA是一场高风险、高回报的博弈。对于旁观的投资者,则需要一双能够穿透叙事迷雾、聚焦资产本质的慧眼。最终,决定这场游戏胜负的,不是谁的故事讲得更动听,而是谁能真正将链上的数字符号,与链下坚实的现金流紧密锚定。
📢💻 【省心锐评】
A股公司的RWA布局,本质是一场“融势”的战略投资。其核心是利用新叙事进行市值管理和全球化探路,而非单纯融资。投资者需警惕概念泡沫,聚焦资产质量与合规落地,这才是价值的最终试金石。

.png) 
             
                                 
                                            
                                        
评论