【摘要】探讨AI驱动的智能投顾如何从自动化工具演变为人格化理财伙伴。文章深入剖析了海内外代表性平台的模式差异、技术基石与监管环境,并结合用户行为变迁,展望了智能投顾在实现普惠金融与个性化财富管理方面的未来图景,同时提示了其中蕴含的算法风险与合规挑战。
引言
近几年的市场起伏,让许多人重新审视自己的钱袋子。投资,这个曾经看似遥远的词汇,正变得前所未有的贴近。但一个现实问题摆在面前,多数人并没有足够的时间、精力或者专业的金融知识,去驾驭复杂的市场波动。我们渴望一种工具,它既要门槛低、成本可控,又要足够智能,能替我们打理资产。
智能投顾(Robo-Advisor),或者说机器人理财顾问,就在这样的需求下应运而生。它并非一个实体机器人,而是一套复杂的算法系统。这套系统融合了现代资产组合理论(MPT)、量化模型、大数据分析、机器学习乃至自然语言处理等前沿技术。它的核心任务,就是将原本属于少数高净值人群的专业财富管理服务,通过技术手段普及给大众。
算法,正在成为新一代的投资顾问。它冷静、理性,不知疲倦。这篇文章将带你深入了解智能投顾的世界,看看它如何从一个简单的自动化工具,一步步走向我们理想中的“AI理财伙伴”。我们将一探究竟,这个伙伴现在身在何处,距离真正来到我们身边,又还有多远。
🧭 一、海外先行者:模式探索与市场分野

智能投顾的浪潮,最早从大洋彼岸的美国掀起。在2008年金融危机的余波中,传统金融机构的信誉受到冲击,同时,技术的发展也为新的金融服务模式提供了土壤。正是在这样的背景下,一批以技术为核心的创业公司开始崭露头角,它们试图用代码和算法,重塑财富管理的版图。
1.1 Wealthfront的“自动驾驶”哲学
Wealthfront成立于2008年,是美国智能投顾领域的拓荒者之一。它的目标用户画像十分清晰,主要面向25至40岁的年轻专业人士和科技从业者。这个群体成长于互联网时代,对新技术接受度高,但往往缺乏系统性的投资经验,并且工作繁忙,无暇研究市场。
Wealthfront提供的正是一种“理财自动驾驶”体验。
1.1.1 核心运作逻辑
整个流程被设计得极为简化。用户首次使用时,仅需在线回答一份问卷。这份问卷包含的问题通常涉及用户的年龄、收入、财务目标、以及对风险的态度。例如,当市场下跌20%时,你是会选择“恐慌卖出”、“持仓不动”还是“逢低买入”?
根据用户的回答,Wealthfront的算法会评估出其风险承受等级。随后,系统会自动为其构建一个由多种**低成本ETF(交易所交易基金)**组成的全球化资产配置组合。这个组合通常涵盖了美国股票、发达市场股票、新兴市场股票、政府债券、公司债券、房地产等多个大类资产,旨在通过充分分散来降低单一市场或行业的风险。
1.1.2 关键技术亮点
Wealthfront的吸引力不仅在于初始配置的便捷,更在于其持续的自动化管理能力。
自动再平衡(Automatic Rebalancing)
这可以说是智能投顾最基础也最核心的功能。假设系统为你设定的股债比例是60/40。当股市大涨后,股票资产的价值可能上升至组合的70%。此时,组合的风险敞口已经偏离了你的承受范围。Wealthfront的系统会自动卖出部分股票ETF,买入债券ETF,使比例重新回到60/40。这个过程无需人工干预,确保了投资纪律的严格执行,避免了追涨杀跌的人性弱点。税收亏损收割(Tax-Loss Harvesting)
这是Wealthfront最具技术含量的服务之一,也是普通投资者极难自行操作的。在美国的税收制度下,投资亏损可以用来抵扣投资收益,从而降低应缴税款。Wealthfront的算法会持续监控用户持仓中出现浮亏的ETF。当发现合适的时机,它会自动卖出这只亏损的ETF以“实现”亏损,同时买入一只高度相似但非完全相同的替代ETF,以维持原有的资产配置敞口。这样一来,用户既获得了税收抵扣的好处,又没有错过市场的潜在涨幅。极具竞争力的费率
传统的人工理财顾问,管理费通常在资产规模的1%或更高。而Wealthfront的年管理费仅为0.25%。对于1万美元以下的账户,它甚至一度提供免费管理服务。这种低成本策略,极大地降低了专业理财的门槛。
1.2 Betterment的“目标导向”关怀
如果说Wealthfront像一位冷静高效的工程师,那么同样诞生于2008年的Betterment,则更像一位善解人意的生活规划师。目前,Betterment的管理资产规模(AUM)已超过400亿美元,是全球最大的独立智能投顾平台之一。
它的核心理念是,理财本身不是目的,而是实现美好生活的工具。
1.2.1 以生活目标驱动投资
在Betterment的平台上,用户开启投资之旅的第一步,不是选择一个抽象的风险等级,而是设定一个或多个具体的生活目标。
这些目标可以是:
安全网(Safety Net) 为了应对突发状况的应急储蓄。
退休(Retirement) 规划长达数十年的养老金。
重大购买(Major Purchase) 例如几年后买房或买车。
子女教育(Education) 为孩子储备未来的大学学费。
用户为每个目标设定目标金额和时间期限。接着,Betterment的系统会为每个目标独立推荐一个最合适的投资组合和风险水平。例如,为20年后的退休目标配置的组合,其股票比例会远高于为3年后买房首付配置的组合。这种方式将抽象的投资行为,与用户真实的生活愿景紧密相连,极大地增强了用户的情感认同和长期持有的意愿。
1.2.2 差异化与个性化选择
Betterment在产品设计上,也更强调个性化与价值观的契合。
多样化的投资组合策略
除了基于现代投资组合理论的标准组合,Betterment还提供了多种策略选项。例如,用户可以选择由高盛(Goldman Sachs)智能贝塔策略驱动的组合,或者专注于技术创新的组合。ESG投资选项
迎合年轻一代对社会责任和可持续发展的关注,Betterment很早就推出了ESG(环境、社会、治理)投资组合。用户可以选择将资金投向那些在环保、社会责任和公司治理方面表现更优的公司,实现“用钱投票”。
下表清晰对比了这两家美国智能投顾巨头的核心异同。
1.3 欧洲市场的快速跟进
欧洲的智能投顾市场虽然起步稍晚,但也涌现出了一批有影响力的平台。它们在借鉴美国模式的基础上,结合了本地市场的特点。
英国的Nutmeg
作为英国最大的数字财富管理公司之一,Nutmeg的模式与Betterment颇为相似,同样强调目标导向和用户体验。它充分利用了英国个人储蓄账户(ISA)和个人养老金(SIPP)的税收优惠政策,将智能投顾服务与国民的储蓄和养老体系深度绑定。德国的Scalable Capital
这家总部位于慕尼黑的公司,是欧洲大陆领先的智能投顾平台。它的一个显著特点是强调基于风险价值(VaR)的动态风险管理。系统会为每个客户设定一个年度亏损的概率上限(例如,95%的概率下,年度亏损不超过15%),并根据市场波动动态调整资产配置,以确保风险始终控制在预设的阈值内。这种对风险的量化和显性管理,非常契合德国投资者相对保守和严谨的文化。
总的来看,海外先行者们的核心打法高度一致,即用技术替代昂贵的人工,用低费率和自动化服务,去占领传统财富管理机构无暇顾及的广大中产和年轻客群市场。它们证明了,理财服务可以像订阅流媒体或使用网约车一样,变得简单、透明和触手可及。
🌏 二、本土化实践:流量、合规与中国式创新
当智能投顾的浪潮来到中国,它所面临的是一个截然不同的市场环境。这里有全球最庞大的移动互联网用户群体,最便捷的移动支付生态,但同时也有着更为严格的金融监管框架和尚在培育中的投资者教育体系。因此,中国的智能投顾走出了一条独具特色的发展路径。
2.1 巨头入场:流量为王与场景赋能
与海外市场由独立创业公司主导不同,中国智能投顾赛道的主力军,是以蚂蚁集团和腾讯为代表的互联网巨头。它们手握数以亿计的用户流量,并将理财服务无缝嵌入到支付、社交、电商等高频生活场景中。
这种模式的优势显而易见。
极低的获客成本
支付宝和微信本身就是国民级应用。将理财功能作为一个模块置于其中,几乎不需要额外的市场推广费用,就能触达海量潜在用户。数据驱动的精准画像
平台掌握的用户数据维度极其丰富,远不止于一份风险问卷。用户的消费习惯、信用记录、生活缴费行为等,都可以被用来构建更精准、更动态的用户风险和需求画像。场景化的投资者教育
巨头们擅长将复杂的金融知识,通过图文、短视频、直播等形式,包装成轻松易懂的内容,在潜移默化中完成对用户的教育和引导。
2.2 “投”与“顾”的分离:推荐模式下的合规探索
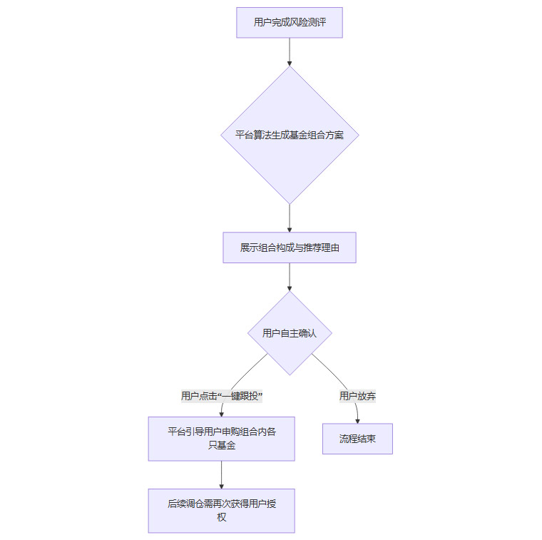
然而,与海外平台提供全权委托的自动化交易服务不同,国内的智能投顾产品在很长一段时间里,更像一个**“基金推荐系统”**。
这背后的核心原因在于监管。中国证监会对“证券投资顾问业务”有着严格的牌照管理要求。在相关法规明确之前,不具备基金投顾牌照的平台,不能直接替用户做出买卖决策和执行交易。因此,它们采取了一种折中的“半自动”模式。

上图清晰地展示了国内主流智能投顾的业务流程。算法的角色是“顾”,即提供建议;而“投”的最终决策权和操作步骤,仍然掌握在用户自己手中。
蚂蚁财富的“帮你投”
这是国内智能投顾服务的一个标杆性产品。它由蚂蚁基金与全球最大的公募基金公司之一Vanguard(先锋领航)在中国的合资公司提供投顾服务。用户授权后,“帮你投”可以实现一定程度的自动调仓。数据显示,其用户规模已超过5000万,复投率高达65%,显示出用户对这种模式的初步认可。腾讯理财通、京东金融等
这些平台也提供了类似的“基金组合”或“智能跟投”服务。它们的核心逻辑大同小异,都是通过算法筛选并搭配一篮子基金,为用户提供一个打包的投资解决方案。
2.3 迈向交互:AI理财助理的崛起
近年来,随着大语言模型(LLM)技术的突破,国内的智能投顾开始向更具交互性的方向演进。代表性的产品如蚂蚁财富的**“蚂小财AI理财助理”**。
它不再仅仅是一个被动的组合推荐工具,而更像一个可以随时对话的智能助手。用户可以用自然语言向它提问,例如:
“最近市场大跌,我该怎么办?”
“帮我分析一下这只基金的优缺点。”
“我想每月定投500元,有什么推荐吗?”
“蚂小财”能够结合市场数据和用户的持仓情况,给出个性化、场景化的分析和建议。这种交互式的服务,极大地降低了用户获取专业信息的门槛,也让理财服务变得更有温度。据公开数据,其用户规模已超过7000万,并已推出面向机构投研的专业版,显示出其技术正在从C端服务向B端赋能延伸。
2.4 海内外模式对比:路径差异的根源
通过对比可以发现,中美智能投顾在模式上存在显著差异,其根源在于市场结构、监管环境和用户习惯的不同。
国内的智能投顾虽然在自动化程度上不及海外,但它依托强大的平台生态和场景优势,在服务的广度和触达效率上取得了巨大成功。同时,更为审慎的监管也像一道“安全阀”,在行业发展初期,有效保护了大量风险承受能力较弱的初级投资者。
⚙️ 三、驱动未来的双引擎:技术演进与用户之变
%20拷贝-xrdi.jpg)
智能投顾之所以能够从一个概念走向现实,并不断进化,其背后是技术和用户两个轮子的协同驱动。技术的进步为服务的深化提供了可能,而用户行为的变迁则为技术应用开辟了广阔的市场。
3.1 智能投顾的技术基石
智能投顾并非单一技术,而是一个集成了多种金融科技能力的综合体。我们可以将其技术栈拆解为几个核心层面。
大数据分析与用户画像
这是所有个性化服务的基础。智能投顾系统通过收集和分析用户的多维度数据,来构建精准的用户画像。静态数据:如年龄、收入、职业、家庭状况等。
动态行为数据:如App内的浏览轨迹、交易频率、风险测评问卷的答案、甚至在支付场景下的消费偏好。
市场数据:宏观经济指标、各类别资产的历史表现、相关性、波动率等。
通过对这些海量数据的处理,系统能够更准确地判断用户的风险偏好(愿意承担多大风险)、风险能力(能够承受多大损失)以及投资目标和期限。
量化模型与资产配置
这是智能投顾的“大脑”。在完成用户画像后,系统需要运用量化模型来生成具体的投资组合。现代资产组合理论(MPT):由诺贝尔奖得主马科维茨提出,是智能投顾最经典的理论基础。其核心思想是通过分散投资于不同相关性的资产,来构建一个在给定风险水平下预期收益最高,或在给定收益水平下风险最低的“有效前沿”组合。
Black-Litterman模型:在MPT的基础上,加入了投资者对某些资产的主观观点,使得资产配置方案更具灵活性和前瞻性。
因子投资(Factor Investing):除了传统的市场风险,模型还会考虑如价值、成长、小盘、动量、低波动等“因子”的风险暴露,以期获得超越市场基准的超额收益(Alpha)。
机器学习与动态优化
如果说量化模型设定了基础框架,那么机器学习则让这个框架变得“智能”和“自适应”。预测市场状态:通过训练历史数据,机器学习模型可以尝试预测市场的不同“状态”(如牛市、熊市、震荡市),并据此动态调整资产配置的进攻性或防御性。
个性化推荐:算法可以学习哪些类型的产品或内容更容易被特定用户群体接受,从而进行更精准的推荐和投资者教育。
风险监控:机器学习可以用于识别异常交易行为,或预测组合在极端市场情景下的潜在回撤(如压力测试和情景分析),提前向用户发出预警。
自然语言处理(NLP)与交互体验
这是智能投顾走向“人格化”的关键技术。以大语言模型(LLM)为代表的NLP技术,使得机器能够理解并生成自然、流畅的人类语言。智能客服:7x24小时回答用户的各类投资疑问。
市场解读:自动抓取海量财经新闻和研报,提炼要点,生成通俗易懂的市场分析。
情感陪伴:在市场剧烈波动时,通过拟人化的对话安抚用户情绪,传递长期投资理念,扮演“行为金融教练”的角色。
3.2 Z世代登场:用户结构的新变化
技术的发展需要市场的承接。近年来,全球投资理财市场最显著的变化之一,就是Z世代(通常指1995-2009年出生的人群)的全面崛起。他们是真正的“数字原住民”,其行为习惯和价值观正在深刻地重塑金融服务的形态。
高度的数字化偏好:他们习惯于通过手机App解决一切问题,对于前往线下银行网点办理业务缺乏耐心。智能投顾这种纯线上的服务模式,天然契合了他们的偏好。
对专业知识的渴望与焦虑:成长于信息爆炸的时代,Z世代获取信息的渠道极为广泛,但信息的过载也带来了知识的碎片化和选择的焦虑。他们渴望专业的指导,但又对传统、刻板的“专家”保持警惕。
追求“悦己”与“意义”:相比于单纯的财富增值,Z世代更看重投资过程中的体验感和价值观认同。这也是为什么ESG投资、兴趣主题投资(如“元宇宙”、“国潮”)在年轻群体中广受欢迎的原因。
一份针对年轻投资者的调查显示,超过八成的年轻人表示愿意尝试或已经在使用AI理财助手。他们对AI的信任度,有时甚至超过了人类理财顾问。因为在他们看来,AI更加客观、不知疲倦,并且不会因为他们的资产规模小而区别对待。
3.3 市场规模的直观体现
技术与用户的双重驱动,直接反映在智能投顾市场规模的爆发式增长上。
数据来源:综合Statista、Mordor Intelligence等多家市场研究机构报告
尽管中国的绝对规模与全球相比仍有差距,但其更高的增长率预示着巨大的发展潜力。随着居民财富的持续积累和投资理念的日趋成熟,智能投顾在中国的渗透率有望在未来几年迎来真正的爆发期。
🔮 四、终极形态:你的人格化AI理财伙伴
走过十余年的发展,智能投顾正站在一个新的十字路口。它不再满足于仅仅做一个高效的资产配置工具,而是朝着一个更宏大的目标迈进,一个真正能够长期陪伴用户、理解用户、并融入用户生活的**“人格化AI理财伙伴”**。
4.1 从“自动化”到“人格化”的进化
我们可以将智能投顾的进化路径划分为三个阶段。
1.0 时代:工具化
核心是自动化资产配置。代表是早期的Wealthfront和Betterment。它们解决了“如何投”的问题,让普通人也能用上科学、分散的投资方法。2.0 时代:平台化
核心是**“投”+“顾”的结合**。代表是当下的蚂蚁财富、腾讯理财通等。它们不仅提供投资组合,还通过内容、社区、直播等方式,提供全方位的投资者教育和陪伴,解决了“为何投”和“如何坚持”的问题。3.0 时代:人格化
核心是深度个性化与主动式服务。这是我们正在迈入的未来。AI将不再是被动响应用户指令的工具,而是一个具备一定“自主意识”和“同理心”的伙伴。
4.2 未来场景的畅想
设想一下,几年后的一个普通早晨,你的AI理财伙伴可能会这样与你互动。
“早上好。检测到您上个月的信用卡账单中,餐饮和娱乐支出比预算超出了15%。根据我们的规划,这可能会让您‘三年后欧洲旅行’的目标延迟4个月实现。我已经为您生成了两个备选方案:A方案是本月适当减少非必要开支,B方案是从您的活钱管理账户中自动追加一笔定投。请您选择。”
它甚至还能在你冲动消费时“劝阻”你。
当你在电商App里准备下单最新款的电子产品时,手机弹窗出现:“这笔消费将占用您‘应急备用金’目标的20%。考虑到您下个月还有一笔房租支出,建议您将此商品加入心愿单,待下个发薪日再做决定。”
这个未来的AI理财伙伴,具备以下几个关键特征:
全景财务视图:它能打通你的银行账户、投资账户、信用卡、公积金甚至保险,形成一个完整的个人财务健康仪表盘。
主动式建议:它不再等你提问,而是基于对你财务状况和目标的持续追踪,主动发起提醒和建议。
行为干预能力:它不仅告诉你该做什么,还能通过巧妙的交互设计和及时的提醒,帮助你克服拖延、冲动等非理性行为。
自然语言对话:你可以像和朋友聊天一样与它交流,它能理解你的情绪,用最适合你的方式沟通。
4.3 实现路径与技术挑战
要实现这样的人格化伙伴,并非易事,需要在技术和生态上取得多重突破。
跨平台数据整合与隐私保护:如何安全、合规地打通不同金融机构之间的数据孤岛,是实现全景财务视图的最大前提。这需要顶层的制度设计和强大的隐私计算技术作为保障。
因果推断与可解释AI(XAI):AI不仅要给出建议,还要能用人类听得懂的语言,清晰地解释“为什么”。这需要AI模型从“知其然”向“知其所以然”进化。
长期记忆与情景感知:AI需要具备长期记忆能力,记住你过去的目标、偏好和每一次重要的财务决策。它还需要能感知你当前所处的生活情景,让建议更贴心、更合时宜。
⚖️ 五、硬币的另一面:风险与合规的缰绳
%20拷贝-kutr.jpg)
在奔向美好未来的同时,我们必须清醒地认识到,算法并非万能的“水晶球”。智能投顾在带来便利的同时,也伴随着新的风险,需要用严格的合规体系为其套上“缰绳”。
5.1 算法的内在风险
模型失效风险:任何量化模型都基于历史数据。当市场出现前所未有的“黑天鹅”事件时,模型可能失效,导致巨大亏损。例如,2020年3月全球市场因疫情熔断,许多基于历史相关性构建的资产配置组合,其分散化效果大打折扣。
数据偏差风险:如果用于训练模型的数据本身存在偏差(例如,只包含了牛市的数据),那么算法给出的建议也可能是片面的,甚至是有害的。
算法同质化风险:如果市场上的主流智能投顾平台都采用相似的模型和策略,一旦市场风向突变,可能会引发大规模的同向交易(集体买入或卖出),从而放大市场波动,形成“算法踩踏”。
5.2 合规是不可逾越的底线
正是为了防范这些风险,全球各地的监管机构都在不断完善对智能投顾的监管框架。
牌照准入:从事投资顾问业务,必须获得相应的金融牌照,这是最基本的要求。
信息披露与透明度:平台必须向用户清晰地解释其投资策略、算法逻辑、费率结构以及潜在风险。不能用一个“黑箱”来面对投资者。
投资者适当性管理:确保推荐给用户的产品或策略,与其风险承受能力相匹配。不能为了追求规模,将高风险产品卖给低风险偏好的用户。
风险隔离:平台的自有资金必须与客户的资产严格隔离,确保客户资产的安全。
对于普通投资者而言,在选择智能投顾平台时,考察其合规性、透明度和风控能力,远比比较其历史收益率更为重要。一个负责任的平台,应该能让你清楚地知道你的钱投向了哪里,以及为什么要这样投。
结论
从Wealthfront的自动化实验,到中国市场的流量创新,再到人格化AI伙伴的未来图景,智能投顾用短短十余年时间,走过了一条波澜壮阔的进化之路。它本质上是一场关于金融服务民主化的深刻变革,旨在将过去专属于少数人的专业财富管理能力,赋予每一个普通人。
算法,正在成为我们这个时代最触手可及的投资顾问。它或许还不够完美,在面对极端市场时仍会显得脆弱;它距离成为那个无所不知、无微不至的“AI理Cai伙伴”,也还有很长的路要走。
但趋势已经不可逆转。技术正在以一种前所未有的方式,熨平信息的不对称,降低服务的门槛,并用理性的力量,对抗着人性的贪婪与恐惧。你的第一个AI理财伙伴,或许尚未完全到来,但它正以前所未有的速度,向我们走近。而我们每个人,都将是这场伟大变革的亲历者和受益者。
📢💻 【省心锐评】
智能投顾的本质,是用确定性的技术,去应对不确定的市场。未来,谁能更好地平衡算法的冰冷与服务的温度,谁就能赢得用户的终身信任。

评论