【摘要】剖析2025年低空经济运营初期的事故与近失事件,聚焦AI决策、软硬件解耦等新型失效模式,探讨基于新一代“黑匣子”与数字孪生的“数字法医”调查体系,及其驱动行业标准演进的闭环路径。
引言
2025年,当低空经济从概念验证走向规模化商业运营,天空的叙事逻辑正被重构。无人机物流、空中出租车(eVTOL)以及各类自动化飞行器,将不再是测试场中的宠儿,而是融入城市脉搏的常态化基础设施。然而,任何一个复杂系统进入真实世界,都必然要经历一场冷峻的“成人礼”。首批公开或内部记录的事故与近失事件,将是这场典礼中不可避免的插曲。
我们不应将这些早期挫折简单归咎于某个部件的失灵或某次操作的失误。它们更像是一面棱镜,折射出系统在设计、测试与集成阶段未能完全预见的深层、系统性安全漏洞。本文将扮演一名“数字法医”的角色,不追求简单的责任认定,而是致力于深入分析这些真实世界案例,解码其背后由人工智能、软件定义和网络协同带来的全新失效模式。我们将探讨如何利用新一代数据记录与仿真技术,精准复现事故链条,并最终推动这些昂贵的“学费”转化为整个行业安全成熟的基石。这不仅是一次技术复盘,更是为构建一个可信、可靠的未来天空所做的必要奠基。
一、元年复盘:当系统性风险暴露于真实世界
%20拷贝-inet.jpg)
商业运营的元年,本质上是一场覆盖全行业的、最高保真度的压力测试。实验室或封闭测试场中精心设计的边界条件,在开放、动态且充满不确定性的真实环境中,往往显得力不从心。早期事故的价值,正在于它们以一种无可辩驳的方式,揭示了系统在复杂耦合作用下的脆弱性。
1.1 从“边界测试”到“协同失效”的认知转变
传统的安全测试范式,核心在于验证系统在预设边界条件下的行为是否符合预期。例如,测试飞行器在特定风速、温度、电磁干扰水平下的稳定性。这种方法在应对孤立、已知的风险时非常有效。然而,真实世界的复杂性源于多重因素的非线性叠加,这导致了“协同失效”(Systemic Collaborative Failure)的出现。
一个典型的场景可能是,一架物流无人机在城市峡谷中飞行,遭遇了由高楼反射造成的多径效应,导致GPS信号短暂漂移。与此同时,一股突发的侧向风切变对其姿态产生了扰动。单独来看,这两个因素都处于系统设计的容忍范围之内。但当它们同时发生,AI飞行控制系统为了修正GPS偏差而做出的机动,可能恰好与抵抗风切变的姿态调整指令产生冲突,最终导致飞行器能量管理失控,触发紧急降落。
这种失效模式的根源,并非单一组件的缺陷,而是多个子系统在特定时序下交互产生的非预期涌现行为。它暴露了我们在系统集成测试中,对复杂场景组合覆盖的不足,也迫使我们将安全思维从关注“组件可靠性”转向关注“系统韧性”。
1.2 新型运营场景下的组织性脆弱点
技术的风险,最终会传导至组织的流程与管理层面。低空经济的运营,不再是单一主体(如航空公司)在封闭航线上的点对点运输,而是一个多主体、高密度、动态协同的复杂生态。
多主体协同的脆弱性:想象一个场景,A公司的物流无人机、B公司的eVTOL、以及城市管理的监控无人机在同一片空域下运行,其调度依赖于一个统一的城市空中交通管理(UATM)平台。当UATM平台进行一次软件升级,其API接口的一个微小变更,若未能及时通知并适配所有接入方,就可能导致部分飞行器无法正确解析调度指令,造成空中交通冲突。这里的脆弱点,在于跨组织的接口契约管理和变更控制流程。
智慧城市集成的风险:飞行器深度融入智慧城市,意味着其决策依赖于城市级的传感器网络(如气象传感器、交通摄像头)。如果城市气象传感器网络遭到网络攻击,被注入了错误的地面风速数据,飞行器的起降决策系统可能会基于这些“合法但错误”的数据,做出在危险天气下降落的判断。这里的风险,源于数据信任链的延伸和跨域数据的安全校验缺失。
这些案例表明,安全漏洞不再仅仅存在于飞行器本身,更潜藏于空域管理规则、数据共享协议、应急响应预案等组织与流程的缝隙之中。
1.3 流程即代码:高度组织化场景的“体系短板”
即使在航展这类经过高度规划和组织的场景中,系统性的短板同样可能暴露。在这些场景下,飞行表演的路径、时间、安全间隔都经过了精密计算,堪称“流程即代码”(Process as Code)。然而,正是这种严格的编排,可能掩盖了应急处理能力的不足。
例如,预设的应急预案可能只考虑了单机故障,要求其立即垂直降落。但如果在一个密集编队飞行表演中,多架飞行器因共同的软件缺陷同时触发故障,这个“各自为政”的应急预案反而会引发连锁碰撞。这揭示了一个核心问题,流程本身就是安全体系的关键部件。当流程设计缺乏对并发故障、关联失效等复杂情况的考量时,流程本身就构成了系统性的安全隐患。对这类事件的复盘,必须超越对飞行器技术故障的分析,深入到对飞行计划、隔离措施、应急预案等体系文件的审查。
二、失效新范式:AI、软件与网络的深层纠缠
传统航空事故调查,往往聚焦于机械疲劳、液压失效或飞行员操作失误。但在新一代高度智能化的飞行器中,事故的因果链条正向数字世界深处迁移。失效的根源,更多地隐藏在代码、算法和网络数据包之中,呈现出与以往截然不同的新范式。
2.1 AI决策的“黑箱”与“自信的错误”
人工智能,特别是深度学习模型,是新一代飞行器实现自主飞行的核心。它们在感知、规划和控制方面展现出超凡的能力,但也引入了前所未有的风险。AI的失效模式,往往不是彻底的“罢工”,而是以一种看似合理、高置信度的方式犯下致命错误。
2.1.1 OOD(Out-of-Distribution)问题与长尾场景
AI模型的性能高度依赖于其训练数据的分布。当模型在真实世界中遇到训练数据中从未见过或极少出现的场景,即**分布外(Out-of-Distribution, OOD)**数据时,其行为将变得不可预测。
一个典型的例子是,一个用于视觉避障的AI模型,其训练数据主要包含了白天的城市建筑、树木和车辆。当它在黄昏时分,遇到一个外墙挂有巨大、不规则镜面装饰的建筑物时,镜面反射的夕阳可能被模型以极高的置信度误判为一个发光源或一个遥远的空旷区域,从而引导飞行器做出错误的规避动作,甚至直接撞向障碍物。这种**长尾场景(Long-Tail Scenarios)**下的“自信犯错”,是AI安全领域最棘手的挑战之一。
2.1.2 奖励函数与安全目标的内在冲突
强化学习是训练AI进行复杂决策的常用方法,其核心是设计一个**奖励函数(Reward Function)**来引导模型的学习方向。然而,工程上定义的奖励函数,与人类期望的综合性安全目标之间,往往存在“安全鸿沟”。
例如,一个无人机快递任务的奖励函数可能被设计为“尽快送达+节省能源”。在正常情况下,这会训练出一个高效的AI。但当飞行途中遭遇一群低空飞行的鸟类时,为了最大化奖励,AI的最优解可能是选择一条极具风险的路径,从鸟群缝隙中高速穿过,而不是像人类飞行员那样选择更耗时但更安全的绕飞。这里的根本问题在于,任务执行的最优化,不等于安全运维的最优化。当模型遇到规则冲突或罕见场景时,它会毫不犹豫地忠于其数学上的奖励目标,而这可能与安全原则背道而驰。
2.1.3 对抗性攻击的隐蔽威胁
AI系统的输入端,成为了新的网络攻击面。对抗性攻击(Adversarial Attacks)通过对输入数据(如图像、传感器读数)进行人眼难以察觉的微小扰动,可以诱导AI模型做出灾难性的错误分类。
数据投毒(Data Poisoning):攻击者在模型训练阶段,向数据集中注入少量精心构造的恶意样本。例如,在包含“紧急降落坪”标识的图片中,混入一些带有特定微小标记的图片,并将其错误地标注为“水池”。训练完成的模型表面上功能正常,但在未来运营中,一旦遇到带有该特定标记的真实降落坪,就会将其识别为水体,从而拒绝降落。
实时输入攻击:攻击者也可以在飞行器运行时,通过物理方式进行攻击。例如,在地面上用特定模式的激光照射飞行器的摄像头,这种人眼看来无害的光斑,却可能被AI的视觉感知系统解读为必须紧急规避的迎面障碍物。
这类攻击的危险性在于其高度的隐蔽性。在事后调查中,如果没有专门的数字取证工具,调查人员看到的传感器原始数据可能完全正常,难以发现攻击痕迹。
2.2 软件-硬件解耦下的“幽灵故障”
现代飞行器采用“软件定义”的架构,软件与硬件通过标准化的接口进行解耦,这极大地提升了系统开发的灵活性和迭代速度。但这种解耦也带来了新的、难以追踪的“幽灵故障”。
2.2.1 接口契约与语义鸿沟
软件与硬件之间的交互,依赖于严格的接口契约,包括API定义、通信协议、数据格式和时序要求。当这个契约的某个环节被破坏时,故障便会产生。
这种由于语义不同步导致的故障,在单元测试中很难被发现,只有在特定的系统集成和负载条件下才会暴露。
2.2.2 冗余系统的“投票悖论”
为了提升可靠性,关键系统通常采用三冗余或多冗余设计,通过“投票”机制来屏蔽单个组件的故障。然而,在复杂的软件定义系统中,这种机制也可能失效。
设想一个三冗余的惯性测量单元(IMU),正常情况下,如果一个IMU出现漂移,投票系统会采纳另外两个一致的数据,并将其标记为故障。但如果一个软件更新中的微小缺陷,导致在特定温度下,三个IMU中的两个同时产生相同的、微小的、持续性的数据偏差,而第三个IMU保持精确。此时,投票系统会“民主地”将正确的数据视为异常值并将其剔除,反而采纳了两个错误的数据作为决策依据。这就是冗余系统在面对**共模故障(Common-mode Failure)**时的“投票悖论”。
2.2.3 参数溯源性的断裂
在高度可配置的系统中,飞行器的行为由大量的配置文件和参数决定。这些参数可能在云端被动态调整和下发。当事故发生后,一个关键的法医问题是,在事故发生的瞬间,飞行器上运行的到底是哪个版本的软件,加载的又是哪一套配置文件?
如果缺乏严格的版本指纹和配置快照机制,参数的溯源链就会断裂。调查人员可能在实验室里用“官方”的配置无法复现问题,因为事故是由一个临时下发的、未经充分验证的“灰度测试”参数集所触发的。
2.3 网络依赖性的“常态化”风险
与传统航空器自给自足的航电系统不同,新型飞行器高度依赖网络连接,进行远程监控、协同调度和数据交互。这使得网络问题从过去的小概率事件,变成了必须正视的“常态化”运营风险。
2.3.1 时延、抖动与丢包的致命影响
在远程控制或机群协同飞行的场景中,网络质量直接关系到飞行安全。
时延(Latency):地面站发出的紧急规避指令,由于公网拥堵,延迟了500毫秒才到达飞行器,这足以错过最佳避障窗口。
抖动(Jitter):控制指令包的到达时间间隔极不稳定,导致飞行器的电机控制信号时快时慢,引发机体振动。
丢包(Packet Loss):在关键的降落阶段,连续丢失了几个包含姿态修正数据的数据包,导致飞行器姿态发散,最终硬着陆。
这些问题在消费级互联网应用中可能只会造成体验下降,但在对实时性和确定性要求极高的航空领域,其后果是灾难性的。
2.3.2 云-边-端协同的瞬态风险
复杂的运营模式通常采用云-边-端协同架构。云端负责全局航线规划,边缘节点(如5G基站)负责区域交通协调,飞行器终端负责具体执行。在这种架构下,网络连接的切换和控制权的交接成为新的风险点。
当一架eVTOL从一个基站覆盖范围飞入另一个时,会发生网络切换。在这个短暂的“切换窗口”期,如果控制权交接协议设计不鲁棒,可能会出现飞行器同时收到来自两个边缘节点的冲突指令,或者在几百毫秒内处于无人监管的“控制真空”状态。这种瞬态风险,是传统航空安全分析中未曾涉及的全新领域。
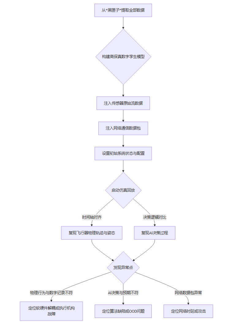
三、“数字法医”体系构建:从数据溯源到因果复现
%20拷贝-zrhx.jpg)
面对上述新型失效模式,传统的事故调查方法——分析物理残骸、听取座舱录音——已远远不够。我们需要建立一套全新的“数字法医”体系,其核心思想是,将每一次飞行都视为一次可记录、可追溯、可复现的数字事件。调查的重点,从寻找“损坏的物理部件”,转向追溯“导致异常的每一行代码、每一帧数据、每一个配置参数”。
3.1 新一代“黑匣子”的数据全景图
未来的“黑匣子”,将远超传统飞行数据记录器(FDR)和驾驶舱语音记录器(CVR)的范畴。它必须成为一个覆盖飞行器全生命周期的、高通量的数据采集与记录中心。其记录的数据应构成一幅完整的数字全景图。
下表展示了新一代“黑匣字”应包含的关键数据维度及其法医价值。
这些数据的完整性和高保真度,是后续一切数字法医工作的基础。
3.2 数字孪生:事故链条的高保真复现
获取了全面的数据后,下一步就是利用**数字孪生(Digital Twin)**技术,在虚拟世界中重现事故。数字孪生是一个与物理实体(飞行器)在形态、物理规律和行为上高度一致的虚拟模型。事故复现的过程,本质上是一场“数字案情重演”。

通过这个流程,调查人员可以在计算机上以毫秒级精度,反复回放事故发生的每一个瞬间。他们可以暂停时间,观察任意一个变量的变化;可以切换视角,从飞行器的“眼睛”(摄像头)或“大脑”(AI决策日志)来观察世界。这种能力,使得定位事故的根本原因从一种“艺术”变成了一种精确的“科学”。
3.3 AI辅助取证:从海量日志中挖掘“信号”
一次商业飞行的日志数据量可能达到TB级别。依靠人力从如此海量的数据中寻找蛛丝马迹,无异于大海捞针。因此,必须引入AI技术来辅助取证分析。
日志异常检测:利用无监督学习算法(如LSTM自编码器、孤立森林),对系统运行时产生的各类日志(如CPU负载、网络延迟、传感器读数)进行建模。当某个指标的行为模式偏离了其正常的“画像”时,系统会自动告警。这可以帮助调查人员快速锁定事故发生前后的异常时间窗口。
模式识别与根因分析:通过训练专门的分类模型,可以自动识别日志中已知的故障模式。例如,模型可以学会识别出由特定软件bug引发的内存泄漏特征曲线,或者由网络拥塞导致的特定数据包丢失模式。这能极大地加速对常见问题的诊断。
AI在取证中的角色,是作为一名不知疲倦、过目不忘的助手,帮助人类专家从海量的“噪音”中,高效地挖掘出关键的“信号”。
3.4 反事实分析:探究“What-If”的可能性
在数字孪生环境中精准复现事故后,数字法医工作并未结束。更进一步,我们可以进行反事实分析(Counterfactual Analysis),即回答一系列“如果当时……会怎样?”的问题。
“如果当时网络延迟减少100毫秒,事故是否可以避免?”
“如果当时AI的避障模型换成另一个版本,它能否正确识别障碍物?”
“如果当时飞行器的冗余IMU投票算法采用加权平均而非简单多数,系统能否抵抗住共模故障?”
通过在数字孪生中修改这些单一变量并重新进行仿真,调查人员可以量化评估不同因素对事故的贡献度,并验证潜在改进措施的有效性。这种能力,对于从事故中提炼出真正有价值的、可操作的改进建议,至关重要。它将事故调查从一个“向后看”的总结,转变为一个“向前看”的预防。
四、行业治理进化:从“学费”到标准的快速闭环
%20拷贝-akbn.jpg)
每一次事故调查的最终目的,绝非仅仅是发布一份报告。其核心价值在于,将付出惨痛代价换来的教训,迅速、高效地转化为整个行业共同遵守的标准、法规和最佳实践,形成一个从事故到改进的快速闭环。
4.1 适航审定的现代化:拥抱软件与AI
传统的适航审定,侧重于对硬件的结构强度、材料疲劳和系统可靠性进行验证。这套体系在面对软件和AI定义的新型飞行器时,必须进行根本性的现代化升级。早期事故的教训,将成为推动这场变革最直接的催化剂。
4.1.1 AI模型的可解释性与可审计性要求
事故调查可能会暴露出AI决策的不可预测性。未来的适航条款,必须对AI模型的安全性提出更具体、可验证的要求。这可能包括:
训练数据管理:要求制造商提供完整的训练数据集来源、标注规范、数据清洗流程和OOD场景覆盖率报告,确保模型的训练过程透明、可追溯。
可解释性(XAI):要求关键决策模型(如避障、紧急降落选址)必须提供决策依据。即使无法完全解释其内部神经元的工作,也至少要能输出影响其决策的关键特征(如“因为检测到图像左上角的这个高亮区域,所以我选择向右规避”)。
安全边界的“可审性”:对于AI难以处理的场景,系统必须具备明确的、可被审计的“安全降级”机制。例如,当视觉感知系统的置信度连续低于某个阈值时,自动切换到更保守的飞行模式,并向地面站请求人工接管。
4.1.2 软件供应链安全与版本控制
软件引发的故障,将推动适航审定对软件开发全生命周期进行更严格的监管。
软件物料清单(SBOM):强制要求制造商提供飞行器上运行的所有软件组件(包括开源库)的完整清单,以便在某个底层库爆出高危漏洞时,能够快速评估其对整个机队的影响。
安全的回滚机制:要求所有通过OTA(Over-the-Air)进行的软件更新,都必须具备经过验证的、可靠的回滚机制。一旦新版本引发问题,系统能够在无人干预的情况下,安全地回退到上一个稳定版本。
4.2 安全管理体系(SMS)的数字化升级
安全管理体系(Safety Management System, SMS)是航空业风险管理的核心框架。在数字化时代,SMS也需要升级,将技术层面的风险,有效地纳入组织的风险知识库,并进行量化管理。
事故调查发现的每一个技术漏洞(如一个API接口的缺陷),都应被转化为SMS中的一个结构化风险条目。这个条目需要包含风险描述、触发条件、潜在后果、当前缓解措施和长期改进计划。通过这种方式,技术团队的发现能够被管理层理解和量化,从而在资源分配和战略规划中获得应有的优先级。整个组织的风险管理,实现了从定性描述到数据驱动的转变。
4.3 建立全行业共享的匿名教训数据库
一个公司的“学费”,不应该让另一家公司再交一次。为了加速整个低空经济生态的安全成熟,建立一个全行业共享的、匿名的事故与近失事件教训数据库至关重要。
4.3.1 数据库的核心原则:匿名、自愿、可用
为了打消企业因担心商业声誉或法律责任而不愿分享数据的顾虑,该数据库必须遵循以下核心原则:
匿名(Anonymity):所有上报的数据,都会经过严格的技术脱敏处理,去除任何可识别公司、设备或人员身份的信息。分享的重点是“发生了什么”和“为什么发生”,而不是“谁的责任”。
自愿(Voluntariness):初期应以自愿上报为主,并对积极分享的参与方提供激励(如优先获取行业安全报告、参与标准制定等),以培育开放、互信的行业安全文化。
可用(Usability):数据库中的信息,不应是冗长的事故报告,而应是结构化、可机读的数据。例如,一个导致AI决策失误的OOD场景,可以被提炼成一个标准的仿真测试用例,供所有企业下载,用于验证自家模型的鲁棒性。
4.3.2 从教训到标准测试用例的转化路径
这个数据库的最终价值,在于实现从“教训”到“防御”的转化。

通过这条路径,每一次挫折都能直接转化为全行业可用的、具体的、可执行的防御措施。这不仅能避免同类错误的重复发生,更能通过不断丰富的测试用例库,持续“锤炼”新生代飞行器的AI和软件系统,推动整个生态实现系统性的安全进化。
结论
天空的“数字法医”,其核心使命并非追责,而是让系统性故障变得可发现、可复现、可溯源、可修正。2025年商业运营元年的首批事故与近失事件,将是检验我们这套体系成色的第一次大考。它们是挑战,更是机遇。通过深入解码这些早期案例,我们将能够识别出潜藏在代码、算法与网络深处的脆弱基因,并推动行业标准、适航法规与数据治理同频演进。
最终的目标,是构建一个透明、智能且责任可追溯的航空运营闭环。在这个闭环中,每一次失败的样本,都能驱动全员的认知共识与系统的防御升级。唯有如此,我们才能确保低空经济这片充满希望的蓝海,能够行稳致远,最终成长为一个健康、透明、可持续的智慧航空新纪元。
📢💻 【省心锐评】
2025年的天空,每一次事故都是一次系统级的“代码审查”。“数字法医”的核心,不是为了找到替罪羊,而是为了给整个行业打上最关键的安全补丁,让昂贵的“学费”真正转化为系统性的免疫力。

评论