【摘要】生成式AI的商业价值兑现,受限于集中式云架构的延迟、成本与合规瓶颈。分布式推理,特别是“核心云训练+边缘推理”新范式,正成为解锁其价值的关键。
引言
生成式AI技术正快速越过概念验证的门槛,向规模化生产环境渗透。IDC的最新数据显示,高达79%的中国企业认为这项技术将在未来18个月内颠覆其业务,这一预期远超亚太地区平均水平。目前,已有37%的企业将生成式AI投入实际生产,另有61%处于技术测试阶段。
这一转变标志着行业焦点从“模型参数竞赛”转向了“场景价值为王”。企业不再仅仅关注模型有多大、能力有多广,而是更关心如何用AI解决具体的业务问题。在此背景下,传统的集中式云架构在应对大规模、低延迟、高合规的AI应用需求时,其固有的局限性日益凸显。一场围绕AI基础设施的深刻变革已在酝酿之中,其核心正是将计算能力从遥远的云端,推向更靠近数据源和用户的边缘。
一、💡 价值瓶颈:集中式架构的“最后一公里”难题
%20拷贝.jpg)
将所有AI计算,特别是推理任务,全部集中在公有云或私有云数据中心,这种传统模式在生成式AI时代遇到了三个难以逾越的障碍,共同构成了商业价值兑现的“最后一公里”难题。
1.1 延迟的商业惩罚
对于交互式AI应用,延迟是致命的。用户期望得到即时反馈,任何可感知的等待都会严重破坏体验,直接导致商业损失。
案例剖析:某电商平台的虚拟试衣间应用,用户上传照片后,需要等待2-3秒才能看到生成的效果图。这个看似短暂的延迟,却导致其用户转化率暴跌40%。在数字世界,用户的耐心是以毫秒计算的。
场景延伸:这种“延迟惩罚”普遍存在于各类实时AI场景中。
实时翻译:对话中出现数秒的停顿,会让沟通变得极其不自然。
AI游戏NPC:玩家与NPC的互动如果反应迟钝,会立刻打破游戏的沉浸感。
工业AR辅助:产线工人的AR眼镜如果无法实时将操作指令叠加在物理设备上,不仅会降低效率,甚至可能引发安全事故。
物理距离是延迟的主要来源。数据从用户终端传输到核心云,经过推理计算,再将结果返回,整个往返时间(RTT)很难被压缩到理想的数十毫秒以内。IDC数据显示,在已部署GenAI的企业中,超过60%都反映遇到了实时交互的延迟问题。
1.2 成本的指数级增长
生成式AI的推理过程会产生海量数据。将这些数据全部回传至核心云进行处理,会带来两个层面的成本激增。
1.2.1 带宽成本
AI推理,尤其是涉及图像、视频等多模态数据的推理,对带宽的消耗是巨大的。
成本估算模型:
每日总数据传输量 = D × R × U × T × 3600
= 2MB × 5 × 1,000 × 8 × 3600
= 288,000,000 MB
= 288 TB/天
如此巨大的数据量,如果完全依赖公网传输,其带宽租赁费用将是一笔惊人的开销。某制造企业通过在边缘侧预处理数据,减少了70%需要回传核心云的数据量,仅此一项,每年就节省了近百万元的带宽费用。
1.2.2 云端计算成本
除了带宽,核心云上持续运行的大量推理实例本身也是一笔不菲的开销。为了应对峰值流量,企业往往需要预留远超平均需求的计算资源,导致资源利用率低下,成本浪费严重。
1.3 合规的“数据围栏”
数据主权和隐私保护正在成为全球性的法律要求。以欧盟的《通用数据保护条例》(GDPR)和中国的《网络安全法》、《数据安全法》、《个人信息保护法》为代表的法规,对数据的跨境流动和处理提出了严格限制。
数据本地化要求:许多国家和地区规定,其公民的个人数据或特定行业的敏感数据必须存储和处理在境内。这使得将数据统一汇集到海外核心云的模式变得不可行。
出海企业困境:IDC报告指出,72%的中国出海企业因为数据出境的合规要求,被迫放弃了数据集中处理的模式。这严重阻碍了其全球业务的统一管理和智能化升级。
边缘计算通过在数据产生的本地(国家或地区内)进行处理,天然满足了数据本地化的合规要求,为企业全球化扩张扫清了障碍。
1.4 技术复杂性与模型挑战
除了上述三大瓶颈,集中式部署还面临着一系列技术挑战,这些挑战在分布式环境中虽然同样存在,但解决思路却截然不同。
模型幻觉(Hallucination):大模型可能生成不符合事实或逻辑错误的内容。在集中式架构中,通常通过更复杂的模型、检索增强生成(RAG)等方式来缓解,但这会进一步增加计算开销和延迟。
数据质量与场景碎片化:AI模型的性能高度依赖于训练数据的质量。在多场景、多地域部署时,不同边缘环境的数据格式、质量参差不齐,如何保证模型在各种碎片化场景下的泛化能力和鲁棒性,是一个巨大挑战。
这些问题共同指向一个结论,即传统的集中式云架构已不足以承载生成式AI规模化落地的雄心。正如Akamai亚太区云架构师团队总监李文涛所言:“公有云不是不够好,而是不够近。”
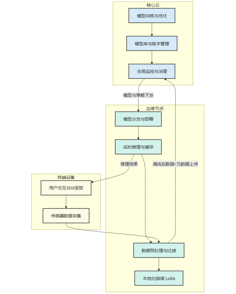
二、🚀 新范式:核心云训练与边缘推理的协同架构
为了破解上述困局,业界正在形成一种新的共识架构,即“核心云训练+边缘推理”的分布式协同范式。这个范式并非简单地将计算任务一分为二,而是一种基于能力和场景的系统性重构,旨在实现性能、成本与合规的最佳平衡。
2.1 架构解析:“云-边-端”三级协同
该范式将整个AI计算体系划分为三个层级,各司其职,协同工作。

2.2 核心云的职责:模型工厂
核心云扮演着“模型工厂”和“指挥中心”的角色。它的主要任务是处理那些计算密集、非实时、需要海量数据的任务。
大规模模型训练:利用云端强大的GPU集群,进行基础大模型的预训练(Pre-training)和有监督微调(Supervised Fine-tuning)。这是整个AI能力的基础。
模型管理与版本控制:建立统一的模型库(Model Registry),对不同版本、不同用途的模型进行系统化管理、评估和归档。
全局AIOps与治理:从全局视角监控所有边缘节点的运行状态、资源利用率和模型性能。基于收集到的数据,制定统一的调度策略、安全策略和模型更新策略。
离线分析与洞察:对从边缘节点上传的、经过清洗和脱敏的少量高质量数据进行深度分析,挖掘业务洞察,并反哺模型的下一轮迭代。
核心云的优势在于其无限的算力扩展性和完善的PaaS/SaaS生态,使其成为处理复杂、长周期任务的理想场所。
2.3 边缘的职责:实时推理引擎
边缘节点是新范式的核心,它扮演着“实时推理引擎”和“数据前哨”的角色。其部署位置灵活,可以是一个区域性的数据中心、一个5G MEC站点、一个工厂机房,甚至是一台部署在商场里的服务器。
实时推理(Real-time Inference):这是边缘最核心的任务。它接收来自终端设备的请求,利用部署在本地的、经过优化的模型进行快速计算,并将结果在数十毫秒内返回。
数据预处理与过滤:在数据产生的源头,对原始数据(如视频流、传感器读数)进行清洗、格式化、降噪和特征提取。只将有价值的信息或元数据上传至云端,极大减少了数据传输量。
模型缓存与分发:作为模型的“区域仓库”,缓存从核心云下发的模型,并快速分发给辖区内的终端设备或下一级边缘节点。
本地化微调(Local Fine-tuning):对于某些特定场景,可以利用本地数据对基础模型进行轻量级微调(如使用LoRA技术),使其更好地适应本地化需求,而无需重新训练整个大模型。
业务连续性保障:在与核心云断开连接的情况下,边缘节点可以独立运行,继续提供本地化的AI服务,保障关键业务的连续性。
2.4 端侧的职责:交互与感知
终端设备(如手机、PC、智能眼镜、车载系统)是用户与AI服务的直接触点。
用户交互与呈现:负责渲染UI界面,将边缘计算返回的结果(如生成的图片、文本)以友好的方式呈现给用户。
数据采集:通过摄像头、麦克风、GPS等传感器采集原始数据,并将其发送到最近的边缘节点进行处理。
轻量级计算:部分极低延迟的任务,如简单的关键词唤醒、人脸检测等,也可以在端侧完成,形成“云-边-端”的完整协同链条。
通过这种三级协同架构,企业可以在不牺牲模型能力的前提下,最大限度地优化用户体验、降低运营成本并满足合规要求,从而真正打通生成式AI商业化的“最后一公里”。
三、💰 价值兑现:边缘计算的量化收益
%20拷贝.jpg)
从理论走向实践,边缘计算带来的商业价值是具体且可量化的。它在性能、成本和业务韧性三个方面为企业带来了实实在在的收益。
3.1 性能飞跃:毫秒级响应的实现
将推理任务部署在边缘,最直观的改变就是延迟的大幅降低。
时延对比:传统核心云模式下,AI推理的时延通常在数百到数千毫秒。而通过边缘节点处理,这一时延可以稳定地降低到20-50毫秒,降幅高达80%以上。
商业影响:这种性能飞跃直接转化为商业成果。某零售企业通过在门店部署边缘AI服务器,实现了高度个性化的实时商品推荐。当顾客走近货架时,旁边的屏幕能立即展示符合其喜好的商品信息。这一改变使其销售转化率提升了58%。对于自动驾驶等对安全要求极高的场景,毫秒级的响应更是生与死的区别。
3.2 成本优化:数据传输与计算的“瘦身”
边缘计算通过在源头处理数据,有效避免了海量原始数据在网络中的无效传输,实现了显著的成本节约。
3.2.1 带宽与计算成本对比
下面是一个集中式云与边缘计算在成本结构上的简化对比。
某汽车厂商通过在车载边缘设备上直接处理路况视频,数据传输量减少了92%,这不仅节省了天量的5G流量费用,也使得自动驾驶系统的决策响应达到了毫秒级。
3.3 业务韧性:断连保障与高可用性
依赖单一核心云的架构是脆弱的。任何网络抖动或云服务商的故障,都可能导致业务全面中断。边缘计算通过其分布式特性,提供了天然的容灾能力。
断连运行:在智慧工厂场景中,如果工厂与公有云之间的网络中断,部署在车间内的边缘服务器可以继续独立运行,执行产品质检、设备监控等关键任务,确保生产不中断。
数据主权与隐私:边缘节点可以作为数据的第一道屏障。敏感数据在本地处理后,可以进行脱敏或聚合,再上传至云端。这不仅满足了合规,也提升了企业的数据安全水平。Gartner预测,到2025年,50%的关键企业应用将在边缘运行,其核心驱动力之一就是对业务韧性和数据安全性的追求。
四、🔧 实现路径:构建AI就绪型基础设施的六大支柱
%20拷贝.jpg)
构建一个高效、稳定、可扩展的“云-边-端”协同AI基础设施,是一项系统工程。IDC的报告提出了一个由六大支柱构成的建设框架,为企业提供了清晰的实施路线图。
4.1 支柱一:主动适配AI的基础设施
传统IT基础设施是被动地支撑应用。而AI就绪型基础设施需要主动为AI工作负载进行设计和优化。
4.1.1 算力下沉与异构计算
这意味着不能再将所有算力堆积在核心数据中心。需要根据业务需求,将合适的算力部署到合适的位置。
轻量级GPU:在边缘侧,并不总是需要A100/H100这样的顶级训练芯片。像NVIDIA的T4、L4、Jetson系列,或者AMD、Intel的相应产品,更适合执行推理任务,它们在能效比和成本上具有优势。通过在边缘部署这类轻量级GPU,可以将推理效率提升3-5倍。
专用芯片(ASIC/FPGA):对于某些固定的AI任务(如视频编解码、特定模型的推理),使用专用的ASIC(专用集成电路)或FPGA(现场可编程门阵列)可以获得比通用GPU更高的能效。
异构计算平台:未来的边缘节点将是一个由CPU、GPU、NPU(神经网络处理单元)等多种芯片组成的异构计算平台。基础设施必须具备统一管理和调度这些异构资源的能力。
4.1.2 分布式存储策略
数据存储也需要从集中式向分布式演进。
边缘对象存储:在区域中心或大型边缘节点部署S3兼容的对象存储服务,用于缓存模型、暂存待处理的原始数据。
数据分层:根据数据的热度(访问频率)和价值,在端、边、云之间进行智能分层。热数据保留在边缘以供快速访问,冷数据归档到成本更低的云端存储。
4.2 支柱二:向边缘适配的GenAI部署
直接将数百亿参数的基础大模型部署到资源受限的边缘节点是不现实的。必须对模型进行一系列的适配和优化。
4.2.1 模型轻量化技术
这是将GenAI部署到边缘的核心技术。目前,61%处于测试阶段的企业已经开始采用此类技术。
4.2.2 容器化与编排
为了在成千上万个异构的边缘节点上实现模型的可靠部署、更新和管理,必须借助云原生的技术。
容器化:使用Docker将AI模型及其依赖环境打包成一个标准的、可移植的容器镜像。
边缘编排:使用轻量级的Kubernetes发行版,如K3s或KubeEdge,来自动化地管理这些容器的生命周期。KubeEdge等项目专门为云边协同设计,能够处理边缘节点的网络不稳定、资源受限等问题。
4.3 支柱三:现代化的边缘IT
这要求企业转变观念,将边缘不仅仅看作是云的延伸,而是看作一个独立的、具备完整IT能力的计算层。
4.3.1 数据在源头处理
这是现代化边缘IT的核心理念。数据一旦产生,应立即在本地进行处理,实现“数据不动,计算动”。
工业质检:在产线上,高清摄像头拍摄的产品图片直接由旁边的边缘服务器进行AI质检,发现次品后立即触发告警或机械臂剔除,整个过程在100毫秒内完成。
智慧零售:商场的摄像头视频流在本地边缘节点进行客流分析、热力图生成、顾客行为识别,商场管理者看到的已经是结构化的分析结果,而非原始视频。
4.3.2 边缘数据管道
需要在边缘构建一套完整的数据处理流水线。

这个管道确保了数据处理的实时性和高效性,同时兼顾了与云端的协同。
4.4 支柱四:边缘优化的分布式架构
当边缘节点数量庞大且地理位置分散时,如何统一调度和管理这些分布式资源,成为一个巨大的挑战。
4.4.1 “边-区-核”三级算力池模型
这是一种有效的分布式资源组织方式。
边缘节点(Edge):最靠近数据源,负责极低延迟的实时任务。算力有限。
区域中心(Region):部署在城市或区域级机房,汇聚多个边缘节点的流量,负责需要较大算力、但延迟要求稍低的次级任务(如区域性模型微调、复杂数据分析)。
核心云(Core):全局中心,负责模型训练和全局治理。
通过这种分层结构,可以根据任务的延迟要求和计算复杂度,将其调度到最合适的算力池中执行。
4.4.2 统一资源调度
需要一个“超级大脑”来管理这个庞大的分布式系统。这个调度平台需要具备以下能力:
资源感知:实时了解每个节点的硬件配置、可用资源(CPU/GPU/内存)、网络状况。
智能调度策略:不仅能基于资源负载进行调度,还能感知任务的特性,如延迟敏感型任务优先调度到最近的节点,计算密集型任务调度到算力更强的节点。
任务迁移与容错:当某个节点故障时,能自动将其上的任务迁移到其他健康节点,保证服务不中断。
4.5 支柱五:云端能力的无缝延伸
企业在公有云上已经投入了大量资源,并习惯了云服务商提供的丰富PaaS/SaaS。他们希望在边缘也能获得类似的体验。83%的企业明确表示,希望将熟悉的公有云服务无缝扩展到其边缘环境。
4.5.1 云原生在边缘的实践
主流云服务商都在积极布局,试图将自己的云生态延伸到客户的本地机房或边缘站点。
混合云方案:如AWS Outposts、Azure Arc、Google Anthos,它们通过在客户侧部署与公有云同构的硬件和软件,实现了云边体验的一致性。
开放平台合作:像Akamai这样的分布式云平台,通过与主流云厂商的深度合作,允许客户在靠近用户的分布式节点上,运行来自不同云厂商的服务,提供了更大的灵活性。
4.5.2 API网关与服务网格
在复杂的分布式环境中,服务间的通信和管理至关重要。
边缘API网关:作为所有进出边缘集群流量的入口,负责认证、鉴权、路由、限流等。
服务网格(Service Mesh):如Istio、Linkerd,在服务之间注入一个代理层,以非侵入的方式实现服务发现、负载均衡、加密通信(mTLS)、熔断、遥测等高级功能,极大简化了分布式应用的治理。
4.6 支柱六:AI驱动的自主运营(AIOps)
用AI来管理AI,是实现大规模边缘计算基础设施可持续运营的唯一途径。
4.6.1 智能监控与预测性维护
传统的基于阈值的监控方式在复杂的边缘环境中已捉襟见肘。AIOps通过机器学习算法,可以实现更智能的监控。
异常检测:自动学习系统各项指标的正常模式,当出现偏离正常模式的“未知异常”时,及时告警。
预测性维护:通过分析设备的历史数据(如温度、磁盘I/O、错误日志),可以预测硬件可能发生的故障,提前进行干预。IDC报告中的95%故障预测准确率正是基于此。
资源优化:分析业务流量的潮汐效应,智能地伸缩边缘节点的计算资源,在保证服务质量的同时,将资源利用率提升30%。
4.6.2 自动化故障自愈
当故障发生时,系统应能自动进行恢复,将人工干预降到最低。
秒级自愈:通过预设的自动化预案(Playbook),系统可以在检测到故障(如某个服务Pod崩溃)后的数秒内,自动完成重启、迁移、流量切换等恢复操作。
根因分析(RCA):在故障恢复后,AIOps系统还能自动关联相关的日志、指标和变更事件,帮助运维人员快速定位问题的根本原因,防止问题再次发生。
这六大支柱共同构成了一个完整的、螺旋式上升的建设体系。企业可以根据自身的业务成熟度和技术储备,分阶段、有重点地进行投入和建设。
结论
生成式AI的浪潮正从云端涌向边缘。传统的集中式架构因其在延迟、成本和合规方面的天然瓶颈,已无法满足AI规模化落地的需求。以“核心云训练+边缘推理”为代表的分布式协同架构,正成为业界的主流选择。
这一转变并非简单的技术升级,而是一场深刻的IT基础设施革命。它要求企业从算力部署、模型优化、数据处理,到架构设计、云边协同和智能运维,进行全方位的系统性重构。IDC提出的六大支柱,为这场变革提供了清晰的行动指南。
未来18个月,企业在边缘IT领域的投资将聚焦于支持数字化运营、保障业务连续性、赋能偏远地区业务和降低连接成本。最终,那些能够成功构建AI就绪型基础设施、将边缘计算与生成式AI深度融合的企业,才能在这场智能化变革中,将技术优势转化为不可撼动的商业胜势。
📢💻 【省心锐评】
AI的价值不在云端,而在触达用户的毫秒之间。边缘计算不是选择题,而是生成式AI从“玩具”变为“工具”的必答题。云边协同的深度,决定了AI商业价值的高度。

评论