【摘要】探究大语言模型在多轮对话中出现“失忆”与“跑偏”的底层技术根源,系统性地提出了三大核心对话技巧与多种进阶工程化策略。通过主题聚焦、任务拆分和主动锚定等方法,并结合RAG、话术模板等实践,帮助用户显著提升与AI的沟通效率,将其转化为真正可靠的“最强大脑”。
引言
你或许有过这样的经历。
小张正兴致勃勃地让AI帮忙撰写一份项目周报。经过几轮对话,他不断补充着各项数据和进展。眼看周报初具雏形,他提出了一个优化建议。AI欣然接受,但在完善这个问题的同时,却又把之前几轮好不容易纠偏过来的一个错误再次引入。小张内心满是无奈,感觉自己陷入了“按下葫芦起了瓢”的循环。
又或者,当你想和AI深入探讨某个技术细节时,它却总是给出一些笼统而宽泛的回答,仿佛一位不愿深入的“寒暄大师”,让人十分扫兴。
这些场景并非个例,它们普遍存在于我们与大语言模型(LLM)的日常交互中。AI时而表现出的“健忘”、“跑偏”与“答非所问”,常让我们怀疑它的“智能”成色。但这些问题的出现,并非AI“有意为之”,而是其底层工作机制与固有局限性共同作用的结果。
不过别担心,AI的这些“毛病”并非无药可救。它就像一匹性能强悍但需要高明骑手的骏马,需要我们的正确引导才能发挥出全部潜力。这篇文章将为你系统性地拨开迷雾,从AI“失忆”的底层技术逻辑出发,为你提供一套从入门到进阶的完整对话“兵法”。我们将一起学习三个立竿见影的核心技巧,并深入探讨上下文管理、指令工程等进阶策略,帮助你彻底告别“鸡同鸭讲”的窘境,拥抱与AI“心有灵犀”的高效协作新时代。
一、 拨开迷雾,探寻AI“失忆”的底层逻辑
%20拷贝.jpg)
要解决问题,首先得理解问题是如何产生的。AI在多轮对话中的不尽人意之处,主要源于其作为技术产物的三大“天生”局限。
1.1 上下文窗口,AI记忆的无形边界
我们与AI的每一次对话,都不是孤立的。AI需要“阅读”之前的对话历史,才能理解我们当前的意图。它用来“阅读”和“记忆”这部分历史信息的容量,被称为**“上下文窗口”(Context Window)**。
这个窗口的大小是有限的。你可以把它想象成一个容量固定的记事本。当对话内容越来越多,记事本写满了,AI就必须丢掉一些最早的信息,才能记录新的内容。这就直接导致了“失忆”。
窗口大小的限制
所有的大语言模型都有一个明确的上下文窗口Token上限。Token是模型处理文本的基本单位,可以理解为一个单词或一个汉字。例如,某些早期模型可能只有4,096个Token的窗口,而更新的模型如GPT-4 Turbo则扩展到了128,000个Token,Claude 3甚至达到了200,000个Token。遗忘的代价
窗口虽在不断扩大,但只要存在上限,遗忘就不可避免。特别是在复杂的、长期的项目中,对话历史很容易超出窗口限制。一旦关键的初始设定、背景信息或约束条件被“挤出”窗口,AI就会像一个忘记了任务前提的员工,开始犯一些低级错误。
一项针对医疗问诊场景的研究数据,直观地揭示了问题的严重性。
所以,当AI忘记你一开始提到的“报告受众是公司高管”这一要求,并给出一份充满技术术语的报告时,很可能不是它不听话,而是这条指令已经被挤出了它的“记忆”范围。
1.2 注意力机制的“偏心”与代价
大语言模型的核心技术之一是Transformer架构,其灵魂在于**“自注意力机制”(Self-Attention Mechanism)**。这个机制允许模型在处理一个词时,能够“关注”到输入序列中的所有其他词,并计算它们之间的相关性权重。这使得AI能够理解复杂的语法结构和长距离依赖关系。
但是,这种机制并非完美,它存在天然的“偏好”和高昂的“代价”。
中间遗忘现象(Lost in the Middle)
研究发现,模型对输入序列的开头和结尾部分信息关注度最高,而对中间部分的信息则容易忽略。这种现象被称为“中间遗忘”。如果你的一个关键指令或数据补充恰好出现在一段长对话的中间部分,它被AI“视而不见”的概率会大大增加。这就解释了为什么有时你明明补充了细节,AI却好像没看到一样。计算与成本的指数级增长
注意力机制的计算复杂度和内存消耗,会随着上下文序列长度的增加呈平方级(O(n²))增长。这意味着,上下文窗口每扩大一点,背后所需的计算资源就会急剧膨胀。这也是为什么超长上下文模型的API调用费用更高、响应速度更慢的原因。当模型处理一个非常长的对话时,巨大的计算压力可能导致其性能下降,出现“走神”或给出低质量回复的情况。
1.3 混乱的指令,话题漂移的催化剂
除了模型自身的技术局限,我们不经意的提问方式也是导致AI“跑偏”的重要原因。最常见的问题就是在同一个会话窗口内频繁切换不相关的主题。
想象一下,你正在和一位项目经理沟通。
你先问他,“下周去杭州的旅游攻略做好了吗?”
他还没回答完,你又打断说,“对了,上个季度的项目复盘报告帮我构思一下大纲。”
紧接着你又补充道,“还有,我孩子那道奥数题你看看有没有思路?”
面对这样跳跃的指令,即便是一个经验丰富的人类,也很难立刻理清头绪,确定当前的沟通焦点。AI也是如此。当它在一个窗口里接收到关于旅游、工作、学习等多个毫不相干的任务时,它的内部状态会变得非常混乱。
意图识别困难
AI难以判断哪个是当前最核心、最紧急的任务。信息交叉污染
它可能会错误地将一个任务的背景信息(比如旅游的轻松心态)带入到另一个任务(比如严肃的工作报告)中。目标漂移
随着新任务的不断涌入,最初的核心目标很容易被稀释和遗忘。
这时,AI可能会给出一份带有“诗和远方”气息的工作报告,或者在推荐管理学书籍时,突然插入一个关于PPT制作技巧的建议。它内心的独白或许是,“这位用户到底是想放松,还是想工作,还是想辅导孩子?或许……他想在旅途中用PPT辅导孩子学习管理学?”这种混乱,正是我们不清晰的指令所造成的。
二、 精雕细琢,重塑高效对话的三大基石
%20拷贝.jpg)
理解了AI“失忆”与“跑偏”的根源后,我们就可以有针对性地调整沟通策略。下面这三个核心技巧,是每个AI使用者都应该掌握的基础,它们简单、有效,能立刻改善你的对话质量。
2.1 主题聚焦(专窗专用),为对话划定清晰航道
这个技巧的核心原则非常简单,一个会话窗口,只专注解决一个核心问题或讨论一个核心主题。
这就像在你的电脑上为不同的项目创建不同的文件夹一样。你不会把家庭照片、工作合同和学习笔记混在一起。同样,我们也应该为与AI的每一次重要对话创建一个“专属包间”。
实践要点
开启新对话
当你要开始一个与当前话题完全无关的新任务时,最简单有效的方法就是点击“新聊天”或“重置对话”按钮。避免任务跳跃
坚决杜绝在同一个窗口内连续提出多个不相关的请求。
让我们通过一个对比案例,直观感受其差异。
为每个任务提供一个“干净”的对话环境,是防止AI信息污染、维持其目标一致性的第一道防线,也是最重要的一道。
2.2 拆分得当(不碎不糊),将复杂任务化繁为简
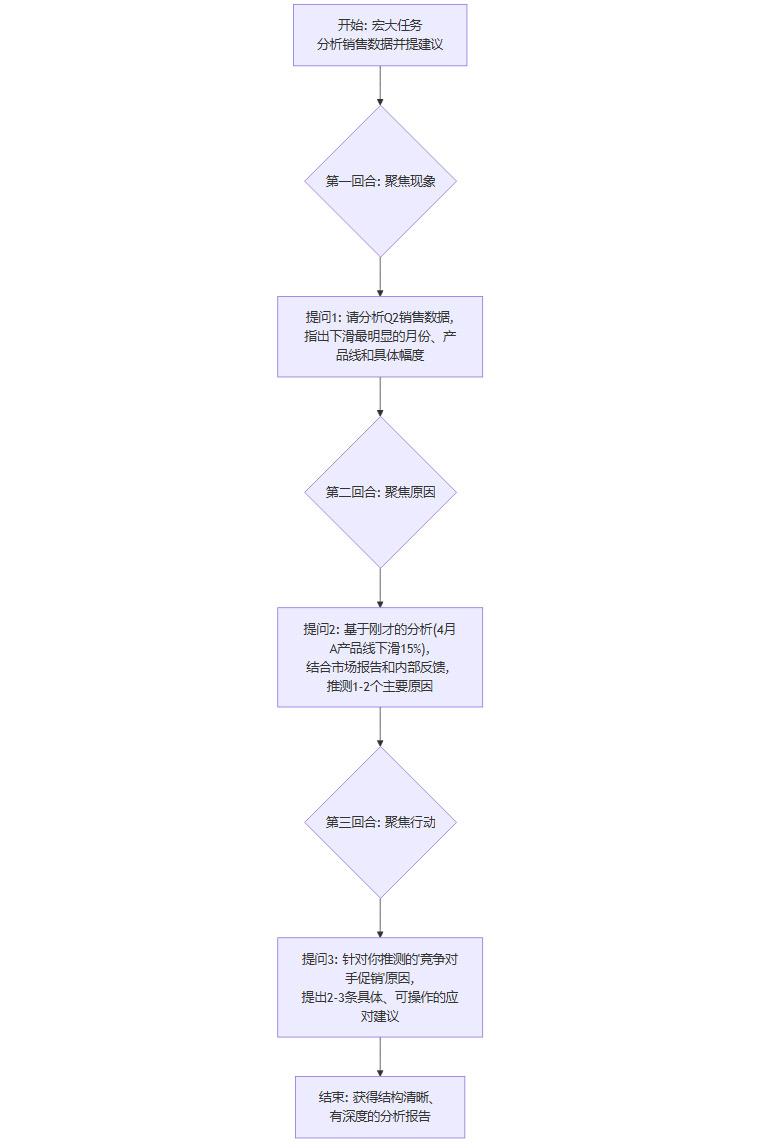
面对一个宏大而复杂的任务,我们的第一反应不应该是直接把它整个抛给AI,而应该像一位优秀的项目经理那样,将其拆解为一系列逻辑清晰、颗粒度适中的子任务。
这个技巧的关键在于把握“度”,既要避免提问过于笼统(“糊”),也要避免提问过于琐碎(“碎”)。
“糊”的陷阱
直接提出一个宏大问题,如“帮我写一份完整的商业计划书”。AI面对这种问题,就像面对一片没有航海图的汪洋,不知道从何下手。它给出的回答很可能是空洞的模板堆砌,缺乏任何实质性的分析和洞察。AI会想,“这个问题够我写一篇博士论文了,您想让我从哪里开始呢?”“碎”的陷阱
将一个简单步骤拆成无数个微小的问题,如“第一步做什么?”、“然后呢?”、“再然后呢?”。这种“挤牙膏”式的提问方式,会让对话变得极其琐碎低效。AI会因为缺乏整体视角,无法进行宏观规划和优化,只能被动地回答每一个小问题,最终的产出可能是一盘散沙。
正确的做法是,将复杂任务分解成若干个逻辑连贯的“对话回合”,每个回合聚焦解决一个具体的子问题,并为下一个回合提供基础。
以“分析公司上季度销售数据并给出改进建议”这个典型任务为例,我们可以设计如下的对话流程。

这种分步推进的方式有几个显而易见的好处。
降低AI的认知负荷
每一轮AI都只需要处理一个目标明确、信息量适中的任务。保证输出的深度和质量
AI可以集中“算力”深入思考每一个子问题。用户全程掌控节奏
用户可以在每个回合结束后,根据AI的输出进行评估和微调,确保最终结果符合预期。
所以在提问前,花10秒钟构思一下,这个任务可以分成几步,每一步需要解决什么,这将让你的对话效率实现指数级提升。
2.3 主动锚定(巧递提示),唤醒AI的沉睡记忆
当一个对话持续了较长时间,或者你中途离开了一段时间再回来时,不能理所当然地认为AI还对所有背景信息了如指掌。此时,我们需要主动为AI提供上下文“锚点”,帮助它快速“回魂”。
这就像我们在和朋友继续一个昨天未完的话题时,会习惯性地说一句,“嘿,我们昨天聊到那个项目,说到……”一样。这个简短的开场白,就是“锚点”。
为什么需要锚定?
应对上下文滚动
防止关键信息因超出上下文窗口而被遗忘。消除歧义
避免使用模糊的代词,如“那个方案”、“它”、“这个想法”,AI无法准确判断你所指代的对象。重申核心目标
在多轮微调后,对话焦点可能会偏移,通过锚定可以将其拉回主轴。
如何巧妙地“递提示”呢?下面是一些简单有效的技巧。
把AI想象成一个非常聪明但记忆力不太好的合作伙伴。在关键节点,主动“递上一张小纸条”,清晰地标明当前的主题、历史信息和下一步的问题。这个小小的举动,能避免大量的误解和无效沟通,让协作顺畅无阻。
三、 从技艺到工程,构建专业级对话框架
%20拷贝.jpg)
掌握了前述的三大基石,你已经能解决80%的日常对话问题。但要想让AI成为真正可靠的生产力伙伴,尤其是在处理专业、复杂、长期的任务时,我们需要从“对话的技艺”上升到“对话的工程”。这意味着要引入更系统、更结构化的方法来管理对话流程和上下文信息。
3.1 精准制导,运用结构化话术模板
专业的沟通依赖于清晰的结构。我们可以设计一套“话术模板”,在关键的对话节点使用,像给AI发送一个带有预设格式的API请求一样,确保指令的精准传达。这些模板不是死板的教条,而是高效沟通的脚手架。
核心思想
通过固定的句式结构,将承接上下文、明确当前任务、重申约束条件这三个关键动作固化下来,消除模糊性,引导AI进行定向思考。
下面是一些可以直接套用的实用话术模板,以及对其背后逻辑的解析。
养成使用这些结构化话術的习惯,就如同在代码中加入清晰的注释和函数签名。它能让你的每一次指令都变得如同外科手术般精准,最大程度地减少AI的误解。
3.2 上下文管理工程化,突破记忆的物理瓶颈
当对话长度不可避免地超出模型的上下文窗口时,单纯依靠“主动锚定”已不足以解决问题。我们需要引入更强大的工程化手段来主动管理上下文,这就像为AI配备一个外置的“海马体”。
3.2.1 摘要与滑动窗口策略
这是两种基础的上下文压缩技术。
摘要(Summarization)
当对话历史变得过长时,可以指令AI或通过外部程序,将早期的对话内容生成一个简洁的摘要。然后,在后续的对话中,将这个摘要作为“前情提要”放入上下文中。滑动窗口(Sliding Window)
这是一种自动化的机制,系统只保留最近的N轮对话作为上下文。这保证了对话的即时响应性,但代价是会彻底丢失早期的所有信息。
3.2.2 检索增强生成(RAG),AI的智能外挂知识库
检索增强生成(Retrieval-Augmented Generation, RAG)是当前解决AI知识局限和长上下文问题的最前沿、最有效的技术之一。
它的核心思想可以类比为**“开卷考试”**。我们不会强迫AI把一本厚厚的参考书(例如一份几百页的项目文档)全部背下来(塞入上下文窗口),而是在AI回答问题之前,先让一个“检索器”根据当前问题,去书中精准地找到最相关的那几页,然后把这几页内容连同问题一起交给AI,让它参考着来回答。

RAG带来了革命性的优势。
无限扩展的知识
AI的知识不再局限于其训练数据或有限的上下文,理论上可以接入任何规模的外部知识库。极高的时效性
知识库可以随时更新,AI能够立即使用最新的信息。解决了长上下文难题
无论原始文档多长,每次送入上下文窗口的都只是最相关的一小部分,极大地降低了计算成本和“失忆”风险。可溯源性
因为答案是基于检索出的具体文本生成的,我们可以很容易地追溯和验证信息的来源,减少了AI“一本正经地胡说八道”(幻觉)的概率。
对于需要处理大量本地文档、专业知识或实时信息的场景,搭建或使用具备RAG功能的应用,是从根本上解决AI“健忘”和“无知”问题的终极方案。
3.3 指令升级与格式化输出,让AI成为你的专属助理
高效的协作不仅在于我们说了什么,还在于我们怎么说,以及我们要求对方如何回应。对AI的指令进行“升级”,可以显著提升其输出的专业性和可用性。
3.3.1 角色扮演,激发AI的专业潜能
在提问的开始,通过一句简单的指令,为AI设定一个特定角色,是一种非常有效的“思维框架”设定技巧。
为什么这很有效? 大语言模型在其训练数据中学习了无数种文本风格和专业知识。通过指定一个角色,我们实际上是在引导模型去激活与该角色最相关的知识网络和语言模式,从而约束其输出空间,使其回答更聚焦、更专业。
3.3.2 格式化输出,让结果即插即用
很多时候,我们需要的不是一段冗长的文字,而是一个结构清晰、可以直接使用的数据。通过在指令中明确要求输出格式,可以省去大量后续的手动整理工作。
常见的格式化要求包括。
Markdown表格
JSON对象
项目符号列表(Bullet Points)
编号列表(Numbered List)
代码块(Code Block)
案例对比
原始指令
“对比一下React、Vue和Angular这三个前端框架的优缺点。”
格式化指令
“请用Markdown表格的形式,对比React、Vue和Angular这三个前端框架。表格需要包含以下几列:框架名称、主要优点、主要缺点、学习曲线、以及最佳应用场景。”
后者的输出结果将是一个可以直接复制粘贴到文档或PPT中的规整表格,其可用性远超前者生成的散乱段落。
3.4 拥抱迭代,将反馈融入对话
最后,要记住与AI的对话是一个动态的、协作的过程,而不是一次性的“你问我答”。不要期望一次就能得到完美的结果。
及时给予反馈
当AI的回答有偏差时,要明确地指出问题所在,并提供修正方向。例如,“这个分析不错,但忽略了用户留存率的数据。请结合留存率数据,重新评估第二季度的市场策略。”渐进式补充信息
在对话过程中,根据AI的反馈逐步提供更详细的信息。这符合我们前面提到的“拆分得当”原则,也是一种自然的、探索式的协作方式。
将每一次对话都看作是一次对AI的“微调训练”。通过持续的、精准的反馈,你可以引导AI越来越贴近你的思维方式和工作要求,最终在特定任务上达到“心有灵犀”的默契。
总结
AI在多轮对话中表现出的“失忆”与“跑偏”,并非智能的缺陷,而是其底层技术逻辑的自然体现。其根源在于有限的上下文窗口、带有偏好的注意力机制以及人类指令的混乱。
幸运的是,通过一系列由浅入深的沟通策略,我们可以有效地驾驭这一强大的工具。
三大核心基石
主题聚焦、任务拆分和主动锚定,是保证日常对话清晰、高效的基础,能够解决绝大多数沟通问题。专业级工程框架
运用话术模板、RAG等上下文管理技术、角色扮演和格式化输出等进阶方法,则能将AI的能力推向新的高度,使其在专业和复杂任务中成为真正可靠的助手。
归根结底,与AI的沟通是一门需要学习和实践的技能。我们不应再将其视为一个无所不知的“魔法黑盒”,而应理解其工作原理,尊重其技术局限,并用结构化的、工程化的思维去引导和协作。当你开始这样做时,你会发现,那个时常让你头疼的“健忘”AI,正在蜕变为一个反应迅速、思维缜密、心意相通的“最强大脑”。
📢💻 【省心锐评】
别再把LLM当成许愿池,它更像一台高性能引擎。想榨干它的性能,需要的不是天马行空的幻想,而是精准的工程化指令和系统化的流程管理。

评论