【摘要】通过深度整合AI与3D建模技术,构建一个集发型、服饰、鞋履于一体的全方位个性化穿搭平台。该平台以毫米级“数字分身”为核心,实现精准的虚拟试穿与场景化智能推荐,并通过智能衣橱、内容社区与电商闭环,重塑个人时尚决策流程与商业生态。
引言
时尚与科技的交汇,正以前所未有的速度重塑着我们的生活。人们不再满足于被动接收潮流资讯,转而寻求更个性化、更高效、更具沉浸感的穿搭体验。传统的电商推荐算法,往往停留在“猜你喜欢”的浅层交互。用户面对海量商品,依然存在“选择困难”、“尺码不合”、“搭配无能”等核心痛点。
我们正处在一个技术拐点上。人工智能,特别是计算机视觉与生成对抗网络(GAN)的发展,让虚拟试穿从概念走向现实。3D扫描与建模技术的成熟,使得为每个用户创建独一无二的“数字分身”成为可能。这不再是科幻电影里的情节,而是触手可及的未来。
本文将系统性地阐述一款全方位AI个性穿搭平台的设计与实现。它不仅仅是一个试衣工具,更是一个集成了发型设计、服饰搭配、鞋履推荐的完整造型解决方案。我们将深入探讨其项目定位、产品架构、核心技术栈、商业模式以及发展蓝图,旨在为技术从业者、产品经理与行业观察者提供一份详实的技术与商业参考。
一、💡 项目定位与核心价值
%20拷贝.jpg)
本项目旨在打造一款面向个人用户的全方位穿搭AI应用。它将发型、服饰、鞋子三大要素融为一体,提供“智能衣橱管理 + 数字分身虚拟试穿 + 场景化搭配推荐 + 电商直连 + 社区互动”的一站式体验。
其根本目标,是通过AI与3D建模技术,结合用户的多维度数据,实现个性化、场景化、可视化的穿搭与造型建议。最终,满足用户在不同生活场景下的时尚需求,帮助每个人找到并展现最好的自己。
1.1 差异化亮点
与市面上现有产品相比,本平台的核心竞争力体现在深度整合与技术闭环上。
二、📈 市场机会与用户需求
任何成功的技术产品,都源于对市场机会的敏锐洞察和对用户痛点的深刻理解。
2.1 宏观市场环境
根据艾瑞咨询、QuestMobile等多方数据,时尚穿搭领域的线上市场呈现出几个明确的趋势。
市场规模巨大。中国时尚穿搭APP的用户规模已超过2亿,且保持着超过20%的年复合增长率。这是一个庞大且充满活力的市场。
用户群体年轻化。18至35岁的年轻用户是绝对的主力人群。他们是互联网原住民,对新技术接受度高,愿意为提升生活品质与个人形象付费。
消费决策线上化。超过70%的服装购买决策受到线上内容的影响。小红书、抖音等平台的“种草”文化,已经深刻改变了用户的消费路径。
2.2 核心用户痛点
尽管市场繁荣,但用户的核心痛点并未得到根本解决。
信息过载与选择困难。面对无穷无尽的商品和潮流资讯,用户常常感到无所适从。“我该穿什么”成为每日难题。
个性化需求未被满足。千篇一律的爆款推荐,无法满足每个人独特的体型、肤色和气质。用户需要的是“适合我”的,而不是“适合所有人”的。
线上线下体验断裂。线上看到的衣服,买回来却发现尺码不合、上身效果天差地别。高退货率不仅困扰用户,也增加了商家成本。
造型知识匮乏。多数用户并非专业造型师,缺乏从发型、妆容到服鞋的整体搭配能力。他们需要一个“私人AI造型师”来提供专业指导。
衣橱管理混乱。“衣柜里塞满了衣服,出门时却总觉得没衣服穿”。现有衣物利用率低,搭配组合能力弱,是普遍存在的现象。
2.3 技术趋势驱动
正是这些悬而未决的痛点,为新技术的应用提供了广阔舞台。
AI视觉技术。从图像识别到特征提取,AI能够精准分析用户的脸型、体型、肤色等生物特征。
3D建模与渲染。手机硬件性能的提升和算法的进步,使得在消费级设备上实现高精度3D人体建模与服装渲染成为可能。
生成对抗网络(GAN)。以VITON-HD等模型为代表的技术,让2D虚拟试穿的效果越来越逼真,达到了可商用的水平。
场景化推荐引擎。结合时间、地点、天气、日程等多维信息,推荐系统能够提供更加精准和贴心的场景化搭配方案。
2.4 竞品分析与机会窗口
目前市场上的竞品,大多存在功能单一的问题。
工具类APP。或专注于虚拟试穿,或专注于衣橱管理,缺乏一体化的整合体验。
内容社区类APP。以图文分享为主,虽然“种草”能力强,但缺乏与用户个人特征的精准匹配,试错成本高。
电商平台。推荐算法多基于历史购买行为,难以突破用户固有的风格圈层,也无法解决试穿的根本问题。
这就留出了一个明确的机会窗口。一个能够将精准3D建模、发型服鞋一体化推荐、智能衣橱管理与电商闭环深度整合的平台,将构成难以逾越的竞争壁垒。
三、🛠️ 核心产品设计与实现
%20拷贝.jpg)
一个强大的产品,需要严谨而人性化的设计。我们将从用户数据采集开始,逐步构建整个产品的功能矩阵。
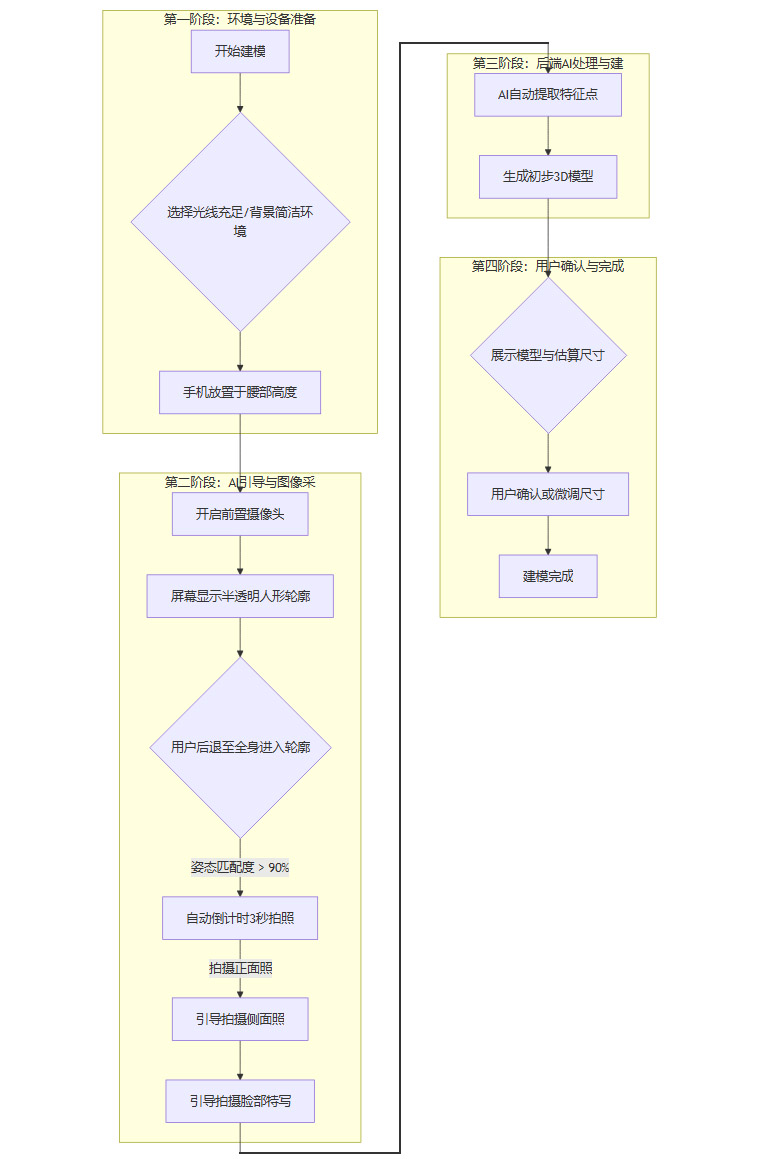
3.1 用户建模与数据采集
这是整个系统的基石。模型的精准度,直接决定了上层推荐与试穿体验的好坏。
3.1.1 数据采集维度
我们通过结构化输入与非结构化图像采集,构建用户全息档案。
3.1.2 AI引导与自动采集流程
为了降低用户操作门槛并保证数据质量,采集流程必须高度智能化。

3.1.3 3D数字分身生成
结合用户输入的多维尺寸数据和多视角照片,后端AI引擎将执行以下步骤。
特征点提取。使用MediaPipe或类似框架,从照片中精准定位人体的关键骨骼点和轮廓点。
参数化建模。将提取的特征点映射到SMPL(Skinned Multi-Person Linear Model)等参数化人体模型上,生成符合用户尺寸和体态的初始3D网格。
纹理与细节生成。利用GAN等技术,将用户照片中的皮肤纹理、脸部细节贴合到3D模型上,生成高保真的“数字分身”。
动态推演。模型支持基于体重、三围等参数变化的动态推演。例如,用户输入新的体重,模型可以模拟出对应的体型变化,这对于长期追踪用户身材变化、提供持续性建议至关重要。
3.2 智能衣橱管理
让用户的衣橱“活”起来。
衣物入库。用户可以通过手机拍照或扫描衣物条形码的方式,将已有衣物录入APP。
AI自动识别。后端AI服务会对上传的衣物图片进行分析,自动识别并打上标签,如品类(T恤、连衣裙)、颜色(红色、蓝色)、材质(棉、丝绸)、款式(V领、圆领)、品牌等。
可视化管理。所有衣物以卡片形式呈现在电子衣橱中,支持按分类、颜色、季节等多种维度进行筛选和检索。
智能搭配。这是核心功能。当用户设定一个场景(如“明天上班”),AI会首先从其电子衣橱中,生成若干套符合场景要求的搭配方案,并计算出每套搭配的“衣橱利用率”。
3.3 全方位穿搭与造型推荐
这是连接用户需求与解决方案的核心引擎。
3.3.1 发型推荐
基于脸部特写照片,AI会进行脸型识别(如圆形、方形、心形脸),并结合头围、五官比例、发量等数据,从发型库中推荐最适合的发型。推荐逻辑会同时考虑与用户偏好服饰风格的匹配度。例如,偏好日系风格的用户,会更多地被推荐带有空气感的层次感发型。
3.3.2 服饰与鞋履搭配
这是推荐引擎的主体。它是一个复杂的多目标优化问题。
体型扬长避短。根据3D模型分析出的体型(如梨形、苹果形),推荐能够修饰身材、凸显优势的版型。例如,为梨形身材推荐A字裙,为苹果形身材推荐高腰线连衣裙。
肤色匹配。根据用户选择或AI识别的肤色,推荐能够提亮肤色、避免显黑的颜色搭配。
场景化引擎。这是推荐的灵魂。引擎内置了丰富的场景知识库。
引擎还会自动结合实时天气、季节、当地文化等外部因素,动态调整推荐策略。
3.4 虚拟试穿与多维效果呈现
“所见即所得”是打消用户疑虑的关键。我们为此设计了一套从快速预览到沉浸式体验的多层次呈现体系。
3.4.1 第一层:2D快速试穿
技术原理。主要采用基于GAN的图像生成技术,如VITON-HD、StyleGAN等。模型学习将服装图片(source image)的特征,无缝地“穿”到用户的人体照片(target image)上,同时保留人体的姿态和服装的褶皱、纹理。
应用场景。适合在信息流中快速浏览不同服装的上身效果,或用于社区内容分享。它的优点是计算速度快,对设备性能要求低。
3.4.2 第二层:3D交互式试穿(720度查看)
当用户对某件单品产生兴趣后,即可进入全自由度的3D交互模式。
技术实现。此模式在移动端通过Unity或Three.js等实时渲染引擎实现。用户的3D数字分身和服装3D模型被加载到场景中。
“720度”的内涵。这并非简单的360度水平旋转。它代表了全自由度的交互。
水平旋转。用户可以围绕垂直轴360度拖动,查看背部、侧面等细节。
俯仰调节。用户可以围绕水平轴拖动,实现从上到下(俯视鞋子)或从下到上(仰视领口)的观察视角。
自由缩放。通过双指捏合,用户可以无限拉近,观察服装的纹理、缝线、纽扣光泽等微小细节。
用户价值。这种模式让用户能够像在现实中一样,拿起一件衣服反复端详。它解决了2D试穿无法展示的版型立体感、侧后方效果等关键问题。
3.4.3 第三层:多维效果呈现(图片与视频)
这是最终的、用于决策和分享的“成品”输出。它包含两种核心形式。
3.4.3.1 “时尚大片”级单帧成像
功能描述。在3D交互模式下,当用户找到一个完美的角度后,可以点击“生成大片”按钮。系统将生成一张超高分辨率、光影效果媲美专业摄影的静态图片。
技术流程。
请求上传。客户端将当前的相机角度、光照设置、模型姿态等参数发送到云端渲染服务器。
云端高精度渲染。云端服务器采用离线的、计算量更大的渲染技术(如路径追踪),模拟真实世界的光线反弹,生成包含柔和阴影、焦散、环境光反射的超写实图像。
结果下发。渲染完成的图片被压缩后下发给用户,可直接保存或分享。
应用场景。这是完美的社交货币。用户可以轻松制作自己的虚拟穿搭Lookbook,分享到小红书、朋友圈,极大地满足了其展示和社交需求。
3.4.3.2 AI驱动的场景化数字人短视频
功能描述。这是最具沉浸感和说服力的呈现方式。用户可以选择一个场景(如“漫步街头”、“咖啡馆小憩”),系统会自动生成一段5-10秒的、数字分身在该场景中活动的短视频。
技术支撑。这背后是我们在第四章将详述的“3D时尚世界模型”。
场景加载。AI根据用户选择,加载对应的3D场景环境,包括几何模型和HDRI光照贴图。
行为注入。为数字分身应用预设的或AI程序化生成的动画序列(如行走、转身、坐下)。
动态模拟。物理引擎实时计算服装在角色运动和环境(如微风)影响下的形态变化,如裙摆的飘动、衣角的褶皱。
视频生成。PBR渲染器将整个动画序列渲染成视频流,并返回给用户。
用户价值。它回答了用户最关心的问题之一,“这件衣服动起来好看吗?”。通过动态视频,用户能直观感受到服装的垂坠感、飘逸感和在不同姿态下的贴合度,这是静态图片或简单旋转无法比拟的。
3.5 社区与内容生态
工具的尽头是社区。
UGC穿搭分享。用户可以将自己满意的虚拟试穿Look或真人穿搭,附上心得体会,发布到社区。通过#一周不重样上班穿搭#、#小个子显高秘籍#等话题挑战,激发创作热情。
达人与品牌入驻。邀请时尚KOL、设计师、品牌开设官方主页。他们可以发布最新的单品3D模型供用户试穿,分享专业的搭配灵感,拉近与消费者的距离。
游戏化互动机制。引入“AI造型师对战”功能,让AI为同一场景生成两套不同风格的搭配,由用户投票选择更优方案。这种游戏化的互动,能极大地提升社区的活跃度和趣味性。
3.6 电商与闭环转化
所有设计的最终目的之一,是促成高效、精准的商业转化。
一键购买。所有推荐清单中的单品,都会附带清晰的购买链接。通过与主流电商平台(如淘宝、京东、品牌官网)的API对接,用户可以无缝跳转至商品页面完成购买。
联盟营销。通过CPS(Cost Per Sale)模式,用户完成购买后,平台可以从商家处获得一定比例的佣金。这是平台初期最主要的收入来源之一。
线下服务链接。平台还可以与线下产业结合。例如,用户试戴了某款发型非常满意,可以直接通过APP预约合作的高端发型沙龙。试穿了某买手店的衣服,可以获得到店试穿的优惠券。
四、🏗️ 技术架构与安全合规
一个稳定、高效且安全的技术架构,是支撑复杂产品逻辑的骨架。
4.1 整体技术栈选型
我们采用主流且成熟的技术栈,兼顾开发效率、性能与未来的可扩展性。
4.2 前瞻性技术核心:基于AI的3D时尚世界模型
为了构建真正的下一代穿搭平台,我们的技术架构将超越简单的3D试衣,引入“3D时尚世界模型”(3D Fashion World Model)的概念。传统的3D试衣,更像是在一个静态的数字模特身上“贴图”。而3D时尚世界模型则追求一个动态、可交互、且符合物理与社会规律的虚拟环境。它由AI驱动,能够理解和预测“人-衣-场”之间的复杂互动。
4.2.1 超写实物理引擎与材质库
它不再是简单的布料模拟,而是深入到材质的微观层面。AI会学习海量的材质数据,构建一个包含物理属性的材质库。
这个引擎的目标是,当用户的数字分身走动时,丝绸衬衫的摆动和牛仔裤的褶皱将完全符合其材质的物理特性。
4.2.2 动态环境光照与渲染
光是决定质感的关键。世界模型将集成一个基于物理的渲染(Physically Based Rendering, PBR)管线,并由AI进行动态适配。
AI环境感知。AI可以根据用户选择的场景(如“户外阳光下”、“室内办公室”),自动匹配对应的高动态范围光照贴图(HDRI)。
材质与光线交互。PBR引擎会精确模拟光线与不同材质的交互方式(BRDF模型)。这意味着,丝绸在聚光灯下的高光,与羊毛在阴天下的漫反射,将呈现出截然不同的视觉效果,无限接近真实世界。
4.2.3 场景上下文与行为模拟
一件衣服的美,不仅在于静止,更在于动态。世界模型会模拟数字分身在特定场景下的行为,并实时演算服装的形态。

用户将看到的不再是一张静态的试穿图,而是一段在特定场景下,穿着这件衣服自然行走或转身的短视频,从而对服装的动态美感有更直观的认识。
4.2.4 AI驱动的生成与预测
这正是世界模型的核心思想——预测未来。AI不仅模拟已知,更能生成未知。
效果预测。在进行完整且耗时的3D渲染前,一个轻量级的AI预测模型可以快速生成一个“效果草图”,让用户在几分之一秒内预览大致的上身动态效果。
新视角生成。利用神经辐射场(NeRF)等前沿技术,AI可以通过几张2D图片,学习并构建一个完整的三维场景及其光照信息。这意味着,未来我们甚至不需要完整的服装3D模型,AI就能通过几张商品图,生成任意角度、任意光照下的超写实试穿效果,极大地降低3D资产的制作门槛。
4.3 数据安全与隐私合规
处理用户敏感的生物特征数据,安全与合规是生命线。
认证与传输。采用OAuth 2.0进行用户认证。所有客户端与服务器之间的通信,均通过HTTPS进行端到端加密。
数据存储。用户的脸部、身体等原始图像数据,在完成特征提取后,应在用户端或服务器端进行脱敏处理或加密存储。绝不存储原始敏感照片。3D模型数据也需加密。
合规性。产品设计和数据处理流程,必须严格遵守GDPR(欧盟通用数据保护条例)、CCPA(加州消费者隐私法案)以及中国的《网络安全法》、《个人信息保护法》等相关法律法规。
用户授权与控制。必须向用户明确、透明地告知数据收集的目的和范围,并获得其主动授权。用户应拥有随时查看、修改、删除其个人数据以及撤回授权的权利。
五、🧠 推荐引擎与算法策略
%20拷贝-pqzt.jpg)
推荐引擎是连接用户、商品和场景的大脑。
5.1 多目标优化模型
好的推荐,绝不是单一维度的匹配。我们的推荐模型是一个多目标优化系统,其最终排序分(Score)由多个子目标加权构成。
Score = w1 * P(match|user, item) + w2 * P(fit|body, item) + w3 * P(scene|context, item) + w4 * P(reuse|wardrobe, item) + ...
P(match|user, item)用户偏好匹配度。基于协同过滤和用户历史行为(点击、收藏、购买)计算。P(fit|body, item)版型匹配度。计算服装版型与用户3D体型的契合度,实现扬长避短。P(scene|context, item)场景匹配度。评估搭配方案与当前场景(天气、场合、时间)的符合程度。P(reuse|wardrobe, item)衣橱复用率。优先使用用户已有衣物的搭配方案,会获得更高的权重。
5.2 行为反馈闭环
推荐系统不是一成不变的。它需要通过用户的行为反馈,不断学习和进化。
正反馈。用户对推荐结果的采纳、收藏、分享、购买等行为,会增强相关特征的权重。
负反馈。用户对推荐结果的跳过、隐藏、不喜欢等行为,会降低相关特征的权重。
探索与利用(Explore & Exploit)。系统会在大部分时间里“利用”已知偏好进行推荐,同时也会拿出小部分流量进行“探索”,推荐一些用户可能感兴趣的新风格,防止“信息茧房”。
5.3 质量与审美保障
算法并非万能,需要人工智慧的校准。
人审机制。建立一个由专业时尚造型师组成的审核团队,定期对AI生成的搭配方案进行抽样审核和打分。这些反馈将作为高质量样本,用于模型的微调。
风格多样性。算法需要避免过度拟合主流审美,确保对小众、复古、街头等多元风格的包容性,防止产生审美偏见。
六、💰 商业模式与变现路径
一个健康、多元的商业模式,是项目能够长期存活并发展的血液。
七、🎯 用户画像与典型场景
%20拷贝.jpg)
为了让产品设计更具同理心,我们构建了三个核心用户画像。
八、🗺️ 发展路线图
我们将采用敏捷开发的思路,分阶段迭代,快速验证,小步快跑。
九、🛡️ 风险分析与应对策略
%20拷贝.jpg)
创业之路从非坦途,提前识别风险并制定预案,是成功的必要条件。
结论
我们正站在一个由数据、算法和三维视觉共同定义的新时尚时代的门槛上。本文所构想的全方位AI个性穿搭平台,并非空中楼阁,而是基于现有成熟技术和清晰市场需求的系统性工程。
它通过“数字分身”这一核心资产,将用户的个人特征与海量的时尚数据进行了前所未有的深度链接。它用“一体化造型”的理念,替代了零散的单品推荐,真正回归到“人”的需求本身。它以一套从2D快试、3D交互到场景化视频的多维呈现体系,在效率、真实感和沉浸感之间找到了最佳平衡点。而“3D时尚世界模型”的引入,更是为其未来的技术壁垒和体验上限,描绘了清晰的演进路径。
最后,它通过“社区生态”和“商业闭环”,确保了产品的生命力与可持续发展。从技术实现到商业落地,挑战与机遇并存。但可以预见,谁能率先为亿万用户打造出这位聪明、贴心且全能的“私人AI造型师”,谁就将掌握开启下一个时尚科技时代的钥匙。这不仅是一次商业探索,更是一场关于美、个性与科技如何和谐共生的社会实验。
📢💻 【省心锐评】
建模要稳,推荐要准,闭环要短,社区要活。技术是骨架,审美是灵魂。只有把用户体验、技术实现、商业闭环和社区生态四位一体,才能在穿搭赛道稳住盘面,赢得未来。

评论