【摘要】低空经济驱动下,无人机正从作业工具演变为信息传播基础设施。它将天空转变为应急通信、商业广告与AR交互的新型媒介,重塑信息传播的物理边界。
引言
无人机技术的发展已进入一个新阶段。它不再仅仅是航拍或物流的工具,而是作为低空经济的核心生产力,开始深度渗透到信息传播领域。凭借其独特的三维机动性、集群协同能力以及多样化的任务载荷,无人机正将天空这一传统意义上的物理空间,转变为一个可编程、可交互的“信息场”。
这种转变并非简单的功能叠加,而是一场媒体形态的结构性变革。从灾难现场突破“信息孤岛”的应急广播网络,到城市夜空点亮品牌创意的动态广告矩阵,再到未来连接物理世界与数字孪生的AR天空媒体,无人机正在构建一个全新的信息传播体系。这个体系具备智能化、体系化和沉浸化的特征,其核心是将信息分发从二维平面解放出来,赋予其三维空间属性。本文将从技术架构、实现路径与应用场景三个维度,系统剖析无人机在这三大领域的创新应用。
一、 无人机应急广播:构建灾区的空中信息生命线
%20拷贝.jpg)
在地震、洪水等极端灾害场景下,地面通信基站、光缆等基础设施极易被摧毁,导致灾区陷入“信息孤岛”。传统的应急通信车受限于地形和道路,部署缓慢且覆盖范围有限。无人机应急广播系统则提供了一种快速、灵活、广域覆盖的解决方案。
1.1 系统总体架构
无人机应急广播系统是一个典型的“空-地-云”协同作业体系。它并非单一设备,而是一套集成了飞行平台、任务载荷、通信链路和地面管控的综合解决方案。
其架构可解构为四个核心层级:
物理平台层 (Platform Layer):主要指无人机本身。通常选用具备长航时、高载荷、抗风性强等特点的中大型固定翼或多旋翼无人机。平台的稳定性和续航能力是整个系统有效作业的基础。
任务载荷层 (Payload Layer):根据具体任务挂载不同设备。这是实现信息“播”出的核心。主要分为声学广播载荷和通信中继载荷两类。
通信链路层 (Link Layer):确保无人机与地面指挥中心、其他无人机节点以及公共网络的连接。它采用多链路冗余设计,保障极端环境下的通信可靠性。
指挥调度层 (Control Layer):地面控制站和云端管理平台。负责航线规划、任务调度、内容管理、飞行状态监控和数据分析。
下面是一个简化的系统架构图。

1.2 核心任务载荷详解
任务载荷的技术水平直接决定了应急广播的效果。
1.2.1 声学广播载荷 (Acoustic Payload)
声学广播载荷的目标是在广阔区域内实现清晰的语音播报。其技术关键点包括:
大功率定向扬声器:采用阵列式设计,将声波能量集中投向指定区域,有效传输距离可达数公里。功率并非唯一指标,声压级 (SPL) 和指向性更为关键。
语音清晰度优化:飞行中的无人机自身会产生巨大噪声。载荷必须集成主动降噪 (ANC) 算法,过滤旋翼产生的低频噪声。同时,通过数字信号处理 (DSP) 优化语音信号,提升语音传输指数 (STI),确保地面人员能听懂播报内容。
内容播发模块:内置存储单元,预置多种应急语音模板(如疏散引导、物资发放通知)。支持文本转语音 (TTS) 技术,可将指挥中心下发的实时文本指令转换成语音播出。
1.2.2 通信中继载荷 (Communication Relay Payload)
通信中继载荷的目标是恢复灾区的公网移动通信。它相当于一个“会飞的基站”。
机载公网基站:集成小型化的4G/5G基站(gNodeB/eNodeB)。例如,“翼龙”无人机搭载的广电5G 700MHz基站,利用了700MHz频段覆盖广、穿透强的优势,单架次即可为数十乃至上百平方公里的区域提供基础通信保障。
回程链路 (Backhaul):机载基站需要与核心网连接才能工作。在地面光缆中断的情况下,通常采用高通量卫星通信作为回程链路,将无人机接入互联网和运营商核心网。
系留无人机方案:对于需要长时间、固定点覆盖的场景,系留无人机是重要补充。它通过光电复合缆与地面供电和数据设备连接,可实现7x24小时不间断驻空,充当“低空通信塔”。
1.3 集群协同与智能调度
单架无人机能力有限,面对大范围灾区,必须依靠集群协同作业。
动态自组网 (Ad-Hoc Network):无人机集群之间通过无线自组网技术保持通信,即使与地面站失联,集群内部仍可协同工作。这对于在山区、峡谷等信号遮蔽严重的区域执行任务至关重要。
智能航线规划:调度平台根据灾区地形、人口热力图和实时救援需求,动态规划无人机集群的飞行路径和驻空位置。例如,声学广播编队会采用分高程、分区域的策略,避免多架无人机声音相互干扰产生回声,降低语音可懂度。
自动化能源管理:为保障长时间连续作业,系统需支持自动化机场或换电站。无人机在电量低于阈值时会自动好的,我将继续生成文章的剩余部分。反向预设的充电巢或等待移动维护车进行电池更换,从而实现近乎不间断的作业。
数据驱动的态势感知:系统不仅是“播”出信息,也在“收”集信息。无人机搭载的热成像、生命探测仪等传感器,可以将现场画面和数据实时回传。指挥中心通过融合分析这些数据,可以更精准地评估灾情,指导广播内容和救援力量的调配,形成**“侦察-广播-搜救-评估”**的闭环作业模式。这种模式相比传统方式,应急联动效率可提升数倍。
1.4 现实案例与成效
无人机应急广播系统已在多次真实灾害救援中证明了其价值。
河南巩义暴雨灾害:2021年7月,河南巩义市米河镇因暴雨导致通信完全中断。应急管理部紧急调派“翼龙-2H”应急救灾型无人机,搭载空中应急通信平台,在灾区上空持续盘旋。它为约50平方公里的区域恢复了移动公网信号,累计接通用户数千个,打通了救援的“生命线”。
甘肃积石山地震:2023年12月,甘肃临夏州积石山县发生6.2级地震,部分地区通信受损。无人机应急通信系统迅速部署,飞抵震中区域,快速恢复了公众通信网络,保障了抢险救灾指挥调度和灾区群众的对外联络。
这些案例表明,无人机已成为国家应急通信保障体系中不可或缺的空中力量。它与地面应急通信车、卫星电话等共同构成了“空天地”一体化的多层次保障网络。
1.5 安全与合规考量
在应急场景下,效率至关重要,但安全与合规是不可逾越的红线。
空域管理与飞行安全:应急飞行任务需与空管部门建立紧急协调机制,获取临时飞行空域。无人机本身需具备高可靠性,配备电子围栏、一键返航、应急开伞等安全功能,严防次生灾害。
内容播发安全:广播内容必须来自权威信源,如政府应急管理部门。系统需建立严格的内容审核与播发流程,防止误播、漏播或被恶意利用传播虚假信息。TTS合成与多语音模板需经过严格测试,确保发音准确、清晰。
公共安全与隐私保护:在城市等人口密集区域作业时,需严格限制飞行高度和时段,避免对下方人群造成安全风险或噪声滋扰。搭载的侦察设备在使用时,必须遵守隐私保护法规,数据采集和使用应严格限定于应急救援目的。
二、 空中广告:以天为幕的低空创意营销
如果说应急广播展现了无人机的社会价值,那么空中广告则释放了其巨大的商业潜力。无人机编队表演,正以其无与伦比的视觉冲击力和社交传播效应,成为户外广告领域的一匹黑马。
2.1 新型传播场景与价值
无人机编队表演将夜空变成了巨大的动态画布,创造了全新的广告媒介。
城市夜空新地标:成百上千架搭载高亮LED灯的无人机,在精确的程序控制下,同步飞行,在空中组合成动态的品牌Logo、3D图案、文字信息或节日主题。这种表演形式迅速成为城市文旅、商业庆典、品牌发布会等重大活动的“流量磁场”。
社交媒体的二次引爆:一场精彩的无人机灯光秀,几乎总能引发观众自发的拍摄和分享。通过抖音、微信、微博等社交平台的传播,其影响力远超现场观众范围,形成**“线下事件+线上发酵”**的病毒式传播效应,极大提升了品牌曝光度和城市知名度。
文化与科技的融合:无人机表演为地域文化的现代表达提供了新载体。例如,在重庆夜空上演的“川剧变脸”、“山茶花开”等主题灯光秀,将传统文化元素与现代科技美学完美结合,成为一张亮丽的城市名片,助力地方品牌走向世界。
互动体验的延伸:结合AR技术,观众可以通过手机扫描空中的特定图案,触发虚拟互动内容,如领取优惠券、参与品牌游戏等。这增强了观众的参与感和到场体验,将单向的观看转变为双向的互动。
2.2 核心技术解构
一场完美的无人机编队表演,背后是高精度定位、分布式协同和复杂算法的支撑。
2.2.1 高精度定位与编队控制
图形的精准呈现依赖于每一架无人机的位置精度。
RTK-GPS定位技术:表演无人机普遍采用实时动态差分定位 (RTK) 技术。通过地面基站向无人机发送差分修正信号,可将其定位精度从米级提升至厘米级。这是保证数百架无人机在高速飞行中依然能组成清晰、稳定图案的基础。
分布式协同算法:编队控制系统采用分布式架构。每架无人机都是一个智能节点,根据预设的全局路径和队形,自主计算并执行自己的飞行轨迹。这种算法具备良好的抗风扰动能力和可扩展性,即使增加或减少无人机数量,也无需重构整个控制系统。
路径规划与防碰撞:在表演内容设计阶段,三维动画软件中的动态效果会被专用算法解析成数千个时空坐标点。系统为每架无人机规划出从起飞、表演到降落的全程无碰撞路径,确保飞行过程的安全。
2.2.2 多样化载荷与视觉表现
视觉效果的丰富性取决于无人机挂载的设备。
这些多样化的载荷可以组合使用,创造出层次更丰富、更具创意的空中视觉盛宴。
2.2.3 内容生成与安全冗余
从创意到飞行的转换过程,是技术与艺术结合的关键。
自动化内容编排:现代编队表演系统提供了“所见即所得”的设计软件。设计师在三维软件(如Blender, 3ds Max)中创作动画,软件可自动将其映射为每架无人机的像素点位和飞行轨迹,并进行仿真预览,大大降低了创意实现的门槛。
多重安全冗余:安全是商业表演的生命线。系统设计了多层防护机制。
电子地理围栏:设定严格的表演空域,任何无人机试图飞出边界都会被系统强制悬停或返航。
实时健康监测:地面站实时监控每架无人机的电量、GPS信号、电机状态等,对异常无人机进行预警和隔离。
容错与自愈算法:当个别无人机因故障退出编队时,系统会自动调整周围无人机的队形,尽可能维持整体图案的完整性,或执行安全降落程序。
应急预案与保险:每次表演都需制定详细的应急预案,并购买足额的第三方责任险,以应对不可预见的风险。
2.3 运营挑战与合规性
无人机空中广告的商业化运营,面临着严格的监管和现实挑战。
三、 AR天空媒体:构建虚实融合的“数字天空画布”
%20拷贝.jpg)
应急广播和空中广告是无人机作为信息载体的当下应用,而AR天空媒体则指向其作为空间计算入口的未来。它旨在将无人机技术与增强现实(AR)深度融合,把整个天空变成一个可交互的、虚实共生的立体媒体平台。
3.1 核心理念与技术路径
AR天空媒体的核心理念是:利用无人机在空中建立一个动态的、可被机器感知的坐标系,作为连接物理天空与数字内容的“空间锚点”。用户通过手机或AR眼镜等终端,识别这些锚点,就能在现实视野中看到叠加的虚拟信息。
实现这一理念主要有两条技术路径:
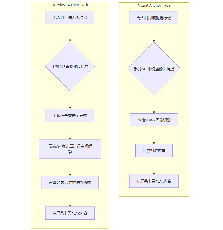
3.1.1 视觉锚点路径 (Visual Anchor)
此路径依赖于计算机视觉识别。
原理:无人机集群在空中组成特定的、高对比度的图案(如二维码、特殊标记),或搭载可编程的LED灯阵,显示动态的视觉标记。地面用户的AR终端通过摄像头捕捉这些图案,利用SLAM(即时定位与地图构建)或图像识别算法,计算出自身与无人机锚点的相对空间位置,从而将虚拟内容精准地叠加在天空的正确位置。
适用场景:夜间或大型开放空间,如数字艺术节、大型体育赛事开幕式。
优缺点:实现相对简单,对终端算力要求较低。但受光照、天气、遮挡影响大,且锚点本身会占用一部分视觉表现空间。
3.1.2 无线锚点路径 (Wireless Anchor)
此路径不依赖视觉,而是通过无线信号进行空间定位。
原理:无人机搭载UWB(超宽带)、蓝牙AoA(到达角)或5G定位等无线信标。这些信标向周围广播高精度的时间或角度信息。AR终端通过接收多个无人机信标的信号,利用三角测量或TDoA(到达时间差)等算法,解算出自身在空间中的精确三维坐标。云端服务器根据该坐标,将相应的AR内容渲染并推送到终端。
适用场景:全天候、多人共享的持久性AR体验,如智慧城市导览、工业园区数字孪生。
优缺点:精度高,不受光线影响,可实现多用户共享同一AR世界。但对无人机、终端和网络基础设施(如5G-A、边缘计算)的要求更高,技术实现更复杂。
以下是两种技术路径的简要工作流对比。

3.2 典型应用场景
AR天空媒体将催生一系列颠覆性的应用。
沉浸式文旅体验:在历史遗迹上空,无人机作为空间锚点,游客通过AR眼镜可以看到复原的古代建筑或消失的壁画。例如,在敦煌莫高窟,游客可以看到虚拟的佛像和飞天叠加在真实的崖壁上,获得虚实共生的震撼体验。
大型赛事与活动:在马拉松比赛中,无人机可在赛道上空形成AR导航箭头和实时排名信息。在音乐节上,观众可以看到虚拟的特效与舞台灯光、无人机灯光秀融为一体,创造出前所未有的视听盛宴。
智慧城市信息可视化:在城市上空,无人机可作为AR信息发布的节点。市民通过AR设备,可以看到叠加在真实建筑上的交通流量、空气质量、公共服务设施位置等实时数据,天空成为城市数字孪生的一个可视化界面。
空中数字艺术展览:艺术家可以创作完全基于天空的巨大虚拟雕塑或动态画作。无人机仅作为定位信标存在,而艺术品本身完全是数字的,只有通过AR设备才能“看见”。这为数字艺术提供了无限的创作空间。
3.3 技术挑战与未来展望
实现真正成熟的AR天空媒体,仍需克服诸多技术挑战。
算力与网络:大规模、多人共享的AR体验需要巨大的渲染算力和极低的网络延迟。这高度依赖5G-Advanced (5G-A) 网络的广连接、低时延特性,以及边缘计算 (MEC) 的普及,将计算任务下沉到离用户更近的位置。
空间锚点的持久性与一致性:如何让不同用户、在不同时间、使用不同设备看到一致的、持久存在的AR内容,是一个核心难题。这需要建立标准化的“空间发现服务”和云端空间锚数据库。
多终端适配与标准化:AR内容需要兼容手机、各类AR/MR眼镜等不同终端。推动基于WebXR、OpenXR等开放标准的开发框架,是实现内容跨平台分发的关键。
隐私与安全:激光投影可能对飞行器或人眼造成伤害;无线信号的滥用可能侵犯个人隐私;天空中的商业广告也需要新的管理规范。必须在技术发展初期就建立完善的安全标准和伦理准则。
未来,AR天空媒体将不仅仅是信息的发布渠道,更可能成为元宇宙的物理世界入口。当无人机网络、空间计算云和新一代通信技术深度融合,天空将成为一个支持AI内容生成、用户实时交互、甚至与脑机接口联动的终极媒介。
四、 行业支撑与标准化框架
%20拷贝.jpg)
无人机媒体应用的规模化发展,离不开底层基础设施、商业模式和法规标准的共同支撑。这是一个系统工程。
4.1 基础设施建设
低空智联网络:建设覆盖城市和重点区域的低空通信、导航和监视网络是基础。这包括部署地面增强基站、电子围栏系统、无人机远程识别 (Remote ID) 模块等,形成一张“数字化的天路”。
自动化能源补给:标准化的无人机机场、充/换电站网络是保障高频次、常态化运营的关键。自动化的能源管理系统可以大幅降低人力成本,提升作业效率。
4.2 数据闭环与商业模式
数据闭环运营:每一次飞行和信息播报都应产生可量化的数据。飞行日志、遥测数据、广播覆盖评估、广告观看人次、AR互动率等,这些数据构成了评估服务价值、优化运营和支撑商业决策的闭环。
多元化商业模式:
4.3 标准与法规遵从
行业的健康发展需要清晰的“游戏规则”。
飞行与作业标准:制定针对夜间飞行、编队飞行、超视距飞行的详细技术规范和安全标准。
内容审查与版权:建立空中发布内容的审核机制,确保合法合规。同时,保护无人机表演创意、AR数字内容的版权。
环境与社会责任:出台关于光污染、噪声控制的行业指南,引导企业在追求商业利益的同时,履行社会和环境责任。
结论
无人机在信息传播领域的应用,标志着媒体技术的一次维度跃升。它将信息从地面二维空间解放出来,赋予其三维的、可交互的物理形态。从应急广播的“生命线”,到空中广告的“创意画布”,再到AR天空媒体的“数字入口”,无人机正在从一个功能单一的“飞行器”,演变为一个多功能的**“空中信息基础设施”**。
随着低空空域管理法规的逐步完善、5G-A和边缘计算等技术的成熟,以及相关产业链的协同发展,一个由无人机驱动的“天空媒体网络”正初具雏形。它不仅会重塑广告、应急和文娱行业,更将成为未来智慧城市和元宇宙不可或缺的组成部分。天空,正成为人类数字创意与信息连接的下一个舞台。
📢💻 【省心锐评】
无人机正从“工具”进化为“空间媒介”。其核心价值在于将数字信息锚定在物理世界,实现了信息传播的维度突破。这不仅是技术的演进,更是媒介形态的结构性重塑,天空正在被“数据化”和“服务化”。

评论