【摘要】GraphRAG通过将文本转化为结构化知识图谱,重塑了AI的信息处理范式。它使模型从简单的文本检索,跃迁至深度的知识推理与全局洞察。
引言
检索增强生成(RAG)技术,在过去几年中极大地改善了大型语言模型(LLM)的幻觉问题。它通过外挂知识库,为模型提供了事实依据。然而,传统的RAG架构存在一个根本性的局限。它将知识源视为一堆相互独立的文本块(Chunks),检索过程本质上是基于语义相似度的“匹配-返回”模式。
这种模式在处理简单、直接的事实问答时表现尚可。但面对需要跨文档、多步骤推理的复杂问题时,其弊端便暴露无遗。上下文的割裂、知识间隐性关联的缺失,导致模型难以形成全局视野,无法进行有效的逻辑链构建。我们需要的,不仅仅是能找到相关文本的AI,而是能理解知识内在联系、并在此基础上进行推理的AI。
GraphRAG正是在这一背景下诞生的。它并非对传统RAG的修补,而是一次范式级的革新。其核心思想很简单,却极为深刻。知识的本质不是孤立的文本,而是一个相互关联的网络。 GraphRAG的目标,就是将海量的非结构化文本,转化为一个结构化的、机器可读的知识图谱。然后,利用图的拓扑结构进行检索与推理,最终赋能LLM生成更具深度、逻辑性和可解释性的答案。这个过程,是从“查找资料”到“理解知识”的决定性一步。
一、知识图谱的构建:从混沌到有序的结构化之旅
_副本%20拷贝.jpg)
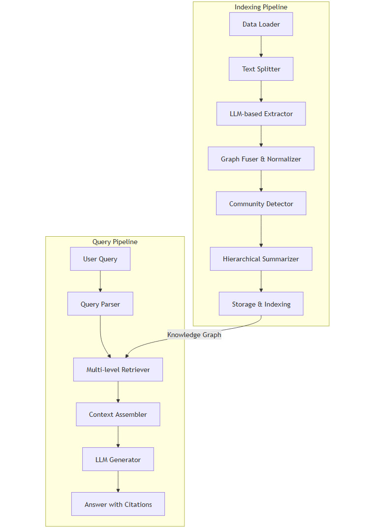
知识图谱的构建是GraphRAG的基石。这个阶段的目标是将原始、松散的文本数据,转化为一个由实体(节点)和关系(边)组成的、高度结构化的知识网络。整个过程可以看作是对原始信息进行深度加工和提纯的流水线,每一步都至关重要。
1.1 数据摄入与预处理
万事始于数据。GraphRAG流程的起点是加载并准备原始语料。
1.1.1 多源数据加载
系统需要具备处理多种数据格式的能力。这不仅限于纯文本文件(.txt),还应包括常见的企业文档格式。
非结构化数据:如 .txt, .md, .pdf 文件。
半结构化数据:如 .json, .csv, .xml 文件。
结构化数据:如关系型数据库中的表。
加载过程不仅仅是读取文件。一个健壮的摄入模块,会同时提取和保留关键的元数据(Metadata),例如文档来源、创建日期、作者等。这些元数据在后续的知识溯源和可解释性分析中,扮演着不可或缺的角色。
1.1.2 文本清洗与规范化
原始文本往往充满“噪音”。在进行下一步处理前,必须进行清洗。
去除无关元素:例如HTML/XML标签、广告语、页眉页脚等。
格式统一:例如将全角字符转为半角,统一日期和数字格式。
处理特殊字符与编码问题:确保文本流的干净与一致。
这个看似基础的步骤,直接影响后续实体和关系抽取的准确率。垃圾进,垃圾出(Garbage In, Garbage Out),这个原则在这里体现得淋漓尽致。
1.2 文本单元切分 (Text Unit Splitting)
将长文档切分成更小的、语义完整的“文本单元”(Text Units),是后续所有处理的基础。切分的目标是在保持语义完整性和控制处理粒度之间找到最佳平衡。切分过大,信息密度过高,不利于精确抽取;切分过小,上下文信息丢失,容易产生歧义。
1.2.1 切分策略选择
不同的切分策略适用于不同的场景,其核心权衡点各不相同。
1.2.2 关键参数考量
在实际操作中,chunk_size(块大小)和 chunk_overlap(重叠大小)是两个核心参数。
chunk_size决定了每个文本单元包含的信息量。chunk_overlap则用于在相邻单元间保留部分上下文,以缓解因切分导致的语义割裂问题。
合理的参数设置需要根据具体语料的特性进行实验和调优。一个好的切分结果,是后续所有步骤成功的先决条件。
1.3 实体与关系抽取 (Entity and Relation Extraction)
这是将非结构化文本转化为结构化信息的核心环节。GraphRAG主要借助大型语言模型(LLM)强大的自然语言理解能力,来完成这项任务。
1.3.1 基于LLM的抽取范式
传统的实体关系抽取依赖于复杂的标注数据和专门训练的模型,成本高昂且泛化能力有限。LLM的出现,特别是其强大的**上下文理解(In-context Learning)**能力,使得零样本(Zero-shot)或少样本(Few-shot)抽取成为可能。
实现方式通常是通过精心设计的**提示(Prompt)**来指导LLM。一个典型的抽取Prompt会包含以下几个部分:
角色定义:指示LLM扮演一个信息抽取专家的角色。
任务描述:明确要求LLM从给定的文本中抽取出实体和关系。
实体与关系类型定义:给出明确的Schema,定义需要抽取的实体类型(如PERSON, ORGANIZATION, LOCATION)和关系类型(如WORK_AT, LOCATED_IN)。
输出格式要求:强制要求LLM以结构化的格式(如JSON)输出结果,便于程序解析。
示例(Few-shot):提供一两个抽取示例,能显著提升抽取的准确性和稳定性。
1.3.2 抽取内容的深化
基础的抽取只包含实体和关系。为了构建一个更丰富的知识图谱,我们还可以让LLM抽取更多维度的信息。
实体描述:为每个抽取的实体生成一句简短的描述(如“OpenAI:一家专注于人工智能研究的公司”)。
关系属性:为关系添加属性,例如时间、地点等(如关系“合作”可以有属性“时间:2023年”)。
信源追溯:将每个抽取的实体和关系,都关联回其来源的文本单元ID。这是实现最终答案可解释性的关键。
1.3.3 挑战与优化
尽管LLM很强大,但在抽取过程中仍面临挑战。
实体消歧:文本中的“苹果”可能指代公司,也可能指代水果。
共指消解:文本中的“它”、“该公司”应能正确指向前文提到的实体。
关系隐式表达:很多关系并非通过明确的词语表达,需要深层理解。
优化手段包括设计更精细的Prompt、引入外部知识库进行辅助判断、以及采用多轮次校验(例如,先抽取实体,再针对实体对判断关系)等策略。
1.4 图谱构建与融合 (Graph Construction and Fusion)
抽取出的零散的实体和关系三元组(Subject-Predicate-Object),需要被组装成一个统一、一致的知识图谱。
1.4.1 图谱的表示
一个知识图谱通常由以下元素构成:
节点(Nodes):代表实体。每个节点拥有唯一的ID、类型(如PERSON)和一系列属性(如名称、描述)。
边(Edges):代表关系。每条边连接两个节点,拥有类型(如WORK_AT)和方向,也可以有自己的属性(如关系发生的时间)。
1.4.2 实体标准化与消歧
这是图谱构建中最具挑战性的工作之一。目标是确保**“一个真实世界的实体,在图谱中只对应一个节点”**。
标准化:将同一实体的不同表述(如“谷歌”、“Google”、“谷歌公司”)归一化为统一的名称。这可以基于规则(如大小写转换、去除后缀)或词典。
消歧:当不同实体拥有相同名称时(如“苹果公司”和“苹果手机”),需要根据上下文信息进行区分。一种高级的方法是利用实体的嵌入向量(Embeddings)。通过计算待融合实体与其上下文的嵌入向量,与图谱中已有同名实体的嵌入向量进行比较,来判断是否应合并。
1.4.3 图谱融合
当处理来自多个文档的数据时,需要将新抽取的知识增量式地融合进已有的图谱中。融合过程需要不断进行实体标准化和消歧,确保图谱的全局一致性。
1.5 社区发现与层次化摘要
当知识图谱规模变得庞大时,其复杂的网络结构会给检索带来挑战。为了高效地导航和理解图谱,GraphRAG引入了图计算中的社区发现算法。
1.5.1 社区发现算法
社区(Community)是指图谱中内部连接紧密、而与外部连接相对稀疏的节点集群。这些集群通常自然地对应着某个特定的主题或领域。
Leiden算法:是目前广泛使用的一种社区发现算法。相比于经典的Louvain算法,它能保证发现的社区是良好连接的,避免了Louvain算法可能产生的次优分割。
通过运行社区发现算法,可以将整个图谱划分为若干个大小不一的社区。
1.5.2 层次化摘要生成
社区划分完成后,GraphRAG会再次利用LLM,为每个社区生成一个摘要(Summary)。
社区信息提取:收集一个社区内所有实体、关系及其关联的原始文本。
摘要生成:将这些信息输入LLM,要求其生成一段高度概括性的文本,总结这个社区的核心主题。
构建层次结构:这些社区摘要构成了对整个知识图谱的宏观视图。我们可以进一步对社区进行聚类,生成更高层次的摘要,从而构建一个从全局主题到局部细节的层次化知识结构。
这个层次化结构极为重要。它使得GraphRAG不仅能回答关于具体实体的“微观”问题,还能回答关于领域趋势、主题关联的“宏观”问题,极大地拓展了问答系统的能力边界。
1.6 嵌入与索引存储
图谱构建的最后一步,是将其持久化存储,并为高效检索建立索引。
1.6.1 混合式存储
GraphRAG的产物是多模态的,需要一个混合式的存储方案。
图数据库(Graph Database):如Neo4j。这是存储图结构(节点、边、社区)的最佳选择。它能高效地执行图遍历、路径查找等多跳查询。
向量数据库(Vector Database):如Milvus, Pinecone。用于存储文本单元、实体描述等内容的嵌入向量,支持高效的语义相似度搜索。
文档存储或对象存储:用于存储原始文本单元和元数据,以备内容追溯之需。
1.6.2 建立索引
为了加速查询,需要对存储的数据建立索引。
图数据库索引:为节点属性(如实体名称)建立索引,加速节点的查找。
向量数据库索引:构建高效的向量索引(如HNSW, IVF-PQ),支持大规模向量的快速近邻搜索。
至此,从非结构化文本到结构化、可查询、多层次知识图谱的构建阶段全部完成。这个精心构建的知识网络,为下一阶段的智能检索与生成奠定了坚实的基础。
二、检索增强生成:驾驭知识网络进行智能问答
%20拷贝.jpg)
知识图谱构建完成后,GraphRAG进入其核心应用阶段:利用这个结构化的知识网络来驱动问答。与传统RAG的线性检索不同,GraphRAG的检索过程是多维的、图引导的,能够模拟人类联想和推理的思维过程,从而回答更复杂、更深刻的问题。
2.1 查询理解与意图识别
当用户提出一个问题时,系统首先需要理解其背后的真实意图。这个阶段的目标是将自然语言问题,转化为图谱可以理解的结构化查询指令。
2.1.1 查询解析与实体链接
第一步是解析用户的查询语句,识别其中的关键信息。
实体识别:利用NER(命名实体识别)技术或LLM,从问题中抽取出核心实体。例如,在问题“微软收购了哪些与AI相关的公司?”中,“微软”和“AI”是核心实体。
关系识别:识别问题中蕴含的关系或意图。在上述例子中,意图是查询“收购”关系。
实体链接(Entity Linking):将识别出的实体,精确地链接到知识图谱中对应的节点上。这是一个消歧过程,确保问题中的“微软”对应的是图谱中的“Microsoft Corporation”节点,而不是其他可能同名的实体。
2.1.2 查询重写与扩展
简单的查询解析可能不足以捕捉用户的全部意图。系统可以利用LLM对原始查询进行重写或扩展,生成多个语义相近的查询变体,以提高检索的召回率。例如,将“微软收购的公司”扩展为“微软并购的企业”、“被微软投资的初创公司”等。
2.2 多层次的图引导检索策略
这是GraphRAG区别于传统RAG的核心差异所在。它不再是单一的向量相似度匹配,而是根据问题的类型和图谱的结构,灵活采用不同的检索策略。主要分为两种模式:本地检索和全局检索。
2.2.1 本地搜索 (Local Search):深挖细节,精确回答
本地搜索适用于回答关于特定实体、具体事实的“微观”问题。其核心思想是从查询链接到的“锚点”实体出发,在图谱的局部邻域内进行探索,收集与问题最直接相关的上下文信息。
下面是本地搜索的典型流程:

邻域扩展(Neighborhood Expansion):从锚点节点开始,向外遍历1跳、2跳甚至更多跳的邻居节点和关系。这能快速收集到与核心实体直接相关的上下文。例如,查询“Satya Nadella”,通过邻域扩展可以迅速找到他“担任CEO”于“微软”,以及微软“收购”了“GitHub”等信息。
路径查找(Path Finding):当问题涉及两个或多个实体间的关系时,系统会在图谱中查找连接这些实体节点的最短路径或所有有意义的路径。路径本身就蕴含了丰富的语义信息,是进行推理的关键依据。
向量近邻搜索:除了结构化遍历,本地搜索也可以结合向量检索。通过查找与锚点实体描述向量相似的其他实体,可以发现一些在图结构上不直接相连、但在语义上高度相关的知识。
本地搜索的优势在于精准和高效。它将检索范围限定在与问题最相关的局部子图内,避免了在海量无关信息中的无效搜索,返回的上下文信噪比极高。
2.2.2 全局搜索 (Global Search):洞察全局,归纳总结
全局搜索则用于回答开放性的、“宏观”的总结、归纳或比较类问题。例如,“这家公司的主要技术方向是什么?”或“对比一下A和B两种技术的优劣”。这类问题无法通过检索一两个局部子图来回答,需要对整个知识库有全局性的理解。
这正是社区发现与层次化摘要发挥作用的地方。全局搜索的流程更像是一种“自顶向下”的探索。
全局主题匹配:系统首先将用户问题与所有社区的摘要进行语义匹配。这可以快速定位到与问题主题最相关的几个社区。例如,问题“AI领域的最新进展”,会匹配到“大语言模型”、“计算机视觉”、“强化学习”等社区。
Map-Reduce式信息聚合:
Map阶段:对于每个匹配到的相关社区,系统会进一步检索社区内的关键实体、关系和原始文本,并利用LLM对该社区内的信息进行一次“局部总结”。
Reduce阶段:将所有相关社区的“局部总结”收集起来,再次输入给LLM,要求它进行更高层次的综合、提炼和比较,最终形成一个全面的、结构化的答案。
这种**“Map-Reduce”的聚合方式,有效地解决了LLM输入长度限制的问题,使其能够“消化”整个知识库的信息,并从中提炼出高层次的洞察。全局搜索是GraphRAG实现从信息检索到知识发现**跃迁的关键。
2.2.3 混合检索模式
在实际应用中,本地搜索和全局搜索并非截然互斥,而是可以协同工作的。一个复杂的查询可能首先通过全局搜索定位到相关的主题领域(社区),然后再在这些社区内部进行精细化的本地搜索,以找到支持观点的具体事实依据。这种混合模式兼具了广度与深度。
2.3 上下文整合与生成
检索阶段完成后,系统收集到了丰富的、多模态的上下文信息。这些信息不再是零散的文本块,而是一个结构化的知识包,可能包含:
相关的实体节点及其属性和描述。
连接实体的关系路径。
相关的社区摘要。
与上述图元素关联的原始文本单元。
2.3.1 结构化上下文的构建
在将这些信息喂给LLM之前,需要将其组织成一种LLM易于理解的格式。通常会将其序列化为一个文本字符串,明确地描述图的结构。例如:
[Context Start]
Graph Information:
- Entity: Microsoft (Type: Organization, Description: A multinational technology corporation)
- Entity: GitHub (Type: Organization, Description: A provider of Internet hosting for software development)
- Relationship: Microsoft --[ACQUIRED_ON_DATE: 2018]--> GitHub
Source Text:
- Text Unit ID 123: "In a landmark deal in 2018, Microsoft officially acquired GitHub for $7.5 billion..."
- Text Unit ID 456: "GitHub operates as a subsidiary of Microsoft, providing essential tools for developers."
[Context End]
这种结构化的上下文,相比于一堆无序的文本,为LLM提供了明确的逻辑链条和事实依据。
2.3.2 可靠的答案生成
LLM基于这样高质量的上下文,可以生成更可靠、更深入的答案。
提升准确性:由于上下文是结构化的,LLM能够更准确地理解实体间的关系,减少事实性错误。
增强逻辑性:图的路径信息为LLM提供了天然的推理框架,使其生成的答案逻辑更连贯。
实现可解释性与溯源:这是GraphRAG的另一大优势。由于每个知识片段都链接到了其原始文本单元,我们可以在生成的答案中标注引用来源。用户可以点击引用,直接追溯到原始文档中的具体段落,极大地增强了答案的可信度。
三、工程化实践与应用展望
_副本%20拷贝.jpg)
将GraphRAG从理论框架落地为稳定、高效的生产系统,需要考虑一系列工程化问题。
3.1 端到端的流水线设计
一个成熟的GraphRAG系统,应该是一个自动化的、配置驱动的端到端流水线(Pipeline)。

整个流程应高度模块化,每个组件都可以独立配置和替换。例如,可以根据需要切换不同的LLM模型、社区发现算法或存储后端。使用命令行工具或API来驱动整个流水线,可以方便地进行大规模的数据处理和系统集成。
3.2 关键技术选型与考量
成本与性能优化是工程实践中必须面对的问题。
LLM调用成本:可以通过批量处理、使用更小的模型进行初步筛选、以及对LLM的输出结果进行缓存来降低成本。
索引构建效率:对于亿级文档,索引构建可能需要数天甚至数周。需要采用分布式计算框架(如Spark)来并行化处理。
查询延迟:通过优化图查询语句、建立合理的索引、以及对高频查询结果进行缓存,来保证用户体验。
3.3 典型应用场景
GraphRAG并非万金油,它在特定领域能够发挥出远超传统RAG的价值。其核心优势在于处理知识密集、关系复杂、且高度重视可解释性的场景。
企业知识管理:整合内部海量的文档(如技术手册、项目报告、会议纪要),构建企业知识图谱。员工可以提出复杂问题,如“过去一年中,哪些项目同时涉及到了‘AI’和‘供应链优化’,关键负责人是谁?”,系统能够跨文档整合信息,给出精准答案。
金融与法律行业:在金融领域,可以构建覆盖财报、研报、新闻的图谱,用于分析公司间的关联关系、识别潜在风险。在法律领域,可以解析大量法条、判例,构建法律知识图谱,辅助律师进行案件分析和法条溯源,例如快速找到“某个特定条款在历史上被哪些判例引用过”。
生命科学与医疗:构建包含药物、基因、蛋白质、疾病、临床试验的复杂知识网络。研究人员可以查询“哪些药物的作用靶点与‘阿尔兹海默症’的致病基因有关联?”,系统能够通过多跳推理,发现潜在的研究方向。
智能客服与故障排查:整合产品手册、维修记录、用户反馈,构建故障知识图谱。当用户描述一个复杂故障时,系统可以根据故障现象(节点),沿着关系路径进行推理,定位最可能的原因,并给出排查步骤。
结论
GraphRAG的出现,标志着RAG技术演进的一个重要拐点。它通过引入知识图谱这一结构化中间层,从根本上改变了AI与信息交互的方式。它不再满足于从文本海洋中“捞取”片段,而是致力于“理解”知识的内在结构与逻辑。
从工程角度看,GraphRAG的实现复杂度无疑高于传统RAG。它要求开发者具备跨越自然语言处理、图计算、数据库技术等多个领域的能力。然而,这种复杂性换来的是系统能力的质变。多跳推理、全局洞察、可解释性——这些传统RAG难以企及的能力,在GraphRAG的框架下变得触手可及。
未来,GraphRAG的发展将聚焦于几个方向:自动化构建(如何以更低的成本、更高的精度自动构建和维护知识图谱)、动态演化(如何让知识图谱随新信息的流入而实时更新)、以及多模态融合(如何将图像、表格等非文本信息融入图谱)。
可以预见,随着技术的成熟和成本的降低,GraphRAG将不再是少数顶尖实验室的“屠龙之技”,而是会成为构建下一代企业级AI应用的标准范式。它为我们描绘了一个未来:AI不仅是信息的搬运工,更是知识的领航员。
📢💻 【省心锐评】
GraphRAG的本质,是用图的结构化思维,为LLM的自由联想装上了逻辑的轨道。它让AI从一个博学的“书呆子”,进化成一个能够融会贯通、举一反三的“思考者”。

评论